ILIAS  release_9 Revision v9.13-25-g2c18ec4c24f
ilObjStudyProgrammeReferenceGUI Class Reference

ilObjStudyProgrammeReferenceGUI: ilPermissionGUI, ilInfoScreenGUI, ilPropertyFormGUI More...

+ Inheritance diagram for ilObjStudyProgrammeReferenceGUI:
+ Collaboration diagram for ilObjStudyProgrammeReferenceGUI:

Public Member Functions

 __construct ( $data, int $id, bool $call_by_reference=true, bool $prepare_output=false)
 
 saveObject ()
 
 putObjectInTree (ilObject $obj, $parent_node_id=null)
 
- Public Member Functions inherited from ilContainerReferenceGUI
 executeCommand ()
 
 redirectObject ()
 
 createObject ()
 
 saveObject ()
 
 editReferenceObject ()
 
 editObject (ilPropertyFormGUI $form=null)
 
 updateObject ()
 
 getTargetType ()
 
 getReferenceType ()
 
 getId ()
 
- Public Member Functions inherited from ilObjectGUI
 __construct ($data, int $id=0, bool $call_by_reference=true, bool $prepare_output=true)
 
 getRefId ()
 
 setAdminMode (string $mode)
 
 getAdminMode ()
 
 getObject ()
 
 executeCommand ()
 
 withReferences ()
 determines whether objects are referenced or not (got ref ids or not) More...
 
 setCreationMode (bool $mode=true)
 If true, a creation screen is displayed the current [ref_id] does belong to the parent class The mode is determined in ilRepositoryGUI. More...
 
 getCreationMode ()
 
 prepareOutput (bool $show_sub_objects=true)
 
 getAdminTabs ()
 administration tabs show only permissions and trash folder More...
 
 getHTML ()
 
 confirmedDeleteObject ()
 confirmed deletion of object -> objects are moved to trash or deleted immediately, if trash is disabled More...
 
 cancelObject ()
 cancel action and go back to previous page More...
 
 createObject ()
 create new object form More...
 
 editAvailabilityPeriodObject ()
 
 saveAvailabilityPeriodObject ()
 
 cancelCreation ()
 cancel create action and go back to repository parent More...
 
 saveObject ()
 
 getDidacticTemplateVar (string $type)
 Get didactic template setting from creation screen. More...
 
 putObjectInTree (ilObject $obj, int $parent_node_id=null)
 Add object to tree at given position. More...
 
 editObject ()
 
 addExternalEditFormCustom (ilPropertyFormGUI $form)
 
 updateObject ()
 updates object entry in object_data More...
 
 getFormAction (string $cmd, string $default_form_action="")
 Get form action for command (command is method name without "Object", e.g. More...
 
 isVisible (int $ref_id, string $type)
 
 viewObject ()
 viewObject container presentation for "administration -> repository, trash, permissions" More...
 
 deleteObject (bool $error=false)
 Display deletion confirmation screen. More...
 
 setColumnSettings (ilColumnGUI $column_gui)
 
 redirectAfterCreation ()
 Redirect after creation, see https://docu.ilias.de/goto_docu_wiki_wpage_5035_1357.html Should be overwritten and redirect to settings screen. More...
 
 addToDeskObject ()
 
 removeFromDeskObject ()
 
- Public Member Functions inherited from ILIAS\Object\ImplementsCreationCallback
 callCreationCallback (\ilObject $object, \ilObjectDefinition $obj_definition, int $requested_crtcb)
 

Static Public Member Functions

static _goto (string $target)
 
- Static Public Member Functions inherited from ilObjectGUI
static _gotoRepositoryRoot (bool $raise_error=false)
 Goto repository root. More...
 
static _gotoRepositoryNode (int $ref_id, string $cmd="")
 
static _gotoSharedWorkspaceNode (int $wsp_id)
 

Protected Member Functions

 tryingToCreateCircularReference (int $obj_to_be_referenced, int $reference_position)
 
- Protected Member Functions inherited from ilContainerReferenceGUI
 addLocatorItems ()
 
 initCreateForm (string $new_type)
 
 afterSave (ilObject $new_object)
 
 firstEditObject ()
 
 initForm (int $a_mode=self::MODE_EDIT)
 
 loadPropertiesFromSettingsForm (ilPropertyFormGUI $form)
 
 getTabs ()
 
- Protected Member Functions inherited from ilObjectGUI
 getObjectService ()
 
 assignObject ()
 
 setTitleAndDescription ()
 
 createActionDispatcherGUI ()
 
 initHeaderAction (?string $sub_type=null, ?int $sub_id=null)
 Add header action menu. More...
 
 insertHeaderAction (?ilObjectListGUI $list_gui=null)
 Insert header action into main template. More...
 
 addHeaderAction ()
 Add header action menu. More...
 
 redrawHeaderActionObject ()
 Ajax call: redraw action header only. More...
 
 setTabs ()
 set admin tabs More...
 
 setAdminTabs ()
 set admin tabs More...
 
 setLocator ()
 
 addLocatorItems ()
 should be overwritten to add object specific items (repository items are preloaded) More...
 
 omitLocator (bool $omit=true)
 
 addAdminLocatorItems (bool $do_not_add_object=false)
 should be overwritten to add object specific items (repository items are preloaded) More...
 
 initCreationForms (string $new_type)
 Init creation forms. More...
 
 getCreationFormsHTML (array $forms)
 Get HTML for creation forms (accordion) More...
 
 initCreateForm (string $new_type)
 
 initDidacticTemplate (ilPropertyFormGUI $form)
 
 addDidacticTemplateOptions (array &$a_options)
 Add custom templates. More...
 
 addAdoptContentLinkToToolbar ()
 
 addAvailabilityPeriodButtonToToolbar (ilToolbarGUI $toolbar)
 
 afterSave (ilObject $new_object)
 Post (successful) object creation hook. More...
 
 initEditForm ()
 
 initEditCustomForm (ilPropertyFormGUI $a_form)
 Add custom fields to update form. More...
 
 getEditFormValues ()
 
 getEditFormCustomValues (array &$a_values)
 Add values to custom edit fields. More...
 
 validateCustom (ilPropertyFormGUI $form)
 Validate custom values (if not possible with checkInput()) More...
 
 updateCustom (ilPropertyFormGUI $form)
 Insert custom update form values into object. More...
 
 afterUpdate ()
 Post (successful) object update hook. More...
 
 initImportForm (string $new_type)
 
 importFileObject (int $parent_id=null)
 
 afterImport (ilObject $new_object)
 Post (successful) object import hook. More...
 
 setFormAction (string $cmd, string $form_action)
 
 getReturnLocation (string $cmd, string $default_location="")
 Get return location for command (command is method name without "Object", e.g. More...
 
 setReturnLocation (string $cmd, string $location)
 set specific return location for command More...
 
 getTargetFrame (string $cmd, string $default_target_frame="")
 get target frame for command (command is method name without "Object", e.g. More...
 
 setTargetFrame (string $cmd, string $target_frame)
 Set specific target frame for command. More...
 
 showPossibleSubObjects ()
 show possible sub objects (pull down menu) More...
 
 getTabs ()
 overwrite in derived GUI class of your object type More...
 
 redirectToRefId (int $ref_id, string $cmd="")
 redirects to (repository) view per ref id usually to a container and usually used at the end of a save/import method where the object gui type (of the new object) doesn't match with the type of the current ["ref_id"] value of the request More...
 
 getCenterColumnHTML ()
 Get center column. More...
 
 getRightColumnHTML ()
 Display right column. More...
 
 checkPermission (string $perm, string $cmd="", string $type="", ?int $ref_id=null)
 
 checkPermissionBool (string $perm, string $cmd="", string $type="", ?int $ref_id=null)
 
 enableDragDropFileUpload ()
 Enables the file upload into this object by dropping files. More...
 

Additional Inherited Members

- Data Fields inherited from ilContainerReferenceGUI
const MAX_SELECTION_ENTRIES = 50
 
const MODE_CREATE = 1
 
const MODE_EDIT = 2
 
- Data Fields inherited from ilObjectGUI
const ALLOWED_TAGS_IN_TITLE_AND_DESCRIPTION
 
const ADMIN_MODE_NONE = ""
 
const ADMIN_MODE_SETTINGS = "settings"
 
const ADMIN_MODE_REPOSITORY = "repository"
 
const UPLOAD_TYPE_LOCAL = 1
 
const UPLOAD_TYPE_UPLOAD_DIRECTORY = 2
 
const CFORM_NEW = 1
 
const CFORM_IMPORT = 2
 
const CFORM_CLONE = 3
 
- Protected Attributes inherited from ilContainerReferenceGUI
ilTabsGUI $tabs
 
ilErrorHandling $error
 
array $existing_objects = []
 
string $target_type
 
string $reference_type
 
ilPropertyFormGUI $form
 
StandardGUIRequest $cont_request
 
- Protected Attributes inherited from ilObjectGUI
ILIAS Notes Service $notes_service
 
ServerRequestInterface $request
 
ilLocatorGUI $locator
 
ilObjUser $user
 
ilAccessHandler $access
 
ilSetting $settings
 
ilToolbarGUI $toolbar
 
ilRbacAdmin $rbac_admin
 
ilRbacSystem $rbac_system
 
ilRbacReview $rbac_review
 
ilObjectService $object_service
 
ilObjectDefinition $obj_definition
 
ilGlobalTemplateInterface $tpl
 
ilTree $tree
 
ilCtrl $ctrl
 
ilErrorHandling $error
 
ilLanguage $lng
 
ilTabsGUI $tabs_gui
 
ILIAS $ilias
 
ArrayBasedRequestWrapper $post_wrapper
 
RequestWrapper $request_wrapper
 
Factory $refinery
 
ilFavouritesManager $favourites
 
ilObjectCustomIconFactory $custom_icon_factory
 
UIFactory $ui_factory
 
UIRenderer $ui_renderer
 
ilObject $object = null
 
bool $creation_mode = false
 
 $data
 
int $id
 
bool $call_by_reference = false
 
bool $prepare_output
 
int $ref_id
 
int $obj_id
 
int $maxcount
 
array $form_action = []
 
array $return_location = []
 
array $target_frame = []
 
string $tmp_import_dir
 
string $sub_objects = ""
 
bool $omit_locator = false
 
string $type = ""
 
string $admin_mode = self::ADMIN_MODE_NONE
 
int $requested_ref_id = 0
 
int $requested_crtptrefid = 0
 
int $requested_crtcb = 0
 
string $requested_new_type = ""
 
string $link_params
 
string $html = ""
 

Detailed Description

Constructor & Destructor Documentation

◆ __construct()

ilObjStudyProgrammeReferenceGUI::__construct (   $data,
int  $id,
bool  $call_by_reference = true,
bool  $prepare_output = false 
)

Definition at line 26 of file class.ilObjStudyProgrammeReferenceGUI.php.

References ilObjectGUI\$call_by_reference, ilObjectGUI\$data, ilObjectGUI\$prepare_output, and ILIAS\MetaData\Repository\Validation\Data\__construct().

31  {
32  $this->target_type = 'prg';
33  $this->reference_type = 'prgr';
35  }
__construct(VocabulariesInterface $vocabularies)
+ Here is the call graph for this function:

Member Function Documentation

◆ _goto()

static ilObjStudyProgrammeReferenceGUI::_goto ( string  $target)
static

Definition at line 37 of file class.ilObjStudyProgrammeReferenceGUI.php.

References ilObjStudyProgrammeGUI\_goto(), ilObject\_lookupObjId(), ilContainerReference\_lookupTargetRefId(), and ILIAS\Repository\int().

37  : void
38  {
39  $target = (int) $target;
41  ilObjStudyProgrammeGUI::_goto($target_ref_id . "_");
42  }
static _lookupObjId(int $ref_id)
static _lookupTargetRefId(int $a_obj_id)
+ Here is the call graph for this function:

◆ putObjectInTree()

ilObjStudyProgrammeReferenceGUI::putObjectInTree ( ilObject  $obj,
  $parent_node_id = null 
)

Definition at line 62 of file class.ilObjStudyProgrammeReferenceGUI.php.

References ilObject\_lookupObjId(), ILIAS\Repository\form(), and ilObject\update().

62  : void
63  {
64  // when this is called, the target already should be defined...
65  $target_obj_id = ilObject::_lookupObjId((int) $this->form->getInput('target_id'));
66  $obj->setTargetId($target_obj_id);
67  $obj->update();
68  parent::putObjectInTree($obj, $parent_node_id);
69  }
static _lookupObjId(int $ref_id)
form( $class_path, string $cmd, string $submit_caption="")
+ Here is the call graph for this function:

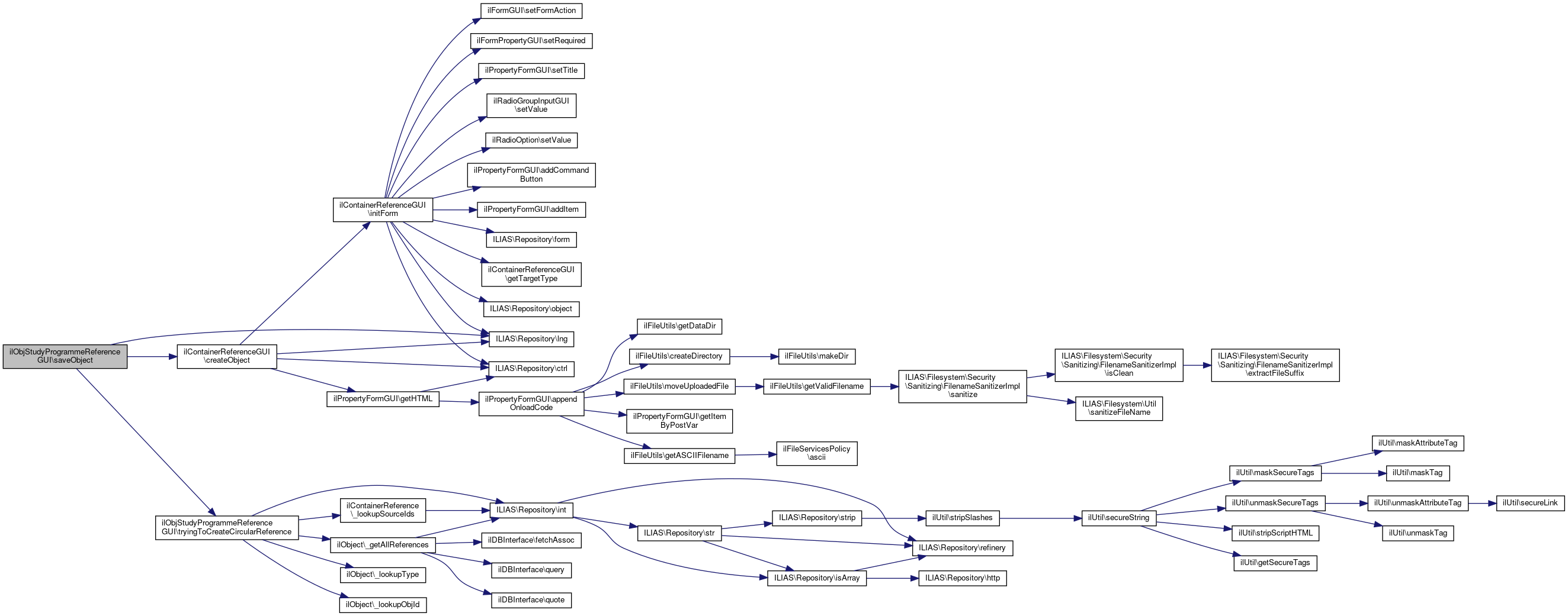
◆ saveObject()

ilObjStudyProgrammeReferenceGUI::saveObject ( )

Definition at line 44 of file class.ilObjStudyProgrammeReferenceGUI.php.

References ilObjectGUI\$access, ilContainerReferenceGUI\createObject(), ILIAS\Repository\lng(), and tryingToCreateCircularReference().

44  : void
45  {
46  $ilAccess = $this->access;
47 
48  if (!(int) $_REQUEST['target_id']) {
49  $this->createObject();
50  }
51  if (!$ilAccess->checkAccess('visible', '', (int) $_REQUEST['target_id'])) {
52  $this->tpl->setOnScreenMessage("failure", $this->lng->txt('permission_denied'));
53  $this->createObject();
54  }
55  if ($this->tryingToCreateCircularReference((int) $_REQUEST['target_id'], (int) $_REQUEST['ref_id'])) {
56  $this->tpl->setOnScreenMessage("failure", $this->lng->txt('prgr_may_not_create_circular_reference'));
57  $this->createObject();
58  }
59  parent::saveObject();
60  }
ilAccessHandler $access
tryingToCreateCircularReference(int $obj_to_be_referenced, int $reference_position)
+ Here is the call graph for this function:

◆ tryingToCreateCircularReference()

ilObjStudyProgrammeReferenceGUI::tryingToCreateCircularReference ( int  $obj_to_be_referenced,
int  $reference_position 
)
protected

Definition at line 71 of file class.ilObjStudyProgrammeReferenceGUI.php.

References ilObject\_getAllReferences(), ilObject\_lookupObjId(), ilContainerReference\_lookupSourceIds(), ilObject\_lookupType(), and ILIAS\Repository\int().

Referenced by saveObject().

71  : bool
72  {
73  if ($reference_position === $obj_to_be_referenced) {
74  return true;
75  }
76  $queque = [$reference_position];
77  while ($parent = array_shift($queque)) {
78  $p_parent = (int) $this->tree->getParentId($parent);
79  if ($p_parent === $obj_to_be_referenced) {
80  return true;
81  }
82  if (ilObject::_lookupType($p_parent, true) === 'prg') {
83  $queque[] = $p_parent;
84  }
85  foreach (ilContainerReference::_lookupSourceIds(ilObject::_lookupObjId($parent)) as $parent_ref_obj_id) {
86  $ref_ids = ilObject::_getAllReferences($parent_ref_obj_id);
87  $parent_ref_ref_id = (int) array_shift($ref_ids);
88  $parent_ref_loc = (int) $this->tree->getParentId($parent_ref_ref_id);
89  if ($parent_ref_loc === $obj_to_be_referenced) {
90  return true;
91  }
92  if (ilObject::_lookupType($parent_ref_loc, true) === 'prg') {
93  $queque[] = $parent_ref_loc;
94  }
95  }
96  }
97  return false;
98  }
static _getAllReferences(int $id)
get all reference ids for object ID
static _lookupObjId(int $ref_id)
static _lookupSourceIds(int $a_target_id)
Get ids of all container references that target the object with the given id.
static _lookupType(int $id, bool $reference=false)
+ Here is the call graph for this function:
+ Here is the caller graph for this function:

The documentation for this class was generated from the following file: