ILIAS  release_9 Revision v9.13-25-g2c18ec4c24f
ilObjStudyProgrammeGUI Class Reference

Class ilObjStudyProgrammeGUI class ilObjStudyProgrammeGUI: ilPermissionGUI ilObjStudyProgrammeGUI: ilInfoScreenGUI ilObjStudyProgrammeGUI: ilCommonActionDispatcherGUI ilObjStudyProgrammeGUI: ilColumnGUI ilObjStudyProgrammeGUI: ilObjStudyProgrammeSettingsGUI ilObjStudyProgrammeGUI: ilObjStudyProgrammeTreeGUI ilObjStudyProgrammeGUI: ilObjStudyProgrammeMembersGUI ilObjStudyProgrammeGUI: ilObjStudyProgrammeAutoMembershipsGUI ilObjStudyProgrammeGUI: ilObjectCopyGUI ilObjStudyProgrammeGUI: ilObjectTranslationGUI ilObjStudyProgrammeGUI: ilCertificateGUI ilObjStudyProgrammeGUI: ilObjStudyProgrammeAutoCategoriesGUI ilObjStudyProgrammeGUI: ilContainerGUI ilObjStudyProgrammeGUI: ilContainerPageGUI ilObjStudyProgrammeGUI: ilObjStyleSheetGUI ilObjStudyProgrammeGUI: ilObjectContentStyleSettingsGUI ilObjStudyProgrammeGUI: ilPRGPageObjectGUI ilObjStudyProgrammeGUI: ilPRGMembersExportGUI ilObjStudyProgrammeGUI: ilPropertyFormGUI. More...

+ Inheritance diagram for ilObjStudyProgrammeGUI:
+ Collaboration diagram for ilObjStudyProgrammeGUI:

Public Member Functions

 __construct ()
 
 executeCommand ()
 
 isActiveAdministrationPanel ()
 
 getAsyncCreationForm ()
 Method for implementing async windows-output Should be moved into core to enable async requests on creation-form. More...
 
 getSubTabs (string $parent_tab)
 Adds subtabs based on the parent tab. More...
 
 setContentSubTabs ()
 Disable default content subtabs. More...
 
 addToNavigationHistory ()
 
- Public Member Functions inherited from ilContainerGUI
 executeCommand ()
 
 forwardToPageObject ()
 
 addPageTabs ()
 
 getContainerPageHTML ()
 
 prepareOutput (bool $show_subobjects=true)
 
 getContentGUI ()
 
 renderObject ()
 
 renderBlockAsynchObject ()
 render the object More...
 
 setContentSubTabs ()
 
 showAdministrationPanel ()
 
 showPermanentLink ()
 
 editPageFrameObject ()
 
 cancelPageContentObject ()
 
 showLinkListObject ()
 
 addHeaderRow (ilTemplate $a_tpl, string $a_type, bool $a_show_image=true)
 
 addMessageRow (ilTemplate $a_tpl, string $a_message, string $a_type)
 
 setPageEditorTabs ()
 
 addStandardContainerSubTabs (bool $a_include_view=true)
 Add standard container subtabs for view, manage, oderdering and text/media editor link. More...
 
 enableAdministrationPanelObject ()
 
 disableAdministrationPanelObject ()
 
 editOrderObject ()
 
 isActiveOrdering ()
 
 isActiveItemOrdering ()
 
 enableMultiDownloadObject ()
 
 isMultiDownloadEnabled ()
 
 cutObject ()
 cut object(s) out from a container and write the information to clipboard public More...
 
 copyObject ()
 Copy object(s) out from a container and write the information to clipboard It is not possible to copy multiple objects at once. More...
 
 downloadObject ()
 
 getBucketTitle ()
 
 linkObject ()
 create an new reference of an object in tree it's like a hard link of unix More...
 
 clearObject ()
 clear clipboard and go back to last object More...
 
 performPasteIntoMultipleObjectsObject ()
 
 initAndDisplayLinkIntoMultipleObjectsObject ()
 
 showPasteTreeObject ()
 
 cancelMoveLinkObject ()
 Cancel move|link empty clipboard and return to parent. More...
 
 keepObjectsInClipboardObject ()
 
 initAndDisplayCopyIntoMultipleObjectsObject ()
 
 initAndDisplayMoveIntoObjectObject ()
 
 pasteObject ()
 paste object from clipboard to current place Depending on the chosen command the object(s) are linked, copied or moved More...
 
 clipboardObject ()
 
 isActiveAdministrationPanel ()
 
 setColumnSettings (ilColumnGUI $column_gui)
 
 allowBlocksMoving ()
 Standard is to allow blocks moving. More...
 
 allowBlocksConfigure ()
 Standard is to allow blocks configuration. More...
 
 cloneAllObject ()
 Clone all object Overwritten method for copying container objects. More...
 
 saveSortingObject ()
 
 cloneNodes (int $srcRef, int $dstRef, array &$mapping, string $newName=null)
 Recursively clones all nodes of the RBAC tree. More...
 
 modifyItemGUI (ilObjectListGUI $a_item_list_gui, array $a_item_data)
 
 editStylePropertiesObject ()
 
 getAsynchItemListObject ()
 
 redrawListItemObject ()
 Redraw a list item (ajax) More...
 
 trashObject ()
 Show trash content of object. More...
 
 trashApplyFilterObject ()
 
 trashResetFilterObject ()
 
 removeFromSystemObject ()
 
 undeleteObject ()
 Get objects back from trash. More...
 
 confirmRemoveFromSystemObject ()
 
 setSideColumnReturn ()
 
 getAdminTabs ()
 
 competencesObject ()
 
- Public Member Functions inherited from ilObjectGUI
 __construct ($data, int $id=0, bool $call_by_reference=true, bool $prepare_output=true)
 
 getRefId ()
 
 setAdminMode (string $mode)
 
 getAdminMode ()
 
 getObject ()
 
 executeCommand ()
 
 withReferences ()
 determines whether objects are referenced or not (got ref ids or not) More...
 
 setCreationMode (bool $mode=true)
 If true, a creation screen is displayed the current [ref_id] does belong to the parent class The mode is determined in ilRepositoryGUI. More...
 
 getCreationMode ()
 
 prepareOutput (bool $show_sub_objects=true)
 
 getAdminTabs ()
 administration tabs show only permissions and trash folder More...
 
 getHTML ()
 
 confirmedDeleteObject ()
 confirmed deletion of object -> objects are moved to trash or deleted immediately, if trash is disabled More...
 
 cancelObject ()
 cancel action and go back to previous page More...
 
 createObject ()
 create new object form More...
 
 editAvailabilityPeriodObject ()
 
 saveAvailabilityPeriodObject ()
 
 cancelCreation ()
 cancel create action and go back to repository parent More...
 
 saveObject ()
 
 getDidacticTemplateVar (string $type)
 Get didactic template setting from creation screen. More...
 
 putObjectInTree (ilObject $obj, int $parent_node_id=null)
 Add object to tree at given position. More...
 
 editObject ()
 
 addExternalEditFormCustom (ilPropertyFormGUI $form)
 
 updateObject ()
 updates object entry in object_data More...
 
 getFormAction (string $cmd, string $default_form_action="")
 Get form action for command (command is method name without "Object", e.g. More...
 
 isVisible (int $ref_id, string $type)
 
 viewObject ()
 viewObject container presentation for "administration -> repository, trash, permissions" More...
 
 deleteObject (bool $error=false)
 Display deletion confirmation screen. More...
 
 setColumnSettings (ilColumnGUI $column_gui)
 
 redirectAfterCreation ()
 Redirect after creation, see https://docu.ilias.de/goto_docu_wiki_wpage_5035_1357.html Should be overwritten and redirect to settings screen. More...
 
 addToDeskObject ()
 
 removeFromDeskObject ()
 
- Public Member Functions inherited from ILIAS\Object\ImplementsCreationCallback
 callCreationCallback (\ilObject $object, \ilObjectDefinition $obj_definition, int $requested_crtcb)
 
- Public Member Functions inherited from ilDesktopItemHandling
 addToDeskObject ()
 
 removeFromDeskObject ()
 

Static Public Member Functions

static _goto (string $target)
 
- Static Public Member Functions inherited from ilContainerGUI
static _buildPath (int $a_ref_id, int $a_course_ref_id)
 build path More...
 
- Static Public Member Functions inherited from ilObjectGUI
static _gotoRepositoryRoot (bool $raise_error=false)
 Goto repository root. More...
 
static _gotoRepositoryNode (int $ref_id, string $cmd="")
 
static _gotoSharedWorkspaceNode (int $wsp_id)
 

Data Fields

ilObject $object
 
- Data Fields inherited from ilContainerGUI
int $bl_cnt = 1
 
bool $multi_download_enabled = false
 
- Data Fields inherited from ilObjectGUI
const ALLOWED_TAGS_IN_TITLE_AND_DESCRIPTION
 
const ADMIN_MODE_NONE = ""
 
const ADMIN_MODE_SETTINGS = "settings"
 
const ADMIN_MODE_REPOSITORY = "repository"
 
const UPLOAD_TYPE_LOCAL = 1
 
const UPLOAD_TYPE_UPLOAD_DIRECTORY = 2
 
const CFORM_NEW = 1
 
const CFORM_IMPORT = 2
 
const CFORM_CLONE = 3
 

Protected Member Functions

 create ()
 
 save ()
 
 cancel ()
 
 afterSave (ilObject $new_object)
 Sets the sorting of the container correctly. More...
 
 getPermissionsHelper ()
 
 view ()
 
 initAdvancedSettingsForm ()
 
 editAdvancedSettings ()
 
 updateAdvancedSettings ()
 
 initCreationForms ($new_type)
 Overwritten from ilObjectGUI since copy and import are not implemented. More...
 
 checkAccess (string $permission)
 
 denyAccessIfNot (string $permission)
 
 denyAccessIfNotAnyOf (array $permissions)
 
 getTabs ()
 
 getLinkTarget (string $cmd)
 Generates a link based on a cmd. More...
 
 fillInfoScreen ($info_screen)
 Adding meta-data to the info-screen. More...
 
 edit ()
 
 initHeaderAction (?string $sub_type=null, ?int $sub_id=null)
 
 deliverCertificateObject ()
 
 initTreeJS ()
 
 supportsPageEditor ()
 
- Protected Member Functions inherited from ilContainerGUI
 getModeManager ()
 
 getItemPresentation ( $include_empty_blocks=true, ?string $lang=null)
 
 getEditFormValues ()
 
 afterUpdate ()
 
 setTitleAndDescription ()
 
 showPossibleSubObjects ()
 
 supportsPageEditor ()
 
 gotItems ()
 
 getTabs ()
 
 showContainerPageTabs ()
 
 showPasswordInstructionObject (bool $a_init=true)
 
 initFormPasswordInstruction ()
 Init password form. More...
 
 savePasswordObject ()
 
 initEditForm ()
 
 initSortingForm (ilPropertyFormGUI $form, array $a_sorting_settings)
 Append sorting settings to property form. More...
 
 initListPresentationForm (ilPropertyFormGUI $form)
 Add list presentation settings to form. More...
 
 saveListPresentation (ilPropertyFormGUI $form)
 
 initSortingDirectionForm (ilContainerSortingSettings $sorting_settings, ilRadioOption $element, string $a_prefix)
 Add sorting direction. More...
 
 initManualSortingOptionForm (ilContainerSortingSettings $settings, ilRadioOption $element, string $a_prefix, array $a_sorting_settings)
 Add manual sorting options. More...
 
 saveSortingSettings (ilPropertyFormGUI $form)
 
 trashHandleFilter (bool $action_apply, bool $action_reset)
 
 restoreToNewLocationObject (ilPropertyFormGUI $form=null)
 
 getTreeSelectorGUI (string $cmd)
 
 initFilter ()
 
 showContainerFilter ()
 
- Protected Member Functions inherited from ilObjectGUI
 getObjectService ()
 
 assignObject ()
 
 setTitleAndDescription ()
 
 createActionDispatcherGUI ()
 
 initHeaderAction (?string $sub_type=null, ?int $sub_id=null)
 Add header action menu. More...
 
 insertHeaderAction (?ilObjectListGUI $list_gui=null)
 Insert header action into main template. More...
 
 addHeaderAction ()
 Add header action menu. More...
 
 redrawHeaderActionObject ()
 Ajax call: redraw action header only. More...
 
 setTabs ()
 set admin tabs More...
 
 setAdminTabs ()
 set admin tabs More...
 
 setLocator ()
 
 addLocatorItems ()
 should be overwritten to add object specific items (repository items are preloaded) More...
 
 omitLocator (bool $omit=true)
 
 addAdminLocatorItems (bool $do_not_add_object=false)
 should be overwritten to add object specific items (repository items are preloaded) More...
 
 initCreationForms (string $new_type)
 Init creation forms. More...
 
 getCreationFormsHTML (array $forms)
 Get HTML for creation forms (accordion) More...
 
 initCreateForm (string $new_type)
 
 initDidacticTemplate (ilPropertyFormGUI $form)
 
 addDidacticTemplateOptions (array &$a_options)
 Add custom templates. More...
 
 addAdoptContentLinkToToolbar ()
 
 addAvailabilityPeriodButtonToToolbar (ilToolbarGUI $toolbar)
 
 afterSave (ilObject $new_object)
 Post (successful) object creation hook. More...
 
 initEditForm ()
 
 initEditCustomForm (ilPropertyFormGUI $a_form)
 Add custom fields to update form. More...
 
 getEditFormValues ()
 
 getEditFormCustomValues (array &$a_values)
 Add values to custom edit fields. More...
 
 validateCustom (ilPropertyFormGUI $form)
 Validate custom values (if not possible with checkInput()) More...
 
 updateCustom (ilPropertyFormGUI $form)
 Insert custom update form values into object. More...
 
 afterUpdate ()
 Post (successful) object update hook. More...
 
 initImportForm (string $new_type)
 
 importFileObject (int $parent_id=null)
 
 afterImport (ilObject $new_object)
 Post (successful) object import hook. More...
 
 setFormAction (string $cmd, string $form_action)
 
 getReturnLocation (string $cmd, string $default_location="")
 Get return location for command (command is method name without "Object", e.g. More...
 
 setReturnLocation (string $cmd, string $location)
 set specific return location for command More...
 
 getTargetFrame (string $cmd, string $default_target_frame="")
 get target frame for command (command is method name without "Object", e.g. More...
 
 setTargetFrame (string $cmd, string $target_frame)
 Set specific target frame for command. More...
 
 showPossibleSubObjects ()
 show possible sub objects (pull down menu) More...
 
 getTabs ()
 overwrite in derived GUI class of your object type More...
 
 redirectToRefId (int $ref_id, string $cmd="")
 redirects to (repository) view per ref id usually to a container and usually used at the end of a save/import method where the object gui type (of the new object) doesn't match with the type of the current ["ref_id"] value of the request More...
 
 getCenterColumnHTML ()
 Get center column. More...
 
 getRightColumnHTML ()
 Display right column. More...
 
 checkPermission (string $perm, string $cmd="", string $type="", ?int $ref_id=null)
 
 checkPermissionBool (string $perm, string $cmd="", string $type="", ?int $ref_id=null)
 
 enableDragDropFileUpload ()
 Enables the file upload into this object by dropping files. More...
 

Protected Attributes

ilLocatorGUI $ilLocator
 
ilComponentLogger $ilLog
 
ilHelpGUI $help
 
ilObjStudyProgrammeSettingsGUI $settings_gui
 
ilObjStudyProgrammeMembersGUI $members_gui
 
ilObjStudyProgrammeAutoMembershipsGUI $memberships_gui
 
ilObjStudyProgrammeTreeGUI $tree_gui
 
ilStudyProgrammeTypeGUI $type_gui
 
ilStudyProgrammeTypeRepository $type_repository
 
ilObjStudyProgrammeAutoCategoriesGUI $autocategories_gui
 
ilPRGPermissionsHelper $permissions = null
 
Refinery Factory $refinery
 
RequestWrapper $request_wrapper
 
ILIAS UI Factory $ui_factory
 
ILIAS Container Content DomainService $internal_domain_service
 
ViewManager $container_view_manager
 
- Protected Attributes inherited from ilContainerGUI
ILIAS Container InternalGUIService $gui
 
ILIAS Style Content GUIService $content_style_gui
 
ilRbacSystem $rbacsystem
 
ilRbacReview $rbacreview
 
ILIAS Container Content ItemPresentationManager $item_presentation = null
 
ILIAS Container InternalDomainService $domain
 
ilTabsGUI $tabs
 
ilErrorHandling $error
 
ilObjectDefinition $obj_definition
 
ilRbacAdmin $rbacadmin
 
ilPropertyFormGUI $form
 
ilLogger $log
 
ilObjectDataCache $obj_data_cache
 
Services $global_screen
 
ilAppEventHandler $app_event_handler
 
UIServices $ui
 
ilContainerFilterService $container_filter_service
 
ilContainerUserFilter $container_user_filter = null
 
Standard $ui_filter = null
 
bool $edit_order = false
 
bool $adminCommands = false
 
string $requested_redirectSource = ""
 
int $current_position = 0
 
ClipboardManager $clipboard
 
StandardGUIRequest $std_request
 
ModeManager $mode_manager = null
 
ilComponentFactory $component_factory
 
ILIAS Style Content DomainService $content_style_domain
 
- Protected Attributes inherited from ilObjectGUI
ILIAS Notes Service $notes_service
 
ServerRequestInterface $request
 
ilLocatorGUI $locator
 
ilObjUser $user
 
ilAccessHandler $access
 
ilSetting $settings
 
ilToolbarGUI $toolbar
 
ilRbacAdmin $rbac_admin
 
ilRbacSystem $rbac_system
 
ilRbacReview $rbac_review
 
ilObjectService $object_service
 
ilObjectDefinition $obj_definition
 
ilGlobalTemplateInterface $tpl
 
ilTree $tree
 
ilCtrl $ctrl
 
ilErrorHandling $error
 
ilLanguage $lng
 
ilTabsGUI $tabs_gui
 
ILIAS $ilias
 
ArrayBasedRequestWrapper $post_wrapper
 
RequestWrapper $request_wrapper
 
Factory $refinery
 
ilFavouritesManager $favourites
 
ilObjectCustomIconFactory $custom_icon_factory
 
UIFactory $ui_factory
 
UIRenderer $ui_renderer
 
ilObject $object = null
 
bool $creation_mode = false
 
 $data
 
int $id
 
bool $call_by_reference = false
 
bool $prepare_output
 
int $ref_id
 
int $obj_id
 
int $maxcount
 
array $form_action = []
 
array $return_location = []
 
array $target_frame = []
 
string $tmp_import_dir
 
string $sub_objects = ""
 
bool $omit_locator = false
 
string $type = ""
 
string $admin_mode = self::ADMIN_MODE_NONE
 
int $requested_ref_id = 0
 
int $requested_crtptrefid = 0
 
int $requested_crtcb = 0
 
string $requested_new_type = ""
 
string $link_params
 
string $html = ""
 

Private Attributes

const TAB_VIEW_CONTENT = "view_content"
 
const SUBTAB_VIEW_TREE = "view_tree"
 
const TAB_INFO = "info_short"
 
const TAB_SETTINGS = "settings"
 
const TAB_MEMBERS = "members"
 
const TAB_METADATA = "edit_advanced_settings"
 
const SUBTAB_PAGE_EDIT = "page"
 

Detailed Description

Constructor & Destructor Documentation

◆ __construct()

ilObjStudyProgrammeGUI::__construct ( )

Definition at line 80 of file class.ilObjStudyProgrammeGUI.php.

References $DIC, $dic, ilObjectGUI\$lng, ilObjectGUI\$ref_id, ILIAS\MetaData\Repository\Validation\Data\__construct(), ILIAS\Repository\ctrl(), ilStudyProgrammeDIC\dic(), ILIAS\Repository\help(), ilLanguage\loadLanguageModule(), ILIAS\Repository\refinery(), ILIAS\Repository\toolbar(), and ILIAS\Repository\user().

81  {
82  global $DIC;
83  $this->tpl = $DIC['tpl'];
84  $this->ctrl = $DIC['ilCtrl'];
85  $this->ilLocator = $DIC['ilLocator'];
86  $this->tree = $DIC['tree'];
87  $this->toolbar = $DIC['ilToolbar'];
88  $this->ilLog = $DIC['ilLog'];
89  $this->ilias = $DIC['ilias'];
90  $this->type = "prg";
91  $this->help = $DIC['ilHelp'];
92  $this->user = $DIC['ilUser'];
93  $this->refinery = $DIC->refinery();
94  $this->request_wrapper = $DIC->http()->wrapper()->query();
95 
96  $ref_id = $this->request_wrapper->retrieve("ref_id", $this->refinery->kindlyTo()->int());
97  parent::__construct(array(), $ref_id, true, false);
98 
99  $lng = $DIC['lng'];
100  $lng->loadLanguageModule("prg");
101 
103  $this->settings_gui = $dic['ilObjStudyProgrammeSettingsGUI'];
104  $this->members_gui = $dic['ilObjStudyProgrammeMembersGUI'];
105  $this->memberships_gui = $dic['ilObjStudyProgrammeAutoMembershipsGUI'];
106  $this->tree_gui = $dic['ilObjStudyProgrammeTreeGUI'];
107  $this->type_gui = $dic['ilStudyProgrammeTypeGUI'];
108  $this->autocategories_gui = $dic['ilObjStudyProgrammeAutoCategoriesGUI'];
109  $this->type_repository = $dic['model.Type.ilStudyProgrammeTypeRepository'];
110  $this->ui_factory = $dic['ui.factory'];
111 
112  $this->internal_domain_service = $DIC->container()->internal()->domain()->content();
113  $this->container_view_manager = $this->internal_domain_service->view($this->object);
114  }
loadLanguageModule(string $a_module)
Load language module.
This file is part of ILIAS, a powerful learning management system published by ILIAS open source e-Le...
Definition: class.ilLog.php:30
global $DIC
Definition: feed.php:28
ilLanguage $lng
__construct(VocabulariesInterface $vocabularies)
header include for all ilias files.
$dic
Definition: result.php:32
+ Here is the call graph for this function:

Member Function Documentation

◆ _goto()

static ilObjStudyProgrammeGUI::_goto ( string  $target)
static

Definition at line 783 of file class.ilObjStudyProgrammeGUI.php.

References $DIC, and ilObjectGUI\$id.

Referenced by ilObjStudyProgrammeReferenceGUI\_goto().

783  : void
784  {
785  global $DIC;
786  $ilCtrl = $DIC['ilCtrl'];
787  $id = explode("_", $target);
788  $ilCtrl->setTargetScript('ilias.php');
789  $ilCtrl->setParameterByClass("ilobjstudyprogrammegui", "ref_id", $id[0]);
790  $ilCtrl->redirectByClass(array("ilRepositoryGUI", "ilobjstudyprogrammegui"), "view");
791  }
global $DIC
Definition: feed.php:28
+ Here is the caller graph for this function:

◆ addToNavigationHistory()

ilObjStudyProgrammeGUI::addToNavigationHistory ( )

Definition at line 793 of file class.ilObjStudyProgrammeGUI.php.

References $DIC, ilObjectGUI\$ref_id, checkAccess(), ilObjectGUI\getCreationMode(), ILIAS\Repository\refinery(), and ilPRGPermissionsHelper\ROLEPERM_READ.

Referenced by executeCommand().

793  : void
794  {
795  global $DIC;
796  $ilNavigationHistory = $DIC['ilNavigationHistory'];
797 
799  $ref_id = $this->request_wrapper->retrieve("ref_id", $this->refinery->kindlyTo()->int());
800  $link = ilLink::_getLink($ref_id, "prg");
801  $ilNavigationHistory->addItem($ref_id, $link, 'prg');
802  }
803  }
global $DIC
Definition: feed.php:28
+ Here is the call graph for this function:
+ Here is the caller graph for this function:

◆ afterSave()

ilObjStudyProgrammeGUI::afterSave ( ilObject  $new_object)
protected

Sets the sorting of the container correctly.

If it's an async call, a json string is returned.

Definition at line 405 of file class.ilObjStudyProgrammeGUI.php.

References ilObjectGUI\$settings, ILIAS\Repository\ctrl(), ilAsyncOutputHandler\encodeAsyncResponse(), ilObject\getId(), ilObject\getRefId(), ilObjectGUI\getReturnLocation(), ilAsyncOutputHandler\handleAsyncOutput(), ILIAS\Repository\lng(), ilContainer\SORT_DIRECTION_ASC, ilContainer\SORT_MANUAL, ilContainer\SORT_NEW_ITEMS_ORDER_CREATION, and ilContainer\SORT_NEW_ITEMS_POSITION_BOTTOM.

405  : void
406  {
407  // set default sort to manual
408  $settings = new ilContainerSortingSettings($new_object->getId());
409  $settings->setSortMode(ilContainer::SORT_MANUAL);
410  $settings->setSortDirection(ilContainer::SORT_DIRECTION_ASC);
412  $settings->setSortNewItemsPosition(ilContainer::SORT_NEW_ITEMS_POSITION_BOTTOM);
413  $settings->save();
414 
416  "cmd" => "cancel",
417  "success" => true,
418  "message" => $this->lng->txt("object_added")
419  ]);
420 
421  ilAsyncOutputHandler::handleAsyncOutput("", $async_response, false);
422 
423  $this->tpl->setOnScreenMessage("success", $this->lng->txt("object_added"), true);
424 
425  $this->ctrl->setParameter($this, "ref_id", $new_object->getRefId());
426  $this->ctrl->redirectToURL($this->getReturnLocation(
427  "save",
428  $this->ctrl->getLinkTarget($this, "edit", "", false, false)
429  ));
430  }
static handleAsyncOutput(string $normal_content, string $async_content=null, bool $apply_to_tpl=true)
Handles async output.
This file is part of ILIAS, a powerful learning management system published by ILIAS open source e-Le...
const SORT_NEW_ITEMS_POSITION_BOTTOM
static encodeAsyncResponse(array $data=array())
Encode data as json for async output.
const SORT_NEW_ITEMS_ORDER_CREATION
getReturnLocation(string $cmd, string $default_location="")
Get return location for command (command is method name without "Object", e.g.
const SORT_DIRECTION_ASC
ilSetting $settings
+ Here is the call graph for this function:

◆ cancel()

ilObjStudyProgrammeGUI::cancel ( )
protected

Definition at line 393 of file class.ilObjStudyProgrammeGUI.php.

References ilAsyncOutputHandler\encodeAsyncResponse(), and ilAsyncOutputHandler\handleAsyncOutput().

393  : void
394  {
395  $async_response = ilAsyncOutputHandler::encodeAsyncResponse(array("cmd" => "cancel", "success" => false));
396 
397  ilAsyncOutputHandler::handleAsyncOutput("", $async_response, false);
398 
399  parent::cancelCreation();
400  }
static handleAsyncOutput(string $normal_content, string $async_content=null, bool $apply_to_tpl=true)
Handles async output.
static encodeAsyncResponse(array $data=array())
Encode data as json for async output.
+ Here is the call graph for this function:

◆ checkAccess()

ilObjStudyProgrammeGUI::checkAccess ( string  $permission)
protected

Definition at line 539 of file class.ilObjStudyProgrammeGUI.php.

References getPermissionsHelper().

Referenced by addToNavigationHistory(), editAdvancedSettings(), getSubTabs(), getTabs(), and updateAdvancedSettings().

539  : bool
540  {
541  return $this->getPermissionsHelper()->may($permission);
542  }
+ Here is the call graph for this function:
+ Here is the caller graph for this function:

◆ create()

ilObjStudyProgrammeGUI::create ( )
protected

Definition at line 372 of file class.ilObjStudyProgrammeGUI.php.

372  : void
373  {
374  parent::createObject();
375  }

◆ deliverCertificateObject()

ilObjStudyProgrammeGUI::deliverCertificateObject ( )
protected

Definition at line 825 of file class.ilObjStudyProgrammeGUI.php.

References ilObjectGUI\$obj_id, ILIAS\Repository\ctrl(), ilCertificatePdfAction\downloadPdf(), ILIAS\Repository\int(), ILIAS\Repository\lng(), and ILIAS\Repository\user().

825  : void
826  {
827  $this->lng->loadLanguageModule('cert');
828 
829  $user_id = (int) $this->user->getId();
830  $obj_id = $this->object->getId();
831 
832  $validator = new ilCertificateDownloadValidator();
833  if (false === $validator->isCertificateDownloadable($user_id, $obj_id)) {
834  $this->tpl->setOnScreenMessage('failure', $this->lng->txt("permission_denied"), true);
835  $this->ctrl->redirect($this);
836  }
837  $repository = new ilUserCertificateRepository();
838  $pdf_action = new ilCertificatePdfAction(
839  new ilPdfGenerator($repository),
841  $this->lng->txt('error_creating_certificate_pdf')
842  );
843  $pdf_action->downloadPdf($user_id, $obj_id);
844  }
Validates if an active certificate is stored in the database and can be downloaded by the user...
Just a wrapper class to create Unit Test for other classes.
downloadPdf(int $userId, int $objectId)
+ Here is the call graph for this function:

◆ denyAccessIfNot()

ilObjStudyProgrammeGUI::denyAccessIfNot ( string  $permission)
protected

Definition at line 544 of file class.ilObjStudyProgrammeGUI.php.

References denyAccessIfNotAnyOf().

Referenced by edit(), executeCommand(), and view().

544  : void
545  {
546  $this->denyAccessIfNotAnyOf([$permission]);
547  }
+ Here is the call graph for this function:
+ Here is the caller graph for this function:

◆ denyAccessIfNotAnyOf()

ilObjStudyProgrammeGUI::denyAccessIfNotAnyOf ( array  $permissions)
protected

Definition at line 549 of file class.ilObjStudyProgrammeGUI.php.

References ILIAS\Repository\ctrl(), getPermissionsHelper(), ILIAS\Repository\lng(), and ilPRGPermissionsHelper\ROLEPERM_VIEW.

Referenced by denyAccessIfNot(), and executeCommand().

549  : void
550  {
551  if (!$this->getPermissionsHelper()->mayAnyOf($permissions)) {
553  $this->tpl->setOnScreenMessage('failure', $this->lng->txt("msg_no_perm_write"));
554  $this->ctrl->redirectByClass('ilinfoscreengui', '');
555  } else {
556  $this->ilias->raiseError($this->lng->txt("msg_no_perm_read"), $this->ilias->error_obj->WARNING);
557  }
558  }
559  }
header include for all ilias files.
ilPRGPermissionsHelper $permissions
+ Here is the call graph for this function:
+ Here is the caller graph for this function:

◆ edit()

ilObjStudyProgrammeGUI::edit ( )
protected

Definition at line 776 of file class.ilObjStudyProgrammeGUI.php.

References ILIAS\Repository\ctrl(), denyAccessIfNot(), and ilPRGPermissionsHelper\ROLEPERM_WRITE.

776  : void
777  {
779  $link = $this->ctrl->getLinkTargetByClass(ilObjStudyProgrammeSettingsGUI::class, 'view');
780  $this->ctrl->redirectToURL($link);
781  }
+ Here is the call graph for this function:

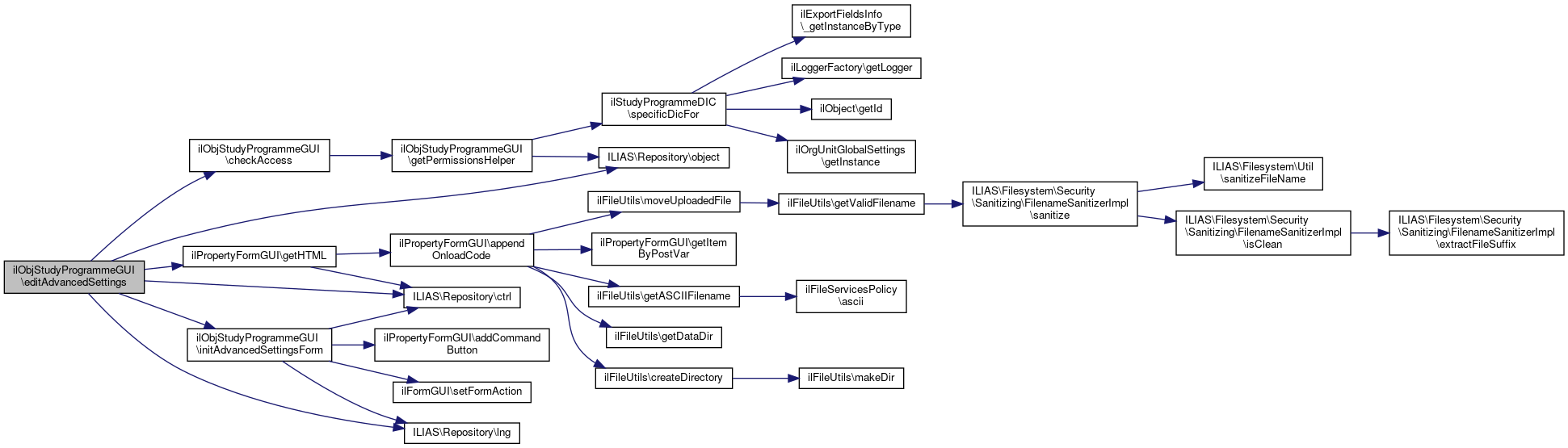
◆ editAdvancedSettings()

ilObjStudyProgrammeGUI::editAdvancedSettings ( )
protected

Definition at line 466 of file class.ilObjStudyProgrammeGUI.php.

References ilContainerGUI\$form, ilContainerGUI\$gui, checkAccess(), ILIAS\Repository\ctrl(), ilPropertyFormGUI\getHTML(), initAdvancedSettingsForm(), ILIAS\Repository\lng(), ilAdvancedMDRecordGUI\MODE_EDITOR, ILIAS\Repository\object(), and ilPRGPermissionsHelper\ROLEPERM_WRITE.

Referenced by executeCommand().

466  : void
467  {
469  $this->tpl->setOnScreenMessage("failure", $this->lng->txt("permission_denied"), true);
470  $this->ctrl->redirect($this);
471  }
472  $form = $this->initAdvancedSettingsForm();
475  'prg',
476  $this->object->getId(),
477  'prg_type',
478  $this->object->getSettings()->getTypeSettings()->getTypeId()
479  );
480  $gui->setPropertyForm($form);
481  $gui->parse();
482  $this->tpl->setContent($form->getHTML());
483  }
ilPropertyFormGUI $form
ILIAS Container InternalGUIService $gui
+ Here is the call graph for this function:
+ Here is the caller graph for this function:

◆ executeCommand()

ilObjStudyProgrammeGUI::executeCommand ( )

Definition at line 116 of file class.ilObjStudyProgrammeGUI.php.

References ilContainerGUI\$form, ilContainerGUI\$gui, $out, ilObjectGUI\addHeaderAction(), addToNavigationHistory(), ILIAS\Repository\ctrl(), denyAccessIfNot(), denyAccessIfNotAnyOf(), editAdvancedSettings(), ilContainerGUI\editStylePropertiesObject(), fillInfoScreen(), ilCommonActionDispatcherGUI\getInstanceFromAjaxCall(), getLinkTarget(), ilContainerGUI\getModeManager(), getSubTabs(), initAdvancedSettingsForm(), initTreeJS(), ILIAS\Repository\lng(), ilAdvancedMDRecordGUI\MODE_EDITOR, ILIAS\Repository\object(), ilOrgUnitOperation\OP_MANAGE_MEMBERS, ilOrgUnitOperation\OP_VIEW_MEMBERS, ilPRGPermissionsHelper\ROLEPERM_MANAGE_MEMBERS, ilPRGPermissionsHelper\ROLEPERM_READ, ilPRGPermissionsHelper\ROLEPERM_VIEW, ilPRGPermissionsHelper\ROLEPERM_WRITE, setContentSubTabs(), ilStudyProgrammeDIC\specificDicFor(), updateAdvancedSettings(), and view().

116  : void
117  {
118  $cmd = $this->ctrl->getCmd();
119  $next_class = $this->ctrl->getNextClass($this);
120 
121  if ($cmd == "" || $cmd === null) {
122  $cmd = "view";
123  }
124  $this->addToNavigationHistory();
125 
126  parent::prepareOutput();
127 
128  $this->addHeaderAction();
129 
130  switch ($next_class) {
131  case "ilinfoscreengui":
132  $this->tabs_gui->activateTab(self::TAB_INFO);
133  $this->denyAccessIfNotAnyOf([
136  ]);
137  $info = new ilInfoScreenGUI($this);
138  $this->fillInfoScreen($info);
139  $this->ctrl->forwardCommand($info);
140 
141  // I guess this is how it was supposed to work,
142  // but it doesn't... it won't respect our sub-id and sub-type when creating the objects!
143  // So we reimplemented the stuff in the method parseInfoScreen()
144  // $info = new ilInfoScreenGUI($this);
145  // $amd_gui = new ilAdvancedMDRecordGUI(
146  // ilAdvancedMDRecordGUI::MODE_INFO,
147  // 'orgu',
148  // $this->object->getId(),
149  // 'orgu_type',
150  // $this->object->getOrgUnitTypeId()
151  // );
152  // $amd_gui->setInfoObject($info);
153  // $amd_gui->setSelectedOnly(true);
154  // $amd_gui->parse();
155  // $this->ctrl->forwardCommand($info);
156  break;
157  case 'ilpermissiongui':
158  $this->tabs_gui->activateTab('perm_settings');
159  $ilPermissionGUI = new ilPermissionGUI($this);
160  $this->ctrl->forwardCommand($ilPermissionGUI);
161  break;
162  case "ilcommonactiondispatchergui":
164  $this->ctrl->forwardCommand($gui);
165  break;
166  case "ilobjstudyprogrammesettingsgui":
168  $this->getSubTabs('settings');
169  $this->tabs_gui->activateTab(self::TAB_SETTINGS);
170  $this->tabs_gui->activateSubTab('settings');
171  $this->settings_gui->setRefId($this->ref_id);
172  $this->ctrl->forwardCommand($this->settings_gui);
173  break;
174  case "ilobjstudyprogrammeautocategoriesgui":
176  $this->getSubTabs('settings');
177  $this->tabs_gui->activateTab(self::TAB_SETTINGS);
178  $this->tabs_gui->activateSubTab('auto_content');
179  $this->autocategories_gui->setRefId($this->ref_id);
180  $this->initTreeJS();
181  $this->ctrl->forwardCommand($this->autocategories_gui);
182  break;
183  case "ilobjstudyprogrammemembersgui":
185  $this->getSubTabs('members');
186  $this->tabs_gui->activateTab(self::TAB_MEMBERS);
187  $this->tabs_gui->activateSubTab('edit_participants');
188  $this->members_gui->setParentGUI($this);
189  $this->members_gui->setRefId($this->ref_id);
190  $this->ctrl->forwardCommand($this->members_gui);
191  break;
192  case 'ilprgmembersexportgui':
194  $this->getSubTabs('members');
195  $this->tabs_gui->activateTab(self::TAB_MEMBERS);
196  $this->tabs_gui->activateSubTab('export_memberships');
197 
198  $specific_dic = ilStudyProgrammeDIC::specificDicFor($this->object);
199  $export_gui = new ilPRGMembersExportGUI(
200  $this->ref_id,
201  $specific_dic['ilStudyProgrammeUserTable'],
202  $specific_dic['DataFactory']
203  );
204  $this->ctrl->forwardCommand($export_gui);
205  break;
206 
207  case "ilobjstudyprogrammeautomembershipsgui":
209  $this->getSubTabs('members');
210  $this->tabs_gui->activateTab(self::TAB_MEMBERS);
211  $this->tabs_gui->activateSubTab('auto_memberships');
212  $this->memberships_gui->setParentGUI($this);
213  $this->memberships_gui->setRefId($this->ref_id);
214  $this->ctrl->forwardCommand($this->memberships_gui);
215  break;
216  case "ilobjstudyprogrammetreegui":
218  $this->getSubTabs($cmd);
219  $this->setContentSubTabs();
220  $this->tabs_gui->activateTab(self::TAB_VIEW_CONTENT);
221  $this->tabs_gui->activateSubTab(self::SUBTAB_VIEW_TREE);
222  $this->tree_gui->setRefId($this->id);
223  $this->ctrl->forwardCommand($this->tree_gui);
224  break;
225  case 'ilstudyprogrammetypegui':
226  $this->tabs_gui->activateTab('subtypes');
227  $this->type_gui->setParentGUI($this);
228  $this->ctrl->forwardCommand($this->type_gui);
229  break;
230  case 'ilobjectcopygui':
231  $gui = new ilobjectcopygui($this);
232  $this->ctrl->forwardCommand($gui);
233  break;
234  case 'ilobjecttranslationgui':
236  $this->getSubTabs('settings');
237  $this->tabs_gui->activateTab(self::TAB_SETTINGS);
238  $this->tabs_gui->activateSubTab('settings_trans');
239  $transgui = new ilObjectTranslationGUI($this);
240  $this->ctrl->forwardCommand($transgui);
241  break;
242  case "ilcertificategui":
243  $this->getSubTabs('settings');
245  $this->tabs_gui->activateTab(self::TAB_SETTINGS);
246  $this->tabs_gui->activateSubTab('certificate');
247  $guiFactory = new ilCertificateGUIFactory();
248  $output_gui = $guiFactory->create($this->object);
249  $this->ctrl->forwardCommand($output_gui);
250  break;
251  case "ilprgpageobjectgui":
253  if (!$this->object->hasContentPage()) {
254  $this->object->createContentPage();
255  }
256  $gui = new ilPRGPageObjectGUI($this->object->getId());
257  $gui->setItemPresentationManager(
258  $this->internal_domain_service
259  ->itemPresentation(
260  $this->object,
261  null,
262  false
263  )
264  );
265  $this->content_style_gui->addCss($this->tpl, $this->object->getRefId());
266  $this->ctrl->setCmd($cmd);
267  $out = $this->ctrl->forwardCommand($gui);
268  if (!is_null($out)) {
269  $this->tpl->setContent($out);
270  }
271  break;
272  case "ilobjstylesheetgui":
273  $this->forwardToStyleSheet();
274  break;
275  case "ilobjectcontentstylesettingsgui":
276  $this->tabs_gui->activateTab(self::TAB_VIEW_CONTENT);
277  $settings_gui = $this->content_style_gui
278  ->objectSettingsGUIForRefId(null, $this->object->getRefId());
279  $this->ctrl->forwardCommand($settings_gui);
280  break;
281  case strtolower(ilPropertyFormGUI::class):
282  /*
283  * Only used for async loading of the repository tree in custom md
284  * internal links (see #28060, #37974). This is necessary since StudyProgrammes don't
285  * use ilObjectMetaDataGUI.
286  */
287  $form = $this->initAdvancedSettingsForm();
290  'prg',
291  $this->object->getId(),
292  'prg_type',
293  $this->object->getSettings()->getTypeSettings()->getTypeId()
294  );
295  $gui->setPropertyForm($form);
296  $gui->parse();
297  $this->ctrl->forwardCommand($form);
298  break;
299  case false:
300  $this->getSubTabs($cmd);
301  switch ($cmd) {
302  case "cancelDelete":
303  $cmd = "view";
304  // no break
305  case "create":
306  case "save":
307  case "cancel":
308  case "edit":
309  $this->$cmd();
310  break;
311  case "view":
312  $this->getModeManager()->setContentMode();
313  $this->view();
314  break;
315  case "delete":
316  $this->tabs_gui->clearTargets();
317  $this->tabs_gui->setBackTarget($this->lng->txt("back"), $this->ctrl->getLinkTarget($this));
318  parent::deleteObject();
319  break;
320  case 'confirmedDelete':
321  parent::confirmedDeleteObject();
322  break;
323  case 'editAdvancedSettings':
324  $this->tabs_gui->activateTab('edit_advanced_settings');
325  $this->editAdvancedSettings();
326  break;
327  case 'updateAdvancedSettings':
328  $this->tabs_gui->activateTab('edit_advanced_settings');
329  $this->updateAdvancedSettings();
330  break;
331  case "infoScreen":
332  $this->ctrl->redirectByClass("ilInfoScreenGUI", "showSummary");
333  break;
334  case 'getAsynchItemList':
335  parent::getAsynchItemListObject();
336  break;
337 
338  case 'editPageFrame':
339  $this->ctrl->redirectToURL($this->getLinkTarget('edit_page'));
340  break;
341  case 'editStyleProperties':
342  $this->editStylePropertiesObject();
343  break;
344 
345  case 'trash':
346  case 'undelete':
347  case 'confirmRemoveFromSystem':
348  case 'removeFromSystem':
349  case 'deliverCertificate':
350  case 'addToDesk':
351  case 'removeFromDesk':
352  case 'cut':
353  case 'paste':
354  case 'clear':
355  case 'render':
356  case 'performPasteIntoMultipleObjects':
357  case 'cancelMoveLink':
358  case 'keepObjectsInClipboard':
359 
360  $cmd .= "Object";
361  $this->$cmd();
362  break;
363  default:
364  throw new ilException("ilObjStudyProgrammeGUI: Command not supported: $cmd");
365  }
366  break;
367  default:
368  throw new ilException("ilObjStudyProgrammeGUI: Can't forward to next class $next_class");
369  }
370  }
Class ilInfoScreenGUI.
PageObjectGUI for StudyProgrammes.
getSubTabs(string $parent_tab)
Adds subtabs based on the parent tab.
fillInfoScreen($info_screen)
Adding meta-data to the info-screen.
ilObjStudyProgrammeSettingsGUI $settings_gui
$out
Definition: buildRTE.php:24
static specificDicFor(ilObjStudyProgramme $prg)
ilPropertyFormGUI $form
getLinkTarget(string $cmd)
Generates a link based on a cmd.
setContentSubTabs()
Disable default content subtabs.
ILIAS Container InternalGUIService $gui
New PermissionGUI (extends from old ilPermission2GUI) RBAC related output.
export assignments of PRG
addHeaderAction()
Add header action menu.
static getInstanceFromAjaxCall()
(Re-)Build instance from ajax call
GUI class for object translation handling.
+ Here is the call graph for this function:

◆ fillInfoScreen()

ilObjStudyProgrammeGUI::fillInfoScreen (   $info_screen)
protected

Adding meta-data to the info-screen.

Definition at line 756 of file class.ilObjStudyProgrammeGUI.php.

References ilStudyProgrammeDIC\dic(), ilAdvancedMDRecordGUI\MODE_INFO, ILIAS\Repository\object(), and ilAdvancedMDRecordGUI\setInfoObject().

Referenced by executeCommand().

756  : void
757  {
758  if (!$this->object->getSettings()->getTypeSettings()->getTypeId() ||
759  !ilStudyProgrammeDIC::dic()['model.Type.ilStudyProgrammeTypeRepository']
760  ->getType($this->object->getSettings()->getTypeSettings()->getTypeId())
761  ) {
762  return;
763  }
764 
765  $record_gui = new ilAdvancedMDRecordGUI(
767  'prg',
768  $this->object->getId(),
769  'prg_type',
770  $this->object->getSettings()->getTypeSettings()->getTypeId()
771  );
772  $record_gui->setInfoObject($info_screen);
773  $record_gui->parse();
774  }
setInfoObject(ilInfoScreenGUI $info)
get info sections
+ Here is the call graph for this function:
+ Here is the caller graph for this function:

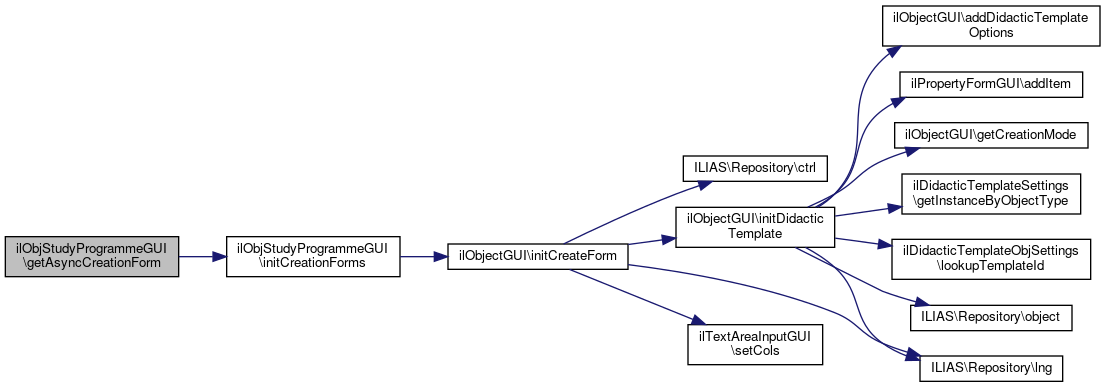
◆ getAsyncCreationForm()

ilObjStudyProgrammeGUI::getAsyncCreationForm ( )

Method for implementing async windows-output Should be moved into core to enable async requests on creation-form.

Definition at line 524 of file class.ilObjStudyProgrammeGUI.php.

References initCreationForms().

Referenced by save().

525  {
526  $asyncForm = new ilAsyncPropertyFormGUI($this->request_wrapper);
527 
528  $tmp_forms = $this->initCreationForms('prg');
529  $asyncForm->cloneForm($tmp_forms[self::CFORM_NEW]);
530  $asyncForm->setAsync(true);
531 
532  return $asyncForm;
533  }
initCreationForms($new_type)
Overwritten from ilObjectGUI since copy and import are not implemented.
Class ilAsyncPropertyFormGUI.
+ Here is the call graph for this function:
+ Here is the caller graph for this function:

◆ getLinkTarget()

ilObjStudyProgrammeGUI::getLinkTarget ( string  $cmd)
protected

Generates a link based on a cmd.

Definition at line 708 of file class.ilObjStudyProgrammeGUI.php.

References ILIAS\Repository\ctrl().

Referenced by executeCommand(), getSubTabs(), and getTabs().

708  : string
709  {
710  if ($cmd === "info_short") {
711  return $this->ctrl->getLinkTargetByClass("ilinfoscreengui", "showSummary");
712  }
713  if ($cmd === "settings") {
714  return $this->ctrl->getLinkTargetByClass("ilobjstudyprogrammesettingsgui", "view");
715  }
716  if ($cmd === "auto_content") {
717  return $this->ctrl->getLinkTargetByClass("ilObjStudyProgrammeAutoCategoriesGUI", "view");
718  }
719  if ($cmd === self::SUBTAB_VIEW_TREE) {
720  return $this->ctrl->getLinkTargetByClass("ilobjstudyprogrammetreegui", "view");
721  }
722  if ($cmd === "members") {
723  return $this->ctrl->getLinkTargetByClass("ilobjstudyprogrammemembersgui", "view");
724  }
725  if ($cmd === "memberships") {
726  return $this->ctrl->getLinkTargetByClass("ilobjstudyprogrammeautomembershipsgui", "view");
727  }
728  if ($cmd == "export_memberships") {
729  return $this->ctrl->getLinkTargetByClass('ilprgmembersexportgui', 'show');
730  }
731  if ($cmd === "subtypes") {
732  return $this->ctrl->getLinkTargetByClass("ilstudyprogrammetypegui", "listTypes");
733  }
734  if ($cmd === "commonSettings") {
735  return $this->ctrl->getLinkTargetByClass(
736  [
737  "ilobjstudyprogrammesettingsgui",
738  "ilStudyProgrammeCommonSettingsGUI"
739  ],
740  "editSettings"
741  );
742  }
743  if ($cmd == "edit_page") {
744  return $this->ctrl->getLinkTargetByClass(
745  ["ilObjStudyProgrammeGUI", "ilPRGPageObjectGUI"],
746  'edit'
747  );
748  }
749 
750  return $this->ctrl->getLinkTarget($this, $cmd);
751  }
+ Here is the call graph for this function:
+ Here is the caller graph for this function:

◆ getPermissionsHelper()

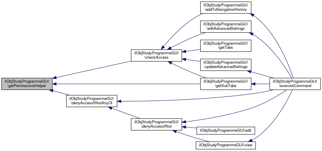
ilObjStudyProgrammeGUI::getPermissionsHelper ( )
protected

Definition at line 432 of file class.ilObjStudyProgrammeGUI.php.

References $permissions, ILIAS\Repository\object(), and ilStudyProgrammeDIC\specificDicFor().

Referenced by checkAccess(), denyAccessIfNotAnyOf(), and getSubTabs().

433  {
434  if (!$this->permissions) {
435  if (!$this->object || !$this->object->getRefId()) {
436  throw new LogicException('Cannot ask for permission when not in tree!');
437  }
438 
439  $this->permissions = ilStudyProgrammeDIC::specificDicFor($this->object)['permissionhelper'];
440  }
441  return $this->permissions;
442  }
static specificDicFor(ilObjStudyProgramme $prg)
This file is part of ILIAS, a powerful learning management system published by ILIAS open source e-Le...
ilPRGPermissionsHelper $permissions
+ Here is the call graph for this function:
+ Here is the caller graph for this function:

◆ getSubTabs()

ilObjStudyProgrammeGUI::getSubTabs ( string  $parent_tab)

Adds subtabs based on the parent tab.

Parameters
$parent_tab| string of the parent tab-id

Definition at line 609 of file class.ilObjStudyProgrammeGUI.php.

References checkAccess(), ILIAS\Repository\ctrl(), getLinkTarget(), getPermissionsHelper(), ILIAS\Repository\lng(), ILIAS\Repository\object(), ilOrgUnitOperation\OP_MANAGE_MEMBERS, ilPRGPermissionsHelper\ROLEPERM_MANAGE_MEMBERS, ilPRGPermissionsHelper\ROLEPERM_READ, and ilPRGPermissionsHelper\ROLEPERM_WRITE.

Referenced by executeCommand().

609  : void
610  {
611  switch ($parent_tab) {
612  case self::TAB_VIEW_CONTENT:
613  case self::SUBTAB_VIEW_TREE:
614  case 'view':
616  $this->tabs_gui->addSubTab(
617  self::TAB_VIEW_CONTENT,
618  $this->lng->txt("view"),
619  $this->getLinkTarget("view")
620  );
621  }
622 
624  $this->tabs_gui->addSubTab(
625  self::SUBTAB_VIEW_TREE,
626  $this->lng->txt("cntr_manage"),
627  $this->getLinkTarget(self::SUBTAB_VIEW_TREE)
628  );
629  }
630  break;
631  case 'settings':
632  $this->tabs_gui->addSubTab(
633  'settings',
634  $this->lng->txt('settings'),
635  $this->getLinkTarget('settings')
636  );
637 
638  if ($this->object->isAutoContentApplicable()) {
639  $this->tabs_gui->addSubTab(
640  "auto_content",
641  $this->lng->txt("content_automation"),
642  $this->getLinkTarget("auto_content")
643  );
644  }
645 
646  $this->tabs_gui->addSubTab(
647  "settings_trans",
648  $this->lng->txt("obj_multilinguality"),
649  $this->ctrl->getLinkTargetByClass("ilobjecttranslationgui", "")
650  );
651 
652  $validator = new ilCertificateActiveValidator();
653  if (true === $validator->validate()) {
654  $this->tabs_gui->addSubTabTarget(
655  "certificate",
656  $this->ctrl->getLinkTargetByClass("ilcertificategui", "certificateeditor"),
657  "",
658  "ilcertificategui"
659  );
660  }
661 
662  if ($this->permissions->isOrguAccessEnabledGlobally()) {
663  $this->tabs_gui->addSubTab(
664  'commonSettings',
665  $this->lng->txt("obj_features"),
666  $this->getLinkTarget("commonSettings")
667  );
668  }
669 
670  break;
671 
672  case 'members':
673  $this->tabs_gui->addSubTab(
674  'edit_participants',
675  $this->lng->txt('edit_participants'),
676  $this->getLinkTarget('members')
677  );
678 
680  $this->tabs_gui->addSubTab(
681  'auto_memberships',
682  $this->lng->txt('auto_memberships'),
683  $this->getLinkTarget('memberships')
684  );
685  }
686 
688  $this->tabs_gui->addSubTab(
689  'export_memberships',
690  $this->lng->txt('export_memberships'),
691  $this->getLinkTarget('export_memberships')
692  );
693  }
694  break;
695  }
696  }
getLinkTarget(string $cmd)
Generates a link based on a cmd.
+ Here is the call graph for this function:
+ Here is the caller graph for this function:

◆ getTabs()

ilObjStudyProgrammeGUI::getTabs ( )
protected

Definition at line 561 of file class.ilObjStudyProgrammeGUI.php.

References checkAccess(), ILIAS\Repository\ctrl(), getLinkTarget(), ILIAS\Repository\help(), ILIAS\Repository\lng(), ILIAS\Repository\object(), ilOrgUnitOperation\OP_VIEW_MEMBERS, ilPRGPermissionsHelper\ROLEPERM_READ, and ilPRGPermissionsHelper\ROLEPERM_WRITE.

561  : void
562  {
563  $this->help->setScreenIdComponent("prg");
565  $this->tabs_gui->addTab(self::TAB_VIEW_CONTENT, $this->lng->txt("content"), $this->getLinkTarget("view"));
566  }
567 
569  $this->tabs_gui->addTab(
570  self::TAB_INFO,
571  $this->lng->txt("info_short"),
572  $this->getLinkTarget("info_short")
573  );
574  }
575 
577  $this->tabs_gui->addTab(
578  self::TAB_SETTINGS,
579  $this->lng->txt("settings"),
580  $this->getLinkTarget("settings")
581  );
582  }
583 
585  $this->tabs_gui->addTab(
586  self::TAB_MEMBERS,
587  $this->lng->txt("assignments"),
588  $this->getLinkTarget("members")
589  );
590  }
591 
592  if ($this->object->hasAdvancedMetadata()
594  ) {
595  $this->tabs_gui->addTab(
596  self::TAB_METADATA,
597  $this->lng->txt('meta_data'),
598  $this->ctrl->getLinkTarget($this, 'editAdvancedSettings')
599  );
600  }
601 
602  parent::getTabs();
603  }
getLinkTarget(string $cmd)
Generates a link based on a cmd.
+ Here is the call graph for this function:

◆ initAdvancedSettingsForm()

ilObjStudyProgrammeGUI::initAdvancedSettingsForm ( )
protected

Definition at line 456 of file class.ilObjStudyProgrammeGUI.php.

References ilContainerGUI\$form, ilPropertyFormGUI\addCommandButton(), ILIAS\Repository\ctrl(), ILIAS\Repository\lng(), and ilFormGUI\setFormAction().

Referenced by editAdvancedSettings(), executeCommand(), and updateAdvancedSettings().

457  {
458  $form = new ilPropertyFormGUI();
459  $form->setFormAction($this->ctrl->getFormAction($this));
460  $form->addCommandButton('updateAdvancedSettings', $this->lng->txt('save'));
461  $form->addCommandButton('editAdvancedSettings', $this->lng->txt('cancel'));
462 
463  return $form;
464  }
setFormAction(string $a_formaction)
addCommandButton(string $a_cmd, string $a_text, string $a_id="")
ilPropertyFormGUI $form
+ Here is the call graph for this function:
+ Here is the caller graph for this function:

◆ initCreationForms()

ilObjStudyProgrammeGUI::initCreationForms (   $new_type)
protected

Overwritten from ilObjectGUI since copy and import are not implemented.

Definition at line 515 of file class.ilObjStudyProgrammeGUI.php.

References ilObjectGUI\initCreateForm().

Referenced by getAsyncCreationForm().

515  : array
516  {
517  return array(self::CFORM_NEW => $this->initCreateForm($new_type));
518  }
initCreateForm(string $new_type)
+ Here is the call graph for this function:
+ Here is the caller graph for this function:

◆ initHeaderAction()

ilObjStudyProgrammeGUI::initHeaderAction ( ?string  $sub_type = null,
?int  $sub_id = null 
)
protected

Definition at line 805 of file class.ilObjStudyProgrammeGUI.php.

References ILIAS\Repository\ctrl(), ilUtil\getImagePath(), and ILIAS\Repository\lng().

805  : ?ilObjectListGUI
806  {
807  $lg = parent::initHeaderAction($sub_type, $sub_id);
808  $validator = new ilCertificateDownloadValidator();
809  if ($lg && true === $validator->isCertificateDownloadable($this->user->getId(), $this->object->getId())) {
810  $cert_url = $this->ctrl->getLinkTarget($this, "deliverCertificate");
811  $this->lng->loadLanguageModule("certificate");
812  $lg->addCustomCommand($cert_url, "download_certificate");
813  $lg->addHeaderIcon(
814  "cert_icon",
815  ilUtil::getImagePath("standard/icon_cert.svg"),
816  $this->lng->txt("download_certificate"),
817  null,
818  null,
819  $cert_url
820  );
821  }
822  return $lg;
823  }
static getImagePath(string $img, string $module_path="", string $mode="output", bool $offline=false)
get image path (for images located in a template directory)
Validates if an active certificate is stored in the database and can be downloaded by the user...
+ Here is the call graph for this function:

◆ initTreeJS()

ilObjStudyProgrammeGUI::initTreeJS ( )
protected

Definition at line 846 of file class.ilObjStudyProgrammeGUI.php.

References ilExplorerBaseGUI\init().

Referenced by executeCommand().

846  : void
847  {
849  }
static init(ilGlobalTemplateInterface $a_main_tpl=null)
+ Here is the call graph for this function:
+ Here is the caller graph for this function:

◆ isActiveAdministrationPanel()

ilObjStudyProgrammeGUI::isActiveAdministrationPanel ( )

Definition at line 451 of file class.ilObjStudyProgrammeGUI.php.

451  : bool
452  {
453  return false;
454  }

◆ save()

ilObjStudyProgrammeGUI::save ( )
protected

Definition at line 377 of file class.ilObjStudyProgrammeGUI.php.

References ilContainerGUI\$form, ILIAS\Repository\ctrl(), ilAsyncOutputHandler\encodeAsyncResponse(), exit, getAsyncCreationForm(), and ilPropertyFormGUI\setValuesByPost().

377  : void
378  {
379  parent::saveObject();
380 
381  if ($this->ctrl->isAsynch()) {
382  $form = $this->getAsyncCreationForm();
385  "cmd" => $this->ctrl->getCmd(),
386  "success" => false,
387  "errors" => $form->getErrors()
388  ]);
389  exit();
390  }
391  }
exit
Definition: login.php:29
static encodeAsyncResponse(array $data=array())
Encode data as json for async output.
getAsyncCreationForm()
Method for implementing async windows-output Should be moved into core to enable async requests on cr...
ilPropertyFormGUI $form
+ Here is the call graph for this function:

◆ setContentSubTabs()

ilObjStudyProgrammeGUI::setContentSubTabs ( )

Disable default content subtabs.

Definition at line 701 of file class.ilObjStudyProgrammeGUI.php.

Referenced by executeCommand().

701  : void
702  {
703  }
+ Here is the caller graph for this function:

◆ supportsPageEditor()

ilObjStudyProgrammeGUI::supportsPageEditor ( )
protected

Definition at line 851 of file class.ilObjStudyProgrammeGUI.php.

851  : bool
852  {
853  return true;
854  }

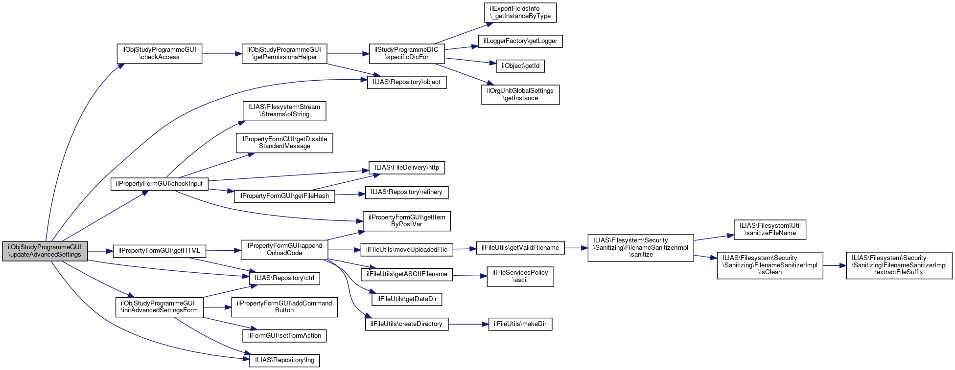
◆ updateAdvancedSettings()

ilObjStudyProgrammeGUI::updateAdvancedSettings ( )
protected

Definition at line 485 of file class.ilObjStudyProgrammeGUI.php.

References ilContainerGUI\$form, ilContainerGUI\$gui, checkAccess(), ilPropertyFormGUI\checkInput(), ILIAS\Repository\ctrl(), ilPropertyFormGUI\getHTML(), initAdvancedSettingsForm(), ILIAS\Repository\lng(), ilAdvancedMDRecordGUI\MODE_EDITOR, ILIAS\Repository\object(), and ilPRGPermissionsHelper\ROLEPERM_WRITE.

Referenced by executeCommand().

485  : void
486  {
488  $this->tpl->setOnScreenMessage("failure", $this->lng->txt("permission_denied"), true);
489  $this->ctrl->redirect($this);
490  }
491  $form = $this->initAdvancedSettingsForm();
494  'prg',
495  $this->object->getId(),
496  'prg_type',
497  $this->object->getSettings()->getTypeSettings()->getTypeId()
498  );
499  $gui->setPropertyForm($form);
500  $gui->parse();
501  $form->checkInput();
502 
503  if ($gui->importEditFormPostValues()) {
504  $gui->writeEditForm();
505  $this->tpl->setOnScreenMessage("success", $this->lng->txt('settings_saved'), true);
506  $this->ctrl->redirect($this, 'editAdvancedSettings');
507  } else {
508  $this->tpl->setContent($form->getHTML());
509  }
510  }
ilPropertyFormGUI $form
ILIAS Container InternalGUIService $gui
+ Here is the call graph for this function:
+ Here is the caller graph for this function:

◆ view()

ilObjStudyProgrammeGUI::view ( )
protected

Definition at line 444 of file class.ilObjStudyProgrammeGUI.php.

References denyAccessIfNot(), and ilPRGPermissionsHelper\ROLEPERM_READ.

Referenced by executeCommand().

444  : void
445  {
447  $this->tabs_gui->activateTab(self::TAB_VIEW_CONTENT);
448  parent::renderObject();
449  }
+ Here is the call graph for this function:
+ Here is the caller graph for this function:

Field Documentation

◆ $autocategories_gui

ilObjStudyProgrammeAutoCategoriesGUI ilObjStudyProgrammeGUI::$autocategories_gui
protected

Definition at line 66 of file class.ilObjStudyProgrammeGUI.php.

◆ $container_view_manager

ViewManager ilObjStudyProgrammeGUI::$container_view_manager
protected

Definition at line 78 of file class.ilObjStudyProgrammeGUI.php.

◆ $help

ilHelpGUI ilObjStudyProgrammeGUI::$help
protected

Definition at line 59 of file class.ilObjStudyProgrammeGUI.php.

◆ $ilLocator

ilLocatorGUI ilObjStudyProgrammeGUI::$ilLocator
protected

Definition at line 57 of file class.ilObjStudyProgrammeGUI.php.

◆ $ilLog

ilComponentLogger ilObjStudyProgrammeGUI::$ilLog
protected

Definition at line 58 of file class.ilObjStudyProgrammeGUI.php.

◆ $internal_domain_service

ILIAS Container Content DomainService ilObjStudyProgrammeGUI::$internal_domain_service
protected

Definition at line 77 of file class.ilObjStudyProgrammeGUI.php.

◆ $members_gui

ilObjStudyProgrammeMembersGUI ilObjStudyProgrammeGUI::$members_gui
protected

Definition at line 61 of file class.ilObjStudyProgrammeGUI.php.

◆ $memberships_gui

ilObjStudyProgrammeAutoMembershipsGUI ilObjStudyProgrammeGUI::$memberships_gui
protected

Definition at line 62 of file class.ilObjStudyProgrammeGUI.php.

◆ $object

ilObject ilObjStudyProgrammeGUI::$object

Definition at line 75 of file class.ilObjStudyProgrammeGUI.php.

◆ $permissions

ilPRGPermissionsHelper ilObjStudyProgrammeGUI::$permissions = null
protected

Definition at line 67 of file class.ilObjStudyProgrammeGUI.php.

Referenced by getPermissionsHelper().

◆ $refinery

Refinery Factory ilObjStudyProgrammeGUI::$refinery
protected

Definition at line 68 of file class.ilObjStudyProgrammeGUI.php.

◆ $request_wrapper

RequestWrapper ilObjStudyProgrammeGUI::$request_wrapper
protected

Definition at line 69 of file class.ilObjStudyProgrammeGUI.php.

◆ $settings_gui

ilObjStudyProgrammeSettingsGUI ilObjStudyProgrammeGUI::$settings_gui
protected

Definition at line 60 of file class.ilObjStudyProgrammeGUI.php.

◆ $tree_gui

ilObjStudyProgrammeTreeGUI ilObjStudyProgrammeGUI::$tree_gui
protected

Definition at line 63 of file class.ilObjStudyProgrammeGUI.php.

◆ $type_gui

ilStudyProgrammeTypeGUI ilObjStudyProgrammeGUI::$type_gui
protected

Definition at line 64 of file class.ilObjStudyProgrammeGUI.php.

◆ $type_repository

ilStudyProgrammeTypeRepository ilObjStudyProgrammeGUI::$type_repository
protected

Definition at line 65 of file class.ilObjStudyProgrammeGUI.php.

◆ $ui_factory

ILIAS UI Factory ilObjStudyProgrammeGUI::$ui_factory
protected

Definition at line 70 of file class.ilObjStudyProgrammeGUI.php.

◆ SUBTAB_PAGE_EDIT

const ilObjStudyProgrammeGUI::SUBTAB_PAGE_EDIT = "page"
private

Definition at line 55 of file class.ilObjStudyProgrammeGUI.php.

◆ SUBTAB_VIEW_TREE

const ilObjStudyProgrammeGUI::SUBTAB_VIEW_TREE = "view_tree"
private

Definition at line 50 of file class.ilObjStudyProgrammeGUI.php.

◆ TAB_INFO

const ilObjStudyProgrammeGUI::TAB_INFO = "info_short"
private

Definition at line 51 of file class.ilObjStudyProgrammeGUI.php.

◆ TAB_MEMBERS

const ilObjStudyProgrammeGUI::TAB_MEMBERS = "members"
private

Definition at line 53 of file class.ilObjStudyProgrammeGUI.php.

◆ TAB_METADATA

const ilObjStudyProgrammeGUI::TAB_METADATA = "edit_advanced_settings"
private

Definition at line 54 of file class.ilObjStudyProgrammeGUI.php.

◆ TAB_SETTINGS

const ilObjStudyProgrammeGUI::TAB_SETTINGS = "settings"
private

Definition at line 52 of file class.ilObjStudyProgrammeGUI.php.

◆ TAB_VIEW_CONTENT

const ilObjStudyProgrammeGUI::TAB_VIEW_CONTENT = "view_content"
private

Definition at line 49 of file class.ilObjStudyProgrammeGUI.php.


The documentation for this class was generated from the following file: