ILIAS  release_9 Revision v9.13-25-g2c18ec4c24f
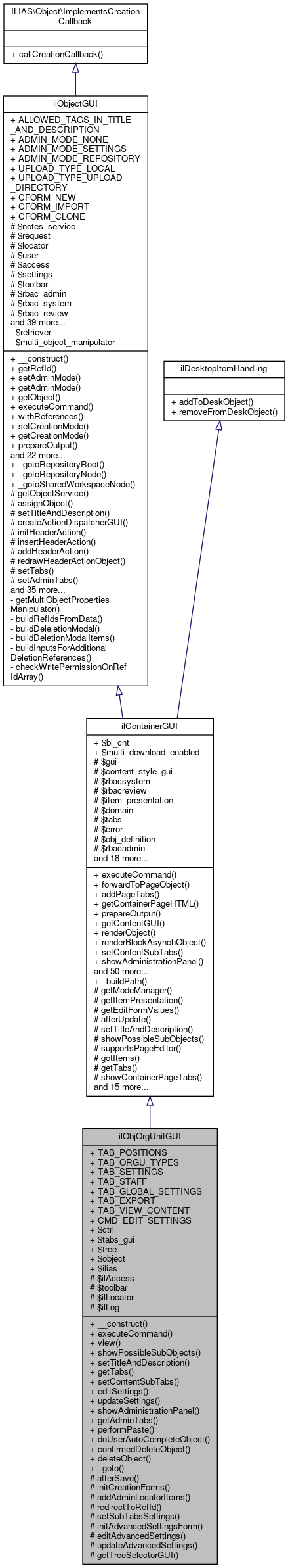
ilObjOrgUnitGUI Class Reference

Class ilObjOrgUnit GUI class. More...

+ Inheritance diagram for ilObjOrgUnitGUI:
+ Collaboration diagram for ilObjOrgUnitGUI:

Public Member Functions

 __construct ()
 
 executeCommand ()
 
 view ()
 
 showPossibleSubObjects ()
 
 setTitleAndDescription ()
 called by prepare output More...
 
 getTabs ()
 
 setContentSubTabs ()
 
 editSettings ()
 
 updateSettings ()
 
 showAdministrationPanel ()
 
 getAdminTabs ()
 
 performPaste ()
 Prepare $_POST for the generic method performPasteIntoMultipleObjectsObject More...
 
 doUserAutoCompleteObject ()
 
 confirmedDeleteObject ()
 confirmed deletion of org units -> org units are deleted immediately, without putting them to the trash More...
 
 deleteObject (bool $error=false)
 Display deletion confirmation screen for Org Units. More...
 
- Public Member Functions inherited from ilContainerGUI
 executeCommand ()
 
 forwardToPageObject ()
 
 addPageTabs ()
 
 getContainerPageHTML ()
 
 prepareOutput (bool $show_subobjects=true)
 
 getContentGUI ()
 
 renderObject ()
 
 renderBlockAsynchObject ()
 render the object More...
 
 setContentSubTabs ()
 
 showAdministrationPanel ()
 
 showPermanentLink ()
 
 editPageFrameObject ()
 
 cancelPageContentObject ()
 
 showLinkListObject ()
 
 addHeaderRow (ilTemplate $a_tpl, string $a_type, bool $a_show_image=true)
 
 addMessageRow (ilTemplate $a_tpl, string $a_message, string $a_type)
 
 setPageEditorTabs ()
 
 addStandardContainerSubTabs (bool $a_include_view=true)
 Add standard container subtabs for view, manage, oderdering and text/media editor link. More...
 
 enableAdministrationPanelObject ()
 
 disableAdministrationPanelObject ()
 
 editOrderObject ()
 
 isActiveOrdering ()
 
 isActiveItemOrdering ()
 
 enableMultiDownloadObject ()
 
 isMultiDownloadEnabled ()
 
 cutObject ()
 cut object(s) out from a container and write the information to clipboard public More...
 
 copyObject ()
 Copy object(s) out from a container and write the information to clipboard It is not possible to copy multiple objects at once. More...
 
 downloadObject ()
 
 getBucketTitle ()
 
 linkObject ()
 create an new reference of an object in tree it's like a hard link of unix More...
 
 clearObject ()
 clear clipboard and go back to last object More...
 
 performPasteIntoMultipleObjectsObject ()
 
 initAndDisplayLinkIntoMultipleObjectsObject ()
 
 showPasteTreeObject ()
 
 cancelMoveLinkObject ()
 Cancel move|link empty clipboard and return to parent. More...
 
 keepObjectsInClipboardObject ()
 
 initAndDisplayCopyIntoMultipleObjectsObject ()
 
 initAndDisplayMoveIntoObjectObject ()
 
 pasteObject ()
 paste object from clipboard to current place Depending on the chosen command the object(s) are linked, copied or moved More...
 
 clipboardObject ()
 
 isActiveAdministrationPanel ()
 
 setColumnSettings (ilColumnGUI $column_gui)
 
 allowBlocksMoving ()
 Standard is to allow blocks moving. More...
 
 allowBlocksConfigure ()
 Standard is to allow blocks configuration. More...
 
 cloneAllObject ()
 Clone all object Overwritten method for copying container objects. More...
 
 saveSortingObject ()
 
 cloneNodes (int $srcRef, int $dstRef, array &$mapping, string $newName=null)
 Recursively clones all nodes of the RBAC tree. More...
 
 modifyItemGUI (ilObjectListGUI $a_item_list_gui, array $a_item_data)
 
 editStylePropertiesObject ()
 
 getAsynchItemListObject ()
 
 redrawListItemObject ()
 Redraw a list item (ajax) More...
 
 trashObject ()
 Show trash content of object. More...
 
 trashApplyFilterObject ()
 
 trashResetFilterObject ()
 
 removeFromSystemObject ()
 
 undeleteObject ()
 Get objects back from trash. More...
 
 confirmRemoveFromSystemObject ()
 
 setSideColumnReturn ()
 
 getAdminTabs ()
 
 competencesObject ()
 
- Public Member Functions inherited from ilObjectGUI
 __construct ($data, int $id=0, bool $call_by_reference=true, bool $prepare_output=true)
 
 getRefId ()
 
 setAdminMode (string $mode)
 
 getAdminMode ()
 
 getObject ()
 
 executeCommand ()
 
 withReferences ()
 determines whether objects are referenced or not (got ref ids or not) More...
 
 setCreationMode (bool $mode=true)
 If true, a creation screen is displayed the current [ref_id] does belong to the parent class The mode is determined in ilRepositoryGUI. More...
 
 getCreationMode ()
 
 prepareOutput (bool $show_sub_objects=true)
 
 getAdminTabs ()
 administration tabs show only permissions and trash folder More...
 
 getHTML ()
 
 confirmedDeleteObject ()
 confirmed deletion of object -> objects are moved to trash or deleted immediately, if trash is disabled More...
 
 cancelObject ()
 cancel action and go back to previous page More...
 
 createObject ()
 create new object form More...
 
 editAvailabilityPeriodObject ()
 
 saveAvailabilityPeriodObject ()
 
 cancelCreation ()
 cancel create action and go back to repository parent More...
 
 saveObject ()
 
 getDidacticTemplateVar (string $type)
 Get didactic template setting from creation screen. More...
 
 putObjectInTree (ilObject $obj, int $parent_node_id=null)
 Add object to tree at given position. More...
 
 editObject ()
 
 addExternalEditFormCustom (ilPropertyFormGUI $form)
 
 updateObject ()
 updates object entry in object_data More...
 
 getFormAction (string $cmd, string $default_form_action="")
 Get form action for command (command is method name without "Object", e.g. More...
 
 isVisible (int $ref_id, string $type)
 
 viewObject ()
 viewObject container presentation for "administration -> repository, trash, permissions" More...
 
 deleteObject (bool $error=false)
 Display deletion confirmation screen. More...
 
 setColumnSettings (ilColumnGUI $column_gui)
 
 redirectAfterCreation ()
 Redirect after creation, see https://docu.ilias.de/goto_docu_wiki_wpage_5035_1357.html Should be overwritten and redirect to settings screen. More...
 
 addToDeskObject ()
 
 removeFromDeskObject ()
 
- Public Member Functions inherited from ILIAS\Object\ImplementsCreationCallback
 callCreationCallback (\ilObject $object, \ilObjectDefinition $obj_definition, int $requested_crtcb)
 
- Public Member Functions inherited from ilDesktopItemHandling
 addToDeskObject ()
 
 removeFromDeskObject ()
 

Static Public Member Functions

static _goto (string $ref_id)
 
- Static Public Member Functions inherited from ilContainerGUI
static _buildPath (int $a_ref_id, int $a_course_ref_id)
 build path More...
 
- Static Public Member Functions inherited from ilObjectGUI
static _gotoRepositoryRoot (bool $raise_error=false)
 Goto repository root. More...
 
static _gotoRepositoryNode (int $ref_id, string $cmd="")
 
static _gotoSharedWorkspaceNode (int $wsp_id)
 

Data Fields

const TAB_POSITIONS = 'positions'
 
const TAB_ORGU_TYPES = 'orgu_types'
 
const TAB_SETTINGS = "settings"
 
const TAB_STAFF = 'orgu_staff'
 
const TAB_GLOBAL_SETTINGS = 'global_settings'
 
const TAB_EXPORT = 'export'
 
const TAB_VIEW_CONTENT = 'view_content'
 
const CMD_EDIT_SETTINGS = 'editSettings'
 
ilCtrl $ctrl
 
ilTabsGUI $tabs_gui
 
ilTree $tree
 
ilObject $object
 
Ilias $ilias
 
- Data Fields inherited from ilContainerGUI
int $bl_cnt = 1
 
bool $multi_download_enabled = false
 
- Data Fields inherited from ilObjectGUI
const ALLOWED_TAGS_IN_TITLE_AND_DESCRIPTION
 
const ADMIN_MODE_NONE = ""
 
const ADMIN_MODE_SETTINGS = "settings"
 
const ADMIN_MODE_REPOSITORY = "repository"
 
const UPLOAD_TYPE_LOCAL = 1
 
const UPLOAD_TYPE_UPLOAD_DIRECTORY = 2
 
const CFORM_NEW = 1
 
const CFORM_IMPORT = 2
 
const CFORM_CLONE = 3
 

Protected Member Functions

 afterSave (ilObject $new_object)
 
 initCreationForms (string $new_type)
 initCreationForms We override the method of class.ilObjectGUI because we have no copy functionality at the moment More...
 
 addAdminLocatorItems (bool $do_not_add_object=false)
 
 redirectToRefId (int $ref_id, string $cmd="")
 
 setSubTabsSettings (string $active_tab_id)
 
 initAdvancedSettingsForm ()
 Initialize the form for editing advanced meta data. More...
 
 editAdvancedSettings ()
 Edit Advanced Metadata. More...
 
 updateAdvancedSettings ()
 Update Advanced Metadata. More...
 
 getTreeSelectorGUI (string $cmd)
 
- Protected Member Functions inherited from ilContainerGUI
 getModeManager ()
 
 getItemPresentation ( $include_empty_blocks=true, ?string $lang=null)
 
 getEditFormValues ()
 
 afterUpdate ()
 
 setTitleAndDescription ()
 
 showPossibleSubObjects ()
 
 supportsPageEditor ()
 
 gotItems ()
 
 getTabs ()
 
 showContainerPageTabs ()
 
 showPasswordInstructionObject (bool $a_init=true)
 
 initFormPasswordInstruction ()
 Init password form. More...
 
 savePasswordObject ()
 
 initEditForm ()
 
 initSortingForm (ilPropertyFormGUI $form, array $a_sorting_settings)
 Append sorting settings to property form. More...
 
 initListPresentationForm (ilPropertyFormGUI $form)
 Add list presentation settings to form. More...
 
 saveListPresentation (ilPropertyFormGUI $form)
 
 initSortingDirectionForm (ilContainerSortingSettings $sorting_settings, ilRadioOption $element, string $a_prefix)
 Add sorting direction. More...
 
 initManualSortingOptionForm (ilContainerSortingSettings $settings, ilRadioOption $element, string $a_prefix, array $a_sorting_settings)
 Add manual sorting options. More...
 
 saveSortingSettings (ilPropertyFormGUI $form)
 
 trashHandleFilter (bool $action_apply, bool $action_reset)
 
 restoreToNewLocationObject (ilPropertyFormGUI $form=null)
 
 getTreeSelectorGUI (string $cmd)
 
 initFilter ()
 
 showContainerFilter ()
 
- Protected Member Functions inherited from ilObjectGUI
 getObjectService ()
 
 assignObject ()
 
 setTitleAndDescription ()
 
 createActionDispatcherGUI ()
 
 initHeaderAction (?string $sub_type=null, ?int $sub_id=null)
 Add header action menu. More...
 
 insertHeaderAction (?ilObjectListGUI $list_gui=null)
 Insert header action into main template. More...
 
 addHeaderAction ()
 Add header action menu. More...
 
 redrawHeaderActionObject ()
 Ajax call: redraw action header only. More...
 
 setTabs ()
 set admin tabs More...
 
 setAdminTabs ()
 set admin tabs More...
 
 setLocator ()
 
 addLocatorItems ()
 should be overwritten to add object specific items (repository items are preloaded) More...
 
 omitLocator (bool $omit=true)
 
 addAdminLocatorItems (bool $do_not_add_object=false)
 should be overwritten to add object specific items (repository items are preloaded) More...
 
 initCreationForms (string $new_type)
 Init creation forms. More...
 
 getCreationFormsHTML (array $forms)
 Get HTML for creation forms (accordion) More...
 
 initCreateForm (string $new_type)
 
 initDidacticTemplate (ilPropertyFormGUI $form)
 
 addDidacticTemplateOptions (array &$a_options)
 Add custom templates. More...
 
 addAdoptContentLinkToToolbar ()
 
 addAvailabilityPeriodButtonToToolbar (ilToolbarGUI $toolbar)
 
 afterSave (ilObject $new_object)
 Post (successful) object creation hook. More...
 
 initEditForm ()
 
 initEditCustomForm (ilPropertyFormGUI $a_form)
 Add custom fields to update form. More...
 
 getEditFormValues ()
 
 getEditFormCustomValues (array &$a_values)
 Add values to custom edit fields. More...
 
 validateCustom (ilPropertyFormGUI $form)
 Validate custom values (if not possible with checkInput()) More...
 
 updateCustom (ilPropertyFormGUI $form)
 Insert custom update form values into object. More...
 
 afterUpdate ()
 Post (successful) object update hook. More...
 
 initImportForm (string $new_type)
 
 importFileObject (int $parent_id=null)
 
 afterImport (ilObject $new_object)
 Post (successful) object import hook. More...
 
 setFormAction (string $cmd, string $form_action)
 
 getReturnLocation (string $cmd, string $default_location="")
 Get return location for command (command is method name without "Object", e.g. More...
 
 setReturnLocation (string $cmd, string $location)
 set specific return location for command More...
 
 getTargetFrame (string $cmd, string $default_target_frame="")
 get target frame for command (command is method name without "Object", e.g. More...
 
 setTargetFrame (string $cmd, string $target_frame)
 Set specific target frame for command. More...
 
 showPossibleSubObjects ()
 show possible sub objects (pull down menu) More...
 
 getTabs ()
 overwrite in derived GUI class of your object type More...
 
 redirectToRefId (int $ref_id, string $cmd="")
 redirects to (repository) view per ref id usually to a container and usually used at the end of a save/import method where the object gui type (of the new object) doesn't match with the type of the current ["ref_id"] value of the request More...
 
 getCenterColumnHTML ()
 Get center column. More...
 
 getRightColumnHTML ()
 Display right column. More...
 
 checkPermission (string $perm, string $cmd="", string $type="", ?int $ref_id=null)
 
 checkPermissionBool (string $perm, string $cmd="", string $type="", ?int $ref_id=null)
 
 enableDragDropFileUpload ()
 Enables the file upload into this object by dropping files. More...
 

Protected Attributes

ilAccessHandler $ilAccess
 
ilToolbarGUI $toolbar
 
ilLocatorGUI $ilLocator
 
ILIAS DI LoggingServices $ilLog
 
- Protected Attributes inherited from ilContainerGUI
ILIAS Container InternalGUIService $gui
 
ILIAS Style Content GUIService $content_style_gui
 
ilRbacSystem $rbacsystem
 
ilRbacReview $rbacreview
 
ILIAS Container Content ItemPresentationManager $item_presentation = null
 
ILIAS Container InternalDomainService $domain
 
ilTabsGUI $tabs
 
ilErrorHandling $error
 
ilObjectDefinition $obj_definition
 
ilRbacAdmin $rbacadmin
 
ilPropertyFormGUI $form
 
ilLogger $log
 
ilObjectDataCache $obj_data_cache
 
Services $global_screen
 
ilAppEventHandler $app_event_handler
 
UIServices $ui
 
ilContainerFilterService $container_filter_service
 
ilContainerUserFilter $container_user_filter = null
 
Standard $ui_filter = null
 
bool $edit_order = false
 
bool $adminCommands = false
 
string $requested_redirectSource = ""
 
int $current_position = 0
 
ClipboardManager $clipboard
 
StandardGUIRequest $std_request
 
ModeManager $mode_manager = null
 
ilComponentFactory $component_factory
 
ILIAS Style Content DomainService $content_style_domain
 
- Protected Attributes inherited from ilObjectGUI
ILIAS Notes Service $notes_service
 
ServerRequestInterface $request
 
ilLocatorGUI $locator
 
ilObjUser $user
 
ilAccessHandler $access
 
ilSetting $settings
 
ilToolbarGUI $toolbar
 
ilRbacAdmin $rbac_admin
 
ilRbacSystem $rbac_system
 
ilRbacReview $rbac_review
 
ilObjectService $object_service
 
ilObjectDefinition $obj_definition
 
ilGlobalTemplateInterface $tpl
 
ilTree $tree
 
ilCtrl $ctrl
 
ilErrorHandling $error
 
ilLanguage $lng
 
ilTabsGUI $tabs_gui
 
ILIAS $ilias
 
ArrayBasedRequestWrapper $post_wrapper
 
RequestWrapper $request_wrapper
 
Factory $refinery
 
ilFavouritesManager $favourites
 
ilObjectCustomIconFactory $custom_icon_factory
 
UIFactory $ui_factory
 
UIRenderer $ui_renderer
 
ilObject $object = null
 
bool $creation_mode = false
 
 $data
 
int $id
 
bool $call_by_reference = false
 
bool $prepare_output
 
int $ref_id
 
int $obj_id
 
int $maxcount
 
array $form_action = []
 
array $return_location = []
 
array $target_frame = []
 
string $tmp_import_dir
 
string $sub_objects = ""
 
bool $omit_locator = false
 
string $type = ""
 
string $admin_mode = self::ADMIN_MODE_NONE
 
int $requested_ref_id = 0
 
int $requested_crtptrefid = 0
 
int $requested_crtcb = 0
 
string $requested_new_type = ""
 
string $link_params
 
string $html = ""
 

Detailed Description

Constructor & Destructor Documentation

◆ __construct()

ilObjOrgUnitGUI::__construct ( )

Definition at line 64 of file class.ilObjOrgUnitGUI.php.

References $DIC, $dic, ILIAS\MetaData\Repository\Validation\Data\__construct(), ILIAS\Repository\ctrl(), ilOrgUnitLocalDIC\dic(), ILIAS\Repository\lng(), and ILIAS\Repository\toolbar().

65  {
66  global $DIC;
67  $this->ilLocator = $DIC['ilLocator'];
68  $this->tree = $DIC->repositoryTree();
69  $this->toolbar = $DIC->toolbar();
70  $this->ilLog = $DIC->logger();
71  $this->ilias = $DIC['ilias'];
72  $this->type = 'orgu';
73 
75  $this->ctrl = $dic['ctrl'];
76  $this->ilAccess = $dic['access'];
77  $to_int = $dic['refinery']->kindlyTo()->int();
78  $this->ref_id = $dic['query']->retrieve('ref_id', $to_int);
79 
80  parent::__construct(array(), $this->ref_id, true, false);
81 
82  $this->lng = $dic['lng'];
83  $this->lng->loadLanguageModule("orgu");
84 
85  $DIC->globalScreen()->tool()->context()->current()->addAdditionalData(
86  OrgUnitToolProvider::SHOW_ORGU_TREE,
87  true
88  );
89  }
This file is part of ILIAS, a powerful learning management system published by ILIAS open source e-Le...
Definition: class.ilLog.php:30
global $DIC
Definition: feed.php:28
__construct(VocabulariesInterface $vocabularies)
header include for all ilias files.
$dic
Definition: result.php:32
+ Here is the call graph for this function:

Member Function Documentation

◆ _goto()

static ilObjOrgUnitGUI::_goto ( string  $ref_id)
static

Definition at line 731 of file class.ilObjOrgUnitGUI.php.

References $DIC.

731  : void
732  {
733  global $DIC;
734  $ilCtrl = $DIC['ilCtrl'];
735  $ilCtrl->setTargetScript('ilias.php');
736  $ilCtrl->setParameterByClass("ilObjOrgUnitGUI", "ref_id", $ref_id);
737  $ilCtrl->setParameterByClass("ilObjOrgUnitGUI", "admin_mode", self::TAB_SETTINGS);
738  $ilCtrl->setParameterByClass("IlObjPluginDispatchGUI", "admin_mode", self::TAB_SETTINGS);
739  $ilCtrl->redirectByClass(array("ilAdministrationGUI", "ilObjOrgUnitGUI"), "view");
740  }
global $DIC
Definition: feed.php:28

◆ addAdminLocatorItems()

ilObjOrgUnitGUI::addAdminLocatorItems ( bool  $do_not_add_object = false)
protected

Definition at line 458 of file class.ilObjOrgUnitGUI.php.

References ILIAS\LTI\ToolProvider\$key, $path, ilFrameTargetInfo\_getFrame(), ILIAS\Repository\ctrl(), ilObjOrgUnit\getRootOrgRefId(), and ILIAS\Repository\lng().

458  : void
459  {
460  $path = $this->tree->getPathFull($this->ref_id, ilObjOrgUnit::getRootOrgRefId());
461  // add item for each node on path
462  foreach ((array) $path as $key => $row) {
463  if ($row["title"] === "__OrgUnitAdministration") {
464  $row["title"] = $this->lng->txt("objs_orgu");
465  }
466  $this->ctrl->setParameterByClass("ilobjorgunitgui", "ref_id", $row["child"]);
467  $this->ilLocator->addItem(
468  $row["title"],
469  $this->ctrl->getLinkTargetByClass("ilobjorgunitgui", "view"),
470  ilFrameTargetInfo::_getFrame("MainContent"),
471  $row["child"]
472  );
473  $this->ctrl->setParameterByClass("ilobjorgunitgui", "ref_id", $this->ref_id);
474  }
475  }
$path
Definition: ltiservices.php:32
string $key
Consumer key/client ID value.
Definition: System.php:193
static getRootOrgRefId()
static _getFrame(string $a_class)
+ Here is the call graph for this function:

◆ afterSave()

ilObjOrgUnitGUI::afterSave ( ilObject  $new_object)
protected

Definition at line 365 of file class.ilObjOrgUnitGUI.php.

References ILIAS\Repository\ctrl(), ilObject\getRefId(), ilObjectGUI\getReturnLocation(), ILIAS\Repository\lng(), and ilUtil\redirect().

365  : void
366  {
367  $new_object->writePath();
368  $this->tpl->setOnScreenMessage('success', $this->lng->txt("object_added"), true);
369  $this->ctrl->setParameter($this, "ref_id", $new_object->getRefId());
370 
372  "save",
373  $this->ctrl->getLinkTarget($this, self::CMD_EDIT_SETTINGS, "")
374  ));
375  }
static redirect(string $a_script)
getReturnLocation(string $cmd, string $default_location="")
Get return location for command (command is method name without "Object", e.g.
+ Here is the call graph for this function:

◆ confirmedDeleteObject()

ilObjOrgUnitGUI::confirmedDeleteObject ( )

confirmed deletion of org units -> org units are deleted immediately, without putting them to the trash

Exceptions
ilRepositoryException

Definition at line 784 of file class.ilObjOrgUnitGUI.php.

References ILIAS\Repository\ctrl(), ILIAS\Repository\lng(), and ilRepUtil\removeObjectsFromSystem().

Referenced by executeCommand().

784  : void
785  {
786  $ids = filter_input(INPUT_POST, 'id', FILTER_DEFAULT, FILTER_REQUIRE_ARRAY);
787  if (count($ids) > 0) {
789  $this->tpl->setOnScreenMessage('success', $this->lng->txt("info_deleted"), true);
790  }
791  $this->ctrl->returnToParent($this);
792  }
static removeObjectsFromSystem(array $a_ref_ids, bool $a_from_recovery_folder=false)
remove objects from trash bin and all entries therefore every object needs a specific deleteObject() ...
+ Here is the call graph for this function:
+ Here is the caller graph for this function:

◆ deleteObject()

ilObjOrgUnitGUI::deleteObject ( bool  $error = false)

Display deletion confirmation screen for Org Units.

Information to the user that Org units will be deleted immediately.

Definition at line 798 of file class.ilObjOrgUnitGUI.php.

References $_GET, $ctrl, and ILIAS\Repository\int().

Referenced by executeCommand().

798  : void
799  {
800  $ilCtrl = $this->ctrl;
801  $ru = new ilRepositoryTrashGUI($this);
802 
803  $arr_ref_ids = [];
804  //Delete via Manage (more than one)
805  if (isset($_POST["id"]) && is_array($_POST['id']) && count($_POST['id']) > 0) {
806  $arr_ref_ids = $_POST['id'];
807  } elseif (isset($_GET['item_ref_id']) && (int) $_GET['item_ref_id'] > 0) {
808  $arr_ref_ids = [(int) $_GET['item_ref_id']];
809  }
810 
811  if (!$ru->showDeleteConfirmation($arr_ref_ids, false)) {
812  $ilCtrl->returnToParent($this);
813  }
814  }
$_GET["client_id"]
Definition: webdav.php:30
Repository GUI Utilities.
+ Here is the call graph for this function:
+ Here is the caller graph for this function:

◆ doUserAutoCompleteObject()

ilObjOrgUnitGUI::doUserAutoCompleteObject ( )

Definition at line 772 of file class.ilObjOrgUnitGUI.php.

772  : void
773  {
774  }

◆ editAdvancedSettings()

ilObjOrgUnitGUI::editAdvancedSettings ( )
protected

Edit Advanced Metadata.

Definition at line 643 of file class.ilObjOrgUnitGUI.php.

References ilContainerGUI\$form, ilContainerGUI\$gui, ILIAS\Repository\ctrl(), ilPropertyFormGUI\getHTML(), initAdvancedSettingsForm(), ILIAS\Repository\lng(), ilAdvancedMDRecordGUI\MODE_EDITOR, and ILIAS\Repository\object().

Referenced by executeCommand().

643  : void
644  {
645  if ($this->ilAccess->checkAccess("write", "", $this->ref_id) === false) {
646  $this->tpl->setOnScreenMessage('failure', $this->lng->txt("permission_denied"), true);
647  $this->ctrl->redirect($this);
648  }
649  $form = $this->initAdvancedSettingsForm();
652  'orgu',
653  $this->object->getId(),
654  'orgu_type',
655  $this->object->getOrgUnitTypeId()
656  );
657  $gui->setPropertyForm($form);
658  $gui->parse();
659  $this->tpl->setContent($form->getHTML());
660  }
initAdvancedSettingsForm()
Initialize the form for editing advanced meta data.
ilPropertyFormGUI $form
ILIAS Container InternalGUIService $gui
+ Here is the call graph for this function:
+ Here is the caller graph for this function:

◆ editSettings()

ilObjOrgUnitGUI::editSettings ( )

Definition at line 691 of file class.ilObjOrgUnitGUI.php.

References ilContainerGUI\$form, ILIAS\Repository\ctrl(), ilPropertyFormGUI\getHTML(), and ILIAS\Repository\lng().

Referenced by executeCommand().

691  : void
692  {
693  if (!$this->ilAccess->checkAccess('write', "", $this->ref_id)) {
694  $this->tpl->setOnScreenMessage('failure', $this->lng->txt('permission_denied'), true);
695  $this->ctrl->redirect($this);
696  }
697  $form = new ilObjOrgUnitSettingsFormGUI($this, $this->object);
698  $this->tpl->setContent($form->getHTML());
699  }
ilPropertyFormGUI $form
This file is part of ILIAS, a powerful learning management system published by ILIAS open source e-Le...
+ Here is the call graph for this function:
+ Here is the caller graph for this function:

◆ executeCommand()

ilObjOrgUnitGUI::executeCommand ( )
Exceptions
ilCtrlException
ilException
ilRepositoryException

Definition at line 96 of file class.ilObjOrgUnitGUI.php.

References $_GET, ilContainerGUI\$form, ilContainerGUI\$gui, ilObjOrgUnitAccess\_checkAccessAdministrateUsers(), ilObjOrgUnitAccess\_checkAccessExport(), ilObjOrgUnitAccess\_checkAccessToUserLearningProgress(), ilContainerGUI\cancelMoveLinkObject(), ILIAS\Modules\OrgUnit\ARHelper\BaseCommands\CMD_INDEX, confirmedDeleteObject(), ILIAS\Repository\ctrl(), deleteObject(), editAdvancedSettings(), editSettings(), ilCommonActionDispatcherGUI\getInstanceFromAjaxCall(), ilObjectGUI\importFileObject(), initAdvancedSettingsForm(), ILIAS\Repository\int(), ilContainerGUI\keepObjectsInClipboardObject(), ILIAS\Repository\lng(), ilLearningProgressBaseGUI\LP_CONTEXT_ORG_UNIT, ilAdvancedMDRecordGUI\MODE_EDITOR, ilAdvancedMDRecordGUI\MODE_INFO, ILIAS\Repository\object(), performPaste(), ilContainerGUI\performPasteIntoMultipleObjectsObject(), setContentSubTabs(), ilAdvancedMDRecordGUI\setInfoObject(), setSubTabsSettings(), updateAdvancedSettings(), updateSettings(), and view().

96  : void
97  {
98  $cmd = $this->ctrl->getCmd();
99  $next_class = $this->ctrl->getNextClass($this);
100  parent::prepareOutput();
101 
102  switch ($next_class) {
103  case 'ilorgunitglobalsettingsgui':
104  $this->tabs_gui->activateTab(self::TAB_GLOBAL_SETTINGS);
105  $global_settings = new ilOrgUnitGlobalSettingsGUI();
106  $this->ctrl->forwardCommand($global_settings);
107  break;
108  case "illocalusergui":
110  $this->tpl->setOnScreenMessage('failure', $this->lng->txt("permission_denied"), true);
111  $this->ctrl->redirect($this);
112  }
113  $this->tabs_gui->activateTab('administrate_users');
114  $ilLocalUserGUI = new ilLocalUserGUI($this);
115  $this->ctrl->forwardCommand($ilLocalUserGUI);
116  break;
117  case "ilorgunitsimpleimportgui":
118  $this->tabs_gui->activateTab("view");
119  $this->setContentSubTabs();
120  $this->tabs_gui->setSubTabActive('import');
121  $ilOrgUnitSimpleImportGUI = new ilOrgUnitSimpleImportGUI($this);
122  $this->ctrl->forwardCommand($ilOrgUnitSimpleImportGUI);
123  break;
124  case "ilorgunitsimpleuserimportgui":
125  $ilOrgUnitSimpleUserImportGUI = new ilOrgUnitSimpleUserImportGUI($this);
126  $this->ctrl->forwardCommand($ilOrgUnitSimpleUserImportGUI);
127  break;
128  case "ilobjusergui":
129  switch ($cmd) {
130  case "create":
131  $ilObjUserGUI = new ilObjUserGUI("", $this->ref_id, true, false);
132  $ilObjUserGUI->setCreationMode(true);
133  $this->ctrl->forwardCommand($ilObjUserGUI);
134  $this->tabs_gui->setBackTarget(
135  $this->lng->txt("back"),
136  $this->ctrl->getLinkTargetByClass("illocalusergui", 'index')
137  );
138  break;
139  case "save":
140  $ilObjUserGUI = new ilObjUserGUI("", $this->ref_id, true, false);
141  $ilObjUserGUI->setCreationMode(true);
142  $this->ctrl->forwardCommand($ilObjUserGUI);
143  $this->tabs_gui->clearTargets();
144  $this->tabs_gui->setBackTarget(
145  $this->lng->txt("back"),
146  $this->ctrl->getLinkTargetByClass("illocalusergui", 'index')
147  );
148  break;
149  case "view":
150  case "update":
151  $ilObjUserGUI = new ilObjUserGUI("", (int) $_GET['obj_id'], false, false);
152  $ilObjUserGUI->setCreationMode(false);
153  $this->ctrl->forwardCommand($ilObjUserGUI);
154  $this->tabs_gui->clearTargets();
155  $this->tabs_gui->setBackTarget(
156  $this->lng->txt("back"),
157  $this->ctrl->getLinkTargetByClass("illocalusergui", 'index')
158  );
159  break;
160  case "cancel":
161  $this->ctrl->redirectByClass("illocalusergui", "index");
162  break;
163  }
164  break;
165  case "ilobjuserfoldergui":
166  switch ($cmd) {
167  case "view":
168  $this->ctrl->redirectByClass("illocalusergui", "index");
169  break;
170  default:
171  $ilObjUserFolderGUI = new ilObjUserFolderGUI("", $this->ref_id, true, false);
172  $ilObjUserFolderGUI->setUserOwnerId($this->ref_id);
173  $ilObjUserFolderGUI->setCreationMode(true);
174  $this->ctrl->forwardCommand($ilObjUserFolderGUI);
175  $this->tabs_gui->clearTargets();
176  $this->tabs_gui->setBackTarget(
177  $this->lng->txt("back"),
178  $this->ctrl->getLinkTargetByClass("illocalusergui", 'index')
179  );
180  break;
181  }
182  break;
183  case "ilinfoscreengui":
184  $this->tabs_gui->activateTab("info_short");
185  if (!$this->ilAccess->checkAccess(
186  "read",
187  "",
188  $this->ref_id
189  ) and !$this->ilAccess->checkAccess("visible", "", $this->ref_id)) {
190  $this->ilias->raiseError($this->lng->txt("msg_no_perm_read"), $this->ilias->error_obj->MESSAGE);
191  }
192  $info = new ilInfoScreenGUI($this);
193  $amd_gui = new ilAdvancedMDRecordGUI(
195  'orgu',
196  $this->object->getId(),
197  'orgu_type',
198  $this->object->getOrgUnitTypeId()
199  );
200  $amd_gui->setInfoObject($info);
201  $amd_gui->parse();
202  $this->ctrl->forwardCommand($info);
203  break;
204  case 'ilpermissiongui':
205  $this->tabs_gui->activateTab('perm_settings');
206  $ilPermissionGUI = new ilPermissionGUI($this);
207  $this->ctrl->forwardCommand($ilPermissionGUI);
208  break;
209  case "ilcommonactiondispatchergui":
211  $this->ctrl->forwardCommand($gui);
212  break;
213  case 'illearningprogressgui':
214  case 'illplistofprogressgui':
215  $this->tabs_gui->clearTargets();
216  $this->tabs_gui->setBackTarget(
217  $this->lng->txt('backto_staff'),
218  $this->ctrl->getLinkTargetByClass(
219  ilOrgUnitUserAssignmentGUI::class,
221  )
222  );
224  $this->object->getRefid(),
225  (int)$_GET['obj_id']
226  )) {
227  $this->tpl->setOnScreenMessage('failure', $this->lng->txt("permission_denied"), true);
228  $this->ctrl->redirectByClass("ilOrgUnitUserAssignmentGUI", "index");
229  }
230  $this->ctrl->saveParameterByClass("illearningprogressgui", "obj_id");
231  $this->ctrl->saveParameterByClass("illearningprogressgui", "recursive");
232  $new_gui = new ilLearningProgressGUI(
234  $this->ref_id,
235  (int)$_GET['obj_id']
236  );
237  $this->ctrl->forwardCommand($new_gui);
238  break;
239  case 'ilorgunitexportgui':
240  if (!ilObjOrgUnitAccess::_checkAccessExport($this->ref_id)) {
241  $this->tpl->setOnScreenMessage('failure', $this->lng->txt("permission_denied"), true);
242  $this->ctrl->redirect($this);
243  }
244  $this->tabs_gui->activateTab(self::TAB_EXPORT);
245  $ilOrgUnitExportGUI = new ilOrgUnitExportGUI($this);
246  $ilOrgUnitExportGUI->addFormat('xml');
247  $this->ctrl->forwardCommand($ilOrgUnitExportGUI);
248  break;
249  case strtolower(ilObjectTranslationGUI::class):
250  $this->tabs_gui->activateTab(self::TAB_SETTINGS);
251  $this->setSubTabsSettings('edit_translations');
252  $translations_gui = new ilObjectTranslationGUI($this);
253  $translations_gui->supportContentTranslation(false);
254  $this->ctrl->forwardCommand($translations_gui);
255  break;
256  case strtolower(ilOrgUnitTypeGUI::class):
257  $this->tabs_gui->activateTab(self::TAB_ORGU_TYPES);
258  $types_gui = new ilOrgUnitTypeGUI($this);
259  $this->ctrl->forwardCommand($types_gui);
260  break;
261  case strtolower(ilOrgUnitPositionGUI::class):
262  $this->tabs_gui->activateTab(self::TAB_POSITIONS);
263  $types_gui = new ilOrgUnitPositionGUI($this);
264  $this->ctrl->forwardCommand($types_gui);
265  break;
266  case strtolower(ilOrgUnitUserAssignmentGUI::class):
267  $this->tabs_gui->activateTab(self::TAB_STAFF);
268  $ilOrgUnitUserAssignmentGUI = new ilOrgUnitUserAssignmentGUI();
269  $this->ctrl->forwardCommand($ilOrgUnitUserAssignmentGUI);
270  break;
271  case strtolower(ilPropertyFormGUI::class):
272  /*
273  * Only used for async loading of the repository tree in custom md
274  * internal links (see #24875). This is necessary since OrgUnits don't
275  * use ilObjectMetaDataGUI.
276  */
277  $form = $this->initAdvancedSettingsForm();
278  $gui = new ilAdvancedMDRecordGUI(ilAdvancedMDRecordGUI::MODE_EDITOR, 'orgu', $this->object->getId(), 'orgu_type', $this->object->getOrgUnitTypeId());
279  $gui->setPropertyForm($form);
280  $gui->parse();
281  $this->ctrl->forwardCommand($form);
282  break;
283  default:
284  $this->tabs_gui->activateTab(self::TAB_VIEW_CONTENT);
285  switch ($cmd) {
286  case '':
287  case 'view':
288  case 'render':
289  case 'cancel':
290  case 'cancelDelete':
291  $this->view();
292  break;
293  case 'performPaste':
294  case 'paste':
295  $this->performPaste();
296  break;
297  case 'performPasteIntoMultipleObjects':
299  break;
300  case 'keepObjectsInClipboard':
302  break;
303  case 'create':
304  parent::createObject();
305  break;
306  case 'save':
307  parent::saveObject();
308  break;
309  case 'delete':
310  $this->tabs_gui->clearTargets();
311  $this->tabs_gui->setBackTarget($this->lng->txt("back"), $this->ctrl->getLinkTarget($this));
312  $this->deleteObject();
313  break;
314  case 'confirmedDelete':
315  $this->confirmedDeleteObject();
316  break;
317  case 'cut':
318  $this->tabs_gui->clearTargets();
319  $this->tabs_gui->setBackTarget($this->lng->txt("back"), $this->ctrl->getLinkTarget($this));
320  parent::cutObject();
321  break;
322  case 'clear':
323  parent::clearObject();
324  break;
325  case 'enableAdministrationPanel':
326  parent::enableAdministrationPanelObject();
327  break;
328  case 'disableAdministrationPanel':
329  parent::disableAdministrationPanelObject();
330  break;
331  case 'getAsynchItemList':
332  parent::getAsynchItemListObject();
333  break;
334  case self::CMD_EDIT_SETTINGS:
335  $this->tabs_gui->activateTab(self::TAB_SETTINGS);
336  $this->setSubTabsSettings('edit_settings');
337  $this->editSettings();
338  break;
339  case 'updateSettings':
340  $this->tabs_gui->activateTab(self::TAB_SETTINGS);
341  $this->setSubTabsSettings('edit_settings');
342  $this->updateSettings();
343  break;
344  case 'editAdvancedSettings':
345  $this->tabs_gui->activateTab(self::TAB_SETTINGS);
346  $this->setSubTabsSettings('edit_advanced_settings');
347  $this->editAdvancedSettings();
348  break;
349  case 'updateAdvancedSettings':
350  $this->tabs_gui->activateTab(self::TAB_SETTINGS);
351  $this->setSubTabsSettings('edit_advanced_settings');
352  $this->updateAdvancedSettings();
353  break;
354  case 'importFile':
355  $this->importFileObject();
356  break;
357  case 'cancelMoveLink':
358  $this->cancelMoveLinkObject();
359  break;
360  }
361  break;
362  }
363  }
$_GET["client_id"]
Definition: webdav.php:30
Class ilInfoScreenGUI.
confirmedDeleteObject()
confirmed deletion of org units -> org units are deleted immediately, without putting them to the tra...
Class ilLocalUserGUI.
Class ilOrgUnitUserAssignmentGUI.
Class ilOrgUnitPositionGUI.
setSubTabsSettings(string $active_tab_id)
static _checkAccessExport(int $ref_id)
static _checkAccessAdministrateUsers(int $ref_id)
Class ilOrgUnitSimpleImportGUI.
initAdvancedSettingsForm()
Initialize the form for editing advanced meta data.
This file is part of ILIAS, a powerful learning management system published by ILIAS open source e-Le...
Class ilOrgUnitExportGUI.
importFileObject(int $parent_id=null)
updateAdvancedSettings()
Update Advanced Metadata.
deleteObject(bool $error=false)
Display deletion confirmation screen for Org Units.
header include for all ilias files.
cancelMoveLinkObject()
Cancel move|link empty clipboard and return to parent.
Class ilOrgUnitTypeGUI.
editAdvancedSettings()
Edit Advanced Metadata.
ilPropertyFormGUI $form
performPaste()
Prepare $_POST for the generic method performPasteIntoMultipleObjectsObject
static _checkAccessToUserLearningProgress(int $ref_id, int $usr_id)
setInfoObject(ilInfoScreenGUI $info)
get info sections
ILIAS Container InternalGUIService $gui
This file is part of ILIAS, a powerful learning management system published by ILIAS open source e-Le...
New PermissionGUI (extends from old ilPermission2GUI) RBAC related output.
Class ilObjUserGUI.
This file is part of ILIAS, a powerful learning management system published by ILIAS open source e-Le...
static getInstanceFromAjaxCall()
(Re-)Build instance from ajax call
GUI class for object translation handling.
+ Here is the call graph for this function:

◆ getAdminTabs()

ilObjOrgUnitGUI::getAdminTabs ( )

Definition at line 751 of file class.ilObjOrgUnitGUI.php.

References getTabs().

751  : void
752  {
753  $this->getTabs();
754  }
+ Here is the call graph for this function:

◆ getTabs()

ilObjOrgUnitGUI::getTabs ( )

Definition at line 488 of file class.ilObjOrgUnitGUI.php.

References ilObjOrgUnitAccess\_checkAccessAdministrateUsers(), ilObjOrgUnitAccess\_checkAccessSettings(), ilObjOrgUnitAccess\_checkAccessStaff(), ILIAS\Modules\OrgUnit\ARHelper\BaseCommands\CMD_INDEX, ILIAS\Repository\ctrl(), ilObjOrgUnit\getRootOrgRefId(), ILIAS\Repository\lng(), and ILIAS\Repository\object().

Referenced by getAdminTabs().

488  : void
489  {
490  $read_access_ref_id = $this->rbacsystem->checkAccess('visible', $this->object->getRefId())
491  && $this->rbacsystem->checkAccess('read', $this->object->getRefId());
492  if ($read_access_ref_id) {
493  $this->tabs_gui->addTab(
494  self::TAB_VIEW_CONTENT,
495  $this->lng->txt("content"),
496  $this->ctrl->getLinkTarget($this, "")
497  );
498  $this->tabs_gui->addTab(
499  "info_short",
500  "Info",
501  $this->ctrl->getLinkTargetByClass("ilinfoscreengui", "showSummary")
502  );
503  }
504 
505  // Tabs for OrgUnits exclusive root!
506  if ($this->object->getRefId() != ilObjOrgUnit::getRootOrgRefId()) {
507  if (ilObjOrgUnitAccess::_checkAccessStaff($this->object->getRefId())) {
508  $this->tabs_gui->addTab(
509  self::TAB_STAFF,
510  $this->lng->txt(self::TAB_STAFF),
511  $this->ctrl->getLinkTargetByClass(
512  ilOrgUnitUserAssignmentGUI::class,
514  )
515  );
516  }
517  if (ilObjOrgUnitAccess::_checkAccessSettings($this->object->getRefId())) {
518  $this->tabs_gui->addTab(
519  self::TAB_SETTINGS,
520  $this->lng->txt(self::TAB_SETTINGS),
521  $this->ctrl->getLinkTarget($this, self::CMD_EDIT_SETTINGS)
522  );
523  }
525  $this->tabs_gui->addTab(
526  "administrate_users",
527  $this->lng->txt("administrate_users"),
528  $this->ctrl->getLinkTargetByClass("ilLocalUserGUI", "index")
529  );
530  }
531  }
532 
533  if (ilObjOrgUnitAccess::_checkAccessSettings($this->object->getRefId())) {
534  if ($this->object->getRefId() == ilObjOrgUnit::getRootOrgRefId()) {
535  $this->tabs_gui->addTab(
536  self::TAB_GLOBAL_SETTINGS,
537  $this->lng->txt('settings'),
538  $this->ctrl->getLinkTargetByClass(ilOrgUnitGlobalSettingsGUI::class)
539  );
540  }
541  $this->tabs_gui->addTab(
542  self::TAB_EXPORT,
543  $this->lng->txt(self::TAB_EXPORT),
544  $this->ctrl->getLinkTargetByClass(ilOrgUnitExportGUI::class)
545  );
546 
547  // Add OrgUnit types and positions tabs
548  if ($this->object->getRefId() == ilObjOrgUnit::getRootOrgRefId()) {
549  $this->tabs_gui->addTab(
550  self::TAB_ORGU_TYPES,
551  $this->lng->txt(self::TAB_ORGU_TYPES),
552  $this->ctrl->getLinkTargetByClass(ilOrgUnitTypeGUI::class)
553  );
554  $this->tabs_gui->addTab(
555  self::TAB_POSITIONS,
556  $this->lng->txt(self::TAB_POSITIONS),
557  $this->ctrl->getLinkTargetByClass(ilOrgUnitPositionGUI::class)
558  );
559  }
560  }
561  parent::getTabs();
562  }
static _checkAccessSettings(int $ref_id)
static _checkAccessAdministrateUsers(int $ref_id)
static _checkAccessStaff(int $ref_id)
static getRootOrgRefId()
+ Here is the call graph for this function:
+ Here is the caller graph for this function:

◆ getTreeSelectorGUI()

ilObjOrgUnitGUI::getTreeSelectorGUI ( string  $cmd)
protected

Definition at line 742 of file class.ilObjOrgUnitGUI.php.

743  {
744  $explorer = new ilOrgUnitExplorerGUI("rep_exp_sel", $this, "showPasteTree", $this->tree);
745  $explorer->setAjax(false);
746  $explorer->setSelectMode('nodes[]', false);
747 
748  return $explorer;
749  }
Explorer class that works on tree objects (Services/Tree)

◆ initAdvancedSettingsForm()

ilObjOrgUnitGUI::initAdvancedSettingsForm ( )
protected

Initialize the form for editing advanced meta data.

Definition at line 630 of file class.ilObjOrgUnitGUI.php.

References ilContainerGUI\$form, ilPropertyFormGUI\addCommandButton(), ILIAS\Repository\ctrl(), ILIAS\Repository\lng(), and ilFormGUI\setFormAction().

Referenced by editAdvancedSettings(), executeCommand(), and updateAdvancedSettings().

631  {
632  $form = new ilPropertyFormGUI();
633  $form->setFormAction($this->ctrl->getFormAction($this));
634  $form->addCommandButton('updateAdvancedSettings', $this->lng->txt('save'));
635  $form->addCommandButton(self::CMD_EDIT_SETTINGS, $this->lng->txt('cancel'));
636 
637  return $form;
638  }
setFormAction(string $a_formaction)
addCommandButton(string $a_cmd, string $a_text, string $a_id="")
ilPropertyFormGUI $form
+ Here is the call graph for this function:
+ Here is the caller graph for this function:

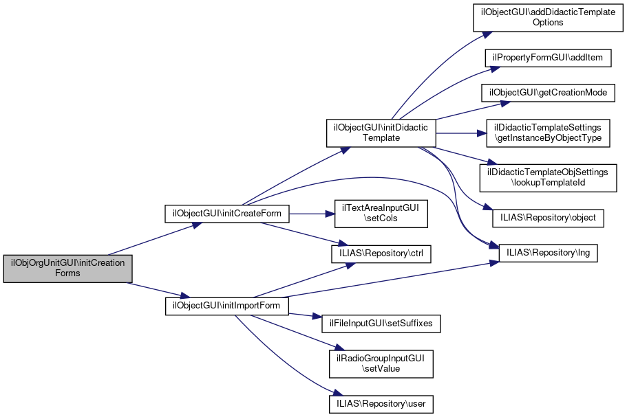
◆ initCreationForms()

ilObjOrgUnitGUI::initCreationForms ( string  $new_type)
protected

initCreationForms We override the method of class.ilObjectGUI because we have no copy functionality at the moment

Definition at line 417 of file class.ilObjOrgUnitGUI.php.

References ilObjectGUI\initCreateForm(), and ilObjectGUI\initImportForm().

417  : array
418  {
419  $forms = array(
420  self::CFORM_NEW => $this->initCreateForm($new_type),
421  self::CFORM_IMPORT => $this->initImportForm($new_type),
422  );
423 
424  return $forms;
425  }
initImportForm(string $new_type)
initCreateForm(string $new_type)
+ Here is the call graph for this function:

◆ performPaste()

ilObjOrgUnitGUI::performPaste ( )

Prepare $_POST for the generic method performPasteIntoMultipleObjectsObject

Definition at line 759 of file class.ilObjOrgUnitGUI.php.

References $message, ILIAS\Repository\ctrl(), and ilContainerGUI\pasteObject().

Referenced by executeCommand().

759  : void
760  {
761  if ($this->clipboard->getCmd() != 'cut') {
762  $message = __METHOD__ . ": cmd was not 'cut' ; may be a hack attempt!";
763  $this->ilias->raiseError($message, $this->ilias->error_obj->WARNING);
764  } else {
765  if ($this->clipboard->hasEntries()) {
766  $this->pasteObject();
767  }
768  }
769  $this->ctrl->returnToParent($this);
770  }
pasteObject()
paste object from clipboard to current place Depending on the chosen command the object(s) are linked...
header include for all ilias files.
$message
Definition: xapiexit.php:32
+ Here is the call graph for this function:
+ Here is the caller graph for this function:

◆ redirectToRefId()

ilObjOrgUnitGUI::redirectToRefId ( int  $ref_id,
string  $cmd = "" 
)
protected

Definition at line 477 of file class.ilObjOrgUnitGUI.php.

References ilObject\_lookupType(), and ILIAS\Repository\ctrl().

477  : void
478  {
479  $obj_type = ilObject::_lookupType($ref_id, true);
480  if ($obj_type !== "orgu") {
481  parent::redirectToRefId($ref_id, $cmd);
482  } else {
483  $this->ctrl->setParameterByClass("ilObjOrgUnitGUI", "ref_id", $ref_id);
484  $this->ctrl->redirectByClass("ilObjOrgUnitGUI", $cmd);
485  }
486  }
static _lookupType(int $id, bool $reference=false)
+ Here is the call graph for this function:

◆ setContentSubTabs()

ilObjOrgUnitGUI::setContentSubTabs ( )

Definition at line 609 of file class.ilObjOrgUnitGUI.php.

References ilObjectGUI\$ref_id, ilContainerGUI\addStandardContainerSubTabs(), ILIAS\Repository\ctrl(), ilObjOrgUnit\getRootOrgRefId(), and ILIAS\Repository\lng().

Referenced by executeCommand(), and view().

609  : void
610  {
612 
613  $ref_id = $this->object->getRefId();
614  $may_create_orgus = $this->ilAccess->checkAccess("create_orgu", "", $ref_id, 'orgu');
615 
616  if ($ref_id === ilObjOrgUnit::getRootOrgRefId() //only display the import tab at the first level
617  && $may_create_orgus
618  ) {
619  $this->tabs_gui->addSubTab(
620  "import",
621  $this->lng->txt("import"),
622  $this->ctrl->getLinkTargetByClass("ilOrgUnitSimpleImportGUI", "chooseImport")
623  );
624  }
625  }
addStandardContainerSubTabs(bool $a_include_view=true)
Add standard container subtabs for view, manage, oderdering and text/media editor link...
static getRootOrgRefId()
+ Here is the call graph for this function:
+ Here is the caller graph for this function:

◆ setSubTabsSettings()

ilObjOrgUnitGUI::setSubTabsSettings ( string  $active_tab_id)
protected

Definition at line 564 of file class.ilObjOrgUnitGUI.php.

References ILIAS\Repository\ctrl(), and ILIAS\Repository\lng().

Referenced by executeCommand().

564  : void
565  {
566  $next_class = $this->ctrl->getNextClass($this);
567  $cmd = $this->ctrl->getCmd();
568  $this->tabs_gui->addSubTab(
569  'edit_settings',
570  $this->lng->txt(self::TAB_SETTINGS),
571  $this->ctrl->getLinkTarget($this, self::CMD_EDIT_SETTINGS)
572  );
573  $this->tabs_gui->addSubTab(
574  "edit_translations",
575  $this->lng->txt("obj_multilinguality"),
576  $this->ctrl->getLinkTargetByClass("ilobjecttranslationgui", "listTranslations")
577  );
578 
579  $ilOrgUnitType = $this->object->getOrgUnitType();
580  if ($ilOrgUnitType instanceof ilOrgUnitType) {
581  if (count($ilOrgUnitType->getAssignedAdvancedMDRecords(true))) {
582  $this->tabs_gui->addSubTab(
583  'edit_advanced_settings',
584  $this->lng->txt('orgu_adv_settings'),
585  $this->ctrl->getLinkTarget($this, 'editAdvancedSettings')
586  );
587  }
588  }
589 
590  $this->tabs_gui->setSubTabActive($active_tab_id);
591  switch ($next_class) {
592  case 'iltranslationgui':
593  $this->tabs_gui->setSubTabActive("edit_translations");
594  break;
595  case '':
596  switch ($cmd) {
597  case self::CMD_EDIT_SETTINGS:
598  $this->tabs_gui->setSubTabActive('edit_settings');
599  break;
600  case 'editAdvancedSettings':
601  case 'updateAdvancedSettings':
602  $this->tabs_gui->setSubTabActive('edit_advanced_settings');
603  break;
604  }
605  break;
606  }
607  }
This file is part of ILIAS, a powerful learning management system published by ILIAS open source e-Le...
+ Here is the call graph for this function:
+ Here is the caller graph for this function:

◆ setTitleAndDescription()

ilObjOrgUnitGUI::setTitleAndDescription ( )

called by prepare output

Definition at line 439 of file class.ilObjOrgUnitGUI.php.

References ilObjOrgUnit\getIconsCache(), ILIAS\Repository\lng(), and ILIAS\Repository\object().

439  : void
440  {
441  # all possible create permissions
442  parent::setTitleAndDescription();
443  if ($this->object->getTitle() === "__OrgUnitAdministration") {
444  $this->tpl->setTitle($this->lng->txt("objs_orgu"));
445  $this->tpl->setDescription($this->lng->txt("objs_orgu"));
446  }
447 
448  // Check for custom icon of type
449  if ($this->ilias->getSetting('custom_icons')) {
450  $icons_cache = ilObjOrgUnit::getIconsCache();
451  $icon_file = (isset($icons_cache[$this->object->getId()])) ? $icons_cache[$this->object->getId()] : '';
452  if ($icon_file) {
453  $this->tpl->setTitleIcon($icon_file, $this->lng->txt("obj_" . $this->object->getType()));
454  }
455  }
456  }
static getIconsCache()
Returns an array that maps from OrgUnit object IDs to its icon defined by the assigned OrgUnit type...
header include for all ilias files.
+ Here is the call graph for this function:

◆ showAdministrationPanel()

ilObjOrgUnitGUI::showAdministrationPanel ( )

Definition at line 716 of file class.ilObjOrgUnitGUI.php.

References ILIAS\LTI\ToolProvider\$key, and ILIAS\Repository\toolbar().

Referenced by view().

716  : void
717  {
718  parent::showAdministrationPanel();
719  //an ugly encapsulation violation in order to remove the "verknüpfen"/"link" and copy button.
720  if (empty($this->toolbar->items) === false) {
721  foreach ($this->toolbar->items as $key => $item) {
722  if ($item["cmd"] == "link" || $item["cmd"] == "copy"
723  || $item["cmd"] == "download"
724  ) {
725  unset($this->toolbar->items[$key]);
726  }
727  }
728  }
729  }
string $key
Consumer key/client ID value.
Definition: System.php:193
+ Here is the call graph for this function:
+ Here is the caller graph for this function:

◆ showPossibleSubObjects()

ilObjOrgUnitGUI::showPossibleSubObjects ( )

Definition at line 427 of file class.ilObjOrgUnitGUI.php.

References ilContainerGUI\$gui, ILIAS\Repository\ctrl(), ilObjectDefinition\MODE_ADMINISTRATION, and ILIAS\Repository\object().

Referenced by view().

427  : void
428  {
429  $gui = new ilObjectAddNewItemGUI($this->object->getRefId());
431  //$gui->setCreationUrl("ilias.php?ref_id=" . $this->ref_id . "&admin_mode=settings&cmd=create&baseClass=ilAdministrationGUI&cmdClass=ilobjorgunitgui");
432  $gui->setCreationUrl($this->ctrl->getLinkTarget($this, 'create'));
433  $gui->render();
434  }
This file is part of ILIAS, a powerful learning management system published by ILIAS open source e-Le...
ILIAS Container InternalGUIService $gui
+ Here is the call graph for this function:
+ Here is the caller graph for this function:

◆ updateAdvancedSettings()

ilObjOrgUnitGUI::updateAdvancedSettings ( )
protected

Update Advanced Metadata.

Definition at line 665 of file class.ilObjOrgUnitGUI.php.

References ilContainerGUI\$form, ilContainerGUI\$gui, ilPropertyFormGUI\checkInput(), ILIAS\Repository\ctrl(), ilPropertyFormGUI\getHTML(), initAdvancedSettingsForm(), ILIAS\Repository\lng(), ilAdvancedMDRecordGUI\MODE_EDITOR, and ILIAS\Repository\object().

Referenced by executeCommand().

665  : void
666  {
667  if (!$this->ilAccess->checkAccess('write', '', $this->ref_id)) {
668  $this->tpl->setOnScreenMessage('failure', $this->lng->txt('permission_denied'), true);
669  $this->ctrl->redirect($this);
670  }
671  $form = $this->initAdvancedSettingsForm();
674  'orgu',
675  $this->object->getId(),
676  'orgu_type',
677  $this->object->getOrgUnitTypeId()
678  );
679  $gui->setPropertyForm($form);
680  $form->checkInput();
681  $gui->parse();
682  if ($gui->importEditFormPostValues()) {
683  $gui->writeEditForm();
684  $this->tpl->setOnScreenMessage('success', $this->lng->txt('settings_saved'), true);
685  $this->ctrl->redirect($this, 'editAdvancedSettings');
686  } else {
687  $this->tpl->setContent($form->getHTML());
688  }
689  }
initAdvancedSettingsForm()
Initialize the form for editing advanced meta data.
ilPropertyFormGUI $form
ILIAS Container InternalGUIService $gui
+ Here is the call graph for this function:
+ Here is the caller graph for this function:

◆ updateSettings()

ilObjOrgUnitGUI::updateSettings ( )

Definition at line 701 of file class.ilObjOrgUnitGUI.php.

References ilContainerGUI\$form, ILIAS\Repository\ctrl(), ilPropertyFormGUI\getHTML(), and ILIAS\Repository\lng().

Referenced by executeCommand().

701  : void
702  {
703  if (!$this->ilAccess->checkAccess('write', '', $this->ref_id)) {
704  $this->tpl->setOnScreenMessage('failure', $this->lng->txt('permission_denied'), true);
705  $this->ctrl->redirect($this);
706  }
707  $form = new ilObjOrgUnitSettingsFormGUI($this, $this->object);
708  if ($form->saveObject()) {
709  $this->tpl->setOnScreenMessage('success', $this->lng->txt('msg_obj_modified'), true);
710  $this->ctrl->redirect($this, self::CMD_EDIT_SETTINGS);
711  } else {
712  $this->tpl->setContent($form->getHTML());
713  }
714  }
ilPropertyFormGUI $form
This file is part of ILIAS, a powerful learning management system published by ILIAS open source e-Le...
+ Here is the call graph for this function:
+ Here is the caller graph for this function:

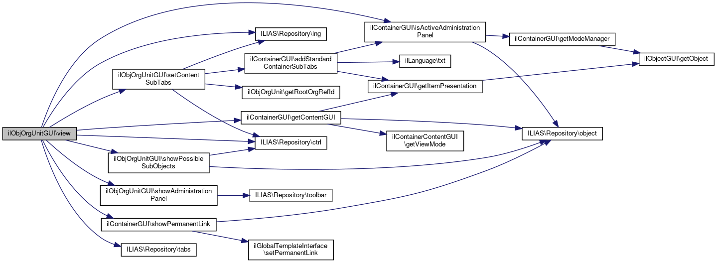
◆ view()

ilObjOrgUnitGUI::view ( )

Definition at line 377 of file class.ilObjOrgUnitGUI.php.

References ILIAS\Repository\ctrl(), ilContainerGUI\getContentGUI(), ilContainerGUI\isActiveAdministrationPanel(), ILIAS\Repository\lng(), setContentSubTabs(), showAdministrationPanel(), ilContainerGUI\showPermanentLink(), showPossibleSubObjects(), and ILIAS\Repository\tabs().

Referenced by executeCommand().

377  : void
378  {
379  if (!$this->rbacsystem->checkAccess("read", $this->ref_id)) {
380  if ($this->rbacsystem->checkAccess("visible", $this->ref_id)) {
381  $this->tpl->setOnScreenMessage('failure', $this->lng->txt("msg_no_perm_read"));
382  $this->ctrl->redirectByClass('ilinfoscreengui', '');
383  }
384 
385  $this->ilias->raiseError($this->lng->txt("msg_no_perm_read"), $this->ilias->error_obj->WARNING);
386  }
387 
388  $container_view = $this->getContentGUI();
389 
390  $this->setContentSubTabs();
391  if ($this->isActiveAdministrationPanel()) {
392  $this->tabs->activateSubTab("manage");
393  } else {
394  $this->tabs->activateSubTab("view_content");
395  }
396 
397  // it is important not to show the subobjects/admin panel here, since
398  // we will create nested forms in case, e.g. a news/calendar item is added
399  if (! $this->ctrl->isAsynch()) {
400  $this->showAdministrationPanel();
401  $this->showPossibleSubObjects();
402  }
403 
404  $container_view->setOutput();
405 
406  $this->showPermanentLink();
407  $this->tabs_gui->activateTab(self::TAB_VIEW_CONTENT);
408  $this->tabs_gui->removeSubTab("page_editor");
409  $this->tabs_gui->removeSubTab("ordering"); // Mantis 0014728
410  }
header include for all ilias files.
+ Here is the call graph for this function:
+ Here is the caller graph for this function:

Field Documentation

◆ $ctrl

ilCtrl ilObjOrgUnitGUI::$ctrl

Definition at line 54 of file class.ilObjOrgUnitGUI.php.

Referenced by deleteObject().

◆ $ilAccess

ilAccessHandler ilObjOrgUnitGUI::$ilAccess
protected

Definition at line 56 of file class.ilObjOrgUnitGUI.php.

◆ $ilias

Ilias ilObjOrgUnitGUI::$ilias

Definition at line 62 of file class.ilObjOrgUnitGUI.php.

◆ $ilLocator

ilLocatorGUI ilObjOrgUnitGUI::$ilLocator
protected

Definition at line 58 of file class.ilObjOrgUnitGUI.php.

◆ $ilLog

ILIAS DI LoggingServices ilObjOrgUnitGUI::$ilLog
protected

Definition at line 61 of file class.ilObjOrgUnitGUI.php.

◆ $object

ilObject ilObjOrgUnitGUI::$object

Definition at line 60 of file class.ilObjOrgUnitGUI.php.

◆ $tabs_gui

ilTabsGUI ilObjOrgUnitGUI::$tabs_gui

Definition at line 55 of file class.ilObjOrgUnitGUI.php.

◆ $toolbar

ilToolbarGUI ilObjOrgUnitGUI::$toolbar
protected

Definition at line 57 of file class.ilObjOrgUnitGUI.php.

◆ $tree

ilTree ilObjOrgUnitGUI::$tree

Definition at line 59 of file class.ilObjOrgUnitGUI.php.

◆ CMD_EDIT_SETTINGS

const ilObjOrgUnitGUI::CMD_EDIT_SETTINGS = 'editSettings'

Definition at line 52 of file class.ilObjOrgUnitGUI.php.

◆ TAB_EXPORT

const ilObjOrgUnitGUI::TAB_EXPORT = 'export'

Definition at line 50 of file class.ilObjOrgUnitGUI.php.

◆ TAB_GLOBAL_SETTINGS

const ilObjOrgUnitGUI::TAB_GLOBAL_SETTINGS = 'global_settings'

Definition at line 49 of file class.ilObjOrgUnitGUI.php.

◆ TAB_ORGU_TYPES

const ilObjOrgUnitGUI::TAB_ORGU_TYPES = 'orgu_types'

Definition at line 46 of file class.ilObjOrgUnitGUI.php.

◆ TAB_POSITIONS

const ilObjOrgUnitGUI::TAB_POSITIONS = 'positions'

Definition at line 45 of file class.ilObjOrgUnitGUI.php.

Referenced by ilOrgUnitPositionGUI\getActiveTabId().

◆ TAB_SETTINGS

const ilObjOrgUnitGUI::TAB_SETTINGS = "settings"

Definition at line 47 of file class.ilObjOrgUnitGUI.php.

◆ TAB_STAFF

const ilObjOrgUnitGUI::TAB_STAFF = 'orgu_staff'

Definition at line 48 of file class.ilObjOrgUnitGUI.php.

◆ TAB_VIEW_CONTENT

const ilObjOrgUnitGUI::TAB_VIEW_CONTENT = 'view_content'

Definition at line 51 of file class.ilObjOrgUnitGUI.php.


The documentation for this class was generated from the following file: