ILIAS  release_10 Revision v10.1-43-ga1241a92c2f
ilObjOrgUnitGUI Class Reference

Class ilObjOrgUnit GUI class. More...

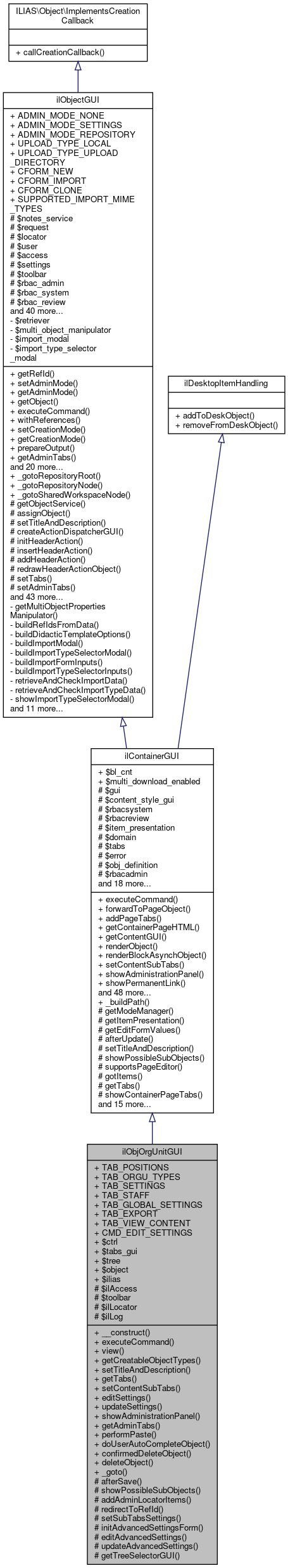
+ Inheritance diagram for ilObjOrgUnitGUI:
+ Collaboration diagram for ilObjOrgUnitGUI:

Public Member Functions

 __construct ()
 
 executeCommand ()
 
 view ()
 
 getCreatableObjectTypes ()
 
 setTitleAndDescription ()
 called by prepare output More...
 
 getTabs ()
 
 setContentSubTabs ()
 
 editSettings ()
 
 updateSettings ()
 
 showAdministrationPanel ()
 
 getAdminTabs ()
 
 performPaste ()
 Prepare $_POST for the generic method performPasteIntoMultipleObjectsObject More...
 
 doUserAutoCompleteObject ()
 
 confirmedDeleteObject ()
 confirmed deletion of org units -> org units are deleted immediately, without putting them to the trash More...
 
 deleteObject (bool $error=false)
 Display deletion confirmation screen for Org Units. More...
 
- Public Member Functions inherited from ilContainerGUI
 executeCommand ()
 
 forwardToPageObject ()
 
 addPageTabs ()
 
 getContainerPageHTML ()
 
 getContentGUI ()
 
 renderObject ()
 
 renderBlockAsynchObject ()
 render the object More...
 
 setContentSubTabs ()
 
 showAdministrationPanel ()
 
 showPermanentLink ()
 
 editPageFrameObject ()
 
 cancelPageContentObject ()
 
 showLinkListObject ()
 
 addHeaderRow (ilTemplate $a_tpl, string $a_type, bool $a_show_image=true)
 
 addMessageRow (ilTemplate $a_tpl, string $a_message, string $a_type)
 
 setPageEditorTabs ()
 
 addStandardContainerSubTabs (bool $a_include_view=true)
 Add standard container subtabs for view, manage, oderdering and text/media editor link. More...
 
 enableAdministrationPanelObject ()
 
 disableAdministrationPanelObject ()
 
 editOrderObject ()
 
 isActiveOrdering ()
 
 isActiveItemOrdering ()
 
 enableMultiDownloadObject ()
 
 isMultiDownloadEnabled ()
 
 cutObject ()
 cut object(s) out from a container and write the information to clipboard public More...
 
 copyObject ()
 Copy object(s) out from a container and write the information to clipboard It is not possible to copy multiple objects at once. More...
 
 downloadObject ()
 
 getBucketTitle ()
 
 linkObject ()
 create an new reference of an object in tree it's like a hard link of unix More...
 
 clearObject ()
 clear clipboard and go back to last object More...
 
 performPasteIntoMultipleObjectsObject ()
 
 initAndDisplayLinkIntoMultipleObjectsObject ()
 
 showPasteTreeObject ()
 
 cancelMoveLinkObject ()
 Cancel move|link empty clipboard and return to parent. More...
 
 keepObjectsInClipboardObject ()
 
 initAndDisplayCopyIntoMultipleObjectsObject ()
 
 initAndDisplayMoveIntoObjectObject ()
 
 pasteObject ()
 paste object from clipboard to current place Depending on the chosen command the object(s) are linked, copied or moved More...
 
 clipboardObject ()
 
 isActiveAdministrationPanel ()
 
 setColumnSettings (ilColumnGUI $column_gui)
 
 allowBlocksMoving ()
 Standard is to allow blocks moving. More...
 
 allowBlocksConfigure ()
 Standard is to allow blocks configuration. More...
 
 cloneAllObject ()
 Clone all object Overwritten method for copying container objects. More...
 
 saveSortingObject ()
 
 cloneNodes (int $srcRef, int $dstRef, array &$mapping, string $newName=null)
 Recursively clones all nodes of the RBAC tree. More...
 
 modifyItemGUI (ilObjectListGUI $a_item_list_gui, array $a_item_data)
 
 editStylePropertiesObject ()
 
 redrawListItemObject ()
 Redraw a list item (ajax) More...
 
 trashObject ()
 Show trash content of object. More...
 
 trashApplyFilterObject ()
 
 trashResetFilterObject ()
 
 removeFromSystemObject ()
 
 undeleteObject ()
 Get objects back from trash. More...
 
 confirmRemoveFromSystemObject ()
 
 setSideColumnReturn ()
 
 getAdminTabs ()
 
 competencesObject ()
 
- Public Member Functions inherited from ilObjectGUI
 getRefId ()
 
 setAdminMode (string $mode)
 
 getAdminMode ()
 
 getObject ()
 
 executeCommand ()
 
 withReferences ()
 determines whether objects are referenced or not (got ref ids or not) More...
 
 setCreationMode (bool $mode=true)
 If true, a creation screen is displayed the current [ref_id] does belong to the parent class The mode is determined in ilRepositoryGUI. More...
 
 getCreationMode ()
 
 prepareOutput (bool $show_sub_objects=true)
 
 getAdminTabs ()
 administration tabs show only permissions and trash folder More...
 
 getHTML ()
 
 confirmedDeleteObject ()
 confirmed deletion of object -> objects are moved to trash or deleted immediately, if trash is disabled More...
 
 cancelObject ()
 cancel action and go back to previous page More...
 
 createObject ()
 create new object form More...
 
 editAvailabilityPeriodObject ()
 
 saveAvailabilityPeriodObject ()
 
 cancelCreation ()
 cancel create action and go back to repository parent More...
 
 saveObject ()
 
 getDidacticTemplateVar (string $type)
 Get didactic template setting from creation screen. More...
 
 putObjectInTree (ilObject $obj, int $parent_node_id=null)
 Add object to tree at given position. More...
 
 editObject ()
 
 addExternalEditFormCustom (ilPropertyFormGUI $form)
 
 updateObject ()
 updates object entry in object_data More...
 
 getFormAction (string $cmd, string $default_form_action="")
 Get form action for command (command is method name without "Object", e.g. More...
 
 isVisible (int $ref_id, string $type)
 
 viewObject ()
 viewObject container presentation for "administration -> repository, trash, permissions" More...
 
 deleteObject (bool $error=false)
 Display deletion confirmation screen. More...
 
 setColumnSettings (ilColumnGUI $column_gui)
 
 addToDeskObject ()
 
 removeFromDeskObject ()
 
- Public Member Functions inherited from ILIAS\Object\ImplementsCreationCallback
 callCreationCallback (\ilObject $object, \ilObjectDefinition $obj_definition, int $requested_crtcb)
 
- Public Member Functions inherited from ilDesktopItemHandling
 addToDeskObject ()
 
 removeFromDeskObject ()
 

Static Public Member Functions

static _goto (string $ref_id)
 
- Static Public Member Functions inherited from ilContainerGUI
static _buildPath (int $a_ref_id, int $a_course_ref_id)
 build path More...
 
- Static Public Member Functions inherited from ilObjectGUI
static _gotoRepositoryRoot (bool $raise_error=false)
 Goto repository root. More...
 
static _gotoRepositoryNode (int $ref_id, string $cmd="")
 
static _gotoSharedWorkspaceNode (int $wsp_id)
 

Data Fields

const TAB_POSITIONS = 'positions'
 
const TAB_ORGU_TYPES = 'orgu_types'
 
const TAB_SETTINGS = "settings"
 
const TAB_STAFF = 'orgu_staff'
 
const TAB_GLOBAL_SETTINGS = 'global_settings'
 
const TAB_EXPORT = 'export'
 
const TAB_VIEW_CONTENT = 'view_content'
 
const CMD_EDIT_SETTINGS = 'editSettings'
 
ilCtrl $ctrl
 
ilTabsGUI $tabs_gui
 
ilTree $tree
 
ilObject $object
 
Ilias $ilias
 
- Data Fields inherited from ilContainerGUI
int $bl_cnt = 1
 
bool $multi_download_enabled = false
 
- Data Fields inherited from ilObjectGUI
const ADMIN_MODE_NONE = ""
 
const ADMIN_MODE_SETTINGS = "settings"
 
const ADMIN_MODE_REPOSITORY = "repository"
 
const UPLOAD_TYPE_LOCAL = 1
 
const UPLOAD_TYPE_UPLOAD_DIRECTORY = 2
 
const CFORM_NEW = 1
 
const CFORM_IMPORT = 2
 
const CFORM_CLONE = 3
 
const SUPPORTED_IMPORT_MIME_TYPES = [MimeType::APPLICATION__ZIP, MimeType::APPLICATION__X_ZIP_COMPRESSED]
 

Protected Member Functions

 afterSave (ilObject $new_object)
 
 showPossibleSubObjects ()
 
 addAdminLocatorItems (bool $do_not_add_object=false)
 
 redirectToRefId (int $ref_id, string $cmd="")
 
 setSubTabsSettings (string $active_tab_id)
 
 initAdvancedSettingsForm ()
 Initialize the form for editing advanced meta data. More...
 
 editAdvancedSettings ()
 Edit Advanced Metadata. More...
 
 updateAdvancedSettings ()
 Update Advanced Metadata. More...
 
 getTreeSelectorGUI (string $cmd)
 
- Protected Member Functions inherited from ilContainerGUI
 getModeManager ()
 
 getItemPresentation ( $include_empty_blocks=true, ?string $lang=null)
 
 getEditFormValues ()
 
 afterUpdate ()
 
 setTitleAndDescription ()
 
 showPossibleSubObjects ()
 
 supportsPageEditor ()
 
 gotItems ()
 
 getTabs ()
 
 showContainerPageTabs ()
 
 showPasswordInstructionObject (bool $a_init=true)
 
 initFormPasswordInstruction ()
 Init password form. More...
 
 savePasswordObject ()
 
 initEditForm ()
 
 initSortingForm (ilPropertyFormGUI $form, array $a_sorting_settings)
 Append sorting settings to property form. More...
 
 initListPresentationForm (ilPropertyFormGUI $form)
 Add list presentation settings to form. More...
 
 saveListPresentation (ilPropertyFormGUI $form)
 
 initSortingDirectionForm (ilContainerSortingSettings $sorting_settings, ilRadioOption $element, string $a_prefix)
 Add sorting direction. More...
 
 initManualSortingOptionForm (ilContainerSortingSettings $settings, ilRadioOption $element, string $a_prefix, array $a_sorting_settings)
 Add manual sorting options. More...
 
 saveSortingSettings (ilPropertyFormGUI $form)
 
 trashHandleFilter (bool $action_apply, bool $action_reset)
 
 restoreToNewLocationObject (ilPropertyFormGUI $form=null)
 
 getTreeSelectorGUI (string $cmd)
 
 initFilter ()
 
 showContainerFilter ()
 
- Protected Member Functions inherited from ilObjectGUI
 getObjectService ()
 
 assignObject ()
 
 setTitleAndDescription ()
 
 createActionDispatcherGUI ()
 
 initHeaderAction (?string $sub_type=null, ?int $sub_id=null)
 Add header action menu. More...
 
 insertHeaderAction (?ilObjectListGUI $list_gui=null)
 Insert header action into main template. More...
 
 addHeaderAction ()
 Add header action menu. More...
 
 redrawHeaderActionObject ()
 Ajax call: redraw action header only. More...
 
 setTabs ()
 set admin tabs More...
 
 setAdminTabs ()
 set admin tabs More...
 
 setLocator ()
 
 addLocatorItems ()
 should be overwritten to add object specific items (repository items are preloaded) More...
 
 omitLocator (bool $omit=true)
 
 addAdminLocatorItems (bool $do_not_add_object=false)
 should be overwritten to add object specific items (repository items are preloaded) More...
 
 getCreationFormsHTML (StandardForm|ilPropertyFormGUI|array $form)
 
 getTitleForCreationFormPage ()
 
 getCreationFormTitle ()
 
 initCreateForm (string $new_type)
 
 didacticTemplatesToForm ()
 
 initDidacticTemplate (ilPropertyFormGUI $form)
 
 retrieveAdditionalDidacticTemplateOptions ()
 
 addAdoptContentLinkToToolbar ()
 
 addImportButtonToToolbar ()
 
 addAvailabilityPeriodButtonToToolbar (ilToolbarGUI $toolbar)
 
 parseDidacticTemplateVar (string $var, string $type)
 
 afterSave (ilObject $new_object)
 Post (successful) object creation hook. More...
 
 initEditForm ()
 
 initEditCustomForm (ilPropertyFormGUI $a_form)
 Add custom fields to update form. More...
 
 getEditFormValues ()
 
 getEditFormCustomValues (array &$a_values)
 Add values to custom edit fields. More...
 
 validateCustom (ilPropertyFormGUI $form)
 Validate custom values (if not possible with checkInput()) More...
 
 updateCustom (ilPropertyFormGUI $form)
 Insert custom update form values into object. More...
 
 afterUpdate ()
 Post (successful) object update hook. More...
 
 routeImportCmdObject ()
 
 importFile (string $file_to_import, string $path_to_uploaded_file_in_temp_dir)
 
 deleteUploadedImportFile (string $path_to_uploaded_file_in_temp_dir)
 
 afterImport (ilObject $new_object)
 Post (successful) object import hook. More...
 
 setFormAction (string $cmd, string $form_action)
 
 getReturnLocation (string $cmd, string $default_location="")
 Get return location for command (command is method name without "Object", e.g. More...
 
 setReturnLocation (string $cmd, string $location)
 set specific return location for command More...
 
 getTargetFrame (string $cmd, string $default_target_frame="")
 get target frame for command (command is method name without "Object", e.g. More...
 
 setTargetFrame (string $cmd, string $target_frame)
 Set specific target frame for command. More...
 
 showPossibleSubObjects ()
 show possible sub objects (pull down menu) More...
 
 getTabs ()
 overwrite in derived GUI class of your object type More...
 
 redirectToRefId (int $ref_id, string $cmd="")
 redirects to (repository) view per ref id usually to a container and usually used at the end of a save/import method where the object gui type (of the new object) doesn't match with the type of the current ["ref_id"] value of the request More...
 
 getCenterColumnHTML ()
 Get center column. More...
 
 getRightColumnHTML ()
 Display right column. More...
 
 checkPermission (string $perm, string $cmd="", string $type="", ?int $ref_id=null)
 
 checkPermissionBool (string $perm, string $cmd="", string $type="", ?int $ref_id=null)
 
 enableDragDropFileUpload ()
 Enables the file upload into this object by dropping files. More...
 
 getCreatableObjectTypes ()
 
 buildAddNewItemElements (array $subtypes, string $create_target_class=ilRepositoryGUI::class, ?int $redirect_target_ref_id=null,)
 
 buildGroup (string $create_target_class, array $obj_types_in_group, string $title, array $subtypes)
 

Protected Attributes

ilAccessHandler $ilAccess
 
ilToolbarGUI $toolbar
 
ilLocatorGUI $ilLocator
 
ILIAS DI LoggingServices $ilLog
 
- Protected Attributes inherited from ilContainerGUI
ILIAS Container InternalGUIService $gui
 
ILIAS Style Content GUIService $content_style_gui
 
ilRbacSystem $rbacsystem
 
ilRbacReview $rbacreview
 
ILIAS Container Content ItemPresentationManager $item_presentation = null
 
ILIAS Container InternalDomainService $domain
 
ilTabsGUI $tabs
 
ilErrorHandling $error
 
ilObjectDefinition $obj_definition
 
ilRbacAdmin $rbacadmin
 
ilPropertyFormGUI $form
 
ilLogger $log
 
ilObjectDataCache $obj_data_cache
 
Services $global_screen
 
ilAppEventHandler $app_event_handler
 
UIServices $ui
 
ilContainerFilterService $container_filter_service
 
ilContainerUserFilter $container_user_filter = null
 
Standard $ui_filter = null
 
bool $edit_order = false
 
bool $adminCommands = false
 
string $requested_redirectSource = ""
 
int $current_position = 0
 
ClipboardManager $clipboard
 
StandardGUIRequest $std_request
 
ModeManager $mode_manager = null
 
ilComponentFactory $component_factory
 
ILIAS Style Content DomainService $content_style_domain
 
- Protected Attributes inherited from ilObjectGUI
ILIAS Notes Service $notes_service
 
ServerRequestInterface $request
 
ilLocatorGUI $locator
 
ilObjUser $user
 
ilAccessHandler $access
 
ilSetting $settings
 
ilToolbarGUI $toolbar
 
ilRbacAdmin $rbac_admin
 
ilRbacSystem $rbac_system
 
ilRbacReview $rbac_review
 
ilObjectService $object_service
 
ilObjectDefinition $obj_definition
 
ilGlobalTemplateInterface $tpl
 
ilTree $tree
 
ilCtrl $ctrl
 
ilErrorHandling $error
 
ilLanguage $lng
 
ilTabsGUI $tabs_gui
 
ILIAS $ilias
 
ArrayBasedRequestWrapper $post_wrapper
 
RequestWrapper $request_wrapper
 
Refinery $refinery
 
ilFavouritesManager $favourites
 
ilObjectCustomIconFactory $custom_icon_factory
 
UIFactory $ui_factory
 
UIRenderer $ui_renderer
 
Filesystem $temp_file_system
 
ilObject $object = null
 
bool $creation_mode = false
 
 $data
 
int $id
 
bool $call_by_reference = false
 
bool $prepare_output
 
int $ref_id
 
int $obj_id
 
int $maxcount
 
array $form_action = []
 
array $return_location = []
 
array $target_frame = []
 
string $tmp_import_dir
 
string $sub_objects = ""
 
bool $omit_locator = false
 
string $type = ""
 
string $admin_mode = self::ADMIN_MODE_NONE
 
int $requested_ref_id = 0
 
int $requested_crtptrefid = 0
 
int $requested_crtcb = 0
 
string $requested_new_type = ""
 
string $link_params
 
string $html = ""
 

Detailed Description

Constructor & Destructor Documentation

◆ __construct()

ilObjOrgUnitGUI::__construct ( )

Definition at line 64 of file class.ilObjOrgUnitGUI.php.

References $DIC, $dic, ILIAS\GlobalScreen\Provider\__construct(), ILIAS\Repository\ctrl(), ilOrgUnitLocalDIC\dic(), ILIAS\Repository\lng(), and ILIAS\Repository\toolbar().

65  {
66  global $DIC;
67  $this->ilLocator = $DIC['ilLocator'];
68  $this->tree = $DIC->repositoryTree();
69  $this->toolbar = $DIC->toolbar();
70  $this->ilLog = $DIC->logger();
71  $this->ilias = $DIC['ilias'];
72  $this->type = 'orgu';
73 
75  $this->ctrl = $dic['ctrl'];
76  $this->ilAccess = $dic['access'];
77  $to_int = $dic['refinery']->kindlyTo()->int();
78  $this->ref_id = $dic['query']->retrieve('ref_id', $to_int);
79 
80  parent::__construct(array(), $this->ref_id, true, false);
81 
82  $this->lng = $dic['lng'];
83  $this->lng->loadLanguageModule("orgu");
84  $this->lng->loadLanguageModule("content");
85 
86  $DIC->globalScreen()->tool()->context()->current()->addAdditionalData(
87  OrgUnitToolProvider::SHOW_ORGU_TREE,
88  true
89  );
90  }
This file is part of ILIAS, a powerful learning management system published by ILIAS open source e-Le...
Definition: class.ilLog.php:30
global $DIC
Definition: shib_login.php:25
Class ilObjForumAdministration.
__construct(Container $dic, ilPlugin $plugin)
$dic
Definition: ltiresult.php:33
+ Here is the call graph for this function:

Member Function Documentation

◆ _goto()

static ilObjOrgUnitGUI::_goto ( string  $ref_id)
static

Definition at line 756 of file class.ilObjOrgUnitGUI.php.

References $DIC.

756  : void
757  {
758  global $DIC;
759  $ilCtrl = $DIC['ilCtrl'];
760  $ilCtrl->setTargetScript('ilias.php');
761  $ilCtrl->setParameterByClass("ilObjOrgUnitGUI", "ref_id", $ref_id);
762  $ilCtrl->setParameterByClass("ilObjOrgUnitGUI", "admin_mode", self::TAB_SETTINGS);
763  $ilCtrl->setParameterByClass("IlObjPluginDispatchGUI", "admin_mode", self::TAB_SETTINGS);
764  $ilCtrl->redirectByClass(array("ilAdministrationGUI", "ilObjOrgUnitGUI"), "view");
765  }
global $DIC
Definition: shib_login.php:25

◆ addAdminLocatorItems()

ilObjOrgUnitGUI::addAdminLocatorItems ( bool  $do_not_add_object = false)
protected

Definition at line 473 of file class.ilObjOrgUnitGUI.php.

References $path, ilFrameTargetInfo\_getFrame(), ILIAS\Repository\ctrl(), ilObjOrgUnit\getRootOrgRefId(), and ILIAS\Repository\lng().

473  : void
474  {
475  $path = $this->tree->getPathFull($this->ref_id, ilObjOrgUnit::getRootOrgRefId());
476  // add item for each node on path
477  foreach ((array) $path as $key => $row) {
478  if ($row["title"] === "__OrgUnitAdministration") {
479  $row["title"] = $this->lng->txt("objs_orgu");
480  }
481  $this->ctrl->setParameterByClass("ilobjorgunitgui", "ref_id", $row["child"]);
482  $this->ilLocator->addItem(
483  $row["title"],
484  $this->ctrl->getLinkTargetByClass("ilobjorgunitgui", "view"),
485  ilFrameTargetInfo::_getFrame("MainContent"),
486  $row["child"]
487  );
488  $this->ctrl->setParameterByClass("ilobjorgunitgui", "ref_id", $this->ref_id);
489  }
490  }
$path
Definition: ltiservices.php:30
static getRootOrgRefId()
static _getFrame(string $a_class)
+ Here is the call graph for this function:

◆ afterSave()

ilObjOrgUnitGUI::afterSave ( ilObject  $new_object)
protected

Definition at line 370 of file class.ilObjOrgUnitGUI.php.

References ILIAS\Repository\ctrl(), ilObject\getRefId(), ilObjectGUI\getReturnLocation(), ILIAS\Repository\lng(), and ilUtil\redirect().

370  : void
371  {
372  $new_object->writePath();
373  $this->tpl->setOnScreenMessage('success', $this->lng->txt("object_added"), true);
374  $this->ctrl->setParameter($this, "ref_id", $new_object->getRefId());
375 
377  "save",
378  $this->ctrl->getLinkTarget($this, self::CMD_EDIT_SETTINGS, "")
379  ));
380  }
static redirect(string $a_script)
getReturnLocation(string $cmd, string $default_location="")
Get return location for command (command is method name without "Object", e.g.
+ Here is the call graph for this function:

◆ confirmedDeleteObject()

ilObjOrgUnitGUI::confirmedDeleteObject ( )

confirmed deletion of org units -> org units are deleted immediately, without putting them to the trash

Exceptions
ilRepositoryException

Definition at line 809 of file class.ilObjOrgUnitGUI.php.

References ILIAS\Repository\ctrl(), ILIAS\Repository\lng(), and ilRepUtil\removeObjectsFromSystem().

Referenced by executeCommand().

809  : void
810  {
811  $ids = filter_input(INPUT_POST, 'id', FILTER_DEFAULT, FILTER_REQUIRE_ARRAY);
812  if (count($ids) > 0) {
814  $this->tpl->setOnScreenMessage('success', $this->lng->txt("info_deleted"), true);
815  }
816  $this->ctrl->returnToParent($this);
817  }
static removeObjectsFromSystem(array $a_ref_ids, bool $a_from_recovery_folder=false)
remove objects from trash bin and all entries therefore every object needs a specific deleteObject() ...
+ Here is the call graph for this function:
+ Here is the caller graph for this function:

◆ deleteObject()

ilObjOrgUnitGUI::deleteObject ( bool  $error = false)

Display deletion confirmation screen for Org Units.

Information to the user that Org units will be deleted immediately.

Definition at line 823 of file class.ilObjOrgUnitGUI.php.

References $_GET, $_POST, $ctrl, and ILIAS\Repository\int().

Referenced by executeCommand().

823  : void
824  {
825  $ilCtrl = $this->ctrl;
826  $ru = new ilRepositoryTrashGUI($this);
827 
828  $arr_ref_ids = [];
829  //Delete via Manage (more than one)
830  if (isset($_POST["id"]) && is_array($_POST['id']) && count($_POST['id']) > 0) {
831  $arr_ref_ids = $_POST['id'];
832  } elseif (isset($_GET['item_ref_id']) && (int) $_GET['item_ref_id'] > 0) {
833  $arr_ref_ids = [(int) $_GET['item_ref_id']];
834  }
835 
836  if (!$ru->showDeleteConfirmation($arr_ref_ids, false)) {
837  $ilCtrl->returnToParent($this);
838  }
839  }
$_POST['cmd']
Definition: lti.php:27
Repository GUI Utilities.
$_GET['cmd']
Definition: lti.php:26
+ Here is the call graph for this function:
+ Here is the caller graph for this function:

◆ doUserAutoCompleteObject()

ilObjOrgUnitGUI::doUserAutoCompleteObject ( )

Definition at line 797 of file class.ilObjOrgUnitGUI.php.

797  : void
798  {
799  }

◆ editAdvancedSettings()

ilObjOrgUnitGUI::editAdvancedSettings ( )
protected

Edit Advanced Metadata.

Definition at line 669 of file class.ilObjOrgUnitGUI.php.

References ilContainerGUI\$form, ilContainerGUI\$gui, ILIAS\Repository\ctrl(), ilPropertyFormGUI\getHTML(), initAdvancedSettingsForm(), ILIAS\Repository\lng(), ilAdvancedMDRecordGUI\MODE_EDITOR, and ILIAS\Repository\object().

Referenced by executeCommand().

669  : void
670  {
671  if ($this->ilAccess->checkAccess("write", "", $this->ref_id) === false) {
672  $this->tpl->setOnScreenMessage('failure', $this->lng->txt("permission_denied"), true);
673  $this->ctrl->redirect($this);
674  }
675  $form = $this->initAdvancedSettingsForm();
678  'orgu',
679  $this->object->getId(),
680  'orgu_type',
681  $this->object->getOrgUnitTypeId()
682  );
683  $gui->setPropertyForm($form);
684  $gui->parse();
685  $this->tpl->setContent($form->getHTML());
686  }
initAdvancedSettingsForm()
Initialize the form for editing advanced meta data.
ilPropertyFormGUI $form
ILIAS Container InternalGUIService $gui
+ Here is the call graph for this function:
+ Here is the caller graph for this function:

◆ editSettings()

ilObjOrgUnitGUI::editSettings ( )

Definition at line 716 of file class.ilObjOrgUnitGUI.php.

References ilContainerGUI\$form, ILIAS\Repository\ctrl(), ilPropertyFormGUI\getHTML(), and ILIAS\Repository\lng().

Referenced by executeCommand().

716  : void
717  {
718  if (!$this->ilAccess->checkAccess('write', "", $this->ref_id)) {
719  $this->tpl->setOnScreenMessage('failure', $this->lng->txt('permission_denied'), true);
720  $this->ctrl->redirect($this);
721  }
722  $form = new ilObjOrgUnitSettingsFormGUI($this, $this->object);
723  $this->tpl->setContent($form->getHTML());
724  }
ilPropertyFormGUI $form
This file is part of ILIAS, a powerful learning management system published by ILIAS open source e-Le...
+ Here is the call graph for this function:
+ Here is the caller graph for this function:

◆ executeCommand()

ilObjOrgUnitGUI::executeCommand ( )
Exceptions
ilCtrlException
ilException
ilRepositoryException

Definition at line 97 of file class.ilObjOrgUnitGUI.php.

References $_GET, ilContainerGUI\$form, ilContainerGUI\$gui, ilObjOrgUnitAccess\_checkAccessAdministrateUsers(), ilObjOrgUnitAccess\_checkAccessExport(), ilObjOrgUnitAccess\_checkAccessToUserLearningProgress(), ilContainerGUI\cancelMoveLinkObject(), ILIAS\components\OrgUnit\ARHelper\BaseCommands\CMD_INDEX, confirmedDeleteObject(), ILIAS\Repository\ctrl(), deleteObject(), editAdvancedSettings(), editSettings(), ilCommonActionDispatcherGUI\getInstanceFromAjaxCall(), initAdvancedSettingsForm(), ILIAS\Repository\int(), ilContainerGUI\keepObjectsInClipboardObject(), ILIAS\Repository\lng(), ilLearningProgressBaseGUI\LP_CONTEXT_ORG_UNIT, ilAdvancedMDRecordGUI\MODE_EDITOR, ilAdvancedMDRecordGUI\MODE_INFO, ILIAS\Repository\object(), performPaste(), ilContainerGUI\performPasteIntoMultipleObjectsObject(), ilObjectGUI\routeImportCmdObject(), setContentSubTabs(), ilAdvancedMDRecordGUI\setInfoObject(), setSubTabsSettings(), updateAdvancedSettings(), updateSettings(), and view().

97  : void
98  {
99  $cmd = $this->ctrl->getCmd();
100  $next_class = $this->ctrl->getNextClass($this);
101  parent::prepareOutput();
102 
103  switch ($next_class) {
104  case 'ilorgunitglobalsettingsgui':
105  $this->tabs_gui->activateTab(self::TAB_GLOBAL_SETTINGS);
106  $global_settings = new ilOrgUnitGlobalSettingsGUI();
107  $this->ctrl->forwardCommand($global_settings);
108  break;
109  case "illocalusergui":
111  $this->tpl->setOnScreenMessage('failure', $this->lng->txt("permission_denied"), true);
112  $this->ctrl->redirect($this);
113  }
114  $this->tabs_gui->activateTab('administrate_users');
115  $ilLocalUserGUI = new ilLocalUserGUI($this);
116  $this->ctrl->forwardCommand($ilLocalUserGUI);
117  break;
118  case "ilorgunitsimpleimportgui":
119  $this->tabs_gui->activateTab("view");
120  $this->setContentSubTabs();
121  $this->tabs_gui->setSubTabActive('import');
122  $ilOrgUnitSimpleImportGUI = new ilOrgUnitSimpleImportGUI($this);
123  $this->ctrl->forwardCommand($ilOrgUnitSimpleImportGUI);
124  break;
125  case "ilorgunitsimpleuserimportgui":
126  $ilOrgUnitSimpleUserImportGUI = new ilOrgUnitSimpleUserImportGUI($this);
127  $this->ctrl->forwardCommand($ilOrgUnitSimpleUserImportGUI);
128  break;
129  case "ilobjusergui":
130  switch ($cmd) {
131  case "create":
132  $ilObjUserGUI = new ilObjUserGUI("", $this->ref_id, true, false);
133  $ilObjUserGUI->setCreationMode(true);
134  $this->ctrl->forwardCommand($ilObjUserGUI);
135  $this->tabs_gui->setBackTarget(
136  $this->lng->txt("back"),
137  $this->ctrl->getLinkTargetByClass("illocalusergui", 'index')
138  );
139  break;
140  case "save":
141  $ilObjUserGUI = new ilObjUserGUI("", $this->ref_id, true, false);
142  $ilObjUserGUI->setCreationMode(true);
143  $this->ctrl->forwardCommand($ilObjUserGUI);
144  $this->tabs_gui->clearTargets();
145  $this->tabs_gui->setBackTarget(
146  $this->lng->txt("back"),
147  $this->ctrl->getLinkTargetByClass("illocalusergui", 'index')
148  );
149  break;
150  case "view":
151  case "update":
152  $ilObjUserGUI = new ilObjUserGUI("", (int) $_GET['obj_id'], false, false);
153  $ilObjUserGUI->setCreationMode(false);
154  $this->ctrl->forwardCommand($ilObjUserGUI);
155  $this->tabs_gui->clearTargets();
156  $this->tabs_gui->setBackTarget(
157  $this->lng->txt("back"),
158  $this->ctrl->getLinkTargetByClass("illocalusergui", 'index')
159  );
160  break;
161  case "cancel":
162  $this->ctrl->redirectByClass("illocalusergui", "index");
163  break;
164  }
165  break;
166  case "ilobjuserfoldergui":
167  switch ($cmd) {
168  case "view":
169  $this->ctrl->redirectByClass("illocalusergui", "index");
170  break;
171  default:
172  $ilObjUserFolderGUI = new ilObjUserFolderGUI("", $this->ref_id, true, false);
173  $ilObjUserFolderGUI->setUserOwnerId($this->ref_id);
174  $ilObjUserFolderGUI->setCreationMode(true);
175  $this->ctrl->forwardCommand($ilObjUserFolderGUI);
176  $this->tabs_gui->clearTargets();
177  $this->tabs_gui->setBackTarget(
178  $this->lng->txt("back"),
179  $this->ctrl->getLinkTargetByClass("illocalusergui", 'index')
180  );
181  break;
182  }
183  break;
184  case "ilinfoscreengui":
185  $this->tabs_gui->activateTab("info_short");
186  if (!$this->ilAccess->checkAccess(
187  "read",
188  "",
189  $this->ref_id
190  ) and !$this->ilAccess->checkAccess("visible", "", $this->ref_id)) {
191  $this->ilias->raiseError($this->lng->txt("msg_no_perm_read"), $this->ilias->error_obj->MESSAGE);
192  }
193  $info = new ilInfoScreenGUI($this);
194  $amd_gui = new ilAdvancedMDRecordGUI(
196  'orgu',
197  $this->object->getId(),
198  'orgu_type',
199  $this->object->getOrgUnitTypeId()
200  );
201  $amd_gui->setInfoObject($info);
202  $amd_gui->parse();
203  $this->ctrl->forwardCommand($info);
204  break;
205  case 'ilpermissiongui':
206  $this->tabs_gui->activateTab('perm_settings');
207  $ilPermissionGUI = new ilPermissionGUI($this);
208  $this->ctrl->forwardCommand($ilPermissionGUI);
209  break;
210  case "ilcommonactiondispatchergui":
212  $this->ctrl->forwardCommand($gui);
213  break;
214  case 'illearningprogressgui':
215  case 'illplistofprogressgui':
216  $this->tabs_gui->clearTargets();
217  $this->tabs_gui->setBackTarget(
218  $this->lng->txt('backto_staff'),
219  $this->ctrl->getLinkTargetByClass(
220  ilOrgUnitUserAssignmentGUI::class,
222  )
223  );
225  $this->object->getRefid(),
226  (int) $_GET['obj_id']
227  )) {
228  $this->tpl->setOnScreenMessage('failure', $this->lng->txt("permission_denied"), true);
229  $this->ctrl->redirectByClass("ilOrgUnitUserAssignmentGUI", "index");
230  }
231  $this->ctrl->saveParameterByClass("illearningprogressgui", "obj_id");
232  $this->ctrl->saveParameterByClass("illearningprogressgui", "recursive");
233  $new_gui = new ilLearningProgressGUI(
235  $this->ref_id,
236  (int) $_GET['obj_id']
237  );
238  $this->ctrl->forwardCommand($new_gui);
239  break;
240  case 'ilorgunitexportgui':
241  if (!ilObjOrgUnitAccess::_checkAccessExport($this->ref_id)) {
242  $this->tpl->setOnScreenMessage('failure', $this->lng->txt("permission_denied"), true);
243  $this->ctrl->redirect($this);
244  }
245  $this->tabs_gui->activateTab(self::TAB_EXPORT);
246  $ilOrgUnitExportGUI = new ilOrgUnitExportGUI($this);
247  $ilOrgUnitExportGUI->addFormat('xml');
248  $this->ctrl->forwardCommand($ilOrgUnitExportGUI);
249  break;
250  case strtolower(ilObjectTranslationGUI::class):
251  $this->tabs_gui->activateTab(self::TAB_SETTINGS);
252  $this->setSubTabsSettings('edit_translations');
253  $translations_gui = new ilObjectTranslationGUI($this);
254  $translations_gui->supportContentTranslation(false);
255  $this->ctrl->forwardCommand($translations_gui);
256  break;
257  case strtolower(ilOrgUnitTypeGUI::class):
258  $this->tabs_gui->activateTab(self::TAB_ORGU_TYPES);
259  $types_gui = new ilOrgUnitTypeGUI($this);
260  $this->ctrl->forwardCommand($types_gui);
261  break;
262  case strtolower(ilOrgUnitPositionGUI::class):
263  $this->tabs_gui->activateTab(self::TAB_POSITIONS);
264  $types_gui = new ilOrgUnitPositionGUI($this);
265  $this->ctrl->forwardCommand($types_gui);
266  break;
267  case strtolower(ilOrgUnitUserAssignmentGUI::class):
268  $this->tabs_gui->activateTab(self::TAB_STAFF);
269  $ilOrgUnitUserAssignmentGUI = new ilOrgUnitUserAssignmentGUI();
270  $this->ctrl->forwardCommand($ilOrgUnitUserAssignmentGUI);
271  break;
272  case strtolower(ilPropertyFormGUI::class):
273  /*
274  * Only used for async loading of the repository tree in custom md
275  * internal links (see #24875). This is necessary since OrgUnits don't
276  * use ilObjectMetaDataGUI.
277  */
278  $form = $this->initAdvancedSettingsForm();
279  $gui = new ilAdvancedMDRecordGUI(ilAdvancedMDRecordGUI::MODE_EDITOR, 'orgu', $this->object->getId(), 'orgu_type', $this->object->getOrgUnitTypeId());
280  $gui->setPropertyForm($form);
281  $gui->parse();
282  $this->ctrl->forwardCommand($form);
283  break;
284  default:
285  $this->tabs_gui->activateTab(self::TAB_VIEW_CONTENT);
286  switch ($cmd) {
287  case '':
288  case 'view':
289  case 'render':
290  case 'cancel':
291  case 'cancelDelete':
292  case 'return':
293  $this->view();
294  break;
295  case 'performPaste':
296  case 'paste':
297  $this->performPaste();
298  break;
299  case 'performPasteIntoMultipleObjects':
301  break;
302  case 'keepObjectsInClipboard':
304  break;
305  case 'create':
306  parent::createObject();
307  break;
308  case 'save':
309  parent::saveObject();
310  break;
311  case 'delete':
312  $this->tabs_gui->clearTargets();
313  $this->tabs_gui->setBackTarget($this->lng->txt("back"), $this->ctrl->getLinkTarget($this));
314  $this->deleteObject();
315  break;
316  case 'confirmedDelete':
317  $this->confirmedDeleteObject();
318  break;
319  case 'cut':
320  $this->tabs_gui->clearTargets();
321  $this->tabs_gui->setBackTarget($this->lng->txt("back"), $this->ctrl->getLinkTarget($this));
322  parent::cutObject();
323  break;
324  case 'clear':
325  parent::clearObject();
326  break;
327  case 'enableAdministrationPanel':
328  parent::enableAdministrationPanelObject();
329  break;
330  case 'disableAdministrationPanel':
331  parent::disableAdministrationPanelObject();
332  break;
333  case self::CMD_EDIT_SETTINGS:
334  $this->tabs_gui->activateTab(self::TAB_SETTINGS);
335  $this->setSubTabsSettings('edit_settings');
336  $this->editSettings();
337  break;
338  case 'updateSettings':
339  $this->tabs_gui->activateTab(self::TAB_SETTINGS);
340  $this->setSubTabsSettings('edit_settings');
341  $this->updateSettings();
342  break;
343  case 'editAdvancedSettings':
344  $this->tabs_gui->activateTab(self::TAB_SETTINGS);
345  $this->setSubTabsSettings('edit_advanced_settings');
346  $this->editAdvancedSettings();
347  break;
348  case 'updateAdvancedSettings':
349  $this->tabs_gui->activateTab(self::TAB_SETTINGS);
350  $this->setSubTabsSettings('edit_advanced_settings');
351  $this->updateAdvancedSettings();
352  break;
353  case 'routeImportCmd':
354  $this->routeImportCmdObject();
355  break;
356  case 'cancelMoveLink':
357  $this->cancelMoveLinkObject();
358  break;
359  case 'copy':
360  case 'link':
361  case 'editAvailabilityPeriod':
362  $this->tpl->setOnScreenMessage('failure', $this->lng->txt("cont_operation_not_allowed"), true);
363  $this->view();
364  break;
365  }
366  break;
367  }
368  }
confirmedDeleteObject()
confirmed deletion of org units -> org units are deleted immediately, without putting them to the tra...
Class ilLocalUserGUI.
Class ilOrgUnitUserAssignmentGUI.
Class ilOrgUnitPositionGUI.
setSubTabsSettings(string $active_tab_id)
static _checkAccessExport(int $ref_id)
static _checkAccessAdministrateUsers(int $ref_id)
Class ilOrgUnitSimpleImportGUI.
initAdvancedSettingsForm()
Initialize the form for editing advanced meta data.
Class ilOrgUnitExportGUI.
updateAdvancedSettings()
Update Advanced Metadata.
deleteObject(bool $error=false)
Display deletion confirmation screen for Org Units.
Class ilObjForumAdministration.
cancelMoveLinkObject()
Cancel move|link empty clipboard and return to parent.
Class ilOrgUnitTypeGUI.
editAdvancedSettings()
Edit Advanced Metadata.
$_GET['cmd']
Definition: lti.php:26
ilPropertyFormGUI $form
performPaste()
Prepare $_POST for the generic method performPasteIntoMultipleObjectsObject
static _checkAccessToUserLearningProgress(int $ref_id, int $usr_id)
setInfoObject(ilInfoScreenGUI $info)
get info sections
ILIAS Container InternalGUIService $gui
This file is part of ILIAS, a powerful learning management system published by ILIAS open source e-Le...
Class ilObjUserGUI.
This file is part of ILIAS, a powerful learning management system published by ILIAS open source e-Le...
static getInstanceFromAjaxCall()
(Re-)Build instance from ajax call
GUI class for object translation handling.
+ Here is the call graph for this function:

◆ getAdminTabs()

ilObjOrgUnitGUI::getAdminTabs ( )

Definition at line 776 of file class.ilObjOrgUnitGUI.php.

References getTabs().

776  : void
777  {
778  $this->getTabs();
779  }
+ Here is the call graph for this function:

◆ getCreatableObjectTypes()

ilObjOrgUnitGUI::getCreatableObjectTypes ( )

Definition at line 436 of file class.ilObjOrgUnitGUI.php.

References ILIAS\Repository\access(), ilObjectDefinition\MODE_ADMINISTRATION, ILIAS\Repository\object(), and ilObjEmployeeTalkSeries\TYPE.

Referenced by showPossibleSubObjects().

436  : array
437  {
438  $subtypes = $this->obj_definition->getCreatableSubObjects(
439  $this->object->getType(),
441  $this->object->getRefId()
442  );
443  unset($subtypes[ilObjEmployeeTalkSeries::TYPE]);
444  return array_filter(
445  $subtypes,
446  fn($key) => $this->access->checkAccess('create_' . $key, '', $this->ref_id, $this->type),
447  ARRAY_FILTER_USE_KEY
448  );
449  }
+ Here is the call graph for this function:
+ Here is the caller graph for this function:

◆ getTabs()

ilObjOrgUnitGUI::getTabs ( )

Definition at line 503 of file class.ilObjOrgUnitGUI.php.

References ilObjOrgUnitAccess\_checkAccessAdministrateUsers(), ilObjOrgUnitAccess\_checkAccessSettings(), ilObjOrgUnitAccess\_checkAccessStaff(), ILIAS\components\OrgUnit\ARHelper\BaseCommands\CMD_INDEX, ILIAS\Repository\ctrl(), ilObjOrgUnit\getRootOrgRefId(), ILIAS\Repository\lng(), and ILIAS\Repository\object().

Referenced by getAdminTabs().

503  : void
504  {
505  $read_access_ref_id = $this->rbacsystem->checkAccess('visible', $this->object->getRefId())
506  && $this->rbacsystem->checkAccess('read', $this->object->getRefId());
507  if ($read_access_ref_id) {
508  $this->tabs_gui->addTab(
509  self::TAB_VIEW_CONTENT,
510  $this->lng->txt("content"),
511  $this->ctrl->getLinkTarget($this, "")
512  );
513  $this->tabs_gui->addTab(
514  "info_short",
515  "Info",
516  $this->ctrl->getLinkTargetByClass([self::class, ilInfoScreenGUI::class], "showSummary")
517  );
518  }
519 
520  // Tabs for OrgUnits exclusive root!
521  if ($this->object->getRefId() != ilObjOrgUnit::getRootOrgRefId()) {
522  if (ilObjOrgUnitAccess::_checkAccessStaff($this->object->getRefId())) {
523  $this->tabs_gui->addTab(
524  self::TAB_STAFF,
525  $this->lng->txt(self::TAB_STAFF),
526  $this->ctrl->getLinkTargetByClass(
527  [self::class, ilOrgUnitUserAssignmentGUI::class],
529  )
530  );
531  }
532  if (ilObjOrgUnitAccess::_checkAccessSettings($this->object->getRefId())) {
533  $this->tabs_gui->addTab(
534  self::TAB_SETTINGS,
535  $this->lng->txt(self::TAB_SETTINGS),
536  $this->ctrl->getLinkTarget($this, self::CMD_EDIT_SETTINGS)
537  );
538  }
540  $this->tabs_gui->addTab(
541  "administrate_users",
542  $this->lng->txt("administrate_users"),
543  $this->ctrl->getLinkTargetByClass(
544  [self::class, ilLocalUserGUI::class],
545  'index'
546  )
547  );
548  }
549  }
550 
551  if (ilObjOrgUnitAccess::_checkAccessSettings($this->object->getRefId())) {
552  if ($this->object->getRefId() == ilObjOrgUnit::getRootOrgRefId()) {
553  $this->tabs_gui->addTab(
554  self::TAB_GLOBAL_SETTINGS,
555  $this->lng->txt('settings'),
556  $this->ctrl->getLinkTargetByClass(
557  [self::class, ilOrgUnitGlobalSettingsGUI::class]
558  )
559  );
560  }
561  $this->tabs_gui->addTab(
562  self::TAB_EXPORT,
563  $this->lng->txt(self::TAB_EXPORT),
564  $this->ctrl->getLinkTargetByClass(
565  [self::class, ilOrgUnitExportGUI::class]
566  )
567  );
568 
569  // Add OrgUnit types and positions tabs
570  if ($this->object->getRefId() == ilObjOrgUnit::getRootOrgRefId()) {
571  $this->tabs_gui->addTab(
572  self::TAB_ORGU_TYPES,
573  $this->lng->txt(self::TAB_ORGU_TYPES),
574  $this->ctrl->getLinkTargetByClass(
575  [self::class, ilOrgUnitTypeGUI::class]
576  )
577  );
578  $this->tabs_gui->addTab(
579  self::TAB_POSITIONS,
580  $this->lng->txt(self::TAB_POSITIONS),
581  $this->ctrl->getLinkTargetByClass(
582  [self::class, ilOrgUnitPositionGUI::class]
583  )
584  );
585  }
586  }
587  parent::getTabs();
588  }
static _checkAccessSettings(int $ref_id)
static _checkAccessAdministrateUsers(int $ref_id)
static _checkAccessStaff(int $ref_id)
static getRootOrgRefId()
+ Here is the call graph for this function:
+ Here is the caller graph for this function:

◆ getTreeSelectorGUI()

ilObjOrgUnitGUI::getTreeSelectorGUI ( string  $cmd)
protected

Definition at line 767 of file class.ilObjOrgUnitGUI.php.

768  {
769  $explorer = new ilOrgUnitExplorerGUI("rep_exp_sel", $this, "showPasteTree", $this->tree);
770  $explorer->setAjax(false);
771  $explorer->setSelectMode('nodes[]', false);
772 
773  return $explorer;
774  }
Explorer class that works on tree objects (Services/Tree)

◆ initAdvancedSettingsForm()

ilObjOrgUnitGUI::initAdvancedSettingsForm ( )
protected

Initialize the form for editing advanced meta data.

Definition at line 656 of file class.ilObjOrgUnitGUI.php.

References ilContainerGUI\$form, ilPropertyFormGUI\addCommandButton(), ILIAS\Repository\ctrl(), ILIAS\Repository\lng(), and ilFormGUI\setFormAction().

Referenced by editAdvancedSettings(), executeCommand(), and updateAdvancedSettings().

657  {
658  $form = new ilPropertyFormGUI();
659  $form->setFormAction($this->ctrl->getFormAction($this));
660  $form->addCommandButton('updateAdvancedSettings', $this->lng->txt('save'));
661  $form->addCommandButton(self::CMD_EDIT_SETTINGS, $this->lng->txt('cancel'));
662 
663  return $form;
664  }
setFormAction(string $a_formaction)
addCommandButton(string $a_cmd, string $a_text, string $a_id="")
ilPropertyFormGUI $form
+ Here is the call graph for this function:
+ Here is the caller graph for this function:

◆ performPaste()

ilObjOrgUnitGUI::performPaste ( )

Prepare $_POST for the generic method performPasteIntoMultipleObjectsObject

Definition at line 784 of file class.ilObjOrgUnitGUI.php.

References ILIAS\Repository\ctrl(), and ilContainerGUI\pasteObject().

Referenced by executeCommand().

784  : void
785  {
786  if ($this->clipboard->getCmd() != 'cut') {
787  $message = __METHOD__ . ": cmd was not 'cut' ; may be a hack attempt!";
788  $this->ilias->raiseError($message, $this->ilias->error_obj->WARNING);
789  } else {
790  if ($this->clipboard->hasEntries()) {
791  $this->pasteObject();
792  }
793  }
794  $this->ctrl->returnToParent($this);
795  }
pasteObject()
paste object from clipboard to current place Depending on the chosen command the object(s) are linked...
Class ilObjForumAdministration.
+ Here is the call graph for this function:
+ Here is the caller graph for this function:

◆ redirectToRefId()

ilObjOrgUnitGUI::redirectToRefId ( int  $ref_id,
string  $cmd = "" 
)
protected

Definition at line 492 of file class.ilObjOrgUnitGUI.php.

References ilObject\_lookupType(), and ILIAS\Repository\ctrl().

492  : void
493  {
494  $obj_type = ilObject::_lookupType($ref_id, true);
495  if ($obj_type !== "orgu") {
496  parent::redirectToRefId($ref_id, $cmd);
497  } else {
498  $this->ctrl->setParameterByClass("ilObjOrgUnitGUI", "ref_id", $ref_id);
499  $this->ctrl->redirectByClass("ilObjOrgUnitGUI", $cmd);
500  }
501  }
static _lookupType(int $id, bool $reference=false)
+ Here is the call graph for this function:

◆ setContentSubTabs()

ilObjOrgUnitGUI::setContentSubTabs ( )

Definition at line 635 of file class.ilObjOrgUnitGUI.php.

References ilObjectGUI\$ref_id, ilContainerGUI\addStandardContainerSubTabs(), ILIAS\Repository\ctrl(), ilObjOrgUnit\getRootOrgRefId(), and ILIAS\Repository\lng().

Referenced by executeCommand(), and view().

635  : void
636  {
638 
639  $ref_id = $this->object->getRefId();
640  $may_create_orgus = $this->ilAccess->checkAccess("create_orgu", "", $ref_id, 'orgu');
641 
642  if ($ref_id === ilObjOrgUnit::getRootOrgRefId() //only display the import tab at the first level
643  && $may_create_orgus
644  ) {
645  $this->tabs_gui->addSubTab(
646  "import",
647  $this->lng->txt("import"),
648  $this->ctrl->getLinkTargetByClass([self::class, ilOrgUnitSimpleImportGUI::class], "chooseImport")
649  );
650  }
651  }
addStandardContainerSubTabs(bool $a_include_view=true)
Add standard container subtabs for view, manage, oderdering and text/media editor link...
static getRootOrgRefId()
+ Here is the call graph for this function:
+ Here is the caller graph for this function:

◆ setSubTabsSettings()

ilObjOrgUnitGUI::setSubTabsSettings ( string  $active_tab_id)
protected

Definition at line 590 of file class.ilObjOrgUnitGUI.php.

References ILIAS\Repository\ctrl(), and ILIAS\Repository\lng().

Referenced by executeCommand().

590  : void
591  {
592  $next_class = $this->ctrl->getNextClass($this);
593  $cmd = $this->ctrl->getCmd();
594  $this->tabs_gui->addSubTab(
595  'edit_settings',
596  $this->lng->txt(self::TAB_SETTINGS),
597  $this->ctrl->getLinkTarget($this, self::CMD_EDIT_SETTINGS)
598  );
599  $this->tabs_gui->addSubTab(
600  "edit_translations",
601  $this->lng->txt("obj_multilinguality"),
602  $this->ctrl->getLinkTargetByClass("ilobjecttranslationgui", "listTranslations")
603  );
604 
605  $ilOrgUnitType = $this->object->getOrgUnitType();
606  if ($ilOrgUnitType instanceof ilOrgUnitType) {
607  if (count($ilOrgUnitType->getAssignedAdvancedMDRecords(true))) {
608  $this->tabs_gui->addSubTab(
609  'edit_advanced_settings',
610  $this->lng->txt('orgu_adv_settings'),
611  $this->ctrl->getLinkTarget($this, 'editAdvancedSettings')
612  );
613  }
614  }
615 
616  $this->tabs_gui->setSubTabActive($active_tab_id);
617  switch ($next_class) {
618  case 'iltranslationgui':
619  $this->tabs_gui->setSubTabActive("edit_translations");
620  break;
621  case '':
622  switch ($cmd) {
623  case self::CMD_EDIT_SETTINGS:
624  $this->tabs_gui->setSubTabActive('edit_settings');
625  break;
626  case 'editAdvancedSettings':
627  case 'updateAdvancedSettings':
628  $this->tabs_gui->setSubTabActive('edit_advanced_settings');
629  break;
630  }
631  break;
632  }
633  }
This file is part of ILIAS, a powerful learning management system published by ILIAS open source e-Le...
+ Here is the call graph for this function:
+ Here is the caller graph for this function:

◆ setTitleAndDescription()

ilObjOrgUnitGUI::setTitleAndDescription ( )

called by prepare output

Definition at line 454 of file class.ilObjOrgUnitGUI.php.

References ilObjOrgUnit\getIconsCache(), ILIAS\Repository\lng(), and ILIAS\Repository\object().

454  : void
455  {
456  # all possible create permissions
457  parent::setTitleAndDescription();
458  if ($this->object->getTitle() === "__OrgUnitAdministration") {
459  $this->tpl->setTitle($this->lng->txt("objs_orgu"));
460  $this->tpl->setDescription($this->lng->txt("objs_orgu"));
461  }
462 
463  // Check for custom icon of type
464  if ($this->ilias->getSetting('custom_icons')) {
465  $icons_cache = ilObjOrgUnit::getIconsCache();
466  $icon_file = (isset($icons_cache[$this->object->getId()])) ? $icons_cache[$this->object->getId()] : '';
467  if ($icon_file) {
468  $this->tpl->setTitleIcon($icon_file, $this->lng->txt("obj_" . $this->object->getType()));
469  }
470  }
471  }
static getIconsCache()
Returns an array that maps from OrgUnit object IDs to its icon defined by the assigned OrgUnit type...
Class ilObjForumAdministration.
+ Here is the call graph for this function:

◆ showAdministrationPanel()

ilObjOrgUnitGUI::showAdministrationPanel ( )

Definition at line 741 of file class.ilObjOrgUnitGUI.php.

References ILIAS\Repository\toolbar().

Referenced by view().

741  : void
742  {
743  parent::showAdministrationPanel();
744  //an ugly encapsulation violation in order to remove the "verknüpfen"/"link" and copy button.
745  if (empty($this->toolbar->items) === false) {
746  foreach ($this->toolbar->items as $key => $item) {
747  if ($item["cmd"] == "link" || $item["cmd"] == "copy"
748  || $item["cmd"] == "download"
749  ) {
750  unset($this->toolbar->items[$key]);
751  }
752  }
753  }
754  }
+ Here is the call graph for this function:
+ Here is the caller graph for this function:

◆ showPossibleSubObjects()

ilObjOrgUnitGUI::showPossibleSubObjects ( )
protected

Definition at line 419 of file class.ilObjOrgUnitGUI.php.

References ilContainerGUI\$gui, ilObjectGUI\buildGroup(), getCreatableObjectTypes(), and ILIAS\Repository\lng().

Referenced by view().

419  : void
420  {
421  $subtypes = $this->getCreatableObjectTypes();
422  if ($subtypes === []) {
423  return;
424  }
426  [$this->buildGroup(
427  self::class,
428  array_keys($subtypes),
429  $this->lng->txt('other'),
430  $subtypes
431  )]
432  );
433  $gui->render();
434  }
Render add new item selector.
ILIAS Container InternalGUIService $gui
buildGroup(string $create_target_class, array $obj_types_in_group, string $title, array $subtypes)
+ Here is the call graph for this function:
+ Here is the caller graph for this function:

◆ updateAdvancedSettings()

ilObjOrgUnitGUI::updateAdvancedSettings ( )
protected

Update Advanced Metadata.

Definition at line 691 of file class.ilObjOrgUnitGUI.php.

References ilContainerGUI\$form, ilContainerGUI\$gui, ilPropertyFormGUI\checkInput(), ILIAS\Repository\ctrl(), ilPropertyFormGUI\getHTML(), initAdvancedSettingsForm(), ILIAS\Repository\lng(), ilAdvancedMDRecordGUI\MODE_EDITOR, and ILIAS\Repository\object().

Referenced by executeCommand().

691  : void
692  {
693  if (!$this->ilAccess->checkAccess('write', '', $this->ref_id)) {
694  $this->tpl->setOnScreenMessage('failure', $this->lng->txt('permission_denied'), true);
695  $this->ctrl->redirect($this);
696  }
697  $form = $this->initAdvancedSettingsForm();
700  'orgu',
701  $this->object->getId(),
702  'orgu_type',
703  $this->object->getOrgUnitTypeId()
704  );
705  $gui->setPropertyForm($form);
706  $gui->parse();
707  if ($form->checkInput() && $gui->importEditFormPostValues()) {
708  $gui->writeEditForm();
709  $this->tpl->setOnScreenMessage('success', $this->lng->txt('settings_saved'), true);
710  $this->ctrl->redirect($this, 'editAdvancedSettings');
711  } else {
712  $this->tpl->setContent($form->getHTML());
713  }
714  }
initAdvancedSettingsForm()
Initialize the form for editing advanced meta data.
ilPropertyFormGUI $form
ILIAS Container InternalGUIService $gui
+ Here is the call graph for this function:
+ Here is the caller graph for this function:

◆ updateSettings()

ilObjOrgUnitGUI::updateSettings ( )

Definition at line 726 of file class.ilObjOrgUnitGUI.php.

References ilContainerGUI\$form, ILIAS\Repository\ctrl(), ilPropertyFormGUI\getHTML(), and ILIAS\Repository\lng().

Referenced by executeCommand().

726  : void
727  {
728  if (!$this->ilAccess->checkAccess('write', '', $this->ref_id)) {
729  $this->tpl->setOnScreenMessage('failure', $this->lng->txt('permission_denied'), true);
730  $this->ctrl->redirect($this);
731  }
732  $form = new ilObjOrgUnitSettingsFormGUI($this, $this->object);
733  if ($form->saveObject()) {
734  $this->tpl->setOnScreenMessage('success', $this->lng->txt('msg_obj_modified'), true);
735  $this->ctrl->redirect($this, self::CMD_EDIT_SETTINGS);
736  } else {
737  $this->tpl->setContent($form->getHTML());
738  }
739  }
ilPropertyFormGUI $form
This file is part of ILIAS, a powerful learning management system published by ILIAS open source e-Le...
+ Here is the call graph for this function:
+ Here is the caller graph for this function:

◆ view()

ilObjOrgUnitGUI::view ( )

Definition at line 382 of file class.ilObjOrgUnitGUI.php.

References ILIAS\Repository\ctrl(), ilContainerGUI\getContentGUI(), ilContainerGUI\isActiveAdministrationPanel(), ILIAS\Repository\lng(), setContentSubTabs(), showAdministrationPanel(), ilContainerGUI\showPermanentLink(), showPossibleSubObjects(), and ILIAS\Repository\tabs().

Referenced by executeCommand().

382  : void
383  {
384  if (!$this->rbacsystem->checkAccess("read", $this->ref_id)) {
385  if ($this->rbacsystem->checkAccess("visible", $this->ref_id)) {
386  $this->tpl->setOnScreenMessage('failure', $this->lng->txt("msg_no_perm_read"));
387  $this->ctrl->redirectByClass('ilinfoscreengui', '');
388  }
389 
390  $this->ilias->raiseError($this->lng->txt("msg_no_perm_read"), $this->ilias->error_obj->WARNING);
391  }
392 
393  $container_view = $this->getContentGUI();
394 
395  $this->setContentSubTabs();
396  if ($this->isActiveAdministrationPanel()) {
397  $this->tabs->activateSubTab("manage");
398  } else {
399  $this->tabs->activateSubTab("view_content");
400  }
401 
402  $container_view->setOutput();
403 
404  // it is important not to show the subobjects/admin panel here, since
405  // we will create nested forms in case, e.g. a news/calendar item is added
406  if (! $this->ctrl->isAsynch()) {
407  $this->showAdministrationPanel();
408  $this->showPossibleSubObjects();
409  }
410 
411  $container_view->setOutput();
412 
413  $this->showPermanentLink();
414  $this->tabs_gui->activateTab(self::TAB_VIEW_CONTENT);
415  $this->tabs_gui->removeSubTab("page_editor");
416  $this->tabs_gui->removeSubTab("ordering"); // Mantis 0014728
417  }
Class ilObjForumAdministration.
+ Here is the call graph for this function:
+ Here is the caller graph for this function:

Field Documentation

◆ $ctrl

ilCtrl ilObjOrgUnitGUI::$ctrl

Definition at line 54 of file class.ilObjOrgUnitGUI.php.

Referenced by deleteObject().

◆ $ilAccess

ilAccessHandler ilObjOrgUnitGUI::$ilAccess
protected

Definition at line 56 of file class.ilObjOrgUnitGUI.php.

◆ $ilias

Ilias ilObjOrgUnitGUI::$ilias

Definition at line 62 of file class.ilObjOrgUnitGUI.php.

◆ $ilLocator

ilLocatorGUI ilObjOrgUnitGUI::$ilLocator
protected

Definition at line 58 of file class.ilObjOrgUnitGUI.php.

◆ $ilLog

ILIAS DI LoggingServices ilObjOrgUnitGUI::$ilLog
protected

Definition at line 61 of file class.ilObjOrgUnitGUI.php.

◆ $object

ilObject ilObjOrgUnitGUI::$object

Definition at line 60 of file class.ilObjOrgUnitGUI.php.

◆ $tabs_gui

ilTabsGUI ilObjOrgUnitGUI::$tabs_gui

Definition at line 55 of file class.ilObjOrgUnitGUI.php.

◆ $toolbar

ilToolbarGUI ilObjOrgUnitGUI::$toolbar
protected

Definition at line 57 of file class.ilObjOrgUnitGUI.php.

◆ $tree

ilTree ilObjOrgUnitGUI::$tree

Definition at line 59 of file class.ilObjOrgUnitGUI.php.

◆ CMD_EDIT_SETTINGS

const ilObjOrgUnitGUI::CMD_EDIT_SETTINGS = 'editSettings'

Definition at line 52 of file class.ilObjOrgUnitGUI.php.

◆ TAB_EXPORT

const ilObjOrgUnitGUI::TAB_EXPORT = 'export'

Definition at line 50 of file class.ilObjOrgUnitGUI.php.

◆ TAB_GLOBAL_SETTINGS

const ilObjOrgUnitGUI::TAB_GLOBAL_SETTINGS = 'global_settings'

Definition at line 49 of file class.ilObjOrgUnitGUI.php.

◆ TAB_ORGU_TYPES

const ilObjOrgUnitGUI::TAB_ORGU_TYPES = 'orgu_types'

Definition at line 46 of file class.ilObjOrgUnitGUI.php.

◆ TAB_POSITIONS

const ilObjOrgUnitGUI::TAB_POSITIONS = 'positions'

Definition at line 45 of file class.ilObjOrgUnitGUI.php.

Referenced by ilOrgUnitPositionGUI\getActiveTabId().

◆ TAB_SETTINGS

const ilObjOrgUnitGUI::TAB_SETTINGS = "settings"

Definition at line 47 of file class.ilObjOrgUnitGUI.php.

◆ TAB_STAFF

const ilObjOrgUnitGUI::TAB_STAFF = 'orgu_staff'

Definition at line 48 of file class.ilObjOrgUnitGUI.php.

◆ TAB_VIEW_CONTENT

const ilObjOrgUnitGUI::TAB_VIEW_CONTENT = 'view_content'

Definition at line 51 of file class.ilObjOrgUnitGUI.php.


The documentation for this class was generated from the following file: