ILIAS  release_10 Revision v10.1-43-ga1241a92c2f
ilObjLearningSequenceGUI Class Reference

Class ilObjLearningSequenceGUI ilObjLearningSequenceGUI: ilRepositoryGUI ilObjLearningSequenceGUI: ilAdministrationGUI ilObjLearningSequenceGUI: ilPermissionGUI ilObjLearningSequenceGUI: ilInfoScreenGUI ilObjLearningSequenceGUI: ilCommonActionDispatcherGUI ilObjLearningSequenceGUI: ilColumnGUI ilObjLearningSequenceGUI: ilObjectCopyGUI ilObjLearningSequenceGUI: ilExportGUI ilObjLearningSequenceGUI: ilObjLearningSequenceSettingsGUI ilObjLearningSequenceGUI: ilObjLearningSequenceContentGUI ilObjLearningSequenceGUI: ilObjLearningSequenceLearnerGUI ilObjLearningSequenceGUI: ilObjLearningSequenceLPPollingGUI ilObjLearningSequenceGUI: ilLearningSequenceMembershipGUI ilObjLearningSequenceGUI: ilLearningProgressGUI ilObjLearningSequenceGUI: ilObjLearningModuleGUI ilObjLearningSequenceGUI: ilObjFileBasedLMGUI ilObjLearningSequenceGUI: ilObjSAHSLearningModuleGUI ilObjLearningSequenceGUI: ilObjContentPageGUI ilObjLearningSequenceGUI: ilObjExerciseGUI ilObjLearningSequenceGUI: ilObjFileGUI ilObjLearningSequenceGUI: ilObjIndividualAssessmentGUI ilObjLearningSequenceGUI: ilIndividualAssessmentSettingsGUI ilObjLearningSequenceGUI: ilObjTestGUI ilObjLearningSequenceGUI: ilObjSurveyGUI ilObjLearningSequenceGUI: ilObjFileUploadHandlerGUI ilObjLearningSequenceGUI: ilObjLearningSequenceEditIntroGUI, ilObjLearningSequenceEditExtroGUI. More...

+ Inheritance diagram for ilObjLearningSequenceGUI:
+ Collaboration diagram for ilObjLearningSequenceGUI:

Public Member Functions

 __construct ()
 
 executeCommand ()
 
 addContentStyleCss ()
 
 addToNavigationHistory ()
 
 unparticipate ()
 
 createMailSignature ()
 
 getLocalRoles ()
 
 addCustomData (array $a_data)
 
 showPossibleSubObjects ()
 
 afterSaveCallback ()
 
- Public Member Functions inherited from ilContainerGUI
 executeCommand ()
 
 forwardToPageObject ()
 
 addPageTabs ()
 
 getContainerPageHTML ()
 
 getContentGUI ()
 
 renderObject ()
 
 renderBlockAsynchObject ()
 render the object More...
 
 setContentSubTabs ()
 
 showAdministrationPanel ()
 
 showPermanentLink ()
 
 editPageFrameObject ()
 
 cancelPageContentObject ()
 
 showLinkListObject ()
 
 addHeaderRow (ilTemplate $a_tpl, string $a_type, bool $a_show_image=true)
 
 addMessageRow (ilTemplate $a_tpl, string $a_message, string $a_type)
 
 setPageEditorTabs ()
 
 addStandardContainerSubTabs (bool $a_include_view=true)
 Add standard container subtabs for view, manage, oderdering and text/media editor link. More...
 
 enableAdministrationPanelObject ()
 
 disableAdministrationPanelObject ()
 
 editOrderObject ()
 
 isActiveOrdering ()
 
 isActiveItemOrdering ()
 
 enableMultiDownloadObject ()
 
 isMultiDownloadEnabled ()
 
 cutObject ()
 cut object(s) out from a container and write the information to clipboard public More...
 
 copyObject ()
 Copy object(s) out from a container and write the information to clipboard It is not possible to copy multiple objects at once. More...
 
 downloadObject ()
 
 getBucketTitle ()
 
 linkObject ()
 create an new reference of an object in tree it's like a hard link of unix More...
 
 clearObject ()
 clear clipboard and go back to last object More...
 
 performPasteIntoMultipleObjectsObject ()
 
 initAndDisplayLinkIntoMultipleObjectsObject ()
 
 showPasteTreeObject ()
 
 cancelMoveLinkObject ()
 Cancel move|link empty clipboard and return to parent. More...
 
 keepObjectsInClipboardObject ()
 
 initAndDisplayCopyIntoMultipleObjectsObject ()
 
 initAndDisplayMoveIntoObjectObject ()
 
 pasteObject ()
 paste object from clipboard to current place Depending on the chosen command the object(s) are linked, copied or moved More...
 
 clipboardObject ()
 
 isActiveAdministrationPanel ()
 
 setColumnSettings (ilColumnGUI $column_gui)
 
 allowBlocksMoving ()
 Standard is to allow blocks moving. More...
 
 allowBlocksConfigure ()
 Standard is to allow blocks configuration. More...
 
 cloneAllObject ()
 Clone all object Overwritten method for copying container objects. More...
 
 saveSortingObject ()
 
 cloneNodes (int $srcRef, int $dstRef, array &$mapping, string $newName=null)
 Recursively clones all nodes of the RBAC tree. More...
 
 modifyItemGUI (ilObjectListGUI $a_item_list_gui, array $a_item_data)
 
 editStylePropertiesObject ()
 
 redrawListItemObject ()
 Redraw a list item (ajax) More...
 
 trashObject ()
 Show trash content of object. More...
 
 trashApplyFilterObject ()
 
 trashResetFilterObject ()
 
 removeFromSystemObject ()
 
 undeleteObject ()
 Get objects back from trash. More...
 
 confirmRemoveFromSystemObject ()
 
 setSideColumnReturn ()
 
 getAdminTabs ()
 
 competencesObject ()
 
- Public Member Functions inherited from ilObjectGUI
 getRefId ()
 
 setAdminMode (string $mode)
 
 getAdminMode ()
 
 getObject ()
 
 executeCommand ()
 
 withReferences ()
 determines whether objects are referenced or not (got ref ids or not) More...
 
 setCreationMode (bool $mode=true)
 If true, a creation screen is displayed the current [ref_id] does belong to the parent class The mode is determined in ilRepositoryGUI. More...
 
 getCreationMode ()
 
 prepareOutput (bool $show_sub_objects=true)
 
 getAdminTabs ()
 administration tabs show only permissions and trash folder More...
 
 getHTML ()
 
 confirmedDeleteObject ()
 confirmed deletion of object -> objects are moved to trash or deleted immediately, if trash is disabled More...
 
 cancelObject ()
 cancel action and go back to previous page More...
 
 createObject ()
 create new object form More...
 
 editAvailabilityPeriodObject ()
 
 saveAvailabilityPeriodObject ()
 
 cancelCreation ()
 cancel create action and go back to repository parent More...
 
 saveObject ()
 
 getDidacticTemplateVar (string $type)
 Get didactic template setting from creation screen. More...
 
 putObjectInTree (ilObject $obj, int $parent_node_id=null)
 Add object to tree at given position. More...
 
 editObject ()
 
 addExternalEditFormCustom (ilPropertyFormGUI $form)
 
 updateObject ()
 updates object entry in object_data More...
 
 getFormAction (string $cmd, string $default_form_action="")
 Get form action for command (command is method name without "Object", e.g. More...
 
 isVisible (int $ref_id, string $type)
 
 viewObject ()
 viewObject container presentation for "administration -> repository, trash, permissions" More...
 
 deleteObject (bool $error=false)
 Display deletion confirmation screen. More...
 
 setColumnSettings (ilColumnGUI $column_gui)
 
 addToDeskObject ()
 
 removeFromDeskObject ()
 
- Public Member Functions inherited from ILIAS\Object\ImplementsCreationCallback
 callCreationCallback (\ilObject $object, \ilObjectDefinition $obj_definition, int $requested_crtcb)
 
- Public Member Functions inherited from ilDesktopItemHandling
 addToDeskObject ()
 
 removeFromDeskObject ()
 

Static Public Member Functions

static _goto (string $target)
 
- Static Public Member Functions inherited from ilContainerGUI
static _buildPath (int $a_ref_id, int $a_course_ref_id)
 build path More...
 
- Static Public Member Functions inherited from ilObjectGUI
static _gotoRepositoryRoot (bool $raise_error=false)
 Goto repository root. More...
 
static _gotoRepositoryNode (int $ref_id, string $cmd="")
 
static _gotoSharedWorkspaceNode (int $wsp_id)
 

Data Fields

const CMD_VIEW = "view"
 
const CMD_LEARNER_VIEW = "learnerView"
 
const CMD_CONTENT = "manageContent"
 
const CMD_MEMBERS = "members"
 
const CMD_MANAGE_MEMBERS = "participants"
 
const CMD_MEMBERS_GALLERY = "jump2UsersGallery"
 
const CMD_INFO = "showSummary"
 
const CMD_INFO_SCREEN = "infoScreen"
 
const CMD_SETTINGS = "settings"
 
const CMD_PERMISSIONS = "perm"
 
const CMD_EXPORT = "export"
 
const CMD_IMPORT = "routeImportCmd"
 
const CMD_CREATE = "create"
 
const CMD_SAVE = "save"
 
const CMD_CANCEL = "cancel"
 
const CMD_UNPARTICIPATE = "unparticipate"
 
const CMD_ADD_TO_DESK = "addToDesk"
 
const CMD_REMOVE_FROM_DESK = "removeFromDesk"
 
const CMD_LINK = "link"
 
const CMD_CANCEL_LINK = "cancelMoveLink"
 
const CMD_CUT = "cut"
 
const CMD_CANCEL_CUT = "cancelCut"
 
const CMD_CUT_SHOWTREE = "showPasteTree"
 
const CMD_CUT_CLIPBOARD = "keepObjectsInClipboard"
 
const CMD_DELETE = "delete"
 
const CMD_CANCEL_DELETE = "cancelDelete"
 
const CMD_DELETE_CONFIRMED = "confirmedDelete"
 
const CMD_PERFORM_PASTE = 'performPasteIntoMultipleObjects'
 
const CMD_SHOW_TRASH = 'trash'
 
const CMD_UNDELETE = 'undelete'
 
const CMD_REDRAW_HEADER = 'redrawHeaderAction'
 
const CMD_ENABLE_ADMINISTRATION_PANEL = "enableAdministrationPanel"
 
const TAB_VIEW_CONTENT = "view"
 
const TAB_MANAGE = "manage"
 
const TAB_CONTENT_MAIN = "manage_content_maintab"
 
const TAB_INFO = "show_summary"
 
const TAB_SETTINGS = "settings"
 
const TAB_PERMISSIONS = "perm_settings"
 
const TAB_MEMBERS = "members"
 
const TAB_LP = "learning_progress"
 
const TAB_EXPORT = "export"
 
const TAB_EDIT_INTRO = "edit_intropage"
 
const TAB_EDIT_EXTRO = "edit_extropage"
 
const MAIL_ALLOWED_ALL = 1
 
const MAIL_ALLOWED_TUTORS = 2
 
const ACCESS_READ = 'read'
 
const ACCESS_VISIBLE = 'visible'
 
- Data Fields inherited from ilContainerGUI
int $bl_cnt = 1
 
bool $multi_download_enabled = false
 
- Data Fields inherited from ilObjectGUI
const ADMIN_MODE_NONE = ""
 
const ADMIN_MODE_SETTINGS = "settings"
 
const ADMIN_MODE_REPOSITORY = "repository"
 
const UPLOAD_TYPE_LOCAL = 1
 
const UPLOAD_TYPE_UPLOAD_DIRECTORY = 2
 
const CFORM_NEW = 1
 
const CFORM_IMPORT = 2
 
const CFORM_CLONE = 3
 
const SUPPORTED_IMPORT_MIME_TYPES = [MimeType::APPLICATION__ZIP, MimeType::APPLICATION__X_ZIP_COMPRESSED]
 

Protected Member Functions

 recordLearningSequenceRead ()
 
 getGUIInfo ()
 
 getGUIPermissions ()
 
 getGUISettings ()
 
 view ()
 
 getGUIManageContent ()
 
 getGUILearnerView ()
 
 getGUIMembers ()
 
 getGUILearningProgress ()
 
 initDidacticTemplate (ilPropertyFormGUI $form)
 
 create ()
 
 save ()
 
 afterSave (ilObject $new_object)
 
 getTabs ()
 
 addSubTabsForContent (string $active)
 
 checkAccess (string $which)
 
 checkLPAccess ()
 
 getLinkTarget (string $cmd)
 
 getClassForTabs (string $cmd)
 
 getTrackingObject ()
 
 getAdditionalOKTypes ()
 append additional types to ilRepositoryExplorerGUI's positive list More...
 
 enableDragDropFileUpload ()
 
- Protected Member Functions inherited from ilContainerGUI
 getModeManager ()
 
 getItemPresentation ( $include_empty_blocks=true, ?string $lang=null)
 
 getEditFormValues ()
 
 afterUpdate ()
 
 setTitleAndDescription ()
 
 showPossibleSubObjects ()
 
 supportsPageEditor ()
 
 gotItems ()
 
 getTabs ()
 
 showContainerPageTabs ()
 
 showPasswordInstructionObject (bool $a_init=true)
 
 initFormPasswordInstruction ()
 Init password form. More...
 
 savePasswordObject ()
 
 initEditForm ()
 
 initSortingForm (ilPropertyFormGUI $form, array $a_sorting_settings)
 Append sorting settings to property form. More...
 
 initListPresentationForm (ilPropertyFormGUI $form)
 Add list presentation settings to form. More...
 
 saveListPresentation (ilPropertyFormGUI $form)
 
 initSortingDirectionForm (ilContainerSortingSettings $sorting_settings, ilRadioOption $element, string $a_prefix)
 Add sorting direction. More...
 
 initManualSortingOptionForm (ilContainerSortingSettings $settings, ilRadioOption $element, string $a_prefix, array $a_sorting_settings)
 Add manual sorting options. More...
 
 saveSortingSettings (ilPropertyFormGUI $form)
 
 trashHandleFilter (bool $action_apply, bool $action_reset)
 
 restoreToNewLocationObject (ilPropertyFormGUI $form=null)
 
 getTreeSelectorGUI (string $cmd)
 
 initFilter ()
 
 showContainerFilter ()
 
- Protected Member Functions inherited from ilObjectGUI
 getObjectService ()
 
 assignObject ()
 
 setTitleAndDescription ()
 
 createActionDispatcherGUI ()
 
 initHeaderAction (?string $sub_type=null, ?int $sub_id=null)
 Add header action menu. More...
 
 insertHeaderAction (?ilObjectListGUI $list_gui=null)
 Insert header action into main template. More...
 
 addHeaderAction ()
 Add header action menu. More...
 
 redrawHeaderActionObject ()
 Ajax call: redraw action header only. More...
 
 setTabs ()
 set admin tabs More...
 
 setAdminTabs ()
 set admin tabs More...
 
 setLocator ()
 
 addLocatorItems ()
 should be overwritten to add object specific items (repository items are preloaded) More...
 
 omitLocator (bool $omit=true)
 
 addAdminLocatorItems (bool $do_not_add_object=false)
 should be overwritten to add object specific items (repository items are preloaded) More...
 
 getCreationFormsHTML (StandardForm|ilPropertyFormGUI|array $form)
 
 getTitleForCreationFormPage ()
 
 getCreationFormTitle ()
 
 initCreateForm (string $new_type)
 
 didacticTemplatesToForm ()
 
 initDidacticTemplate (ilPropertyFormGUI $form)
 
 retrieveAdditionalDidacticTemplateOptions ()
 
 addAdoptContentLinkToToolbar ()
 
 addImportButtonToToolbar ()
 
 addAvailabilityPeriodButtonToToolbar (ilToolbarGUI $toolbar)
 
 parseDidacticTemplateVar (string $var, string $type)
 
 afterSave (ilObject $new_object)
 Post (successful) object creation hook. More...
 
 initEditForm ()
 
 initEditCustomForm (ilPropertyFormGUI $a_form)
 Add custom fields to update form. More...
 
 getEditFormValues ()
 
 getEditFormCustomValues (array &$a_values)
 Add values to custom edit fields. More...
 
 validateCustom (ilPropertyFormGUI $form)
 Validate custom values (if not possible with checkInput()) More...
 
 updateCustom (ilPropertyFormGUI $form)
 Insert custom update form values into object. More...
 
 afterUpdate ()
 Post (successful) object update hook. More...
 
 routeImportCmdObject ()
 
 importFile (string $file_to_import, string $path_to_uploaded_file_in_temp_dir)
 
 deleteUploadedImportFile (string $path_to_uploaded_file_in_temp_dir)
 
 afterImport (ilObject $new_object)
 Post (successful) object import hook. More...
 
 setFormAction (string $cmd, string $form_action)
 
 getReturnLocation (string $cmd, string $default_location="")
 Get return location for command (command is method name without "Object", e.g. More...
 
 setReturnLocation (string $cmd, string $location)
 set specific return location for command More...
 
 getTargetFrame (string $cmd, string $default_target_frame="")
 get target frame for command (command is method name without "Object", e.g. More...
 
 setTargetFrame (string $cmd, string $target_frame)
 Set specific target frame for command. More...
 
 showPossibleSubObjects ()
 show possible sub objects (pull down menu) More...
 
 getTabs ()
 overwrite in derived GUI class of your object type More...
 
 redirectToRefId (int $ref_id, string $cmd="")
 redirects to (repository) view per ref id usually to a container and usually used at the end of a save/import method where the object gui type (of the new object) doesn't match with the type of the current ["ref_id"] value of the request More...
 
 getCenterColumnHTML ()
 Get center column. More...
 
 getRightColumnHTML ()
 Display right column. More...
 
 checkPermission (string $perm, string $cmd="", string $type="", ?int $ref_id=null)
 
 checkPermissionBool (string $perm, string $cmd="", string $type="", ?int $ref_id=null)
 
 enableDragDropFileUpload ()
 Enables the file upload into this object by dropping files. More...
 
 getCreatableObjectTypes ()
 
 buildAddNewItemElements (array $subtypes, string $create_target_class=ilRepositoryGUI::class, ?int $redirect_target_ref_id=null,)
 
 buildGroup (string $create_target_class, array $obj_types_in_group, string $title, array $subtypes)
 

Static Protected Member Functions

static isAccessible (int $id)
 
static hasAccess (string $mode, int $id)
 
static forwardByClass (string $base_class, array $classes, array $params, string $cmd='')
 

Protected Attributes

ILIAS Style Content Service $content_style
 
ilNavigationHistory $navigation_history
 
ilObjectService $obj_service
 
ilRbacReview $rbac_review
 
ilHelpGUI $help
 
ILIAS UI Factory $ui_factory
 
ILIAS UI Renderer $ui_renderer
 
Data Factory $data_factory
 
ILIAS HTTP Wrapper RequestWrapper $request_wrapper
 
ArrayBasedRequestWrapper $post_wrapper
 
ILIAS Refinery Factory $refinery
 
Psr Http Message ServerRequestInterface $request
 
- Protected Attributes inherited from ilContainerGUI
ILIAS Container InternalGUIService $gui
 
ILIAS Style Content GUIService $content_style_gui
 
ilRbacSystem $rbacsystem
 
ilRbacReview $rbacreview
 
ILIAS Container Content ItemPresentationManager $item_presentation = null
 
ILIAS Container InternalDomainService $domain
 
ilTabsGUI $tabs
 
ilErrorHandling $error
 
ilObjectDefinition $obj_definition
 
ilRbacAdmin $rbacadmin
 
ilPropertyFormGUI $form
 
ilLogger $log
 
ilObjectDataCache $obj_data_cache
 
Services $global_screen
 
ilAppEventHandler $app_event_handler
 
UIServices $ui
 
ilContainerFilterService $container_filter_service
 
ilContainerUserFilter $container_user_filter = null
 
Standard $ui_filter = null
 
bool $edit_order = false
 
bool $adminCommands = false
 
string $requested_redirectSource = ""
 
int $current_position = 0
 
ClipboardManager $clipboard
 
StandardGUIRequest $std_request
 
ModeManager $mode_manager = null
 
ilComponentFactory $component_factory
 
ILIAS Style Content DomainService $content_style_domain
 
- Protected Attributes inherited from ilObjectGUI
ILIAS Notes Service $notes_service
 
ServerRequestInterface $request
 
ilLocatorGUI $locator
 
ilObjUser $user
 
ilAccessHandler $access
 
ilSetting $settings
 
ilToolbarGUI $toolbar
 
ilRbacAdmin $rbac_admin
 
ilRbacSystem $rbac_system
 
ilRbacReview $rbac_review
 
ilObjectService $object_service
 
ilObjectDefinition $obj_definition
 
ilGlobalTemplateInterface $tpl
 
ilTree $tree
 
ilCtrl $ctrl
 
ilErrorHandling $error
 
ilLanguage $lng
 
ilTabsGUI $tabs_gui
 
ILIAS $ilias
 
ArrayBasedRequestWrapper $post_wrapper
 
RequestWrapper $request_wrapper
 
Refinery $refinery
 
ilFavouritesManager $favourites
 
ilObjectCustomIconFactory $custom_icon_factory
 
UIFactory $ui_factory
 
UIRenderer $ui_renderer
 
Filesystem $temp_file_system
 
ilObject $object = null
 
bool $creation_mode = false
 
 $data
 
int $id
 
bool $call_by_reference = false
 
bool $prepare_output
 
int $ref_id
 
int $obj_id
 
int $maxcount
 
array $form_action = []
 
array $return_location = []
 
array $target_frame = []
 
string $tmp_import_dir
 
string $sub_objects = ""
 
bool $omit_locator = false
 
string $type = ""
 
string $admin_mode = self::ADMIN_MODE_NONE
 
int $requested_ref_id = 0
 
int $requested_crtptrefid = 0
 
int $requested_crtcb = 0
 
string $requested_new_type = ""
 
string $link_params
 
string $html = ""
 

Detailed Description

Constructor & Destructor Documentation

◆ __construct()

ilObjLearningSequenceGUI::__construct ( )

Definition at line 198 of file class.ilObjLearningSequenceGUI.php.

References $DIC, ILIAS\GlobalScreen\Provider\__construct(), ILIAS\Repository\access(), ILIAS\Repository\ctrl(), ILIAS\Repository\help(), ILIAS\Repository\lng(), ilObjLearningSequence\OBJ_TYPE, ILIAS\Repository\refinery(), ILIAS\Repository\settings(), ILIAS\Repository\tabs(), ILIAS\Repository\toolbar(), and ILIAS\Repository\user().

199  {
200  $this->type = ilObjLearningSequence::OBJ_TYPE;
201 
202  global $DIC;
203  $this->ctrl = $DIC['ilCtrl'];
204  $this->lng = $DIC['lng'];
205  $this->user = $DIC['ilUser'];
206  $this->tabs = $DIC['ilTabs'];
207  $this->toolbar = $DIC['ilToolbar'];
208  $this->help = $DIC['ilHelp'];
209  $this->settings = $DIC['ilSetting'];
210  $this->access = $DIC['ilAccess'];
211  $this->rbac_review = $DIC['rbacreview'];
212  $this->ui_factory = $DIC['ui.factory'];
213  $this->ui_renderer = $DIC['ui.renderer'];
214  $this->request = $DIC->http()->request();
215 
216  $this->log = $DIC["ilLoggerFactory"]->getRootLogger();
217  $this->app_event_handler = $DIC['ilAppEventHandler'];
218  $this->navigation_history = $DIC['ilNavigationHistory'];
219  $this->obj_definition = $DIC['objDefinition'];
220  $this->tpl = $DIC["tpl"];
221  $this->obj_service = $DIC->object();
222  $this->toolbar = $DIC['ilToolbar'];
223  $this->request_wrapper = $DIC->http()->wrapper()->query();
224  $this->post_wrapper = $DIC->http()->wrapper()->post();
225  $this->refinery = $DIC->refinery();
226  $this->content_style = $DIC->contentStyle();
227 
228  $this->help->setScreenIdComponent($this->type);
229  $this->lng->loadLanguageModule($this->type);
230 
231  $this->data_factory = new Data\Factory();
232 
233  $this->ref_id = $this->request_wrapper->retrieve("ref_id", $this->refinery->kindlyTo()->int());
234  parent::__construct([], $this->ref_id, true, false);
235  }
global $DIC
Definition: shib_login.php:25
__construct(Container $dic, ilPlugin $plugin)
+ Here is the call graph for this function:

Member Function Documentation

◆ _goto()

static ilObjLearningSequenceGUI::_goto ( string  $target)
static

Definition at line 123 of file class.ilObjLearningSequenceGUI.php.

References $DIC, ilObjectGUI\$id, ilObjectGUI\$lng, $params, ilObjectGUI\_gotoRepositoryNode(), ilObject\_lookupObjId(), ilObject\_lookupTitle(), ILIAS\Repository\int(), ROOT_FOLDER_ID, and ilLanguage\txt().

123  : void
124  {
125  global $DIC;
126  $main_tpl = $DIC->ui()->mainTemplate();
127 
128  $request = $DIC->http()->request();
129  $lng = $DIC->language();
130  $err = $DIC['ilErr'];
131 
132  $targetParameters = explode('_', $target);
133  $id = (int) $targetParameters[0];
134 
135  if (!self::isAccessible($id)) {
136  $err->raiseError($lng->txt('msg_no_perm_read'), $err->FATAL);
137  }
138 
139  if (self::hasAccess(self::ACCESS_READ, $id)) {
140  $params = ['ref_id' => $id];
141 
142  if (isset($request->getQueryParams()['gotolp'])) {
143  $params['gotolp'] = 1;
144  }
145 
146  self::forwardByClass(
147  ilRepositoryGUI::class,
148  [ilObjLearningSequenceGUI::class],
149  $params
150  );
151  }
152 
153  if (self::hasAccess(self::ACCESS_VISIBLE, $id)) {
154  ilObjectGUI::_gotoRepositoryNode($id, 'infoScreen');
155  }
156 
157  if (self::hasAccess(self::ACCESS_READ, ROOT_FOLDER_ID)) {
158  $main_tpl->setOnScreenMessage('info', sprintf(
159  $lng->txt('msg_no_perm_read_item'),
161  ), true);
162 
163  self::forwardByClass(ilRepositoryGUI::class, [ilRepositoryGUI::class], ['ref_id' => ROOT_FOLDER_ID]);
164  }
165  }
txt(string $a_topic, string $a_default_lang_fallback_mod="")
gets the text for a given topic if the topic is not in the list, the topic itself with "-" will be re...
Psr Http Message ServerRequestInterface $request
const ROOT_FOLDER_ID
Definition: constants.php:32
if(! $DIC->user() ->getId()||!ilLTIConsumerAccess::hasCustomProviderCreationAccess()) $params
Definition: ltiregstart.php:31
static _gotoRepositoryNode(int $ref_id, string $cmd="")
static _lookupObjId(int $ref_id)
ilLanguage $lng
static _lookupTitle(int $obj_id)
global $DIC
Definition: shib_login.php:25
+ Here is the call graph for this function:

◆ addContentStyleCss()

ilObjLearningSequenceGUI::addContentStyleCss ( )

Definition at line 497 of file class.ilObjLearningSequenceGUI.php.

References ILIAS\Repository\object().

Referenced by executeCommand().

497  : void
498  {
499  $this->content_style->gui()->addCss(
500  $this->tpl,
501  $this->object->getRefId()
502  );
503  }
+ Here is the call graph for this function:
+ Here is the caller graph for this function:

◆ addCustomData()

ilObjLearningSequenceGUI::addCustomData ( array  $a_data)
Returns
array<int|string, mixed>

Definition at line 866 of file class.ilObjLearningSequenceGUI.php.

866  : array
867  {
868  $res_data = array();
869  foreach ($a_data as $usr_id => $user_data) {
870  $res_data[$usr_id] = $user_data;
871  $udf_data = new ilUserDefinedData($usr_id);
872 
873  foreach ($udf_data->getAll() as $field => $value) {
874  list(, $field_id) = explode('_', $field);
875  $res_data[$usr_id]['udf_' . $field_id] = (string) $value;
876  }
877  }
878 
879  return $res_data;
880  }
This file is part of ILIAS, a powerful learning management system published by ILIAS open source e-Le...

◆ addSubTabsForContent()

ilObjLearningSequenceGUI::addSubTabsForContent ( string  $active)
protected

Definition at line 735 of file class.ilObjLearningSequenceGUI.php.

References checkAccess(), ILIAS\Repository\ctrl(), getLinkTarget(), ILIAS\Repository\lng(), and ILIAS\Repository\tabs().

Referenced by executeCommand().

735  : void
736  {
737  $this->tabs->addSubTab(
738  self::TAB_VIEW_CONTENT,
739  $this->lng->txt(self::TAB_VIEW_CONTENT),
740  $this->getLinkTarget(self::CMD_LEARNER_VIEW)
741  );
742 
743  if ($this->checkAccess("write")) {
744  $this->tabs->addSubTab(
745  self::TAB_MANAGE,
746  $this->lng->txt(self::TAB_MANAGE),
747  $this->getLinkTarget(self::CMD_CONTENT)
748  );
749 
750  $this->tabs->addSubTab(
751  self::TAB_EDIT_INTRO,
752  $this->lng->txt("lso_settings_intro"),
753  $this->ctrl->getLinkTargetByClass(
754  strtolower('ilObjLearningSequenceEditIntroGUI'),
755  'preview'
756  )
757  );
758  $this->tabs->addSubTab(
759  self::TAB_EDIT_EXTRO,
760  $this->lng->txt("lso_settings_extro"),
761  $this->ctrl->getLinkTargetByClass(
762  strtolower('ilObjLearningSequenceEditExtroGUI'),
763  'preview'
764  )
765  );
766  }
767  $this->tabs->activateSubTab($active);
768  }
+ Here is the call graph for this function:
+ Here is the caller graph for this function:

◆ addToNavigationHistory()

ilObjLearningSequenceGUI::addToNavigationHistory ( )

Definition at line 505 of file class.ilObjLearningSequenceGUI.php.

References ILIAS\Repository\access(), and ilObjectGUI\getCreationMode().

Referenced by executeCommand().

505  : void
506  {
507  if (
508  !$this->getCreationMode() &&
509  $this->access->checkAccess('read', '', $this->ref_id)
510  ) {
511  $link = ilLink::_getLink($this->ref_id, $this->type);
512  $this->navigation_history->addItem($this->ref_id, $link, $this->type);
513  }
514  }
+ Here is the call graph for this function:
+ Here is the caller graph for this function:

◆ afterSave()

ilObjLearningSequenceGUI::afterSave ( ilObject  $new_object)
protected

Definition at line 622 of file class.ilObjLearningSequenceGUI.php.

References ilContainerGUI\$app_event_handler, ilContainerGUI\$log, ilObjectGUI\$settings, ilLearningSequenceParticipants\add(), ILIAS\Repository\ctrl(), ilObject\getId(), ilObject\getRefId(), ilObjectGUI\getReturnLocation(), ilParticipants\IL_LSO_ADMIN, ILIAS\Repository\lng(), ilUtil\redirect(), ILIAS\Repository\settings(), ilContainer\SORT_DIRECTION_ASC, ilContainer\SORT_MANUAL, ilContainer\SORT_NEW_ITEMS_ORDER_CREATION, ilContainer\SORT_NEW_ITEMS_POSITION_BOTTOM, and ILIAS\Repository\user().

622  : void
623  {
624  $participant = new ilLearningSequenceParticipants(
625  $new_object->getId(),
626  $this->log,
629  );
630 
631  $participant->add($this->user->getId(), ilParticipants::IL_LSO_ADMIN);
632  $participant->updateNotification(
633  $this->user->getId(),
634  (bool) $this->settings->get('mail_lso_admin_notification', "1")
635  );
636 
637  $settings = new ilContainerSortingSettings($new_object->getId());
638  $settings->setSortMode(ilContainer::SORT_MANUAL);
639  $settings->setSortDirection(ilContainer::SORT_DIRECTION_ASC);
641  $settings->setSortNewItemsPosition(ilContainer::SORT_NEW_ITEMS_POSITION_BOTTOM);
642  $settings->save();
643 
644  $this->tpl->setOnScreenMessage('success', $this->lng->txt('object_added'), true);
645  $this->ctrl->setParameter($this, "ref_id", $new_object->getRefId());
647  $this->getReturnLocation(
648  "save",
649  $this->ctrl->getLinkTarget($this, self::CMD_SETTINGS, "", false, false)
650  )
651  );
652  }
This file is part of ILIAS, a powerful learning management system published by ILIAS open source e-Le...
This file is part of ILIAS, a powerful learning management system published by ILIAS open source e-Le...
const SORT_NEW_ITEMS_POSITION_BOTTOM
const SORT_NEW_ITEMS_ORDER_CREATION
static redirect(string $a_script)
getReturnLocation(string $cmd, string $default_location="")
Get return location for command (command is method name without "Object", e.g.
ilAppEventHandler $app_event_handler
const SORT_DIRECTION_ASC
ilSetting $settings
+ Here is the call graph for this function:

◆ afterSaveCallback()

ilObjLearningSequenceGUI::afterSaveCallback ( )

Definition at line 896 of file class.ilObjLearningSequenceGUI.php.

896  : void
897  {
898  }

◆ checkAccess()

ilObjLearningSequenceGUI::checkAccess ( string  $which)
protected

Definition at line 770 of file class.ilObjLearningSequenceGUI.php.

References ILIAS\Repository\access().

Referenced by addSubTabsForContent(), executeCommand(), getTabs(), unparticipate(), and view().

770  : bool
771  {
772  return $this->access->checkAccess($which, "", $this->ref_id);
773  }
+ Here is the call graph for this function:
+ Here is the caller graph for this function:

◆ checkLPAccess()

ilObjLearningSequenceGUI::checkLPAccess ( )
protected

Definition at line 775 of file class.ilObjLearningSequenceGUI.php.

References ilObjectGUI\$ref_id, ilLearningSequenceParticipants\_isParticipant(), ilObject\_lookupType(), ilLearningProgressAccess\checkAccess(), ilObjectGUI\getObject(), and ILIAS\Repository\user().

Referenced by getTabs().

775  : bool
776  {
777  if (ilObject::_lookupType($this->ref_id, true) !== "lso") {
778  return false;
779  }
780 
781  $ref_id = $this->getObject()->getRefId();
782  $is_participant = ilLearningSequenceParticipants::_isParticipant($ref_id, $this->user->getId());
783 
784  return ilLearningProgressAccess::checkAccess($ref_id, $is_participant);
785  }
static checkAccess(int $a_ref_id, bool $a_allow_only_read=true)
check access to learning progress
static _isParticipant(int $a_ref_id, int $a_usr_id)
static _lookupType(int $id, bool $reference=false)
+ Here is the call graph for this function:
+ Here is the caller graph for this function:

◆ create()

ilObjLearningSequenceGUI::create ( )
protected

Definition at line 612 of file class.ilObjLearningSequenceGUI.php.

612  : void
613  {
614  parent::createObject();
615  }

◆ createMailSignature()

ilObjLearningSequenceGUI::createMailSignature ( )

Definition at line 815 of file class.ilObjLearningSequenceGUI.php.

References ILIAS\Repository\lng(), and ILIAS\Repository\object().

815  : string
816  {
817  $link = chr(13) . chr(10) . chr(13) . chr(10);
818  $link .= $this->lng->txt('lso_mail_permanent_link');
819  $link .= chr(13) . chr(10) . chr(13) . chr(10);
820  $link .= ilLink::_getLink($this->object->getRefId());
821 
822  return rawurlencode(base64_encode($link));
823  }
+ Here is the call graph for this function:

◆ enableDragDropFileUpload()

ilObjLearningSequenceGUI::enableDragDropFileUpload ( )
protected

Definition at line 900 of file class.ilObjLearningSequenceGUI.php.

900  : void
901  {
902  }

◆ executeCommand()

ilObjLearningSequenceGUI::executeCommand ( )

Definition at line 247 of file class.ilObjLearningSequenceGUI.php.

References ilContainerGUI\$gui, $out, ilObjectGUI\$tpl, addContentStyleCss(), ilObjectGUI\addHeaderAction(), addSubTabsForContent(), ilDesktopItemHandling\addToDeskObject(), addToNavigationHistory(), ilObjectGUI\cancelCreation(), checkAccess(), ilObjectGUI\confirmedDeleteObject(), ILIAS\Repository\ctrl(), ilContainerGUI\cutObject(), ilObjectGUI\deleteObject(), EXTRO, ilObjectGUI\getCreationMode(), getGUIInfo(), getGUILearnerView(), getGUILearningProgress(), getGUIManageContent(), getGUIMembers(), getGUIPermissions(), getGUISettings(), ilCommonActionDispatcherGUI\getInstanceFromAjaxCall(), ilContainerGUI\keepObjectsInClipboardObject(), ilContainerGUI\linkObject(), ILIAS\Repository\lng(), ILIAS\Repository\object(), ilContainerGUI\performPasteIntoMultipleObjectsObject(), ilObjectGUI\redrawHeaderActionObject(), ilDesktopItemHandling\removeFromDeskObject(), ilObjectGUI\routeImportCmdObject(), ilGlobalTemplateInterface\setContent(), ilGlobalTemplateInterface\setOnScreenMessage(), ilGlobalTemplateInterface\setPermanentLink(), ilContainerGUI\showPasteTreeObject(), ILIAS\Repository\tabs(), ilContainerGUI\trashObject(), ilContainerGUI\undeleteObject(), unparticipate(), and view().

247  : void
248  {
249  $next_class = $this->ctrl->getNextClass($this);
250  $cmd = $this->ctrl->getCmd();
251  $tpl = $this->tpl;
252 
253  parent::prepareOutput();
254  $this->addToNavigationHistory();
255  //showRepTree is from containerGUI;
256  //LSO will attach allowed subitems to ok-list
257  //see: $this::getAdditionalOKTypes
258 
259  $in_player = (
260  $next_class === 'ilobjlearningsequencelearnergui'
261  && $cmd === 'view'
262  );
263 
264  $tpl->setPermanentLink("lso", $this->ref_id);
265 
266  switch ($next_class) {
267  case "ilcommonactiondispatchergui":
269  $this->ctrl->forwardCommand($gui);
270  break;
271  case "ilinfoscreengui":
272  $this->tabs->setTabActive(self::TAB_INFO);
273  $this->ctrl->forwardCommand($this->getGUIInfo());
274  break;
275  case "ilpermissiongui":
276  $this->tabs->setTabActive(self::TAB_PERMISSIONS);
277  $this->ctrl->forwardCommand($this->getGUIPermissions());
278  break;
279  case "ilobjlearningsequencesettingsgui":
280 
281  if (!$this->checkAccess("write", '', $this->ref_id)) {
282  $this->tpl->setOnScreenMessage('failure', sprintf(
283  $this->lng->txt('msg_no_perm_read_item'),
284  $this->object->getTitle()
285  ), true);
286 
287  $this->ctrl->redirect($this, 'view');
288  }
289 
290  $this->tabs->activateTab(self::TAB_SETTINGS);
291  $this->ctrl->forwardCommand($this->getGUISettings());
292  break;
293  case "ilobjlearningsequencecontentgui":
294 
295  if (!$this->checkAccess("read", '', $this->ref_id)) {
296  $this->tpl->setOnScreenMessage('failure', sprintf(
297  $this->lng->txt('msg_no_perm_read_item'),
298  $this->object->getTitle()
299  ), true);
300 
301  $this->ctrl->redirect($this, 'view');
302  }
303 
304 
305  $this->tabs->activateTab(self::TAB_CONTENT_MAIN);
306  $this->addSubTabsForContent(self::TAB_MANAGE);
307  $this->ctrl->forwardCommand($this->getGUIManageContent());
308  break;
309  case "ilobjlearningsequencelearnergui":
310  $this->addContentStyleCss();
311  $this->tabs->activateTab(self::TAB_CONTENT_MAIN);
312  $this->addSubTabsForContent(self::TAB_VIEW_CONTENT);
313  $this->ctrl->forwardCommand($this->getGUILearnerView());
314  break;
315  case "illearningsequencemembershipgui":
316  $this->tabs->setTabActive(self::TAB_MEMBERS);
317  $this->ctrl->forwardCommand($this->getGUIMembers());
318  break;
319  case 'illearningprogressgui':
320  $this->tabs->setTabActive(self::TAB_LP);
321  $this->ctrl->forwardCommand($this->getGUILearningProgress());
322  break;
323  case 'ilexportgui':
324  $gui = new ilExportGUI($this);
325  $gui->addFormat("xml");
326  $this->tabs->setTabActive(self::TAB_EXPORT);
327  $this->ctrl->forwardCommand($gui);
328  break;
329  case 'ilobjectcopygui':
330  $gui = new ilObjectCopyGUI($this);
331  $gui->setType('lso');
332  $this->ctrl->forwardCommand($gui);
333  break;
334  case 'ilobjindividualassessmentgui':
335  $struct = ['ilrepositorygui', 'ilobjindividualassessmentgui'];
336  if ($cmd === 'edit') {
337  $struct[] = 'ilindividualassessmentsettingsgui';
338  }
339  $this->ctrl->redirectByClass($struct, $cmd);
340  // no break
341  case 'ilobjtestgui':
342  $struct = ['ilrepositorygui', 'ilobjtestgui'];
343  $this->ctrl->redirectByClass($struct, $cmd);
344  // no break
345  case 'ilobjlearningsequencelppollinggui':
346  $gui = $this->object->getLocalDI()["gui.learner.lp"];
347  $this->ctrl->forwardCommand($gui);
348  break;
349  case "ilobjlearningsequenceeditintrogui":
350  $which_page = LSOPageType::INTRO;
351  $which_tab = self::TAB_EDIT_INTRO;
352  $gui_class = 'ilObjLearningSequenceEditIntroGUI';
353  // no break
354  case "ilobjlearningsequenceeditextrogui":
355  if (!isset($which_page)) {
356  $which_page = LSOPageType::EXTRO;
357  $which_tab = self::TAB_EDIT_EXTRO;
358  $gui_class = 'ilObjLearningSequenceEditExtroGUI';
359  }
360 
361  $this->addContentStyleCss();
362  $this->addSubTabsForContent($which_tab);
363 
364  if (!$this->object->hasContentPage($which_page)) {
365  $this->object->createContentPage($which_page);
366  }
367 
368  $gui = new $gui_class(
369  $which_page->value,
370  $this->object->getContentPageId()
371  );
372  $out = $this->ctrl->forwardCommand($gui);
373 
374  //editor's guis will write to template, but not return
375  //e.g. see ilPCTabsGUI::insert
376  if (!is_null($out)) {
377  $tpl->setContent($out);
378  }
379  break;
380 
381  case false:
382  if ($cmd === '') {
383  if ($this->checkAccess("write")) {
384  $cmd = self::CMD_CONTENT;
385  } else {
386  $cmd = self::CMD_VIEW;
387  }
388  }
389 
390  switch ($cmd) {
391  case self::CMD_IMPORT:
392  $this->routeImportCmdObject();
393  break;
394  case self::CMD_VIEW:
395  case self::CMD_LEARNER_VIEW:
396  $this->view();
397  // no break
398  case self::CMD_INFO:
399  case self::CMD_INFO_SCREEN:
400  $this->ctrl->redirectByClass(ilInfoScreenGUI::class, 'showSummary');
401  // no break
402  case self::CMD_SETTINGS:
403  $this->ctrl->redirectByClass(ilObjLearningSequenceSettingsGUI::class, $cmd);
404  // no break
405  case self::CMD_CONTENT:
406  $this->ctrl->redirectByClass(ilObjLearningSequenceContentGUI::class, $cmd);
407  // no break
408  case self::CMD_MEMBERS:
409  case self::CMD_MEMBERS_GALLERY:
410  $this->ctrl->redirectByClass(ilLearningSequenceMembershipGUI::class, $cmd);
411  // no break
412  case self::CMD_UNPARTICIPATE:
413  $this->unparticipate();
414  // no break
415  case self::CMD_CANCEL:
416  if ($this->getCreationMode()) {
417  $this->cancelCreation();
418  }
419  break;
420  case self::CMD_REMOVE_FROM_DESK:
421  $this->removeFromDeskObject();
422  $this->view();
423  break;
424  case self::CMD_ADD_TO_DESK:
425  $this->addToDeskObject();
426  $this->view();
427  break;
428  case self::CMD_CUT:
429  $this->cutObject();
430  break;
431  case self::CMD_CUT_SHOWTREE:
432  $this->showPasteTreeObject();
433  break;
434  case self::CMD_CUT_CLIPBOARD:
436  break;
437  case self::CMD_LINK:
438  $this->linkObject();
439  break;
440  case self::CMD_DELETE:
441  $this->deleteObject();
442  break;
443  case self::CMD_DELETE_CONFIRMED:
444  $this->confirmedDeleteObject();
445  break;
446  case self::CMD_PERFORM_PASTE:
448  break;
449  case self::CMD_SHOW_TRASH:
450  $this->trashObject();
451  break;
452  case self::CMD_UNDELETE:
453  $this->undeleteObject();
454  break;
455 
456  case self::CMD_CANCEL_CUT:
457  case self::CMD_CANCEL_DELETE:
458  case self::CMD_CANCEL_LINK:
459  $this->view();
460  break;
461 
462  case self::CMD_SAVE:
463  case self::CMD_CREATE:
464  $this->$cmd();
465  break;
466 
467  case self::CMD_REDRAW_HEADER:
468  $this->redrawHeaderActionObject();
469  break;
470 
471  // This is a temporary implementation (Mantis Ticket 36631)
472  case self::CMD_ENABLE_ADMINISTRATION_PANEL:
473  $tpl->setOnScreenMessage("failure", $this->lng->txt('lso_multidownload_not_available'), false);
474  $this->manageContent();
475  break;
476 
477  default:
478  throw new ilException("ilObjLearningSequenceGUI: Invalid command '$cmd'");
479  }
480  break;
481  default:
482  throw new ilException("ilObjLearningSequenceGUI: Can't forward to next class $next_class");
483  }
484 
485  if (!$in_player) {
486  $this->addHeaderAction();
487  }
488 
489  // This is the base class for the call, so we ought to print.
490  // TODO: This is super fishy and most probably hints on the fact, that
491  // something regarding that base class usage needs to change.
492  if (strtolower($this->request_wrapper->retrieve("baseClass", $this->refinery->kindlyTo()->string())) === strtolower(self::class)) {
493  $tpl->printToStdOut();
494  }
495  }
redrawHeaderActionObject()
Ajax call: redraw action header only.
cancelCreation()
cancel create action and go back to repository parent
GUI class for the workflow of copying objects.
setOnScreenMessage(string $type, string $a_txt, bool $a_keep=false)
Set a message to be displayed to the user.
trashObject()
Show trash content of object.
confirmedDeleteObject()
confirmed deletion of object -> objects are moved to trash or deleted immediately, if trash is disabled
deleteObject(bool $error=false)
Display deletion confirmation screen.
ilGlobalTemplateInterface $tpl
setContent(string $a_html)
Sets content for standard template.
undeleteObject()
Get objects back from trash.
linkObject()
create an new reference of an object in tree it&#39;s like a hard link of unix
$out
Definition: buildRTE.php:24
setPermanentLink(string $a_type, ?int $a_id, string $a_append="", string $a_target="", string $a_title="")
Generates and sets a permanent ilias link.
cutObject()
cut object(s) out from a container and write the information to clipboard public ...
ILIAS Container InternalGUIService $gui
addHeaderAction()
Add header action menu.
static getInstanceFromAjaxCall()
(Re-)Build instance from ajax call
+ Here is the call graph for this function:

◆ forwardByClass()

static ilObjLearningSequenceGUI::forwardByClass ( string  $base_class,
array  $classes,
array  $params,
string  $cmd = '' 
)
staticprotected

Definition at line 182 of file class.ilObjLearningSequenceGUI.php.

References ilObjectGUI\$ctrl, $DIC, ilCtrl\redirectByClass(), ilCtrl\setParameterByClass(), and ilCtrl\setTargetScript().

182  : void
183  {
184  global $DIC;
185  $ctrl = $DIC->ctrl();
186  $target_class = end($classes);
187 
188  $ctrl->setTargetScript('ilias.php');
189  foreach ($params as $key => $value) {
190  $ctrl->setParameterByClass($target_class, $key, $value);
191  }
192 
193  // insert the baseclass to the first position.
194  array_splice($classes, 0, 0, $base_class);
195  $ctrl->redirectByClass($classes, $cmd);
196  }
redirectByClass( $a_class, string $a_cmd=null, string $a_anchor=null, bool $is_async=false)
if(! $DIC->user() ->getId()||!ilLTIConsumerAccess::hasCustomProviderCreationAccess()) $params
Definition: ltiregstart.php:31
setParameterByClass(string $a_class, string $a_parameter, $a_value)
global $DIC
Definition: shib_login.php:25
setTargetScript(string $a_target_script)
+ Here is the call graph for this function:

◆ getAdditionalOKTypes()

ilObjLearningSequenceGUI::getAdditionalOKTypes ( )
protected

append additional types to ilRepositoryExplorerGUI's positive list

Returns
int[]|string[]

Definition at line 855 of file class.ilObjLearningSequenceGUI.php.

References ilObjectGUI\$type.

855  : array
856  {
857  return array_filter(
858  array_keys($this->obj_definition->getSubObjects('lso', false)),
859  fn($type) => $type !== 'rolf'
860  );
861  }

◆ getClassForTabs()

ilObjLearningSequenceGUI::getClassForTabs ( string  $cmd)
protected

Definition at line 797 of file class.ilObjLearningSequenceGUI.php.

Referenced by getLinkTarget().

797  : string
798  {
799  switch ($cmd) {
800  case self::CMD_CONTENT:
801  return 'ilObjLearningSequenceContentGUI';
802  case self::CMD_LEARNER_VIEW:
803  return 'ilObjLearningSequenceLearnerGUI';
804  case self::CMD_SETTINGS:
805  return 'ilObjLearningSequenceSettingsGUI';
806  case self::CMD_INFO:
807  return 'ilInfoScreenGUI';
808  case self::CMD_PERMISSIONS:
809  return 'ilPermissionGUI';
810  }
811 
812  throw new InvalidArgumentException('cannot resolve class for command: ' . $cmd);
813  }
+ Here is the caller graph for this function:

◆ getGUIInfo()

ilObjLearningSequenceGUI::getGUIInfo ( )
protected

Definition at line 516 of file class.ilObjLearningSequenceGUI.php.

Referenced by executeCommand().

517  {
518  return new ilInfoScreenGUI($this);
519  }
+ Here is the caller graph for this function:

◆ getGUILearnerView()

ilObjLearningSequenceGUI::getGUILearnerView ( )
protected

Definition at line 572 of file class.ilObjLearningSequenceGUI.php.

Referenced by executeCommand().

573  {
574  return $this->object->getLocalDI()["gui.learner"];
575  }
+ Here is the caller graph for this function:

◆ getGUILearningProgress()

ilObjLearningSequenceGUI::getGUILearningProgress ( )
protected

Definition at line 594 of file class.ilObjLearningSequenceGUI.php.

References ilObjectGUI\getObject(), ilObjectGUI\getRefId(), ilLearningProgressBaseGUI\LP_CONTEXT_REPOSITORY, ILIAS\Repository\refinery(), and ILIAS\Repository\user().

Referenced by executeCommand().

595  {
596  $for_user = $this->user->getId();
597  if ($this->request_wrapper->has("user_id")) {
598  $for_user = $this->request_wrapper->retrieve("user_id", $this->refinery->kindlyTo()->int());
599  }
600  return new ilLearningProgressGUI(
602  $this->getObject()->getRefId(),
603  $for_user
604  );
605  }
This file is part of ILIAS, a powerful learning management system published by ILIAS open source e-Le...
+ Here is the call graph for this function:
+ Here is the caller graph for this function:

◆ getGUIManageContent()

ilObjLearningSequenceGUI::getGUIManageContent ( )
protected

Definition at line 555 of file class.ilObjLearningSequenceGUI.php.

References ILIAS\Repository\access(), ILIAS\Repository\ctrl(), ILIAS\Repository\lng(), and ILIAS\Repository\refinery().

Referenced by executeCommand().

556  {
558  $this,
559  $this->ctrl,
560  $this->tpl,
561  $this->lng,
562  $this->access,
563  new ilConfirmationGUI(),
564  new LSItemOnlineStatus(),
565  $this->post_wrapper,
566  $this->refinery,
567  $this->ui_factory,
568  $this->ui_renderer
569  );
570  }
+ Here is the call graph for this function:
+ Here is the caller graph for this function:

◆ getGUIMembers()

ilObjLearningSequenceGUI::getGUIMembers ( )
protected

Definition at line 577 of file class.ilObjLearningSequenceGUI.php.

References ilPrivacySettings\getInstance(), ilObjectGUI\getObject(), getTrackingObject(), ILIAS\Repository\refinery(), ILIAS\Repository\settings(), and ILIAS\Repository\toolbar().

Referenced by executeCommand().

578  {
580  $this,
581  $this->getObject(),
582  $this->getTrackingObject(),
584  $this->rbac_review,
585  $this->settings,
586  $this->toolbar,
587  $this->request_wrapper,
588  $this->post_wrapper,
589  $this->refinery,
590  $this->ui_factory
591  );
592  }
GUI class for learning sequence membership features.
+ Here is the call graph for this function:
+ Here is the caller graph for this function:

◆ getGUIPermissions()

ilObjLearningSequenceGUI::getGUIPermissions ( )
protected

Definition at line 521 of file class.ilObjLearningSequenceGUI.php.

Referenced by executeCommand().

522  {
523  return new ilPermissionGUI($this);
524  }
+ Here is the caller graph for this function:

◆ getGUISettings()

ilObjLearningSequenceGUI::getGUISettings ( )
protected

Definition at line 526 of file class.ilObjLearningSequenceGUI.php.

References ILIAS\Repository\ctrl(), ilObjectGUI\getObject(), ILIAS\Repository\lng(), and ILIAS\Repository\refinery().

Referenced by executeCommand().

527  {
529  $this->getObject(),
530  $this->ctrl,
531  $this->lng,
532  $this->tpl,
533  $this->refinery,
534  $this->ui_factory,
535  $this->ui_renderer,
536  $this->request
537  );
538  }
+ Here is the call graph for this function:
+ Here is the caller graph for this function:

◆ getLinkTarget()

ilObjLearningSequenceGUI::getLinkTarget ( string  $cmd)
protected

Definition at line 787 of file class.ilObjLearningSequenceGUI.php.

References ILIAS\Repository\ctrl(), and getClassForTabs().

Referenced by addSubTabsForContent(), and getTabs().

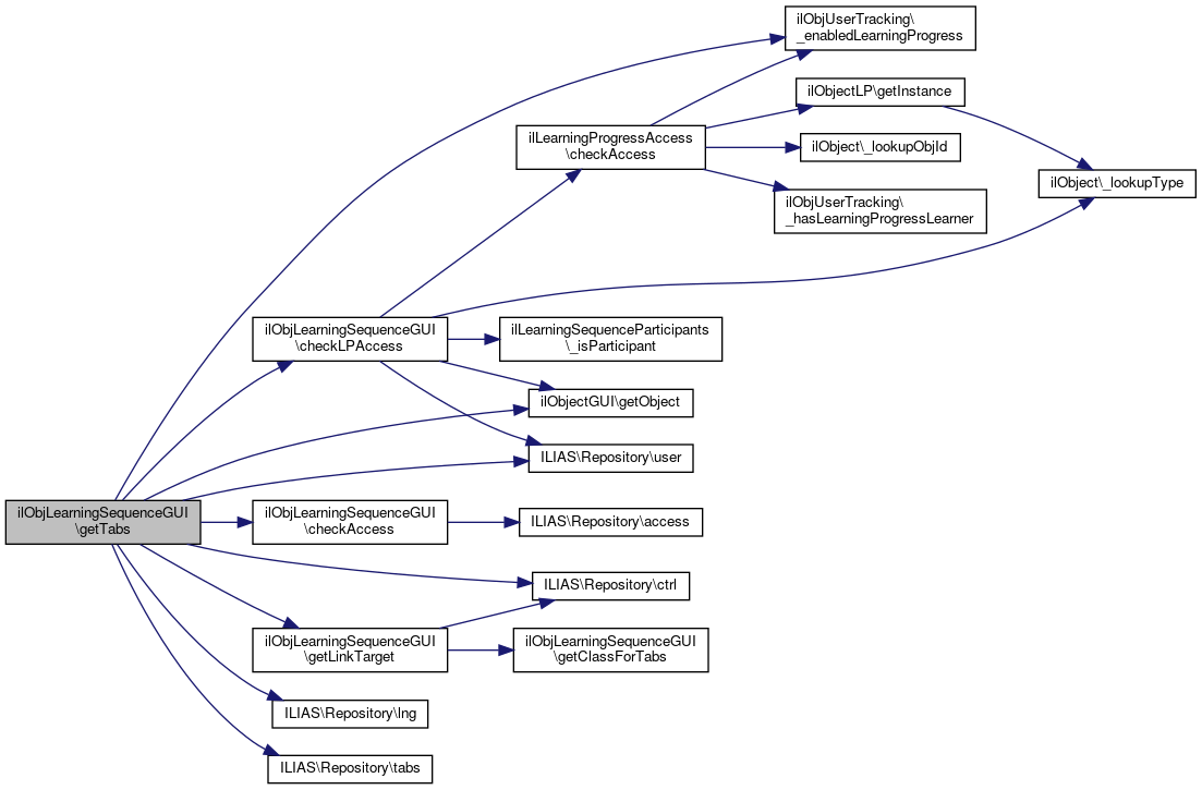
787  : string
788  {
789  $class = $this->getClassForTabs($cmd);
790  $class_path = [
791  strtolower('ilObjLearningSequenceGUI'),
792  $class
793  ];
794  return $this->ctrl->getLinkTargetByClass($class_path, $cmd);
795  }
+ Here is the call graph for this function:
+ Here is the caller graph for this function:

◆ getLocalRoles()

ilObjLearningSequenceGUI::getLocalRoles ( )
Returns
array [role_id => title]

Definition at line 833 of file class.ilObjLearningSequenceGUI.php.

References ilObjRole\_getTranslation().

833  : array
834  {
835  $local_roles = $this->object->getLocalLearningSequenceRoles();
836  $lso_member = $this->object->getDefaultMemberRole();
837  $lso_roles = array();
838 
839  if (in_array($lso_member, $local_roles)) {
840  $lso_roles[$lso_member] = ilObjRole::_getTranslation(array_search($lso_member, $local_roles));
841  unset($local_roles[$lso_roles[$lso_member]]);
842  }
843 
844  foreach ($local_roles as $title => $role_id) {
845  $lso_roles[$role_id] = ilObjRole::_getTranslation($title);
846  }
847 
848  return $lso_roles;
849  }
static _getTranslation(string $a_role_title)
+ Here is the call graph for this function:

◆ getTabs()

ilObjLearningSequenceGUI::getTabs ( )
protected

Definition at line 663 of file class.ilObjLearningSequenceGUI.php.

References ilObjUserTracking\_enabledLearningProgress(), checkAccess(), checkLPAccess(), ILIAS\Repository\ctrl(), getLinkTarget(), ilObjectGUI\getObject(), ILIAS\Repository\lng(), ILIAS\Repository\tabs(), and ILIAS\Repository\user().

663  : void
664  {
665  if ($this->checkAccess("read")) {
666  $cmd = $this->checkAccess("write") ? self::CMD_CONTENT : self::CMD_VIEW;
667  $this->tabs->addTab(
668  self::TAB_CONTENT_MAIN,
669  $this->lng->txt(self::TAB_CONTENT_MAIN),
670  $this->ctrl->getLinkTarget($this, $cmd, "", false, false)
671  );
672  }
673 
674  if ($this->checkAccess("read") || $this->checkAccess("visible")) {
675  $this->tabs->addTab(
676  self::TAB_INFO,
677  $this->lng->txt(self::TAB_INFO),
678  $this->getLinkTarget(self::CMD_INFO)
679  );
680  }
681 
682  if ($this->checkAccess("write")) {
683  $this->tabs->addTab(
684  self::TAB_SETTINGS,
685  $this->lng->txt(self::TAB_SETTINGS),
686  $this->getLinkTarget(self::CMD_SETTINGS)
687  );
688  }
689 
690  if ($this->checkAccess("read")) {
691  $cmd = null;
692  if ($this->checkAccess("manage_members")) {
693  $cmd = self::CMD_MEMBERS;
694  } elseif (
695  $this->getObject()->getLSSettings()->getMembersGallery()
696  && $this->getObject()->getLSRoles()->isMember($this->user->getId())
697  ) {
698  $cmd = self::CMD_MEMBERS_GALLERY;
699  }
700 
701  if ($cmd) {
702  $this->tabs->addTab(
703  self::TAB_MEMBERS,
704  $this->lng->txt(self::TAB_MEMBERS),
705  $this->ctrl->getLinkTarget($this, $cmd, "", false, false)
706  );
707  }
708  }
709 
711  $this->tabs->addTab(
712  self::TAB_LP,
713  $this->lng->txt(self::TAB_LP),
714  $this->ctrl->getLinkTargetByClass(array('ilobjlearningsequencegui', 'illearningprogressgui'), '')
715  );
716  }
717 
718  if ($this->checkAccess("write")) {
719  $this->tabs->addTab(
720  self::TAB_EXPORT,
721  $this->lng->txt(self::TAB_EXPORT),
722  $this->ctrl->getLinkTargetByClass("ilexportgui", "")
723  );
724  }
725 
726  if ($this->checkAccess("edit_permission")) {
727  $this->tabs->addTab(
728  self::TAB_PERMISSIONS,
729  $this->lng->txt(self::TAB_PERMISSIONS),
730  $this->getLinkTarget(self::CMD_PERMISSIONS)
731  );
732  }
733  }
+ Here is the call graph for this function:

◆ getTrackingObject()

ilObjLearningSequenceGUI::getTrackingObject ( )
protected

Definition at line 825 of file class.ilObjLearningSequenceGUI.php.

Referenced by getGUIMembers().

826  {
827  return new ilObjUserTracking();
828  }
+ Here is the caller graph for this function:

◆ hasAccess()

static ilObjLearningSequenceGUI::hasAccess ( string  $mode,
int  $id 
)
staticprotected

Definition at line 176 of file class.ilObjLearningSequenceGUI.php.

References $DIC.

176  : bool
177  {
178  global $DIC;
179  return $DIC->access()->checkAccess($mode, '', $id);
180  }
global $DIC
Definition: shib_login.php:25

◆ initDidacticTemplate()

ilObjLearningSequenceGUI::initDidacticTemplate ( ilPropertyFormGUI  $form)
protected

Definition at line 607 of file class.ilObjLearningSequenceGUI.php.

References ilContainerGUI\$form.

608  {
609  return $form;
610  }
ilPropertyFormGUI $form

◆ isAccessible()

static ilObjLearningSequenceGUI::isAccessible ( int  $id)
staticprotected

Definition at line 167 of file class.ilObjLearningSequenceGUI.php.

References ROOT_FOLDER_ID.

167  : bool
168  {
169  return $id > 0 && (
170  self::hasAccess(self::ACCESS_READ, $id) ||
171  self::hasAccess(self::ACCESS_VISIBLE, $id) ||
172  self::hasAccess(self::ACCESS_READ, ROOT_FOLDER_ID)
173  );
174  }
const ROOT_FOLDER_ID
Definition: constants.php:32

◆ recordLearningSequenceRead()

ilObjLearningSequenceGUI::recordLearningSequenceRead ( )
protected

Definition at line 237 of file class.ilObjLearningSequenceGUI.php.

References ilChangeEvent\_recordReadEvent(), ILIAS\Repository\object(), and ILIAS\Repository\user().

Referenced by view().

237  : void
238  {
240  $this->object->getType(),
241  $this->object->getRefId(),
242  $this->object->getId(),
243  $this->user->getId()
244  );
245  }
static _recordReadEvent(string $a_type, int $a_ref_id, int $obj_id, int $usr_id, bool $isCatchupWriteEvents=true, $a_ext_rc=null, $a_ext_time=null)
+ Here is the call graph for this function:
+ Here is the caller graph for this function:

◆ save()

ilObjLearningSequenceGUI::save ( )
protected

Definition at line 617 of file class.ilObjLearningSequenceGUI.php.

617  : void
618  {
619  parent::saveObject();
620  }

◆ showPossibleSubObjects()

ilObjLearningSequenceGUI::showPossibleSubObjects ( )

Definition at line 882 of file class.ilObjLearningSequenceGUI.php.

References ilContainerGUI\$gui, ilObjectGUI\buildAddNewItemElements(), ILIAS\Repository\ctrl(), and ilObjectGUI\getCreatableObjectTypes().

882  : void
883  {
884  $this->ctrl->setParameterByClass(ilRepositoryGUI::class, 'ref_id', $this->ref_id);
887  $this->getCreatableObjectTypes(),
888  ilRepositoryGUI::class,
889  $this->ref_id
890  )
891  );
892  $gui->render();
893  $this->ctrl->clearParametersByClass(ilRepositoryGUI::class);
894  }
buildAddNewItemElements(array $subtypes, string $create_target_class=ilRepositoryGUI::class, ?int $redirect_target_ref_id=null,)
Render add new item selector.
ILIAS Container InternalGUIService $gui
+ Here is the call graph for this function:

◆ unparticipate()

ilObjLearningSequenceGUI::unparticipate ( )

Definition at line 654 of file class.ilObjLearningSequenceGUI.php.

References checkAccess(), ILIAS\Repository\ctrl(), ilObjectGUI\getObject(), and ILIAS\Repository\user().

Referenced by executeCommand().

654  : void
655  {
656  if ($this->checkAccess('unparticipate')) {
657  $usr_id = $this->user->getId();
658  $this->getObject()->getLSRoles()->leave($usr_id);
659  }
660  $this->ctrl->redirectByClass('ilObjLearningSequenceLearnerGUI', self::CMD_LEARNER_VIEW);
661  }
+ Here is the call graph for this function:
+ Here is the caller graph for this function:

◆ view()

ilObjLearningSequenceGUI::view ( )
protected

Definition at line 540 of file class.ilObjLearningSequenceGUI.php.

References checkAccess(), ILIAS\Repository\ctrl(), recordLearningSequenceRead(), and ILIAS\Repository\tabs().

Referenced by executeCommand().

540  : void
541  {
543  $this->tabs->clearSubTabs();
544 
545  $cmd = self::CMD_INFO;
546  if ($this->checkAccess("write")) {
547  $cmd = self::CMD_CONTENT;
548  $this->ctrl->redirectByClass(ilObjLearningSequenceContentGUI::class, $cmd);
549  } elseif ($this->checkAccess("read")) {
550  $cmd = self::CMD_LEARNER_VIEW;
551  $this->ctrl->redirectByClass(ilObjLearningSequenceLearnerGUI::class, $cmd);
552  }
553  }
+ Here is the call graph for this function:
+ Here is the caller graph for this function:

Field Documentation

◆ $content_style

ILIAS Style Content Service ilObjLearningSequenceGUI::$content_style
protected

Definition at line 109 of file class.ilObjLearningSequenceGUI.php.

◆ $data_factory

Data Factory ilObjLearningSequenceGUI::$data_factory
protected

Definition at line 117 of file class.ilObjLearningSequenceGUI.php.

◆ $help

ilHelpGUI ilObjLearningSequenceGUI::$help
protected

Definition at line 114 of file class.ilObjLearningSequenceGUI.php.

◆ $navigation_history

ilNavigationHistory ilObjLearningSequenceGUI::$navigation_history
protected

Definition at line 111 of file class.ilObjLearningSequenceGUI.php.

◆ $obj_service

ilObjectService ilObjLearningSequenceGUI::$obj_service
protected

Definition at line 112 of file class.ilObjLearningSequenceGUI.php.

◆ $post_wrapper

ArrayBasedRequestWrapper ilObjLearningSequenceGUI::$post_wrapper
protected

Definition at line 119 of file class.ilObjLearningSequenceGUI.php.

◆ $rbac_review

ilRbacReview ilObjLearningSequenceGUI::$rbac_review
protected

Definition at line 113 of file class.ilObjLearningSequenceGUI.php.

◆ $refinery

ILIAS Refinery Factory ilObjLearningSequenceGUI::$refinery
protected

Definition at line 120 of file class.ilObjLearningSequenceGUI.php.

◆ $request

Psr Http Message ServerRequestInterface ilObjLearningSequenceGUI::$request
protected

Definition at line 121 of file class.ilObjLearningSequenceGUI.php.

◆ $request_wrapper

ILIAS HTTP Wrapper RequestWrapper ilObjLearningSequenceGUI::$request_wrapper
protected

Definition at line 118 of file class.ilObjLearningSequenceGUI.php.

◆ $ui_factory

ILIAS UI Factory ilObjLearningSequenceGUI::$ui_factory
protected

Definition at line 115 of file class.ilObjLearningSequenceGUI.php.

◆ $ui_renderer

ILIAS UI Renderer ilObjLearningSequenceGUI::$ui_renderer
protected

Definition at line 116 of file class.ilObjLearningSequenceGUI.php.

◆ ACCESS_READ

const ilObjLearningSequenceGUI::ACCESS_READ = 'read'

Definition at line 107 of file class.ilObjLearningSequenceGUI.php.

◆ ACCESS_VISIBLE

const ilObjLearningSequenceGUI::ACCESS_VISIBLE = 'visible'

Definition at line 108 of file class.ilObjLearningSequenceGUI.php.

◆ CMD_ADD_TO_DESK

const ilObjLearningSequenceGUI::CMD_ADD_TO_DESK = "addToDesk"

Definition at line 73 of file class.ilObjLearningSequenceGUI.php.

◆ CMD_CANCEL

const ilObjLearningSequenceGUI::CMD_CANCEL = "cancel"

Definition at line 71 of file class.ilObjLearningSequenceGUI.php.

◆ CMD_CANCEL_CUT

const ilObjLearningSequenceGUI::CMD_CANCEL_CUT = "cancelCut"

Definition at line 78 of file class.ilObjLearningSequenceGUI.php.

◆ CMD_CANCEL_DELETE

const ilObjLearningSequenceGUI::CMD_CANCEL_DELETE = "cancelDelete"

Definition at line 82 of file class.ilObjLearningSequenceGUI.php.

◆ CMD_CANCEL_LINK

const ilObjLearningSequenceGUI::CMD_CANCEL_LINK = "cancelMoveLink"

Definition at line 76 of file class.ilObjLearningSequenceGUI.php.

◆ CMD_CONTENT

const ilObjLearningSequenceGUI::CMD_CONTENT = "manageContent"

◆ CMD_CREATE

const ilObjLearningSequenceGUI::CMD_CREATE = "create"

Definition at line 69 of file class.ilObjLearningSequenceGUI.php.

◆ CMD_CUT

const ilObjLearningSequenceGUI::CMD_CUT = "cut"

Definition at line 77 of file class.ilObjLearningSequenceGUI.php.

◆ CMD_CUT_CLIPBOARD

const ilObjLearningSequenceGUI::CMD_CUT_CLIPBOARD = "keepObjectsInClipboard"

Definition at line 80 of file class.ilObjLearningSequenceGUI.php.

◆ CMD_CUT_SHOWTREE

const ilObjLearningSequenceGUI::CMD_CUT_SHOWTREE = "showPasteTree"

Definition at line 79 of file class.ilObjLearningSequenceGUI.php.

◆ CMD_DELETE

const ilObjLearningSequenceGUI::CMD_DELETE = "delete"

Definition at line 81 of file class.ilObjLearningSequenceGUI.php.

◆ CMD_DELETE_CONFIRMED

const ilObjLearningSequenceGUI::CMD_DELETE_CONFIRMED = "confirmedDelete"

Definition at line 83 of file class.ilObjLearningSequenceGUI.php.

◆ CMD_ENABLE_ADMINISTRATION_PANEL

const ilObjLearningSequenceGUI::CMD_ENABLE_ADMINISTRATION_PANEL = "enableAdministrationPanel"

Definition at line 88 of file class.ilObjLearningSequenceGUI.php.

◆ CMD_EXPORT

const ilObjLearningSequenceGUI::CMD_EXPORT = "export"

Definition at line 67 of file class.ilObjLearningSequenceGUI.php.

◆ CMD_IMPORT

const ilObjLearningSequenceGUI::CMD_IMPORT = "routeImportCmd"

Definition at line 68 of file class.ilObjLearningSequenceGUI.php.

◆ CMD_INFO

const ilObjLearningSequenceGUI::CMD_INFO = "showSummary"

Definition at line 63 of file class.ilObjLearningSequenceGUI.php.

◆ CMD_INFO_SCREEN

const ilObjLearningSequenceGUI::CMD_INFO_SCREEN = "infoScreen"

Definition at line 64 of file class.ilObjLearningSequenceGUI.php.

◆ CMD_LEARNER_VIEW

const ilObjLearningSequenceGUI::CMD_LEARNER_VIEW = "learnerView"

◆ CMD_LINK

const ilObjLearningSequenceGUI::CMD_LINK = "link"

Definition at line 75 of file class.ilObjLearningSequenceGUI.php.

◆ CMD_MANAGE_MEMBERS

const ilObjLearningSequenceGUI::CMD_MANAGE_MEMBERS = "participants"

Definition at line 60 of file class.ilObjLearningSequenceGUI.php.

◆ CMD_MEMBERS

const ilObjLearningSequenceGUI::CMD_MEMBERS = "members"

Definition at line 59 of file class.ilObjLearningSequenceGUI.php.

◆ CMD_MEMBERS_GALLERY

const ilObjLearningSequenceGUI::CMD_MEMBERS_GALLERY = "jump2UsersGallery"

Definition at line 61 of file class.ilObjLearningSequenceGUI.php.

◆ CMD_PERFORM_PASTE

const ilObjLearningSequenceGUI::CMD_PERFORM_PASTE = 'performPasteIntoMultipleObjects'

Definition at line 84 of file class.ilObjLearningSequenceGUI.php.

◆ CMD_PERMISSIONS

const ilObjLearningSequenceGUI::CMD_PERMISSIONS = "perm"

Definition at line 66 of file class.ilObjLearningSequenceGUI.php.

◆ CMD_REDRAW_HEADER

const ilObjLearningSequenceGUI::CMD_REDRAW_HEADER = 'redrawHeaderAction'

Definition at line 87 of file class.ilObjLearningSequenceGUI.php.

◆ CMD_REMOVE_FROM_DESK

const ilObjLearningSequenceGUI::CMD_REMOVE_FROM_DESK = "removeFromDesk"

Definition at line 74 of file class.ilObjLearningSequenceGUI.php.

◆ CMD_SAVE

const ilObjLearningSequenceGUI::CMD_SAVE = "save"

Definition at line 70 of file class.ilObjLearningSequenceGUI.php.

◆ CMD_SETTINGS

const ilObjLearningSequenceGUI::CMD_SETTINGS = "settings"

◆ CMD_SHOW_TRASH

const ilObjLearningSequenceGUI::CMD_SHOW_TRASH = 'trash'

Definition at line 85 of file class.ilObjLearningSequenceGUI.php.

◆ CMD_UNDELETE

const ilObjLearningSequenceGUI::CMD_UNDELETE = 'undelete'

Definition at line 86 of file class.ilObjLearningSequenceGUI.php.

◆ CMD_UNPARTICIPATE

const ilObjLearningSequenceGUI::CMD_UNPARTICIPATE = "unparticipate"

◆ CMD_VIEW

const ilObjLearningSequenceGUI::CMD_VIEW = "view"

◆ MAIL_ALLOWED_ALL

const ilObjLearningSequenceGUI::MAIL_ALLOWED_ALL = 1

Definition at line 104 of file class.ilObjLearningSequenceGUI.php.

◆ MAIL_ALLOWED_TUTORS

const ilObjLearningSequenceGUI::MAIL_ALLOWED_TUTORS = 2

Definition at line 105 of file class.ilObjLearningSequenceGUI.php.

◆ TAB_CONTENT_MAIN

const ilObjLearningSequenceGUI::TAB_CONTENT_MAIN = "manage_content_maintab"

◆ TAB_EDIT_EXTRO

const ilObjLearningSequenceGUI::TAB_EDIT_EXTRO = "edit_extropage"

Definition at line 101 of file class.ilObjLearningSequenceGUI.php.

◆ TAB_EDIT_INTRO

const ilObjLearningSequenceGUI::TAB_EDIT_INTRO = "edit_intropage"

Definition at line 100 of file class.ilObjLearningSequenceGUI.php.

◆ TAB_EXPORT

const ilObjLearningSequenceGUI::TAB_EXPORT = "export"

Definition at line 98 of file class.ilObjLearningSequenceGUI.php.

◆ TAB_INFO

const ilObjLearningSequenceGUI::TAB_INFO = "show_summary"

Definition at line 93 of file class.ilObjLearningSequenceGUI.php.

◆ TAB_LP

const ilObjLearningSequenceGUI::TAB_LP = "learning_progress"

Definition at line 97 of file class.ilObjLearningSequenceGUI.php.

◆ TAB_MANAGE

const ilObjLearningSequenceGUI::TAB_MANAGE = "manage"

Definition at line 91 of file class.ilObjLearningSequenceGUI.php.

◆ TAB_MEMBERS

const ilObjLearningSequenceGUI::TAB_MEMBERS = "members"

Definition at line 96 of file class.ilObjLearningSequenceGUI.php.

◆ TAB_PERMISSIONS

const ilObjLearningSequenceGUI::TAB_PERMISSIONS = "perm_settings"

Definition at line 95 of file class.ilObjLearningSequenceGUI.php.

◆ TAB_SETTINGS

const ilObjLearningSequenceGUI::TAB_SETTINGS = "settings"

Definition at line 94 of file class.ilObjLearningSequenceGUI.php.

◆ TAB_VIEW_CONTENT

const ilObjLearningSequenceGUI::TAB_VIEW_CONTENT = "view"

Definition at line 90 of file class.ilObjLearningSequenceGUI.php.


The documentation for this class was generated from the following file: