ILIAS  release_9 Revision v9.13-25-g2c18ec4c24f
ilObjMediaPoolGUI Class Reference

User Interface class for media pool objects. More...

+ Inheritance diagram for ilObjMediaPoolGUI:
+ Collaboration diagram for ilObjMediaPoolGUI:

Public Member Functions

 __construct (int $a_id=0, int $a_id_type=self::REPOSITORY_NODE_ID, int $a_parent_node_id=0)
 
 getType ()
 
 executeCommand ()
 
 createMediaObject ()
 
 edit ()
 
 listMedia ()
 list media objects More...
 
 allMedia ()
 list all media objects More...
 
 applyFilter ()
 Apply filter. More...
 
 resetFilter ()
 
 getTemplate ()
 Get standard template. More...
 
 getParentFolderId ()
 Get folder parent ID. More...
 
 showPage ()
 Show page. More...
 
 showPreview ()
 Show content snippet. More...
 
 showFullscreen ()
 show media fullscreen More...
 
 confirmRemove ()
 confirm remove of mobs More...
 
 openClipboard ()
 paste from clipboard More...
 
 insertFromClipboard ()
 insert media object from clipboard More...
 
 cancelRemove ()
 cancel deletion of media objects/folders More...
 
 remove ()
 
 copyToClipboard ()
 copy media objects to clipboard More...
 
 createFolderForm ()
 
 editFolder ()
 
 getFolderValues ()
 Get current values for folder from. More...
 
 saveFolder ()
 Save folder form. More...
 
 updateFolder ()
 
 initFolderForm (string $a_mode="edit")
 
 cancelFolderUpdate ()
 
 cancelSave ()
 
 setContentSubTabs (string $a_active)
 Set sub tabs for content tab. More...
 
 setSettingsSubTabs (string $a_active)
 
 infoScreenObject ()
 this one is called from the info button in the repository More...
 
 infoScreen ()
 show information screen More...
 
 selectUploadDirFiles (?array $a_files=null)
 Select files from upload directory. More...
 
 createMediaFromUploadDir ()
 Create media object from upload directory. More...
 
 export ()
 
 performBulkUpload ()
 Save bulk upload form. More...
 
 initMediaBulkForm (int $a_id, string $a_title)
 Init media bulk form. More...
 
 finishSingleUpload (int $mob_id)
 
- Public Member Functions inherited from ilObject2GUI
 __construct (int $id=0, int $id_type=self::REPOSITORY_NODE_ID, int $parent_node_id=0)
 
 executeCommand ()
 execute command More...
 
 getIdType ()
 
 delete ()
 Display delete confirmation form (repository/workspace switch) More...
 
 confirmedDelete ()
 Delete objects (repository/workspace switch) More...
 
 getHTML ()
 
 withReferences ()
 Final/Private declaration of unchanged parent methods. More...
 
 setCreationMode (bool $mode=true)
 
 getCreationMode ()
 
 prepareOutput (bool $show_sub_objects=true)
 
 isVisible (int $ref_id, string $type)
 
 setColumnSettings (ilColumnGUI $column_gui)
 
 view ()
 view object content (repository/workspace switch) More...
 
 getType ()
 Functions that must be overwritten. More...
 
 create ()
 CRUD. More...
 
 save ()
 
 edit ()
 
 update ()
 
 cancel ()
 
 importFile ()
 
 putObjectInTree (ilObject $obj, int $parent_node_id=null)
 Add object to tree at given position. More...
 
- Public Member Functions inherited from ilObjectGUI
 __construct ($data, int $id=0, bool $call_by_reference=true, bool $prepare_output=true)
 
 getRefId ()
 
 setAdminMode (string $mode)
 
 getAdminMode ()
 
 getObject ()
 
 executeCommand ()
 
 withReferences ()
 determines whether objects are referenced or not (got ref ids or not) More...
 
 setCreationMode (bool $mode=true)
 If true, a creation screen is displayed the current [ref_id] does belong to the parent class The mode is determined in ilRepositoryGUI. More...
 
 getCreationMode ()
 
 prepareOutput (bool $show_sub_objects=true)
 
 getAdminTabs ()
 administration tabs show only permissions and trash folder More...
 
 getHTML ()
 
 confirmedDeleteObject ()
 confirmed deletion of object -> objects are moved to trash or deleted immediately, if trash is disabled More...
 
 cancelObject ()
 cancel action and go back to previous page More...
 
 createObject ()
 create new object form More...
 
 editAvailabilityPeriodObject ()
 
 saveAvailabilityPeriodObject ()
 
 cancelCreation ()
 cancel create action and go back to repository parent More...
 
 saveObject ()
 
 getDidacticTemplateVar (string $type)
 Get didactic template setting from creation screen. More...
 
 putObjectInTree (ilObject $obj, int $parent_node_id=null)
 Add object to tree at given position. More...
 
 editObject ()
 
 addExternalEditFormCustom (ilPropertyFormGUI $form)
 
 updateObject ()
 updates object entry in object_data More...
 
 getFormAction (string $cmd, string $default_form_action="")
 Get form action for command (command is method name without "Object", e.g. More...
 
 isVisible (int $ref_id, string $type)
 
 viewObject ()
 viewObject container presentation for "administration -> repository, trash, permissions" More...
 
 deleteObject (bool $error=false)
 Display deletion confirmation screen. More...
 
 setColumnSettings (ilColumnGUI $column_gui)
 
 redirectAfterCreation ()
 Redirect after creation, see https://docu.ilias.de/goto_docu_wiki_wpage_5035_1357.html Should be overwritten and redirect to settings screen. More...
 
 addToDeskObject ()
 
 removeFromDeskObject ()
 
- Public Member Functions inherited from ILIAS\Object\ImplementsCreationCallback
 callCreationCallback (\ilObject $object, \ilObjectDefinition $obj_definition, int $requested_crtcb)
 

Static Public Member Functions

static _goto (string $a_target)
 
static getPreviewModalHTML (int $a_mpool_ref_id, ilGlobalTemplateInterface $a_tpl)
 Get preview modal html. More...
 
- Static Public Member Functions inherited from ilObject2GUI
static handleAfterSaveCallback (ilObject $obj, ?int $callback_ref_id)
 After creation callback. More...
 
- Static Public Member Functions inherited from ilObjectGUI
static _gotoRepositoryRoot (bool $raise_error=false)
 Goto repository root. More...
 
static _gotoRepositoryNode (int $ref_id, string $cmd="")
 
static _gotoSharedWorkspaceNode (int $wsp_id)
 

Data Fields

bool $output_prepared
 
- Data Fields inherited from ilObject2GUI
const OBJECT_ID = 0
 
const REPOSITORY_NODE_ID = 1
 
const WORKSPACE_NODE_ID = 2
 
const REPOSITORY_OBJECT_ID = 3
 
const WORKSPACE_OBJECT_ID = 4
 
const PORTFOLIO_OBJECT_ID = 5
 
- Data Fields inherited from ilObjectGUI
const ALLOWED_TAGS_IN_TITLE_AND_DESCRIPTION
 
const ADMIN_MODE_NONE = ""
 
const ADMIN_MODE_SETTINGS = "settings"
 
const ADMIN_MODE_REPOSITORY = "repository"
 
const UPLOAD_TYPE_LOCAL = 1
 
const UPLOAD_TYPE_UPLOAD_DIRECTORY = 2
 
const CFORM_NEW = 1
 
const CFORM_IMPORT = 2
 
const CFORM_CLONE = 3
 

Protected Member Functions

 afterConstructor ()
 
 returnFromItem ()
 Return from item editing. More...
 
 initCreationForms (string $new_type)
 
 afterSave (ilObject $new_object)
 
 initEditCustomForm (ilPropertyFormGUI $a_form)
 
 getEditFormCustomValues (array &$a_values)
 
 updateCustom (ilPropertyFormGUI $form)
 
 toggleExplorerNodeState ()
 
 showMedia ()
 show media object More...
 
 getMediaPoolPageGUI ($mep_item_id, $old_nr=0)
 Get media pool page. More...
 
 addLocatorItems ()
 add locator items for media pool More...
 
 setTabs ()
 
 bulkUpload ()
 
 getBulkUploadForm ()
 
 handleUploadResult (FileUpload $upload, UploadResult $result)
 
 editTitlesAndDescriptions ()
 
 saveTitlesAndDescriptions ()
 
 move ()
 
 paste ()
 
 afterUpload ($mob_ids)
 
 afterUrlSaving (int $mob_id, string $long_desc)
 
 addMobsToPool (array $mob_ids, string $long_desc="", bool $redirect=true, bool $extract=false)
 
 afterPoolInsert (array $mob_ids)
 
 onMobUpdate (int $mob_id)
 
- Protected Member Functions inherited from ilObject2GUI
 afterConstructor ()
 Do anything that should be done after constructor in here. More...
 
 assignObject ()
 create object instance as internal property (repository/workspace switch) More...
 
 getAccessHandler ()
 
 setLocator ()
 set Locator More...
 
 deleteConfirmedObjects ()
 Delete objects (workspace specific) This should probably be moved elsewhere as done with RepUtil. More...
 
 setTitleAndDescription ()
 
 omitLocator (bool $omit=true)
 
 getTargetFrame (string $cmd, string $target_frame="")
 
 setTargetFrame (string $cmd, string $target_frame)
 
 getCenterColumnHTML ()
 
 getRightColumnHTML ()
 
 checkPermission (string $perm, string $cmd="", string $type="", int $ref_id=null)
 
 showPossibleSubObjects ()
 
 redirectToRefId (int $ref_id, string $cmd="")
 
 addAdminLocatorItems (bool $do_not_add_object=false)
 
 setTabs ()
 create tabs (repository/workspace switch) More...
 
 getReturnLocation (string $cmd, string $location="")
 Deprecated functions. More...
 
 setReturnLocation (string $cmd, string $location)
 
 showActions ()
 
 getTabs ()
 
 addLocatorItems ()
 Functions to be overwritten. More...
 
 initCreationForms (string $new_type)
 Init creation forms. More...
 
 checkPermissionBool (string $perm, string $cmd="", string $type="", ?int $node_id=null)
 
 initHeaderAction (?string $sub_type=null, ?int $sub_id=null)
 Add header action menu. More...
 
 redrawHeaderAction ()
 Updating icons after ajax call. More...
 
- Protected Member Functions inherited from ilObjectGUI
 getObjectService ()
 
 assignObject ()
 
 setTitleAndDescription ()
 
 createActionDispatcherGUI ()
 
 initHeaderAction (?string $sub_type=null, ?int $sub_id=null)
 Add header action menu. More...
 
 insertHeaderAction (?ilObjectListGUI $list_gui=null)
 Insert header action into main template. More...
 
 addHeaderAction ()
 Add header action menu. More...
 
 redrawHeaderActionObject ()
 Ajax call: redraw action header only. More...
 
 setTabs ()
 set admin tabs More...
 
 setAdminTabs ()
 set admin tabs More...
 
 setLocator ()
 
 addLocatorItems ()
 should be overwritten to add object specific items (repository items are preloaded) More...
 
 omitLocator (bool $omit=true)
 
 addAdminLocatorItems (bool $do_not_add_object=false)
 should be overwritten to add object specific items (repository items are preloaded) More...
 
 initCreationForms (string $new_type)
 Init creation forms. More...
 
 getCreationFormsHTML (array $forms)
 Get HTML for creation forms (accordion) More...
 
 initCreateForm (string $new_type)
 
 initDidacticTemplate (ilPropertyFormGUI $form)
 
 addDidacticTemplateOptions (array &$a_options)
 Add custom templates. More...
 
 addAdoptContentLinkToToolbar ()
 
 addAvailabilityPeriodButtonToToolbar (ilToolbarGUI $toolbar)
 
 afterSave (ilObject $new_object)
 Post (successful) object creation hook. More...
 
 initEditForm ()
 
 initEditCustomForm (ilPropertyFormGUI $a_form)
 Add custom fields to update form. More...
 
 getEditFormValues ()
 
 getEditFormCustomValues (array &$a_values)
 Add values to custom edit fields. More...
 
 validateCustom (ilPropertyFormGUI $form)
 Validate custom values (if not possible with checkInput()) More...
 
 updateCustom (ilPropertyFormGUI $form)
 Insert custom update form values into object. More...
 
 afterUpdate ()
 Post (successful) object update hook. More...
 
 initImportForm (string $new_type)
 
 importFileObject (int $parent_id=null)
 
 afterImport (ilObject $new_object)
 Post (successful) object import hook. More...
 
 setFormAction (string $cmd, string $form_action)
 
 getReturnLocation (string $cmd, string $default_location="")
 Get return location for command (command is method name without "Object", e.g. More...
 
 setReturnLocation (string $cmd, string $location)
 set specific return location for command More...
 
 getTargetFrame (string $cmd, string $default_target_frame="")
 get target frame for command (command is method name without "Object", e.g. More...
 
 setTargetFrame (string $cmd, string $target_frame)
 Set specific target frame for command. More...
 
 showPossibleSubObjects ()
 show possible sub objects (pull down menu) More...
 
 getTabs ()
 overwrite in derived GUI class of your object type More...
 
 redirectToRefId (int $ref_id, string $cmd="")
 redirects to (repository) view per ref id usually to a container and usually used at the end of a save/import method where the object gui type (of the new object) doesn't match with the type of the current ["ref_id"] value of the request More...
 
 getCenterColumnHTML ()
 Get center column. More...
 
 getRightColumnHTML ()
 Display right column. More...
 
 checkPermission (string $perm, string $cmd="", string $type="", ?int $ref_id=null)
 
 checkPermissionBool (string $perm, string $cmd="", string $type="", ?int $ref_id=null)
 
 enableDragDropFileUpload ()
 Enables the file upload into this object by dropping files. More...
 

Protected Attributes

ILIAS MediaPool InternalDomainService $domain
 
ILIAS COPage Xsl XslManager $xsl
 
FormAdapterGUI $bulk_upload_form = null
 
InternalGUIService $gui
 
ilPropertyFormGUI $form
 
string $mode
 
int $mep_item_id = 0
 
StandardGUIRequest $mep_request
 
ilTabsGUI $tabs
 
ilHelpGUI $help
 
ilGlobalTemplateInterface $main_tpl
 
FileUpload $upload
 
ilLogger $mep_log
 
- Protected Attributes inherited from ilObject2GUI
ilObjectDefinition $obj_definition
 
ilGlobalTemplateInterface $tpl
 
ilCtrl $ctrl
 
ilLanguage $lng
 
ilTabsGUI $tabs_gui
 
ilFavouritesManager $favourites
 
ilErrorHandling $error
 
ilLocatorGUI $locator
 
ilObjUser $user
 
ilAccessHandler $access
 
ilToolbarGUI $toolbar
 
ArrayBasedRequestWrapper $post_wrapper
 
RequestWrapper $request_wrapper
 
Factory $refinery
 
ilRbacAdmin $rbac_admin
 
ilRbacSystem $rbac_system
 
ilRbacReview $rbac_review
 
int $request_ref_id
 
int $id_type
 
int $parent_id
 
string $type
 
string $html
 
int $object_id
 
int $node_id = null
 
array $creation_forms = []
 
 $access_handler
 
- Protected Attributes inherited from ilObjectGUI
ILIAS Notes Service $notes_service
 
ServerRequestInterface $request
 
ilLocatorGUI $locator
 
ilObjUser $user
 
ilAccessHandler $access
 
ilSetting $settings
 
ilToolbarGUI $toolbar
 
ilRbacAdmin $rbac_admin
 
ilRbacSystem $rbac_system
 
ilRbacReview $rbac_review
 
ilObjectService $object_service
 
ilObjectDefinition $obj_definition
 
ilGlobalTemplateInterface $tpl
 
ilTree $tree
 
ilCtrl $ctrl
 
ilErrorHandling $error
 
ilLanguage $lng
 
ilTabsGUI $tabs_gui
 
ILIAS $ilias
 
ArrayBasedRequestWrapper $post_wrapper
 
RequestWrapper $request_wrapper
 
Factory $refinery
 
ilFavouritesManager $favourites
 
ilObjectCustomIconFactory $custom_icon_factory
 
UIFactory $ui_factory
 
UIRenderer $ui_renderer
 
ilObject $object = null
 
bool $creation_mode = false
 
 $data
 
int $id
 
bool $call_by_reference = false
 
bool $prepare_output
 
int $ref_id
 
int $obj_id
 
int $maxcount
 
array $form_action = []
 
array $return_location = []
 
array $target_frame = []
 
string $tmp_import_dir
 
string $sub_objects = ""
 
bool $omit_locator = false
 
string $type = ""
 
string $admin_mode = self::ADMIN_MODE_NONE
 
int $requested_ref_id = 0
 
int $requested_crtptrefid = 0
 
int $requested_crtcb = 0
 
string $requested_new_type = ""
 
string $link_params
 
string $html = ""
 

Detailed Description

Constructor & Destructor Documentation

◆ __construct()

ilObjMediaPoolGUI::__construct ( int  $a_id = 0,
int  $a_id_type = self::REPOSITORY_NODE_ID,
int  $a_parent_node_id = 0 
)

Definition at line 55 of file class.ilObjMediaPoolGUI.php.

References $DIC, ilObjectGUI\$object, ILIAS\MetaData\Repository\Validation\Data\__construct(), ilLoggerFactory\getLogger(), ILIAS\Repository\help(), ILIAS\Repository\locator(), ILIAS\Repository\tabs(), and ILIAS\Repository\upload().

59  {
60  global $DIC;
61 
62  $this->mep_request = $DIC->mediaPool()
63  ->internal()
64  ->gui()
65  ->standardRequest();
66  $this->mep_item_id = $this->mep_request->getItemId();
67 
68  parent::__construct($a_id, $a_id_type, $a_parent_node_id);
69 
70  $this->tabs = $DIC->tabs();
71  $this->locator = $DIC["ilLocator"];
72  $this->help = $DIC["ilHelp"];
73 
74  $this->main_tpl = $DIC->ui()->mainTemplate();
75 
76  $this->upload = $DIC->upload();
77 
78  $this->mep_log = ilLoggerFactory::getLogger("mep");
79 
80 
81  $this->mode = ($this->mep_request->getMode() !== "")
82  ? $this->mep_request->getMode()
83  : "listMedia";
84  $this->gui = $DIC->mediaPool()->internal()->gui();
85  $this->domain = $DIC->mediaPool()->internal()->domain();
86  $this->xsl = $DIC->copage()->internal()->domain()->xsl();
87  }
static getLogger(string $a_component_id)
Get component logger.
global $DIC
Definition: feed.php:28
__construct(VocabulariesInterface $vocabularies)
+ Here is the call graph for this function:

Member Function Documentation

◆ _goto()

static ilObjMediaPoolGUI::_goto ( string  $a_target)
static

Definition at line 1392 of file class.ilObjMediaPoolGUI.php.

References ilObject2GUI\$ctrl, $DIC, ilObject2GUI\$lng, ilObjectGUI\$ref_id, ilObjectGUI\_gotoRepositoryRoot(), ilObject\_lookupObjId(), ilObject\_lookupTitle(), ilCtrl\redirectByClass(), ROOT_FOLDER_ID, ilGlobalTemplateInterface\setOnScreenMessage(), ilCtrl\setParameterByClass(), and ilLanguage\txt().

1392  : void
1393  {
1394  global $DIC;
1395  $main_tpl = $DIC->ui()->mainTemplate();
1396 
1397  $ilAccess = $DIC->access();
1398  $lng = $DIC->language();
1399  $ctrl = $DIC->ctrl();
1400 
1401  $subitem_id = "";
1402  $targets = explode('_', $a_target);
1403  $ref_id = $targets[0];
1404  if (count((array) $targets) > 1) {
1405  $subitem_id = $targets[1];
1406  }
1407 
1408  $ctrl->setParameterByClass("ilMediaPoolPresentationGUI", "ref_id", $ref_id);
1409  if ($ilAccess->checkAccess("read", "", $ref_id)) {
1410  $ctrl->setParameterByClass("ilMediaPoolPresentationGUI", "mepitem_id", $subitem_id);
1411  $ctrl->redirectByClass("ilMediaPoolPresentationGUI", "");
1412  } elseif ($ilAccess->checkAccess("visible", "", $ref_id)) {
1413  $ctrl->redirectByClass("ilMediaPoolPresentationGUI", "infoScreen");
1414  } elseif ($ilAccess->checkAccess("read", "", ROOT_FOLDER_ID)) {
1415  $main_tpl->setOnScreenMessage('failure', sprintf(
1416  $lng->txt("msg_no_perm_read_item"),
1418  ), true);
1420  }
1421 
1422  throw new ilPermissionException($lng->txt("msg_no_perm_read"));
1423  }
redirectByClass( $a_class, string $a_cmd=null, string $a_anchor=null, bool $is_async=false)
txt(string $a_topic, string $a_default_lang_fallback_mod="")
gets the text for a given topic if the topic is not in the list, the topic itself with "-" will be re...
const ROOT_FOLDER_ID
Definition: constants.php:32
setOnScreenMessage(string $type, string $a_txt, bool $a_keep=false)
Set a message to be displayed to the user.
setParameterByClass(string $a_class, string $a_parameter, $a_value)
ilGlobalTemplateInterface $main_tpl
static _lookupObjId(int $ref_id)
global $DIC
Definition: feed.php:28
This file is part of ILIAS, a powerful learning management system published by ILIAS open source e-Le...
static _lookupTitle(int $obj_id)
static _gotoRepositoryRoot(bool $raise_error=false)
Goto repository root.
+ Here is the call graph for this function:

◆ addLocatorItems()

ilObjMediaPoolGUI::addLocatorItems ( )
protected

add locator items for media pool

Definition at line 1085 of file class.ilObjMediaPoolGUI.php.

References ilObject2GUI\$access, ilObject2GUI\$locator, $mep_item_id, ilObjectGUI\$obj_id, $path, ilObjectGUI\$tree, ILIAS\Repository\ctrl(), ilObject2GUI\getCreationMode(), ilTree\getPathFull(), and ilTree\getRootId().

1085  : void
1086  {
1087  $ilLocator = $this->locator;
1088  $ilAccess = $this->access;
1089  if (!$this->getCreationMode() && $this->ctrl->getCmd() !== "explorer") {
1090  $tree = $this->object->getTree();
1093  foreach ($path as $node) {
1094  if ($node["child"] == $tree->getRootId()) {
1095  $this->ctrl->setParameter($this, "mepitem_id", "");
1096  $link = "";
1097  if ($ilAccess->checkAccess("read", "", $this->object->getRefId())) {
1098  $link = $this->ctrl->getLinkTarget($this, "listMedia");
1099  } elseif ($ilAccess->checkAccess("visible", "", $this->object->getRefId())) {
1100  $link = $this->ctrl->getLinkTarget($this, "infoScreen");
1101  }
1102  $title = $this->object->getTitle();
1103  $this->ctrl->setParameter($this, "mepitem_id", $this->mep_item_id);
1104  $ilLocator->addItem($title, $link, "", $this->requested_ref_id);
1105  }
1106  }
1107  }
1108  }
getPathFull(int $a_endnode_id, int $a_startnode_id=0)
get path from a given startnode to a given endnode if startnode is not given the rootnode is startnod...
$path
Definition: ltiservices.php:32
ilLocatorGUI $locator
ilAccessHandler $access
+ Here is the call graph for this function:

◆ addMobsToPool()

ilObjMediaPoolGUI::addMobsToPool ( array  $mob_ids,
string  $long_desc = "",
bool  $redirect = true,
bool  $extract = false 
)
protected

Definition at line 1913 of file class.ilObjMediaPoolGUI.php.

References ilObject2GUI\$ctrl, $mep_item_id, ilObjectGUI\$object, ilObjectGUI\$tree, ilObject2GUI\$user, ilObject\getId(), ilObject\getTitle(), ilTree\insertNode(), and ilCtrl\redirect().

Referenced by afterPoolInsert(), afterUpload(), and afterUrlSaving().

1918  : void {
1919  $ctrl = $this->ctrl;
1920  $user = $this->user;
1921 
1922  $item_ids = [];
1923  foreach ($mob_ids as $mob_id) {
1924  $object = new ilObjMediaObject($mob_id);
1925  if (!is_null($object)) {
1926  $mep_item = new ilMediaPoolItem();
1927  $mep_item->setTitle($object->getTitle());
1928  $mep_item->setType("mob");
1929  $mep_item->setForeignId($object->getId());
1930  $mep_item->create();
1931 
1932  $parent = $this->mep_item_id;
1933  $tree = $this->object->getTree();
1934  $tree->insertNode($mep_item->getId(), $parent);
1935  }
1936  }
1937 
1938  if ($redirect) {
1939  $ctrl->redirect($this, "listMedia");
1940  }
1941  }
redirect(object $a_gui_obj, string $a_cmd=null, string $a_anchor=null, bool $is_async=false)
This file is part of ILIAS, a powerful learning management system published by ILIAS open source e-Le...
insertNode(int $a_node_id, int $a_parent_id, int $a_pos=self::POS_LAST_NODE, bool $a_reset_deletion_date=false)
insert new node with node_id under parent node with parent_id
+ Here is the call graph for this function:
+ Here is the caller graph for this function:

◆ afterConstructor()

ilObjMediaPoolGUI::afterConstructor ( )
protected
Exceptions
ilCtrlException

Definition at line 99 of file class.ilObjMediaPoolGUI.php.

References ilObject2GUI\$lng, ilObjectGUI\$tree, ILIAS\Repository\ctrl(), ilObject2GUI\getCreationMode(), ilLanguage\loadLanguageModule(), and ilTree\readRootId().

99  : void
100  {
101  $lng = $this->lng;
102  if ($this->mep_item_id == 0 && !$this->getCreationMode()) {
103  $tree = $this->object->getTree();
104  $this->mep_item_id = $tree->readRootId();
105  }
106 
107  $lng->loadLanguageModule("mep");
108 
109  if ($this->ctrl->getCmd() === "explorer") {
110  $this->ctrl->saveParameter($this, array("ref_id"));
111  } else {
112  $this->ctrl->saveParameter($this, array("ref_id", "mepitem_id"));
113  }
114  $this->ctrl->saveParameter($this, array("mep_mode"));
115 
116  $lng->loadLanguageModule("content");
117  }
loadLanguageModule(string $a_module)
Load language module.
+ Here is the call graph for this function:

◆ afterPoolInsert()

ilObjMediaPoolGUI::afterPoolInsert ( array  $mob_ids)
protected

Definition at line 1943 of file class.ilObjMediaPoolGUI.php.

References addMobsToPool().

Referenced by executeCommand().

1943  : void
1944  {
1945  $this->addMobsToPool($mob_ids, "", true, true);
1946  }
addMobsToPool(array $mob_ids, string $long_desc="", bool $redirect=true, bool $extract=false)
+ Here is the call graph for this function:
+ Here is the caller graph for this function:

◆ afterSave()

ilObjMediaPoolGUI::afterSave ( ilObject  $new_object)
protected

Definition at line 506 of file class.ilObjMediaPoolGUI.php.

References ilObject\getRefId(), ILIAS\Repository\lng(), and ilUtil\redirect().

506  : void
507  {
508  // always send a message
509  $this->main_tpl->setOnScreenMessage('success', $this->lng->txt("object_added"), true);
510 
511  //ilUtil::redirect($this->getReturnLocation("save","adm_object.php?".$this->link_params));
512  ilUtil::redirect("ilias.php?baseClass=ilMediaPoolPresentationGUI&ref_id=" . $new_object->getRefId() . "&cmd=listMedia");
513  }
static redirect(string $a_script)
+ Here is the call graph for this function:

◆ afterUpload()

ilObjMediaPoolGUI::afterUpload (   $mob_ids)
protected

Definition at line 1903 of file class.ilObjMediaPoolGUI.php.

References addMobsToPool().

Referenced by executeCommand().

1903  : void
1904  {
1905  $this->addMobsToPool($mob_ids, "", false);
1906  }
addMobsToPool(array $mob_ids, string $long_desc="", bool $redirect=true, bool $extract=false)
+ Here is the call graph for this function:
+ Here is the caller graph for this function:

◆ afterUrlSaving()

ilObjMediaPoolGUI::afterUrlSaving ( int  $mob_id,
string  $long_desc 
)
protected

Definition at line 1908 of file class.ilObjMediaPoolGUI.php.

References addMobsToPool().

Referenced by executeCommand().

1908  : void
1909  {
1910  $this->addMobsToPool([$mob_id], $long_desc);
1911  }
addMobsToPool(array $mob_ids, string $long_desc="", bool $redirect=true, bool $extract=false)
+ Here is the call graph for this function:
+ Here is the caller graph for this function:

◆ allMedia()

ilObjMediaPoolGUI::allMedia ( )

list all media objects

Definition at line 703 of file class.ilObjMediaPoolGUI.php.

References ilObject2GUI\$ctrl, $tabs, ilObject2GUI\$tpl, ilObject2GUI\$user, ilObject2GUI\checkPermission(), ilMediaPoolTableGUI\IL_MEP_EDIT, ilMediaPoolItem\lookupTitle(), ilGlobalTemplateInterface\setContent(), and setContentSubTabs().

Referenced by applyFilter(), and resetFilter().

703  : void
704  {
705  $tpl = $this->tpl;
706  $ilTabs = $this->tabs;
707  $ilCtrl = $this->ctrl;
708  $ilUser = $this->user;
709 
710  $ilCtrl->setParameter($this, "mep_mode", "allMedia");
711 
712  $this->checkPermission("read");
713  $ilTabs->setTabActive("content");
714  $this->setContentSubTabs("mep_all_mobs");
715 
716  $mep_table_gui = new ilMediaPoolTableGUI(
717  $this,
718  "allMedia",
719  $this->getMediaPool(),
720  "mepitem_id",
722  true
723  );
724 
725  if ($this->mep_request->getForceFilter() > 0) {
726  $mep_table_gui->setTitleFilter(
727  ilMediaPoolItem::lookupTitle($this->mep_request->getForceFilter())
728  );
729 
730  // Read again
731  $mep_table_gui = new ilMediaPoolTableGUI(
732  $this,
733  "allMedia",
734  $this->getMediaPool(),
735  "mepitem_id",
737  true
738  );
739  }
740 
741  $tpl->setContent($mep_table_gui->getHTML());
742  }
checkPermission(string $perm, string $cmd="", string $type="", int $ref_id=null)
static lookupTitle(int $a_id)
setContent(string $a_html)
Sets content for standard template.
ilGlobalTemplateInterface $tpl
setContentSubTabs(string $a_active)
Set sub tabs for content tab.
TableGUI class for recent changes in wiki.
+ Here is the call graph for this function:
+ Here is the caller graph for this function:

◆ applyFilter()

ilObjMediaPoolGUI::applyFilter ( )

Apply filter.

Definition at line 747 of file class.ilObjMediaPoolGUI.php.

References allMedia(), and ilMediaPoolTableGUI\IL_MEP_EDIT.

747  : void
748  {
749  $mtab = new ilMediaPoolTableGUI(
750  $this,
751  "allMedia",
752  $this->getMediaPool(),
753  "mepitem_id",
755  true
756  );
757  $mtab->writeFilterToSession();
758  $mtab->resetOffset();
759  $this->allMedia();
760  }
allMedia()
list all media objects
TableGUI class for recent changes in wiki.
+ Here is the call graph for this function:

◆ bulkUpload()

ilObjMediaPoolGUI::bulkUpload ( )
protected

Definition at line 1674 of file class.ilObjMediaPoolGUI.php.

References $main_tpl, ilObject2GUI\checkPermission(), getBulkUploadForm(), and ilGlobalTemplateInterface\setContent().

1674  : void
1675  {
1676  $this->checkPermission("write");
1677 
1679 
1680  $form = $this->getBulkUploadForm();
1681  $main_tpl->setContent($form->render());
1682  }
checkPermission(string $perm, string $cmd="", string $type="", int $ref_id=null)
ilGlobalTemplateInterface $main_tpl
setContent(string $a_html)
Sets content for standard template.
+ Here is the call graph for this function:

◆ cancelFolderUpdate()

ilObjMediaPoolGUI::cancelFolderUpdate ( )

Definition at line 1227 of file class.ilObjMediaPoolGUI.php.

References ilObject2GUI\$ctrl, ILIAS\Repository\object(), and ilCtrl\setParameter().

1227  : void
1228  {
1229  $ilCtrl = $this->ctrl;
1230  $ilCtrl->setParameter(
1231  $this,
1232  "mepitem_id",
1233  $this->object->getTree()->getParentId($this->mep_item_id)
1234  );
1235  $ilCtrl->redirect($this, "listMedia");
1236  }
setParameter(object $a_gui_obj, string $a_parameter, $a_value)
+ Here is the call graph for this function:

◆ cancelRemove()

ilObjMediaPoolGUI::cancelRemove ( )

cancel deletion of media objects/folders

Definition at line 1027 of file class.ilObjMediaPoolGUI.php.

References ILIAS\Repository\ctrl().

1027  : void
1028  {
1029  $this->ctrl->redirect($this, $this->mode);
1030  }
+ Here is the call graph for this function:

◆ cancelSave()

ilObjMediaPoolGUI::cancelSave ( )

Definition at line 1238 of file class.ilObjMediaPoolGUI.php.

References ilObject2GUI\$ctrl, and ilCtrl\redirect().

1238  : void
1239  {
1240  $ilCtrl = $this->ctrl;
1241  $ilCtrl->redirect($this, "listMedia");
1242  }
redirect(object $a_gui_obj, string $a_cmd=null, string $a_anchor=null, bool $is_async=false)
+ Here is the call graph for this function:

◆ confirmRemove()

ilObjMediaPoolGUI::confirmRemove ( )

confirm remove of mobs

Definition at line 932 of file class.ilObjMediaPoolGUI.php.

References ilObject2GUI\$ctrl, ilObject2GUI\$lng, ilObjectGUI\$obj_id, ilObject2GUI\$type, ilObject2GUI\checkPermission(), ILIAS\Repository\ctrl(), ilPageContentUsage\getUsages(), ILIAS\Repository\lng(), ilMediaPoolItem\lookupTitle(), ilMediaPoolItem\lookupType(), and ilLanguage\txt().

932  : void
933  {
934  $ilCtrl = $this->ctrl;
935  $lng = $this->lng;
936 
937  $this->checkPermission("write");
938 
939  $ids = $this->mep_request->getItemIds();
940  if (count($ids) === 0) {
941  $this->main_tpl->setOnScreenMessage('failure', $this->lng->txt("no_checkbox"), true);
942  $ilCtrl->redirect($this, "");
943  }
944 
945  // display confirmation message
946  $cgui = new ilConfirmationGUI();
947  $cgui->setFormAction($this->ctrl->getFormAction($this));
948  $cgui->setHeaderText($this->lng->txt("info_remove_sure"));
949  $cgui->setCancel($this->lng->txt("cancel"), "cancelRemove");
950  $cgui->setConfirm($this->lng->txt("confirm"), "remove");
951 
952  foreach ($ids as $obj_id) {
954  $title = ilMediaPoolItem::lookupTitle($obj_id);
955 
956  // check whether page can be removed
957  $add = "";
958  if ($type === "pg") {
959  $usages = ilPageContentUsage::getUsages("incl", $obj_id, false);
960  if (count($usages) > 0) {
961  $this->main_tpl->setOnScreenMessage('failure', sprintf($lng->txt("mep_content_snippet_in_use"), $title), true);
962  $ilCtrl->redirect($this, "listMedia");
963  } else {
964  // check whether the snippet is used in older versions of pages
965  $usages = ilPageContentUsage::getUsages("incl", $obj_id, true);
966  if (count($usages) > 0) {
967  $add = "<div class='small'>" . $lng->txt("mep_content_snippet_used_in_older_versions") . "</div>";
968  }
969  }
970  }
971 
972  $caption =
973  " " . $title . $add;
974 
975  $cgui->addItem("id[]", $obj_id, $caption);
976  }
977 
978  $this->tpl->setContent($cgui->getHTML());
979  }
checkPermission(string $perm, string $cmd="", string $type="", int $ref_id=null)
txt(string $a_topic, string $a_default_lang_fallback_mod="")
gets the text for a given topic if the topic is not in the list, the topic itself with "-" will be re...
static lookupTitle(int $a_id)
static getUsages(string $a_pc_type, int $a_pc_id, bool $a_incl_hist=true)
Get usages.
static lookupType(int $a_id)
+ Here is the call graph for this function:

◆ copyToClipboard()

ilObjMediaPoolGUI::copyToClipboard ( )

copy media objects to clipboard

Definition at line 1049 of file class.ilObjMediaPoolGUI.php.

References ilObjectGUI\$obj_id, ilObject2GUI\$type, ilObject2GUI\$user, ilObject2GUI\checkPermission(), ILIAS\Repository\ctrl(), ILIAS\Repository\lng(), ilMediaPoolItem\lookupForeignId(), and ilMediaPoolItem\lookupType().

1049  : void
1050  {
1051  $ilUser = $this->user;
1052 
1053  $this->checkPermission("write");
1054 
1055  $ids = $this->mep_request->getItemIds();
1056  if (count($ids) === 0) {
1057  $this->main_tpl->setOnScreenMessage('failure', $this->lng->txt("no_checkbox"), true);
1058  $this->ctrl->redirect($this, $this->mode);
1059  }
1060 
1061  foreach ($ids as $obj_id) {
1063  if ($type === "fold") {
1064  $this->main_tpl->setOnScreenMessage('failure', $this->lng->txt("cont_cant_copy_folders"), true);
1065  $this->ctrl->redirect($this, $this->mode);
1066  }
1067  }
1068  foreach ($ids as $obj_id) {
1069  $fid = ilMediaPoolItem::lookupForeignId($obj_id);
1071  if ($type === "mob") {
1072  $ilUser->addObjectToClipboard($fid, "mob", "");
1073  }
1074  if ($type === "pg") {
1075  $ilUser->addObjectToClipboard($obj_id, "incl", "");
1076  }
1077  }
1078  $this->main_tpl->setOnScreenMessage('success', $this->lng->txt("copied_to_clipboard"), true);
1079  $this->ctrl->redirect($this, $this->mode);
1080  }
checkPermission(string $perm, string $cmd="", string $type="", int $ref_id=null)
static lookupForeignId(int $a_id)
static lookupType(int $a_id)
+ Here is the call graph for this function:

◆ createFolderForm()

ilObjMediaPoolGUI::createFolderForm ( )

Definition at line 1114 of file class.ilObjMediaPoolGUI.php.

References ilObject2GUI\$tpl, ilObject2GUI\checkPermission(), ILIAS\Repository\form(), initFolderForm(), and ilGlobalTemplateInterface\setContent().

1114  : void
1115  {
1116  $tpl = $this->tpl;
1117 
1118  $this->checkPermission("write");
1119 
1120  $this->initFolderForm("create");
1121  $tpl->setContent($this->form->getHTML());
1122  }
checkPermission(string $perm, string $cmd="", string $type="", int $ref_id=null)
setContent(string $a_html)
Sets content for standard template.
ilGlobalTemplateInterface $tpl
form( $class_path, string $cmd, string $submit_caption="")
initFolderForm(string $a_mode="edit")
+ Here is the call graph for this function:

◆ createMediaFromUploadDir()

ilObjMediaPoolGUI::createMediaFromUploadDir ( )

Create media object from upload directory.

Definition at line 1525 of file class.ilObjMediaPoolGUI.php.

References Vendor\Package\$f, $location, $mep_item_id, ilObjectGUI\$tree, ilObjMediaObject\_determineWidthHeight(), ilObjMediaObject\_getDirectory(), ilObject2GUI\checkPermission(), ilObjMediaObject\getMimeType(), ilTree\insertNode(), ILIAS\Repository\lng(), ilUtil\redirect(), ilFileUtils\renameExecutables(), SYSTEM_FOLDER_ID, ilImportDirectoryFactory\TYPE_MOB, and ilVirusScanner\virusHandling().

1525  : void
1526  {
1527  $this->checkPermission("write");
1528 
1529  $import_directory_factory = new ilImportDirectoryFactory();
1530  $mob_import_directory = $import_directory_factory->getInstanceForComponent(ilImportDirectoryFactory::TYPE_MOB);
1531  $upload_dir = $mob_import_directory->getAbsolutePath();
1532 
1533  $files = $this->mep_request->getFiles();
1534  if ($this->rbac_system->checkAccess("visible", SYSTEM_FOLDER_ID)) {
1535  foreach ($files as $f) {
1536  $f = str_replace("..", "", $f);
1537  $fullpath = $upload_dir . "/" . $f;
1538  $mob = new ilObjMediaObject();
1539  $mob->setTitle(basename($fullpath));
1540  $mob->setDescription("");
1541  $mob->create();
1542 
1543  // determine and create mob directory, move uploaded file to directory
1544  //$mob_dir = ilUtil::getWebspaceDir()."/mobs/mm_".$a_mob->getId();
1545  $mob->createDirectory();
1546  $mob_dir = ilObjMediaObject::_getDirectory($mob->getId());
1547 
1548  $media_item = new ilMediaItem();
1549  $mob->addMediaItem($media_item);
1550  $media_item->setPurpose("Standard");
1551 
1552  $file = $mob_dir . "/" . basename($fullpath);
1553 
1554  // virus handling
1555  $vir = ilVirusScanner::virusHandling($fullpath, basename($fullpath));
1556  if (!$vir[0]) {
1557  $this->main_tpl->setOnScreenMessage('failure', $this->lng->txt("file_is_infected") . "<br />" . $vir[1], true);
1558  ilUtil::redirect("ilias.php?baseClass=ilMediaPoolPresentationGUI&cmd=listMedia&ref_id=" .
1559  $this->requested_ref_id . "&mepitem_id=" . $this->mep_item_id);
1560  }
1561 
1562  switch ($this->mep_request->getFileAction()) {
1563  case "rename":
1564  rename($fullpath, $file);
1565  break;
1566 
1567  case "copy":
1568  copy($fullpath, $file);
1569  break;
1570  }
1571 
1572  // get mime type
1573  $format = ilObjMediaObject::getMimeType($file);
1574  $location = basename($fullpath);
1575 
1576  // set real meta and object data
1577  $media_item->setFormat($format);
1578  $media_item->setLocation($location);
1579  $media_item->setLocationType("LocalFile");
1580 
1581  $mob->setDescription($format);
1582 
1583  // determine width and height of known image types
1585  $format,
1586  "File",
1587  $mob_dir . "/" . $location,
1588  $media_item->getLocation(),
1589  true,
1590  true,
1591  null,
1592  null
1593  );
1594  $media_item->setWidth($wh["width"]);
1595  $media_item->setHeight($wh["height"]);
1596 
1597  $media_item->setHAlign("Left");
1599  $mob->update();
1600 
1601 
1602  // put it into current folder
1603  $mep_item = new ilMediaPoolItem();
1604  $mep_item->setTitle($mob->getTitle());
1605  $mep_item->setType("mob");
1606  $mep_item->setForeignId($mob->getId());
1607  $mep_item->create();
1608 
1609  $tree = $this->object->getTree();
1610  $parent = $this->mep_item_id;
1611  $tree->insertNode($mep_item->getId(), $parent);
1612  }
1613  }
1614  ilUtil::redirect("ilias.php?baseClass=ilMediaPoolPresentationGUI&cmd=listMedia&ref_id=" .
1615  $this->requested_ref_id . "&mepitem_id=" . $this->mep_item_id);
1616  }
checkPermission(string $perm, string $cmd="", string $type="", int $ref_id=null)
static _determineWidthHeight(string $a_format, string $a_type, string $a_file, string $a_reference, bool $a_constrain_proportions, bool $a_use_original, ?int $a_user_width=null, ?int $a_user_height=null)
$location
This file is part of ILIAS, a powerful learning management system published by ILIAS open source e-Le...
Definition: buildRTE.php:22
static virusHandling(string $a_file, string $a_orig_name='', bool $a_clean=true)
const SYSTEM_FOLDER_ID
Definition: constants.php:35
static renameExecutables(string $a_dir)
static _getDirectory(int $a_mob_id)
Get absolute directory.
static getMimeType(string $a_file, bool $a_external=false)
get mime type for file
This file is part of ILIAS, a powerful learning management system published by ILIAS open source e-Le...
static redirect(string $a_script)
This file is part of ILIAS, a powerful learning management system published by ILIAS open source e-Le...
insertNode(int $a_node_id, int $a_parent_id, int $a_pos=self::POS_LAST_NODE, bool $a_reset_deletion_date=false)
insert new node with node_id under parent node with parent_id
+ Here is the call graph for this function:

◆ createMediaObject()

ilObjMediaPoolGUI::createMediaObject ( )

Definition at line 493 of file class.ilObjMediaPoolGUI.php.

References ILIAS\Repository\ctrl().

493  : void
494  {
495  $this->ctrl->redirectByClass("ilobjmediaobjectgui", "create");
496  }
+ Here is the call graph for this function:

◆ edit()

ilObjMediaPoolGUI::edit ( )
Exceptions
ilPermissionException

Definition at line 561 of file class.ilObjMediaPoolGUI.php.

References ilObject2GUI\$tabs_gui, ilObject2GUI\$tpl, ilObjectGUI\addExternalEditFormCustom(), ilObject2GUI\checkPermissionBool(), ilObjectGUI\getEditFormValues(), ilPropertyFormGUI\getHTML(), ilObjectGUI\initEditForm(), ILIAS\Repository\lng(), ilGlobalTemplateInterface\setContent(), setSettingsSubTabs(), and ilPropertyFormGUI\setValuesByArray().

561  : void
562  {
563  $tpl = $this->tpl;
564  $ilTabs = $this->tabs_gui;
565 
566  $this->setSettingsSubTabs("settings");
567 
568  if (!$this->checkPermissionBool("write")) {
569  throw new ilPermissionException($this->lng->txt("msg_no_perm_write"));
570  }
571 
572  $ilTabs->activateTab("settings");
573 
574  $form = $this->initEditForm();
575  $values = $this->getEditFormValues();
576  if ($values) {
577  $form->setValuesByArray($values, true);
578  }
579 
581 
583  }
setSettingsSubTabs(string $a_active)
addExternalEditFormCustom(ilPropertyFormGUI $form)
This file is part of ILIAS, a powerful learning management system published by ILIAS open source e-Le...
checkPermissionBool(string $perm, string $cmd="", string $type="", ?int $node_id=null)
setContent(string $a_html)
Sets content for standard template.
ilGlobalTemplateInterface $tpl
setValuesByArray(array $a_values, bool $a_restrict_to_value_keys=false)
+ Here is the call graph for this function:

◆ editFolder()

ilObjMediaPoolGUI::editFolder ( )

Definition at line 1124 of file class.ilObjMediaPoolGUI.php.

References ilObject2GUI\$tpl, ilObject2GUI\checkPermission(), ILIAS\Repository\form(), getFolderValues(), initFolderForm(), and ilGlobalTemplateInterface\setContent().

1124  : void
1125  {
1126  $tpl = $this->tpl;
1127 
1128  $this->checkPermission("write");
1129 
1130  $this->initFolderForm();
1131  $this->getFolderValues();
1132  $tpl->setContent($this->form->getHTML());
1133  }
getFolderValues()
Get current values for folder from.
checkPermission(string $perm, string $cmd="", string $type="", int $ref_id=null)
setContent(string $a_html)
Sets content for standard template.
ilGlobalTemplateInterface $tpl
form( $class_path, string $cmd, string $submit_caption="")
initFolderForm(string $a_mode="edit")
+ Here is the call graph for this function:

◆ editTitlesAndDescriptions()

ilObjMediaPoolGUI::editTitlesAndDescriptions ( )
protected

Definition at line 1782 of file class.ilObjMediaPoolGUI.php.

References ilObject2GUI\$ctrl, ilObject2GUI\$html, ilObject2GUI\$lng, $main_tpl, ilAccordionGUI\ALL_CLOSED, ilObject2GUI\checkPermission(), ilCtrl\getFormAction(), ilPropertyFormGUI\getHTML(), ilMediaItem\getMediaItemsForUploadHash(), initMediaBulkForm(), ilCtrl\saveParameter(), ilGlobalTemplateInterface\setContent(), and ilLanguage\txt().

1782  : void
1783  {
1784  $ctrl = $this->ctrl;
1785  $lng = $this->lng;
1786 
1787  $this->checkPermission("write");
1788  $ctrl->saveParameter($this, "mep_hash");
1789 
1791 
1793  $this->mep_request->getUploadHash()
1794  );
1795 
1796  $tb = new ilToolbarGUI();
1797  $tb->setFormAction($ctrl->getFormAction($this));
1798  $tb->addFormButton($lng->txt("save"), "saveTitlesAndDescriptions");
1799  $tb->setOpenFormTag(true);
1800  $tb->setCloseFormTag(false);
1801  $tb->setId("tb_top");
1802 
1803  $html = $tb->getHTML();
1804  foreach ($media_items as $mi) {
1805  $acc = new ilAccordionGUI();
1806  $acc->setBehaviour(ilAccordionGUI::ALL_CLOSED);
1807  $acc->setId("acc_" . $mi["mob_id"]);
1808 
1809  $mob = new ilObjMediaObject($mi["mob_id"]);
1810  $form = $this->initMediaBulkForm($mi["mob_id"], $mob->getTitle());
1811  $acc->addItem($mob->getTitle(), $form->getHTML());
1812 
1813  $html .= $acc->getHTML();
1814  }
1815 
1816  $html .= $tb->getHTML();
1817  $tb->setOpenFormTag(false);
1818  $tb->setCloseFormTag(true);
1819  $tb->setId("tb_bottom");
1820 
1822  }
checkPermission(string $perm, string $cmd="", string $type="", int $ref_id=null)
txt(string $a_topic, string $a_default_lang_fallback_mod="")
gets the text for a given topic if the topic is not in the list, the topic itself with "-" will be re...
ilGlobalTemplateInterface $main_tpl
setContent(string $a_html)
Sets content for standard template.
static getMediaItemsForUploadHash(string $a_hash)
Get media items for upload hash.
initMediaBulkForm(int $a_id, string $a_title)
Init media bulk form.
saveParameter(object $a_gui_obj, $a_parameter)
getFormAction(object $a_gui_obj, string $a_fallback_cmd=null, string $a_anchor=null, bool $is_async=false, bool $has_xml_style=false)
This file is part of ILIAS, a powerful learning management system published by ILIAS open source e-Le...
+ Here is the call graph for this function:

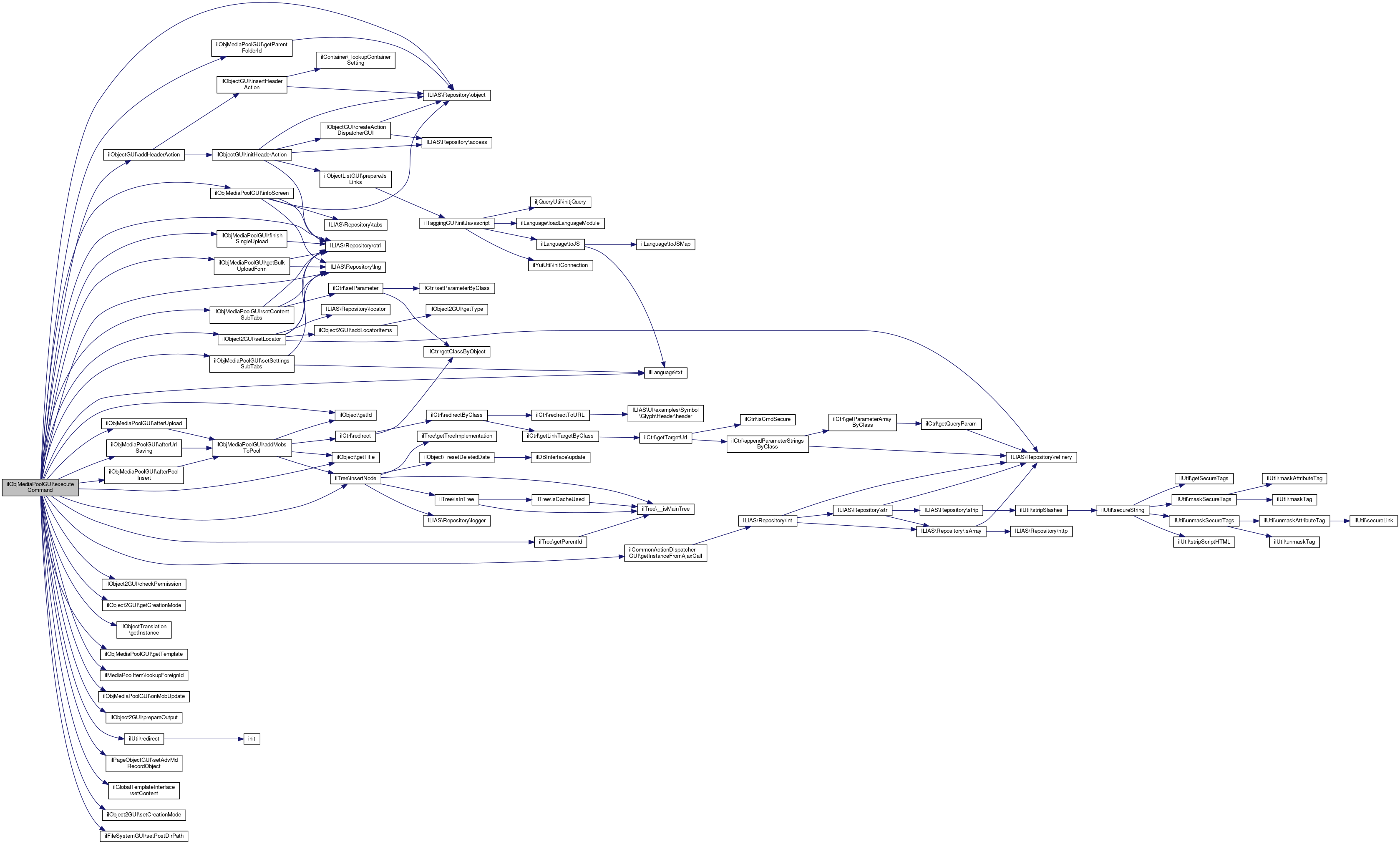
◆ executeCommand()

ilObjMediaPoolGUI::executeCommand ( )
Exceptions
ilCtrlException
ilObjectException
ilPermissionException

Definition at line 129 of file class.ilObjMediaPoolGUI.php.

References ilObject2GUI\$access, ilObject2GUI\$ctrl, ilObject2GUI\$lng, $mep_item_id, ilObjectGUI\$object, $tabs, ilObject2GUI\$tpl, ilObjectGUI\$tree, ilObjectGUI\addHeaderAction(), afterPoolInsert(), afterUpload(), afterUrlSaving(), ilObject2GUI\checkPermission(), ILIAS\Repository\ctrl(), finishSingleUpload(), getBulkUploadForm(), ilObject2GUI\getCreationMode(), ilObject\getId(), ilObjectTranslation\getInstance(), ilCommonActionDispatcherGUI\getInstanceFromAjaxCall(), getParentFolderId(), ilTree\getParentId(), getTemplate(), ilObject\getTitle(), infoScreen(), ilTree\insertNode(), ILIAS\Repository\lng(), ilMediaPoolItem\lookupForeignId(), ILIAS\Repository\object(), onMobUpdate(), ilObject2GUI\prepareOutput(), ilUtil\redirect(), ilPageObjectGUI\setAdvMdRecordObject(), ilGlobalTemplateInterface\setContent(), setContentSubTabs(), ilObject2GUI\setCreationMode(), ilObject2GUI\setLocator(), ilFileSystemGUI\setPostDirPath(), setSettingsSubTabs(), ilLanguage\txt(), ilMediaCreationGUI\TYPE_ALL, and ilImportDirectoryFactory\TYPE_MOB.

129  : void
130  {
131  $ilTabs = $this->tabs;
132  $lng = $this->lng;
133  $ilAccess = $this->access;
134  $tpl = $this->tpl;
135  $ilCtrl = $this->ctrl;
136 
137  $tree = null;
138  if ($this->object) {
139  $tree = $this->object->getTree();
140  }
141 
142  $next_class = $this->ctrl->getNextClass($this);
143  $cmd = $this->ctrl->getCmd();
144  $new_type = $this->mep_request->getNewType();
145 
146 
147 
148  if ($new_type !== "" && ($cmd !== "confirmRemove" && $cmd !== "copyToClipboard"
149  && $cmd !== "pasteFromClipboard")) {
150  $this->tpl->setPermanentLink("mep", $this->ref_id);
151  $this->setCreationMode(true);
152  }
153 
154  if ($cmd === "create") {
155  switch ($this->mep_request->getNewType()) {
156  case "mob":
157  $this->ctrl->redirectByClass("ilobjmediaobjectgui", "create");
158  break;
159 
160  case "fold":
161  $this->ctrl->redirectByClass("ilobjfoldergui", "create");
162  break;
163  }
164  }
165 
166  switch ($next_class) {
167  case 'ilobjectmetadatagui':
168  $this->checkPermission("write");
169 
170  $this->prepareOutput();
171  $this->addHeaderAction();
172 
173  $this->tabs_gui->activateTab('meta_data');
174  $md_gui = new ilObjectMetaDataGUI($this->object, ['mob', "mpg"]);
175  $this->ctrl->forwardCommand($md_gui);
176  $this->tpl->printToStdout();
177  break;
178 
179  case strtolower(ilRepoStandardUploadHandlerGUI::class):
180  $this->checkPermission("write");
181  $form = $this->getBulkUploadForm();
182  $gui = $form->getRepoStandardUploadHandlerGUI("media_files");
183  $this->ctrl->forwardCommand($gui);
184  break;
185 
186  case 'ilmediapoolpagegui':
187  $this->checkPermission("write");
188  $this->prepareOutput();
189  //$this->addHeaderAction();
190  $ilTabs->clearTargets();
191  $ilCtrl->setReturn($this, "returnFromItem");
192  $mep_page_gui = new ilMediaPoolPageGUI(
193  $this->mep_item_id,
194  $this->mep_request->getOldNr()
195  );
196  $mep_page_gui->setPoolGUI($this);
197  $mep_page_gui->setAdvMdRecordObject($this->object->getRefId(), "mep", "mpg");
198 
199  if (!$ilAccess->checkAccess("write", "", $this->object->getRefId())) {
200  $mep_page_gui->setEnableEditing(false);
201  }
202  $ret = $this->ctrl->forwardCommand($mep_page_gui);
203  if ($ret != "") {
204  $tpl->setContent($ret);
205  }
206  $this->tpl->printToStdout();
207  break;
208 
209  case "ilobjmediaobjectgui":
210  $this->checkPermission("write");
211  if ($cmd === "create" || $cmd === "save" || $cmd === "cancel") {
212  $ret_obj = $this->mep_item_id;
213  $ilObjMediaObjectGUI = new ilObjMediaObjectGUI("", 0, false, false);
214  $ilObjMediaObjectGUI->setWidthPreset((int) $this->getMediaPool()->getDefaultWidth());
215  $ilObjMediaObjectGUI->setHeightPreset((int) $this->getMediaPool()->getDefaultHeight());
216  } else {
217  $ret_obj = $tree->getParentId($this->mep_item_id);
218  $ilObjMediaObjectGUI = new ilObjMediaObjectGUI("", ilMediaPoolItem::lookupForeignId($this->mep_item_id), false, false);
219  $this->ctrl->setParameter($this, "mepitem_id", $this->getParentFolderId());
220  $ilTabs->setBackTarget(
221  $lng->txt("back"),
222  $this->ctrl->getLinkTarget(
223  $this,
224  $this->mode
225  )
226  );
227  }
228  if ($this->ctrl->getCmdClass() === "ilinternallinkgui") {
229  $this->ctrl->setReturn($this, "explorer");
230  } else {
231  $this->ctrl->setParameter($this, "mepitem_id", $ret_obj);
232  $this->ctrl->setReturn(
233  $this,
234  $this->mode
235  );
236  $this->ctrl->setParameter($this, "mepitem_id", $this->mep_item_id);
237  }
238  $this->getTemplate();
239  $ilObjMediaObjectGUI->setTabs();
240  $this->setLocator();
241 
242  // set adv metadata record dobject
243  $ilObjMediaObjectGUI->setAdvMdRecordObject($this->object->getRefId(), "mep", "mob");
244 
245  $ret = $this->ctrl->forwardCommand($ilObjMediaObjectGUI);
246  if ($cmd === "save") {
247  $object = $ilObjMediaObjectGUI->getObject();
248  if (!is_null($object)) {
249  $mep_item = new ilMediaPoolItem();
250  $mep_item->setTitle($object->getTitle());
251  $mep_item->setType("mob");
252  $mep_item->setForeignId($object->getId());
253  $mep_item->create();
254 
255  $parent = $this->mep_item_id;
256  $tree->insertNode($mep_item->getId(), $parent);
258  "ilias.php?baseClass=ilMediaPoolPresentationGUI&cmd=listMedia&ref_id=" .
259  $this->requested_ref_id . "&mepitem_id=" . $this->mep_item_id
260  );
261  }
262  }
263  $this->tpl->printToStdout();
264  break;
265 
266  case "ilmediacreationgui":
267  $this->checkPermission("write");
268  $this->prepareOutput();
269  $this->ctrl->setReturn($this, "listMedia");
270  //$ilTabs->activateTab("content");
271  //$this->addContentSubTabs("manage");
272  $med_type = [];
273  $creation = new ilMediaCreationGUI([ilMediaCreationGUI::TYPE_ALL], function ($mob_id) {
274  $this->afterUpload($mob_id);
275  }, function ($mob_id, $long_desc) {
276  $this->afterUrlSaving($mob_id, $long_desc);
277  }, function ($mob_ids) {
278  $this->afterPoolInsert($mob_ids);
279  }, function ($mob_id) {
280  $this->finishSingleUpload($mob_id);
281  }, function ($mob_id) {
282  $this->onMobUpdate($mob_id);
283  });
284  $this->ctrl->forwardCommand($creation);
285  $this->tpl->printToStdout();
286  break;
287 
288 
289  case "ilobjfoldergui":
290  $this->checkPermission("write");
291  $this->addHeaderAction();
292  $folder_gui = new ilObjFolderGUI("", 0, false, false);
293  $this->ctrl->setReturn($this, "listMedia");
294  $cmd .= "Object";
295  switch ($cmd) {
296  case "createObject":
297  $this->prepareOutput();
298  $folder_gui = new ilObjFolderGUI("", 0, false, false);
299  $folder_gui->setFormAction(
300  "save",
301  $this->ctrl->getFormActionByClass("ilobjfoldergui")
302  );
303  $folder_gui->createObject();
304  $this->tpl->printToStdout();
305  break;
306 
307  case "saveObject":
308  $parent = $this->mep_item_id;
309  $folder_gui->setFolderTree($tree);
310  $folder_gui->saveObject();
311  break;
312 
313  case "editObject":
314  $this->prepareOutput();
315  $folder_gui = new ilObjFolderGUI(
316  "",
317  ilMediaPoolItem::lookupForeignId($this->mep_item_id),
318  false,
319  false
320  );
321  $this->ctrl->setParameter($this, "foldereditmode", "1");
322  $folder_gui->setFormAction("update", $this->ctrl->getFormActionByClass("ilobjfoldergui"));
323  $folder_gui->editObject();
324  $this->tpl->printToStdout();
325  break;
326 
327  case "updateObject":
328  $folder_gui = new ilObjFolderGUI(
329  "",
330  ilMediaPoolItem::lookupForeignId($this->mep_item_id),
331  false,
332  false
333  );
334  $this->ctrl->setParameter($this, "mepitem_id", $this->getParentFolderId());
335  $this->ctrl->setReturn($this, "listMedia");
336  $folder_gui->updateObject(); // this returns to parent
337  break;
338 
339  case "cancelObject":
340  if ($this->mep_request->getFolderEditMode()) {
341  $this->ctrl->setParameter($this, "mepitem_id", $this->getParentFolderId());
342  }
343  $this->ctrl->redirect($this, "listMedia");
344  break;
345  }
346  break;
347 
348  case "ileditclipboardgui":
349  $this->prepareOutput();
350  $this->addHeaderAction();
351  $this->ctrl->setReturn($this, $this->mode);
352  $clip_gui = new ilEditClipboardGUI();
353  $clip_gui->setMultipleSelections(true);
354  $clip_gui->setInsertButtonTitle($lng->txt("mep_copy_to_mep"));
355  $ilTabs->setTabActive("clipboard");
356  $this->ctrl->forwardCommand($clip_gui);
357  $this->tpl->printToStdout();
358  break;
359 
360  case 'ilinfoscreengui':
361  $this->prepareOutput();
362  $this->addHeaderAction();
363  $this->infoScreen();
364  $this->tpl->printToStdout();
365  break;
366 
367  case 'ilpermissiongui':
368  $this->checkPermission("edit_permission");
369  $this->prepareOutput();
370  $this->addHeaderAction();
371  $perm_gui = new ilPermissionGUI($this);
372  $ilTabs->activateTab("perm_settings");
373  $this->ctrl->forwardCommand($perm_gui);
374  $this->tpl->printToStdout();
375  break;
376 
377  case "ilexportgui":
378  $this->checkPermission("write");
379  $this->prepareOutput();
380  $this->addHeaderAction();
381  $ilTabs->activateTab("export");
382  $exp_gui = new ilExportGUI($this);
383  $exp_gui->addFormat("xml");
384  $ot = ilObjectTranslation::getInstance($this->object->getId());
385  if ($ot->getContentActivated()) {
386  $exp_gui->addFormat("xml_master", "XML (" . $lng->txt("mep_master_language_only") . ")", $this, "export");
387  $exp_gui->addFormat("xml_masternomedia", "XML (" . $lng->txt("mep_master_language_only_no_media") . ")", $this, "export");
388  }
389  $this->ctrl->forwardCommand($exp_gui);
390  $this->tpl->printToStdout();
391  break;
392 
393  case "ilfilesystemgui":
394  $this->checkPermission("write");
395  $this->prepareOutput();
396  $this->addHeaderAction();
397  $ilTabs->clearTargets();
398  $ilTabs->setBackTarget(
399  $lng->txt("back"),
400  $ilCtrl->getLinkTarget($this, "listMedia")
401  );
402  $mset = new ilSetting("mobs");
403  $import_directory_factory = new ilImportDirectoryFactory();
404  $mob_import_directory = $import_directory_factory->getInstanceForComponent(ilImportDirectoryFactory::TYPE_MOB);
405  if ($mob_import_directory->exists()) {
406  $fs_gui = new ilFileSystemGUI($mob_import_directory->getAbsolutePath());
407  $fs_gui->setPostDirPath(true);
408  $fs_gui->setTableId("mepud" . $this->object->getId());
409  $fs_gui->setAllowFileCreation(false);
410  $fs_gui->setAllowDirectoryCreation(false);
411  $fs_gui->clearCommands();
412  $fs_gui->addCommand(
413  $this,
414  "selectUploadDirFiles",
415  $this->lng->txt("mep_sel_upload_dir_files"),
416  false,
417  true
418  );
419  $this->ctrl->forwardCommand($fs_gui);
420  }
421  $this->tpl->printToStdout();
422  break;
423 
424  case "ilcommonactiondispatchergui":
426  $this->ctrl->forwardCommand($gui);
427  break;
428 
429  case 'ilobjecttranslationgui':
430  $this->prepareOutput();
431  $this->addHeaderAction();
432  //$this->setTabs("settings");
433  $ilTabs->activateTab("settings");
434  $this->setSettingsSubTabs("obj_multilinguality");
435  $transgui = new ilObjectTranslationGUI($this);
436  $transgui->setTitleDescrOnlyMode(false);
437  $this->ctrl->forwardCommand($transgui);
438  $this->tpl->printToStdout();
439  break;
440 
441  case "ilmediapoolimportgui":
442  $this->prepareOutput();
443  $this->addHeaderAction();
444  $this->checkPermission("write");
445  $ilTabs->activateTab("import");
446  $gui = new ilMediaPoolImportGUI($this->getMediaPool());
447  $this->ctrl->forwardCommand($gui);
448  $this->tpl->printToStdout();
449  break;
450 
451  case "ilmobmultisrtuploadgui":
452  $this->checkPermission("write");
453  $this->prepareOutput();
454  $this->addHeaderAction();
455  $this->setContentSubTabs("srt_files");
456  $gui = new ilMobMultiSrtUploadGUI(new ilMepMultiSrt($this->getMediaPool()));
457  $this->ctrl->forwardCommand($gui);
458  $this->tpl->printToStdout();
459  break;
460 
461 
462  default:
463  $this->prepareOutput();
464  $this->addHeaderAction();
465  $cmd = $this->ctrl->getCmd("listMedia") ?: "listMedia";
466  $this->$cmd();
467  if (!$this->getCreationMode()) {
468  $this->tpl->printToStdout();
469  }
470  break;
471  }
472  }
setLocator()
set Locator
checkPermission(string $perm, string $cmd="", string $type="", int $ref_id=null)
This file is part of ILIAS, a powerful learning management system published by ILIAS open source e-Le...
Class ilObjFolderGUI.
This file is part of ILIAS, a powerful learning management system published by ILIAS open source e-Le...
txt(string $a_topic, string $a_default_lang_fallback_mod="")
gets the text for a given topic if the topic is not in the list, the topic itself with "-" will be re...
infoScreen()
show information screen
static lookupForeignId(int $a_id)
prepareOutput(bool $show_sub_objects=true)
getTemplate()
Get standard template.
setSettingsSubTabs(string $a_active)
This file is part of ILIAS, a powerful learning management system published by ILIAS open source e-Le...
Export User Interface Class.
setAdvMdRecordObject(int $a_adv_ref_id, string $a_adv_type, string $a_adv_subtype="-")
Set object, that defines the adv md records being used.
setContent(string $a_html)
Sets content for standard template.
This file is part of ILIAS, a powerful learning management system published by ILIAS open source e-Le...
setCreationMode(bool $mode=true)
afterUrlSaving(int $mob_id, string $long_desc)
static getInstance(int $obj_id)
ilGlobalTemplateInterface $tpl
This file is part of ILIAS, a powerful learning management system published by ILIAS open source e-Le...
getParentId(int $a_node_id)
get parent id of given node
static redirect(string $a_script)
This file is part of ILIAS, a powerful learning management system published by ILIAS open source e-Le...
Editing User Interface for MediaObjects within LMs (see ILIAS DTD)
InternalGUIService $gui
getParentFolderId()
Get folder parent ID.
insertNode(int $a_node_id, int $a_parent_id, int $a_pos=self::POS_LAST_NODE, bool $a_reset_deletion_date=false)
insert new node with node_id under parent node with parent_id
New PermissionGUI (extends from old ilPermission2GUI) RBAC related output.
File System Explorer GUI class.
addHeaderAction()
Add header action menu.
Class ilMediaPoolPage GUI class.
setContentSubTabs(string $a_active)
Set sub tabs for content tab.
static getInstanceFromAjaxCall()
(Re-)Build instance from ajax call
GUI class for object translation handling.
ilAccessHandler $access
+ Here is the call graph for this function:

◆ export()

ilObjMediaPoolGUI::export ( )

Definition at line 1658 of file class.ilObjMediaPoolGUI.php.

References ilObjectTranslation\getInstance(), ILIAS\Repository\object(), and ilUtil\stripSlashes().

1658  : void
1659  {
1660  $ot = ilObjectTranslation::getInstance($this->object->getId());
1661  $opt = "";
1662  if ($ot->getContentActivated()) {
1663  $format = explode("_", $this->mep_request->getExportFormat());
1664  $opt = ilUtil::stripSlashes($format[1]);
1665  }
1666 
1667  $this->object->exportXML($opt);
1668  }
static stripSlashes(string $a_str, bool $a_strip_html=true, string $a_allow="")
static getInstance(int $obj_id)
+ Here is the call graph for this function:

◆ finishSingleUpload()

ilObjMediaPoolGUI::finishSingleUpload ( int  $mob_id)

Definition at line 1948 of file class.ilObjMediaPoolGUI.php.

References ILIAS\Repository\ctrl().

Referenced by executeCommand().

1948  : void
1949  {
1950  $this->ctrl->redirect($this, "listMedia");
1951  }
+ Here is the call graph for this function:
+ Here is the caller graph for this function:

◆ getBulkUploadForm()

ilObjMediaPoolGUI::getBulkUploadForm ( )
protected

Definition at line 1684 of file class.ilObjMediaPoolGUI.php.

References $bulk_upload_form, ILIAS\Repository\ctrl(), and ILIAS\Repository\lng().

Referenced by bulkUpload(), and executeCommand().

1684  : FormAdapterGUI
1685  {
1686  if (is_null($this->bulk_upload_form)) {
1687  $mep_hash = uniqid();
1688  $this->ctrl->setParameter($this, "mep_hash", $mep_hash);
1689  $this->bulk_upload_form = $this->gui
1690  ->form(self::class, 'performBulkUpload')
1691  ->section("props", $this->lng->txt('mep_bulk_upload'))
1692  ->file(
1693  "media_files",
1694  $this->lng->txt("mep_media_files"),
1695  \Closure::fromCallable([$this, 'handleUploadResult']),
1696  "mep_id",
1697  "",
1698  20
1699  );
1700  // ->meta()->text()->meta()->textarea()
1701  }
1702  return $this->bulk_upload_form;
1703  }
FormAdapterGUI $bulk_upload_form
+ Here is the call graph for this function:
+ Here is the caller graph for this function:

◆ getEditFormCustomValues()

ilObjMediaPoolGUI::getEditFormCustomValues ( array &  $a_values)
protected

Definition at line 586 of file class.ilObjMediaPoolGUI.php.

References ILIAS\Survey\Mode\getId(), and ilObjectTranslation\getInstance().

586  : void
587  {
588  $ot = ilObjectTranslation::getInstance($this->getMediaPool()->getId());
589  if ($ot->getContentActivated()) {
590  $a_values["title"] = $ot->getDefaultTitle();
591  $a_values["desc"] = $ot->getDefaultDescription();
592  }
593  if ($this->getMediaPool()->getDefaultWidth() > 0) {
594  $a_values["default_width"] = $this->object->getDefaultWidth();
595  }
596  if ($this->getMediaPool()->getDefaultHeight() > 0) {
597  $a_values["default_height"] = $this->object->getDefaultHeight();
598  }
599  }
static getInstance(int $obj_id)
+ Here is the call graph for this function:

◆ getFolderValues()

ilObjMediaPoolGUI::getFolderValues ( )

Get current values for folder from.

Definition at line 1138 of file class.ilObjMediaPoolGUI.php.

References ILIAS\Repository\form(), and ilMediaPoolItem\lookupTitle().

Referenced by editFolder().

1138  : void
1139  {
1140  $values = array();
1141 
1142  $values["title"] = ilMediaPoolItem::lookupTitle($this->mep_item_id);
1143 
1144  $this->form->setValuesByArray($values);
1145  }
static lookupTitle(int $a_id)
form( $class_path, string $cmd, string $submit_caption="")
+ Here is the call graph for this function:
+ Here is the caller graph for this function:

◆ getMediaPoolPageGUI()

ilObjMediaPoolGUI::getMediaPoolPageGUI (   $mep_item_id,
  $old_nr = 0 
)
protected

Get media pool page.

Parameters

Definition at line 890 of file class.ilObjMediaPoolGUI.php.

Referenced by showPage().

891  {
892  include_once("./Modules/MediaPool/classes/class.ilMediaPoolPageGUI.php");
893  $page_gui = new ilMediaPoolPageGUI($mep_item_id, $old_nr);
894  $page_gui->setPoolGUI($this);
895 
896  return $page_gui;
897  }
Class ilMediaPoolPage GUI class.
+ Here is the caller graph for this function:

◆ getParentFolderId()

ilObjMediaPoolGUI::getParentFolderId ( )

Get folder parent ID.

Definition at line 789 of file class.ilObjMediaPoolGUI.php.

References ILIAS\Repository\object().

Referenced by executeCommand().

789  : ?int
790  {
791  if ($this->mep_item_id == 0) {
792  return null;
793  }
794  $par_id = $this->object->getPoolTree()->getParentId($this->mep_item_id);
795  if ($par_id != $this->object->getPoolTree()->getRootId()) {
796  return (int) $par_id;
797  }
798 
799  return null;
800  }
+ Here is the call graph for this function:
+ Here is the caller graph for this function:

◆ getPreviewModalHTML()

static ilObjMediaPoolGUI::getPreviewModalHTML ( int  $a_mpool_ref_id,
ilGlobalTemplateInterface  $a_tpl 
)
static

Get preview modal html.

Definition at line 1621 of file class.ilObjMediaPoolGUI.php.

References $DIC, ilObject2GUI\$lng, ilObjectGUI\$request, ilObject2GUI\$tpl, ilGlobalTemplateInterface\addJavaScript(), ilModalGUI\getInstance(), ilObjMediaObjectGUI\includePresentationJS(), ilLanguage\txt(), and ilModalGUI\TYPE_LARGE.

Referenced by ilMediaPoolTableGUI\getHTML().

1624  : string {
1625  global $DIC;
1626 
1627  $tpl = $DIC["tpl"];
1628  $ilCtrl = $DIC->ctrl();
1629  $lng = $DIC->language();
1630  $request = $DIC->mediaPool()
1631  ->internal()
1632  ->gui()
1633  ->standardRequest();
1634 
1636 
1637  $tpl->addJavaScript("./Modules/MediaPool/js/ilMediaPool.js");
1638 
1639  $ilCtrl->setParameterByClass("ilobjmediapoolgui", "mepitem_id", "");
1640  $ilCtrl->setParameterByClass("ilobjmediapoolgui", "ref_id", $a_mpool_ref_id);
1641  $tpl->addOnloadCode("il.MediaPool.setPreviewUrl('" . $ilCtrl->getLinkTargetByClass(array("ilmediapoolpresentationgui", "ilobjmediapoolgui"), "showPreview", "", false, false) . "');");
1642  $ilCtrl->setParameterByClass("ilobjmediapoolgui", "mepitem_id", $request->getItemId());
1643  $ilCtrl->setParameterByClass(
1644  "ilobjmediapoolgui",
1645  "ref_id",
1646  $request->getRefId()
1647  );
1648 
1649  $modal = ilModalGUI::getInstance();
1650  $modal->setHeading($lng->txt("preview"));
1651  $modal->setId("ilMepPreview");
1652  $modal->setType(ilModalGUI::TYPE_LARGE);
1653  $modal->setBody("<iframe id='ilMepPreviewContent'></iframe>");
1654 
1655  return $modal->getHTML();
1656  }
txt(string $a_topic, string $a_default_lang_fallback_mod="")
gets the text for a given topic if the topic is not in the list, the topic itself with "-" will be re...
static includePresentationJS(ilGlobalTemplateInterface $a_tpl=null)
Include media object presentation JS.
global $DIC
Definition: feed.php:28
ServerRequestInterface $request
ilGlobalTemplateInterface $tpl
addJavaScript(string $a_js_file, bool $a_add_version_parameter=true, int $a_batch=2)
Add a javascript file that should be included in the header.
static getInstance()
+ Here is the call graph for this function:
+ Here is the caller graph for this function:

◆ getTemplate()

ilObjMediaPoolGUI::getTemplate ( )

Get standard template.

Definition at line 780 of file class.ilObjMediaPoolGUI.php.

Referenced by executeCommand().

780  : void
781  {
782  $this->tpl->loadStandardTemplate();
783  }
+ Here is the caller graph for this function:

◆ getType()

ilObjMediaPoolGUI::getType ( )
final

Definition at line 119 of file class.ilObjMediaPoolGUI.php.

119  : string
120  {
121  return "mep";
122  }

◆ handleUploadResult()

ilObjMediaPoolGUI::handleUploadResult ( FileUpload  $upload,
UploadResult  $result 
)
protected

Definition at line 1705 of file class.ilObjMediaPoolGUI.php.

References $location, $mep_item_id, ilObjectGUI\$tree, ilObjMediaObject\_getRelativeDirectory(), ilObjMediaObject\fixFilename(), ilObjMediaObject\getMediaItem(), ilObjMediaObject\getMimeType(), ILIAS\FileUpload\DTO\UploadResult\getName(), ilTree\insertNode(), and ILIAS\FileUpload\FileUpload\moveOneFileTo().

1708  : BasicHandlerResult {
1709  $title = $result->getName();
1710 
1711  $mob = new ilObjMediaObject();
1712  $mob->setTitle($title);
1713  $mob->setDescription("");
1714  $mob->create();
1715 
1716  $mob->createDirectory();
1717  $media_item = new ilMediaItem();
1718  $mob->addMediaItem($media_item);
1719  $media_item->setPurpose("Standard");
1720 
1721  $mob_dir = ilObjMediaObject::_getRelativeDirectory($mob->getId());
1722  $file_name = ilObjMediaObject::fixFilename($title);
1723  $file = $mob_dir . "/" . $file_name;
1724 
1725  $upload->moveOneFileTo(
1726  $result,
1727  $mob_dir,
1728  Location::WEB,
1729  $file_name,
1730  true
1731  );
1732 
1733  $mep_item = new ilMediaPoolItem();
1734  $mep_item->setTitle($title);
1735  $mep_item->setType("mob");
1736  $mep_item->setForeignId($mob->getId());
1737  $mep_item->create();
1738 
1739  $tree = $this->object->getTree();
1740  $parent = $this->mep_item_id;
1741  $tree->insertNode($mep_item->getId(), $parent);
1742 
1743  // get mime type
1744  $format = ilObjMediaObject::getMimeType($file);
1745  $location = $file_name;
1746 
1747  // set real meta and object data
1748  $media_item->setFormat($format);
1749  $media_item->setLocation($location);
1750  $media_item->setLocationType("LocalFile");
1751  $media_item->setUploadHash($this->mep_request->getUploadHash());
1752  $mob->update();
1753 
1754  $item_ids[] = $mob->getId();
1755 
1756  $mob = new ilObjMediaObject($mob->getId());
1757  $mob->generatePreviewPic(320, 240);
1758 
1759  // duration
1760  $med_item = $mob->getMediaItem("Standard");
1761  $med_item->determineDuration();
1762  $med_item->update();
1763 
1764  return new BasicHandlerResult(
1765  "mep_id",
1766  HandlerResult::STATUS_OK,
1767  $med_item->getId(),
1768  ''
1769  );
1770  }
static _getRelativeDirectory(int $a_mob_id)
Get relative (to webspace dir) directory.
$location
This file is part of ILIAS, a powerful learning management system published by ILIAS open source e-Le...
Definition: buildRTE.php:22
static getMimeType(string $a_file, bool $a_external=false)
get mime type for file
moveOneFileTo(UploadResult $uploadResult, string $destination, int $location=Location::STORAGE, string $file_name='', bool $override_existing=false)
Moves a single File (the attributes, metadata and upload-status of which are contained in UploadResul...
getMediaItem(string $a_purpose)
get item for media purpose
This file is part of ILIAS, a powerful learning management system published by ILIAS open source e-Le...
static fixFilename(string $a_name)
Fix filename of uploaded file.
This file is part of ILIAS, a powerful learning management system published by ILIAS open source e-Le...
insertNode(int $a_node_id, int $a_parent_id, int $a_pos=self::POS_LAST_NODE, bool $a_reset_deletion_date=false)
insert new node with node_id under parent node with parent_id
+ Here is the call graph for this function:

◆ infoScreen()

ilObjMediaPoolGUI::infoScreen ( )

show information screen

Exceptions
ilCtrlException
ilPermissionException

Definition at line 1440 of file class.ilObjMediaPoolGUI.php.

References ilObject2GUI\$access, ILIAS\Repository\ctrl(), ILIAS\Repository\lng(), ILIAS\Repository\object(), and ILIAS\Repository\tabs().

Referenced by executeCommand(), and infoScreenObject().

1440  : void
1441  {
1442  $this->tabs->activateTab("info_short");
1443  $ilAccess = $this->access;
1444 
1445  if (!$ilAccess->checkAccess("visible", "", $this->ref_id) &&
1446  !$ilAccess->checkAccess("read", "", $this->ref_id) &&
1447  !$ilAccess->checkAccess("write", "", $this->ref_id)) {
1448  throw new ilPermissionException($this->lng->txt("msg_no_perm_read"));
1449  }
1450 
1451  if ($this->ctrl->getCmd() === "infoScreen") {
1452  $this->ctrl->setCmd("showSummary");
1453  $this->ctrl->setCmdClass("ilinfoscreengui");
1454  }
1455 
1456  $info = new ilInfoScreenGUI($this);
1457 
1458  $info->enablePrivateNotes();
1459 
1460 
1461  // standard meta data
1462  $info->addMetaDataSections($this->object->getId(), 0, $this->object->getType());
1463 
1464  // forward the command
1465  $this->ctrl->forwardCommand($info);
1466  }
Class ilInfoScreenGUI.
This file is part of ILIAS, a powerful learning management system published by ILIAS open source e-Le...
ilAccessHandler $access
+ Here is the call graph for this function:
+ Here is the caller graph for this function:

◆ infoScreenObject()

ilObjMediaPoolGUI::infoScreenObject ( )

this one is called from the info button in the repository

Definition at line 1428 of file class.ilObjMediaPoolGUI.php.

References ILIAS\Repository\ctrl(), and infoScreen().

1428  : void
1429  {
1430  $this->ctrl->setCmd("showSummary");
1431  $this->ctrl->setCmdClass("ilinfoscreengui");
1432  $this->infoScreen();
1433  }
infoScreen()
show information screen
+ Here is the call graph for this function:

◆ initCreationForms()

ilObjMediaPoolGUI::initCreationForms ( string  $new_type)
protected

Definition at line 498 of file class.ilObjMediaPoolGUI.php.

References ilObjectGUI\initCreateForm(), and ilObjectGUI\initImportForm().

498  : array
499  {
500  $forms = array(self::CFORM_NEW => $this->initCreateForm($new_type),
501  self::CFORM_IMPORT => $this->initImportForm($new_type));
502 
503  return $forms;
504  }
initImportForm(string $new_type)
initCreateForm(string $new_type)
+ Here is the call graph for this function:

◆ initEditCustomForm()

ilObjMediaPoolGUI::initEditCustomForm ( ilPropertyFormGUI  $a_form)
protected

Definition at line 515 of file class.ilObjMediaPoolGUI.php.

References ilObjectGUI\$object_service, ilPropertyFormGUI\addItem(), ilObjectServiceSettingsGUI\CUSTOM_METADATA, ilObjectServiceSettingsGUI\initServiceSettingsForm(), ILIAS\Repository\lng(), and ILIAS\Repository\object().

515  : void
516  {
517  $obj_service = $this->object_service;
518 
519  // default width
520  $ni = new ilNumberInputGUI($this->lng->txt("mep_default_width"), "default_width");
521  $ni->setMinValue(0);
522  $ni->setSuffix("px");
523  $ni->setMaxLength(5);
524  $ni->setSize(5);
525  $a_form->addItem($ni);
526 
527  // default height
528  $ni = new ilNumberInputGUI($this->lng->txt("mep_default_height"), "default_height");
529  $ni->setSuffix("px");
530  $ni->setMinValue(0);
531  $ni->setMaxLength(5);
532  $ni->setSize(5);
533  $ni->setInfo($this->lng->txt("mep_default_width_height_info"));
534  $a_form->addItem($ni);
535 
536  // presentation
537  $pres = new ilFormSectionHeaderGUI();
538  $pres->setTitle($this->lng->txt('obj_presentation'));
539  $a_form->addItem($pres);
540 
541  // tile image
542  $obj_service->commonSettings()->legacyForm($a_form, $this->object)->addTileImage();
543 
544  // additional features
545  $feat = new ilFormSectionHeaderGUI();
546  $feat->setTitle($this->lng->txt('obj_features'));
547  $a_form->addItem($feat);
548 
550  $this->object->getId(),
551  $a_form,
552  array(
554  )
555  );
556  }
ilObjectService $object_service
static initServiceSettingsForm(int $obj_id, ilPropertyFormGUI $form, array $services)
+ Here is the call graph for this function:

◆ initFolderForm()

ilObjMediaPoolGUI::initFolderForm ( string  $a_mode = "edit")
Parameters
string$a_mode"edit" | "create"
Exceptions
ilCtrlException

Definition at line 1200 of file class.ilObjMediaPoolGUI.php.

References ilObject2GUI\$ctrl, ilObject2GUI\$lng, ILIAS\Repository\form(), and ilLanguage\txt().

Referenced by createFolderForm(), editFolder(), saveFolder(), and updateFolder().

1200  : void
1201  {
1202  $lng = $this->lng;
1203  $ilCtrl = $this->ctrl;
1204 
1205  $this->form = new ilPropertyFormGUI();
1206 
1207  // desc
1208  $ti = new ilTextInputGUI($lng->txt("title"), "title");
1209  $ti->setMaxLength(128);
1210  $ti->setRequired(true);
1211  $this->form->addItem($ti);
1212 
1213  // save and cancel commands
1214  if ($a_mode === "create") {
1215  $this->form->addCommandButton("saveFolder", $lng->txt("save"));
1216  $this->form->addCommandButton("cancelSave", $lng->txt("cancel"));
1217  $this->form->setTitle($lng->txt("mep_new_folder"));
1218  } else {
1219  $this->form->addCommandButton("updateFolder", $lng->txt("save"));
1220  $this->form->addCommandButton("cancelFolderUpdate", $lng->txt("cancel"));
1221  $this->form->setTitle($lng->txt("mep_edit_folder"));
1222  }
1223 
1224  $this->form->setFormAction($ilCtrl->getFormAction($this));
1225  }
txt(string $a_topic, string $a_default_lang_fallback_mod="")
gets the text for a given topic if the topic is not in the list, the topic itself with "-" will be re...
form( $class_path, string $cmd, string $submit_caption="")
+ Here is the call graph for this function:
+ Here is the caller graph for this function:

◆ initMediaBulkForm()

ilObjMediaPoolGUI::initMediaBulkForm ( int  $a_id,
string  $a_title 
)

Init media bulk form.

Definition at line 1827 of file class.ilObjMediaPoolGUI.php.

References $form, ilObject2GUI\$lng, ilPropertyFormGUI\addItem(), ilFormGUI\setCloseTag(), ilFormGUI\setOpenTag(), and ilLanguage\txt().

Referenced by editTitlesAndDescriptions(), and saveTitlesAndDescriptions().

1830  : ilPropertyFormGUI {
1831  $lng = $this->lng;
1832 
1833  $form = new ilPropertyFormGUI();
1834  $form->setOpenTag(false);
1835  $form->setCloseTag(false);
1836 
1837  // title
1838  $ti = new ilTextInputGUI($lng->txt("title"), "title_" . $a_id);
1839  $ti->setValue($a_title);
1840  $form->addItem($ti);
1841 
1842  // description
1843  $ti = new ilTextAreaInputGUI($lng->txt("description"), "description_" . $a_id);
1844  $form->addItem($ti);
1845 
1846  return $form;
1847  }
txt(string $a_topic, string $a_default_lang_fallback_mod="")
gets the text for a given topic if the topic is not in the list, the topic itself with "-" will be re...
setCloseTag(bool $a_val)
setOpenTag(bool $a_open)
This class represents a text area property in a property form.
+ Here is the call graph for this function:
+ Here is the caller graph for this function:

◆ insertFromClipboard()

ilObjMediaPoolGUI::insertFromClipboard ( )

insert media object from clipboard

Definition at line 1008 of file class.ilObjMediaPoolGUI.php.

References ilObject2GUI\checkPermission(), ILIAS\Repository\ctrl(), and ILIAS\Repository\object().

1008  : void
1009  {
1010  $this->checkPermission("write");
1011 
1012  $this->domain->mediapool($this->object->getId())
1013  ->copySelectedFromEditClipboard($this->mep_item_id);
1014 
1015  /*
1016  if (count($not_inserted) > 0) {
1017  $this->main_tpl->setOnScreenMessage('info', $this->lng->txt("mep_not_insert_already_exist") . "<br>" .
1018  implode("<br>", $not_inserted), true);
1019  }*/
1020  $this->ctrl->redirect($this, $this->mode);
1021  }
checkPermission(string $perm, string $cmd="", string $type="", int $ref_id=null)
+ Here is the call graph for this function:

◆ listMedia()

ilObjMediaPoolGUI::listMedia ( )

list media objects

Definition at line 631 of file class.ilObjMediaPoolGUI.php.

References ilObject2GUI\$access, ilObject2GUI\$ctrl, ilObject2GUI\$lng, $tabs, ilObject2GUI\$toolbar, ilObject2GUI\$tpl, ilObject2GUI\checkPermission(), ilSession\get(), ilGlobalTemplateInterface\setContent(), setContentSubTabs(), SYSTEM_FOLDER_ID, ilLanguage\txt(), and ilImportDirectoryFactory\TYPE_MOB.

Referenced by returnFromItem().

631  : void
632  {
633  $ilAccess = $this->access;
634  $tpl = $this->tpl;
635  $ilTabs = $this->tabs;
636  $ilCtrl = $this->ctrl;
637  $ilToolbar = $this->toolbar;
638  $lng = $this->lng;
639 
640  $ilCtrl->setParameter($this, "mep_mode", "listMedia");
641 
642  $this->checkPermission("read");
643 
644  $ilTabs->setTabActive("content");
645  $this->setContentSubTabs("content");
646 
647  if ($ilAccess->checkAccess("write", "", $this->object->getRefId())) {
648  $ilToolbar->addButton(
649  $lng->txt("mep_create_mob"),
650  $ilCtrl->getLinkTargetByClass("ilMediaCreationGUI", "")
651  );
652 
653  $mset = new ilSetting("mobs");
654  if ($mset->get("mep_activate_pages")) {
655  $ilToolbar->addButton(
656  $lng->txt("mep_create_content_snippet"),
657  $ilCtrl->getLinkTargetByClass(["ilobjmediapoolgui", "ilmediapoolpagegui"], "createMediaPoolPage")
658  );
659  }
660 
661  $ilToolbar->addButton(
662  $lng->txt("mep_create_folder"),
663  $ilCtrl->getLinkTarget($this, "createFolderForm")
664  );
665 
666  $upload_factory = new ilImportDirectoryFactory();
667  $media_upload = $upload_factory->getInstanceForComponent(ilImportDirectoryFactory::TYPE_MOB);
668  if ($media_upload->exists() && $this->rbac_system->checkAccess("visible", SYSTEM_FOLDER_ID)) {
669  $ilToolbar->addButton(
670  $lng->txt("mep_create_from_upload_dir"),
671  $ilCtrl->getLinkTargetByClass("ilfilesystemgui", "listFiles")
672  );
673  }
674 
675  $ilToolbar->addButton(
676  $lng->txt("mep_bulk_upload"),
677  $ilCtrl->getLinkTarget($this, "bulkUpload")
678  );
679 
680  $move_ids = ilSession::get("mep_move_ids");
681  if (is_array($move_ids) && count($move_ids) > 0) {
682  $ilToolbar->addSeparator();
683  $ilToolbar->addButton(
684  $lng->txt("paste"),
685  $ilCtrl->getLinkTarget($this, "paste")
686  );
687  }
688  }
689 
690  $mep_table_gui = new ilMediaPoolTableGUI($this, "listMedia", $this->getMediaPool(), "mepitem_id");
691  $tpl->setContent($mep_table_gui->getHTML());
692  }
checkPermission(string $perm, string $cmd="", string $type="", int $ref_id=null)
static get(string $a_var)
txt(string $a_topic, string $a_default_lang_fallback_mod="")
gets the text for a given topic if the topic is not in the list, the topic itself with "-" will be re...
const SYSTEM_FOLDER_ID
Definition: constants.php:35
ilToolbarGUI $toolbar
setContent(string $a_html)
Sets content for standard template.
ilGlobalTemplateInterface $tpl
setContentSubTabs(string $a_active)
Set sub tabs for content tab.
TableGUI class for recent changes in wiki.
ilAccessHandler $access
+ Here is the call graph for this function:
+ Here is the caller graph for this function:

◆ move()

ilObjMediaPoolGUI::move ( )
protected

Definition at line 1875 of file class.ilObjMediaPoolGUI.php.

References ILIAS\Repository\ctrl(), ILIAS\Repository\lng(), and ilSession\set().

1875  : void
1876  {
1877  ilSession::set("mep_move_ids", $this->mep_request->getItemIds());
1878  $this->main_tpl->setOnScreenMessage('info', $this->lng->txt("mep_move_select_insert"), true);
1879  $this->ctrl->redirect($this, "listMedia");
1880  }
static set(string $a_var, $a_val)
Set a value.
+ Here is the call graph for this function:

◆ onMobUpdate()

ilObjMediaPoolGUI::onMobUpdate ( int  $mob_id)
protected

Definition at line 1953 of file class.ilObjMediaPoolGUI.php.

Referenced by executeCommand().

1953  : void
1954  {
1955  }
+ Here is the caller graph for this function:

◆ openClipboard()

ilObjMediaPoolGUI::openClipboard ( )

paste from clipboard

Definition at line 984 of file class.ilObjMediaPoolGUI.php.

References ilObject2GUI\$ctrl, and ilObject2GUI\checkPermission().

984  : void
985  {
986  $ilCtrl = $this->ctrl;
987 
988  $this->checkPermission("write");
989 
990  $ilCtrl->setParameterByClass(
991  "ileditclipboardgui",
992  "returnCommand",
993  rawurlencode($ilCtrl->getLinkTarget(
994  $this,
995  "insertFromClipboard",
996  "",
997  false,
998  false
999  ))
1000  );
1001  $ilCtrl->redirectByClass("ilEditClipboardGUI", "getObject");
1002  }
checkPermission(string $perm, string $cmd="", string $type="", int $ref_id=null)
+ Here is the call graph for this function:

◆ paste()

ilObjMediaPoolGUI::paste ( )
protected

Definition at line 1882 of file class.ilObjMediaPoolGUI.php.

References Vendor\Package\$e, ILIAS\Repository\ctrl(), ILIAS\Repository\lng(), ilMediaPoolItem\lookupType(), and ILIAS\Repository\object().

1882  : void
1883  {
1884  $target_folder_id = $this->mep_request->getItemId();
1885  $target_tree = $this->domain->tree($this->object->getId());
1886  if (ilMediaPoolItem::lookupType($target_folder_id) !== "fold") {
1887  $target_folder_id = $target_tree->readRootId();
1888  }
1889 
1890  try {
1891  $this->domain->mediapool($this->object->getId())->pasteFromClipboard($target_folder_id);
1892  } catch (Exception $e) {
1893  $this->main_tpl->setOnScreenMessage(
1894  'failure',
1895  $this->lng->txt("mep_target_in_source_not_allowed") . " " . $e->getMessage(),
1896  true
1897  );
1898  }
1899 
1900  $this->ctrl->redirect($this, "listMedia");
1901  }
static lookupType(int $a_id)
+ Here is the call graph for this function:

◆ performBulkUpload()

ilObjMediaPoolGUI::performBulkUpload ( )

Save bulk upload form.

Definition at line 1775 of file class.ilObjMediaPoolGUI.php.

References ilObject2GUI\checkPermission(), and ILIAS\Repository\ctrl().

1775  : void
1776  {
1777  $this->checkPermission("write");
1778  $this->ctrl->setParameter($this, "mep_hash", $this->mep_request->getUploadHash());
1779  $this->ctrl->redirect($this, "editTitlesAndDescriptions");
1780  }
checkPermission(string $perm, string $cmd="", string $type="", int $ref_id=null)
+ Here is the call graph for this function:

◆ remove()

ilObjMediaPoolGUI::remove ( )

Definition at line 1032 of file class.ilObjMediaPoolGUI.php.

References ilObjectGUI\$obj_id, ilObject2GUI\checkPermission(), ILIAS\Repository\ctrl(), and ILIAS\Repository\lng().

1032  : void
1033  {
1034  $this->checkPermission("write");
1035 
1036  $ids = $this->mep_request->getItemIds();
1037  foreach ($ids as $obj_id) {
1038  $this->object->deleteChild($obj_id);
1039  }
1040 
1041  $this->main_tpl->setOnScreenMessage('success', $this->lng->txt("cont_obj_removed"), true);
1042  $this->ctrl->redirect($this, $this->mode);
1043  }
checkPermission(string $perm, string $cmd="", string $type="", int $ref_id=null)
+ Here is the call graph for this function:

◆ resetFilter()

ilObjMediaPoolGUI::resetFilter ( )

Definition at line 762 of file class.ilObjMediaPoolGUI.php.

References allMedia(), and ilMediaPoolTableGUI\IL_MEP_EDIT.

762  : void
763  {
764  $mtab = new ilMediaPoolTableGUI(
765  $this,
766  "allMedia",
767  $this->getMediaPool(),
768  "mepitem_id",
770  true
771  );
772  $mtab->resetFilter();
773  $mtab->resetOffset();
774  $this->allMedia();
775  }
allMedia()
list all media objects
TableGUI class for recent changes in wiki.
+ Here is the call graph for this function:

◆ returnFromItem()

ilObjMediaPoolGUI::returnFromItem ( )
protected

Return from item editing.

Definition at line 477 of file class.ilObjMediaPoolGUI.php.

References ilObject2GUI\$ctrl, ilObjectGUI\$tree, ilObject2GUI\$type, ilTree\getParentId(), listMedia(), ilMediaPoolItem\lookupType(), ilCtrl\redirect(), and ilCtrl\setParameter().

477  : void
478  {
479  $ctrl = $this->ctrl;
480 
481  $type = ilMediaPoolItem::lookupType($this->mep_item_id);
482  if ($type !== "fold") {
483  $tree = $this->object->getTree();
484  $fold_id = $tree->getParentId($this->mep_item_id);
485  if ($fold_id > 0) {
486  $ctrl->setParameter($this, "mepitem_id", $fold_id);
487  $ctrl->redirect($this, "listMedia");
488  }
489  }
490  $this->listMedia();
491  }
redirect(object $a_gui_obj, string $a_cmd=null, string $a_anchor=null, bool $is_async=false)
listMedia()
list media objects
getParentId(int $a_node_id)
get parent id of given node
static lookupType(int $a_id)
setParameter(object $a_gui_obj, string $a_parameter, $a_value)
+ Here is the call graph for this function:

◆ saveFolder()

ilObjMediaPoolGUI::saveFolder ( )

Save folder form.

Definition at line 1150 of file class.ilObjMediaPoolGUI.php.

References ilObject2GUI\$ctrl, ilObject2GUI\$lng, $mep_item_id, ilObject2GUI\$tpl, ilObject2GUI\checkPermission(), ILIAS\Repository\form(), initFolderForm(), ILIAS\Repository\object(), ilGlobalTemplateInterface\setContent(), and ilLanguage\txt().

1150  : void
1151  {
1152  $tpl = $this->tpl;
1153  $lng = $this->lng;
1154  $ilCtrl = $this->ctrl;
1155 
1156  $this->checkPermission("write");
1157 
1158  $this->initFolderForm("create");
1159  if ($this->form->checkInput()) {
1160  if ($this->object->createFolder($this->form->getInput("title"), $this->mep_item_id)) {
1161  $this->main_tpl->setOnScreenMessage('success', $lng->txt("mep_folder_created"), true);
1162  }
1163  $ilCtrl->redirect($this, "listMedia");
1164  }
1165 
1166  $this->form->setValuesByPost();
1167  $tpl->setContent($this->form->getHTML());
1168  }
checkPermission(string $perm, string $cmd="", string $type="", int $ref_id=null)
txt(string $a_topic, string $a_default_lang_fallback_mod="")
gets the text for a given topic if the topic is not in the list, the topic itself with "-" will be re...
setContent(string $a_html)
Sets content for standard template.
ilGlobalTemplateInterface $tpl
form( $class_path, string $cmd, string $submit_caption="")
initFolderForm(string $a_mode="edit")
+ Here is the call graph for this function:

◆ saveTitlesAndDescriptions()

ilObjMediaPoolGUI::saveTitlesAndDescriptions ( )
protected

Definition at line 1849 of file class.ilObjMediaPoolGUI.php.

References ilObject2GUI\$ctrl, ilObject2GUI\$lng, ilPropertyFormGUI\checkInput(), ilObject2GUI\checkPermission(), ilPropertyFormGUI\getInput(), ilMediaItem\getMediaItemsForUploadHash(), initMediaBulkForm(), ilCtrl\redirect(), and ilLanguage\txt().

1849  : void
1850  {
1851  $lng = $this->lng;
1852  $ctrl = $this->ctrl;
1853 
1854  $this->checkPermission("write");
1856  $this->mep_request->getUploadHash()
1857  );
1858 
1859  foreach ($media_items as $mi) {
1860  $mob = new ilObjMediaObject($mi["mob_id"]);
1861  $form = $this->initMediaBulkForm($mi["mob_id"], $mob->getTitle());
1862  $form->checkInput();
1863  $title = $form->getInput("title_" . $mi["mob_id"]);
1864  $desc = $form->getInput("description_" . $mi["mob_id"]);
1865  if (trim($title) !== "") {
1866  $mob->setTitle($title);
1867  }
1868  $mob->setDescription($desc);
1869  $mob->update();
1870  }
1871  $this->main_tpl->setOnScreenMessage('success', $lng->txt("msg_obj_modified"), true);
1872  $ctrl->redirect($this, "listMedia");
1873  }
checkPermission(string $perm, string $cmd="", string $type="", int $ref_id=null)
txt(string $a_topic, string $a_default_lang_fallback_mod="")
gets the text for a given topic if the topic is not in the list, the topic itself with "-" will be re...
redirect(object $a_gui_obj, string $a_cmd=null, string $a_anchor=null, bool $is_async=false)
getInput(string $a_post_var, bool $ensureValidation=true)
Returns the input of an item, if item provides getInput method and as fallback the value of the HTTP-...
static getMediaItemsForUploadHash(string $a_hash)
Get media items for upload hash.
initMediaBulkForm(int $a_id, string $a_title)
Init media bulk form.
+ Here is the call graph for this function:

◆ selectUploadDirFiles()

ilObjMediaPoolGUI::selectUploadDirFiles ( ?array  $a_files = null)

Select files from upload directory.

Definition at line 1476 of file class.ilObjMediaPoolGUI.php.

References ilObject2GUI\$ctrl, ilObject2GUI\$lng, $tabs, ilObject2GUI\$toolbar, ilObject2GUI\$tpl, ilObject2GUI\checkPermission(), ilGlobalTemplateInterface\setContent(), SYSTEM_FOLDER_ID, and ilLanguage\txt().

1478  : void {
1479  $tpl = $this->tpl;
1480  $ilTabs = $this->tabs;
1481  $lng = $this->lng;
1482  $ilCtrl = $this->ctrl;
1483  $ilToolbar = $this->toolbar;
1484 
1485 
1486  if (!$a_files) {
1487  $a_files = $this->mep_request->getFiles();
1488  }
1489 
1490  $ilTabs->clearTargets();
1491  $ilTabs->setBackTarget(
1492  $lng->txt("back"),
1493  $ilCtrl->getLinkTarget($this, "listMedia")
1494  );
1495 
1496  $this->checkPermission("write");
1497 
1498  if ($this->rbac_system->checkAccess("visible", SYSTEM_FOLDER_ID)) {
1499  $tb = new ilToolbarGUI();
1500  // action type
1501  $options = array(
1502  "rename" => $lng->txt("mep_up_dir_move"),
1503  "copy" => $lng->txt("mep_up_dir_copy"),
1504  );
1505  $si = new ilSelectInputGUI("", "action");
1506  $si->setOptions($options);
1507  $tb->addInputItem($si);
1508  $tb->setCloseFormTag(false);
1509  $tb->setFormAction($ilCtrl->getFormAction($this));
1510  $tb->setFormName("mep_up_form");
1511 
1512  $tab = new ilUploadDirFilesTableGUI(
1513  $this,
1514  "selectUploadDirFiles",
1515  $a_files
1516  );
1517  $tab->setFormName("mep_up_form");
1518  $tpl->setContent($tb->getHTML() . $tab->getHTML());
1519  }
1520  }
checkPermission(string $perm, string $cmd="", string $type="", int $ref_id=null)
This class represents a selection list property in a property form.
txt(string $a_topic, string $a_default_lang_fallback_mod="")
gets the text for a given topic if the topic is not in the list, the topic itself with "-" will be re...
const SYSTEM_FOLDER_ID
Definition: constants.php:35
ilToolbarGUI $toolbar
setContent(string $a_html)
Sets content for standard template.
This file is part of ILIAS, a powerful learning management system published by ILIAS open source e-Le...
ilGlobalTemplateInterface $tpl
+ Here is the call graph for this function:

◆ setContentSubTabs()

ilObjMediaPoolGUI::setContentSubTabs ( string  $a_active)

Set sub tabs for content tab.

Definition at line 1251 of file class.ilObjMediaPoolGUI.php.

References ilObject2GUI\$access, ilObject2GUI\$ctrl, $tabs, ILIAS\Repository\ctrl(), ILIAS\Repository\lng(), and ilCtrl\setParameter().

Referenced by allMedia(), executeCommand(), and listMedia().

1253  : void {
1254  $ilAccess = $this->access;
1255  $ilTabs = $this->tabs;
1256  $ilCtrl = $this->ctrl;
1257 
1258  $ilTabs->addSubTab("content", $this->lng->txt("objs_fold"), $this->ctrl->getLinkTarget($this, ""));
1259 
1260  $ilCtrl->setParameter($this, "mepitem_id", "");
1261  $ilTabs->addSubTab("mep_all_mobs", $this->lng->txt("mep_all_mobs"), $this->ctrl->getLinkTarget($this, "allMedia"));
1262  $ilCtrl->setParameter($this, "mepitem_id", $this->mep_item_id);
1263 
1264  if ($ilAccess->checkAccess('write', '', $this->ref_id)) {
1265  $ilTabs->addSubTab(
1266  "srt_files",
1267  $this->lng->txt("mep_media_subtitles"),
1268  $ilCtrl->getLinkTargetByClass("ilmobmultisrtuploadgui", "")
1269  );
1270  }
1271 
1272  $ilTabs->activateSubTab($a_active);
1273  }
setParameter(object $a_gui_obj, string $a_parameter, $a_value)
ilAccessHandler $access
+ Here is the call graph for this function:
+ Here is the caller graph for this function:

◆ setSettingsSubTabs()

ilObjMediaPoolGUI::setSettingsSubTabs ( string  $a_active)

Definition at line 1365 of file class.ilObjMediaPoolGUI.php.

References ilObject2GUI\$access, ilObject2GUI\$lng, $tabs, ILIAS\Repository\ctrl(), and ilLanguage\txt().

Referenced by edit(), and executeCommand().

1367  : void {
1368  $ilTabs = $this->tabs;
1369  $lng = $this->lng;
1370  $ilAccess = $this->access;
1371 
1372  if ($ilAccess->checkAccess("write", "", $this->object->getRefId())) {
1373  $ilTabs->addSubTab(
1374  "settings",
1375  $lng->txt("settings"),
1376  $this->ctrl->getLinkTarget($this, "edit")
1377  );
1378 
1379  $mset = new ilSetting("mobs");
1380  if ($mset->get("mep_activate_pages")) {
1381  $ilTabs->addSubTabTarget(
1382  "obj_multilinguality",
1383  $this->ctrl->getLinkTargetByClass("ilobjecttranslationgui", "")
1384  );
1385  }
1386  }
1387 
1388  $ilTabs->setSubTabActive($a_active);
1389  }
txt(string $a_topic, string $a_default_lang_fallback_mod="")
gets the text for a given topic if the topic is not in the list, the topic itself with "-" will be re...
ilAccessHandler $access
+ Here is the call graph for this function:
+ Here is the caller graph for this function:

◆ setTabs()

ilObjMediaPoolGUI::setTabs ( )
protected

Definition at line 1275 of file class.ilObjMediaPoolGUI.php.

References ilObject2GUI\$access, $help, $tabs, ILIAS\Repository\ctrl(), ILIAS\Repository\lng(), and ilHelpGUI\setScreenIdComponent().

1275  : void
1276  {
1277  $ilAccess = $this->access;
1278  $ilTabs = $this->tabs;
1279  $ilHelp = $this->help;
1280 
1281  $ilHelp->setScreenIdComponent("mep");
1282 
1283  if ($ilAccess->checkAccess('read', '', $this->ref_id) ||
1284  $ilAccess->checkAccess('write', '', $this->ref_id)) {
1285  $ilTabs->addTab("content", $this->lng->txt("mep_content"), $this->ctrl->getLinkTarget($this, ""));
1286  }
1287 
1288  // info tab
1289  if ($ilAccess->checkAccess('visible', '', $this->ref_id) ||
1290  $ilAccess->checkAccess('read', '', $this->ref_id) ||
1291  $ilAccess->checkAccess('write', '', $this->ref_id)) {
1292  $force_active = $this->ctrl->getNextClass() === "ilinfoscreengui"
1293  || strtolower($this->ctrl->getCmdClass()) === "ilnotegui";
1294  $ilTabs->addTarget(
1295  "info_short",
1296  $this->ctrl->getLinkTargetByClass(
1297  array("ilobjmediapoolgui", "ilinfoscreengui"),
1298  "showSummary"
1299  ),
1300  array("showSummary", "infoScreen"),
1301  "",
1302  "",
1303  $force_active
1304  );
1305  }
1306 
1307  if ($ilAccess->checkAccess("write", "", $this->object->getRefId())) {
1308  $ilTabs->addTarget(
1309  "settings",
1310  $this->ctrl->getLinkTarget($this, "edit"),
1311  "edit",
1312  array("", "ilobjmediapoolgui")
1313  );
1314  }
1315  if ($ilAccess->checkAccess("write", "", $this->object->getRefId())) {
1316  $ilTabs->addTarget(
1317  "clipboard",
1318  $this->ctrl->getLinkTarget($this, "openClipboard"),
1319  "view",
1320  "ileditclipboardgui"
1321  );
1322  }
1323 
1324  // properties
1325  if ($ilAccess->checkAccess("write", "", $this->object->getRefId())) {
1326  // meta data
1327  $mdgui = new ilObjectMetaDataGUI($this->object, ['mob', "mpg"]);
1328  $mdtab = $mdgui->getTab();
1329  if ($mdtab) {
1330  $ilTabs->addTarget(
1331  "meta_data",
1332  $mdtab,
1333  "",
1334  "ilobjectmetadatagui"
1335  );
1336  }
1337  }
1338 
1339  if ($ilAccess->checkAccess("write", "", $this->object->getRefId())) {
1340  $ilTabs->addTarget(
1341  "export",
1342  $this->ctrl->getLinkTargetByClass("ilexportgui", ""),
1343  "",
1344  "ilexportgui"
1345  );
1346 
1347  $ilTabs->addTarget(
1348  "import",
1349  $this->ctrl->getLinkTargetByClass("ilmediapoolimportgui", ""),
1350  "",
1351  "ilmediapoolimportgui"
1352  );
1353  }
1354 
1355  if ($ilAccess->checkAccess("edit_permission", "", $this->object->getRefId())) {
1356  $ilTabs->addTarget(
1357  "perm_settings",
1358  $this->ctrl->getLinkTargetByClass(array(get_class($this),'ilpermissiongui'), "perm"),
1359  array("perm","info","owner"),
1360  'ilpermissiongui'
1361  );
1362  }
1363  }
This file is part of ILIAS, a powerful learning management system published by ILIAS open source e-Le...
setScreenIdComponent(string $a_comp)
ilAccessHandler $access
+ Here is the call graph for this function:

◆ showFullscreen()

ilObjMediaPoolGUI::showFullscreen ( )

show media fullscreen

Definition at line 924 of file class.ilObjMediaPoolGUI.php.

References showMedia().

924  : void
925  {
926  $this->showMedia();
927  }
showMedia()
show media object
+ Here is the call graph for this function:

◆ showMedia()

ilObjMediaPoolGUI::showMedia ( )
protected

show media object

Definition at line 805 of file class.ilObjMediaPoolGUI.php.

References $params, ilObject2GUI\checkPermission(), ILIAS\Repository\ctrl(), ilObjStyleSheet\getContentStylePath(), ilUtil\getImagePath(), ilUtil\getStyleSheetLocation(), ilFileUtils\getWebspaceDir(), IL_MODE_ALIAS, IL_MODE_OUTPUT, ilObjMediaObjectGUI\includePresentationJS(), and ilObjMediaObject\isTypeAllowed().

Referenced by showFullscreen(), and showPreview().

805  : void
806  {
807  $this->checkPermission("read");
808  $link_xml = "";
809  $pg_frame = "";
810 
811  $item = new ilMediaPoolItem($this->mep_item_id);
812  $mob_id = $item->getForeignId();
813 
814  $this->tpl = new ilGlobalTemplate("tpl.fullscreen.html", true, true, "Services/COPage");
815  $this->tpl->setVariable("LOCATION_STYLESHEET", ilUtil::getStyleSheetLocation());
816  $this->tpl->setVariable(
817  "LOCATION_CONTENT_STYLESHEET",
819  );
820 
821 
823  $media_obj = new ilObjMediaObject($mob_id);
824 
825 
826  $this->tpl->setVariable("TITLE", " - " . $media_obj->getTitle());
827 
828  $xml = "<dummy>";
829  // todo: we get always the first alias now (problem if mob is used multiple
830  // times in page)
831  $xml .= $media_obj->getXML(IL_MODE_ALIAS);
832  $xml .= $media_obj->getXML(IL_MODE_OUTPUT);
833  $xml .= $link_xml;
834  $xml .= "</dummy>";
835 
836  $wb_path = ilFileUtils::getWebspaceDir("output") . "/";
837 
838  $mode = ($this->ctrl->getCmd() !== "showPreview")
839  ? "fullscreen"
840  : "media";
841  $enlarge_path = ilUtil::getImagePath("media/enlarge.svg", false, "output");
842  $fullscreen_link =
843  $this->ctrl->getLinkTarget($this, "showFullscreen", "", false, false);
844  $params = array('mode' => $mode, 'enlarge_path' => $enlarge_path,
845  'link_params' => "ref_id=" . $this->requested_ref_id,'fullscreen_link' => $fullscreen_link,
846  'enable_html_mob' => ilObjMediaObject::isTypeAllowed("html") ? "y" : "n",
847  'ref_id' => $this->requested_ref_id, 'pg_frame' => $pg_frame, 'webspace_path' => $wb_path);
848  $output = $this->xsl->process($xml, $params);
849 
850  // unmask user html
851  $this->tpl->setVariable("MEDIA_CONTENT", $output);
852  }
static getWebspaceDir(string $mode="filesystem")
get webspace directory
checkPermission(string $perm, string $cmd="", string $type="", int $ref_id=null)
special template class to simplify handling of ITX/PEAR
if(! $DIC->user() ->getId()||!ilLTIConsumerAccess::hasCustomProviderCreationAccess()) $params
Definition: ltiregstart.php:33
static includePresentationJS(ilGlobalTemplateInterface $a_tpl=null)
Include media object presentation JS.
static getImagePath(string $img, string $module_path="", string $mode="output", bool $offline=false)
get image path (for images located in a template directory)
static getStyleSheetLocation(string $mode="output", string $a_css_name="", string $a_css_location="")
get full style sheet file name (path inclusive) of current user
static isTypeAllowed(string $a_type)
const IL_MODE_ALIAS
static getContentStylePath(int $a_style_id, bool $add_random=true, bool $add_token=true)
get content style path static (to avoid full reading)
This file is part of ILIAS, a powerful learning management system published by ILIAS open source e-Le...
const IL_MODE_OUTPUT
+ Here is the call graph for this function:
+ Here is the caller graph for this function:

◆ showPage()

ilObjMediaPoolGUI::showPage ( )

Show page.

Parameters

Definition at line 860 of file class.ilObjMediaPoolGUI.php.

References ilObject2GUI\$tpl, ilGlobalTemplateInterface\addCss(), exit, ilObjStyleSheet\getContentStylePath(), getMediaPoolPageGUI(), ilUtil\getStyleSheetLocation(), ilObjStyleSheet\getSyntaxStylePath(), ilGlobalTemplateInterface\printToStdout(), and ilGlobalTemplateInterface\setVariable().

Referenced by showPreview().

860  : void
861  {
862  //$tpl = new \ilGlobalPageTemplate($DIC->globalScreen(), $DIC->ui(), $DIC->http());
863  $tpl = new ilGlobalTemplate("tpl.fullscreen.html", true, true, "Services/COPage");
864 
868 
869  // get page object
870  $page_gui = $this->getMediaPoolPageGUI($this->mep_item_id);
871  $page_gui->setTemplate($tpl);
872 
873  $page_gui->setTemplateOutput(false);
874  $page_gui->setHeader("");
875  $ret = $page_gui->showPage(true);
876 
877  //$tpl->setBodyClass("ilMediaPoolPagePreviewBody");
878  $tpl->setVariable("MEDIA_CONTENT", "<div>" . $ret . "</div>");
879 
880 
881  $tpl->printToStdout();
882  exit;
883  }
printToStdout(string $part=self::DEFAULT_BLOCK, bool $has_tabs=true, bool $skip_main_menu=false)
exit
Definition: login.php:29
special template class to simplify handling of ITX/PEAR
setVariable(string $variable, $value='')
Sets the given variable to the given value.
static getStyleSheetLocation(string $mode="output", string $a_css_name="", string $a_css_location="")
get full style sheet file name (path inclusive) of current user
ilGlobalTemplateInterface $tpl
getMediaPoolPageGUI($mep_item_id, $old_nr=0)
Get media pool page.
static getContentStylePath(int $a_style_id, bool $add_random=true, bool $add_token=true)
get content style path static (to avoid full reading)
addCss(string $a_css_file, string $media="screen")
Add a css file that should be included in the header.
+ Here is the call graph for this function:
+ Here is the caller graph for this function:

◆ showPreview()

ilObjMediaPoolGUI::showPreview ( )

Show content snippet.

Definition at line 903 of file class.ilObjMediaPoolGUI.php.

References ilObject2GUI\checkPermission(), showMedia(), and showPage().

903  : void
904  {
905  $this->checkPermission("read");
906 
907  $item = new ilMediaPoolItem($this->mep_item_id);
908 
909  switch ($item->getType()) {
910  case "mob":
911  $this->showMedia();
912  break;
913 
914  case "pg":
915  $this->showPage();
916  break;
917  }
918  }
checkPermission(string $perm, string $cmd="", string $type="", int $ref_id=null)
This file is part of ILIAS, a powerful learning management system published by ILIAS open source e-Le...
showMedia()
show media object
+ Here is the call graph for this function:

◆ toggleExplorerNodeState()

ilObjMediaPoolGUI::toggleExplorerNodeState ( )
protected

Definition at line 694 of file class.ilObjMediaPoolGUI.php.

694  : void
695  {
696  $exp = new ilMediaPoolExplorerGUI($this, "listMedia", $this->getMediaPool());
697  $exp->toggleExplorerNodeState();
698  }
This file is part of ILIAS, a powerful learning management system published by ILIAS open source e-Le...

◆ updateCustom()

ilObjMediaPoolGUI::updateCustom ( ilPropertyFormGUI  $form)
protected

Definition at line 601 of file class.ilObjMediaPoolGUI.php.

References $form, ilObjectGUI\$object_service, ilObjectServiceSettingsGUI\CUSTOM_METADATA, ILIAS\Survey\Mode\getId(), ilPropertyFormGUI\getInput(), ilObjectTranslation\getInstance(), ILIAS\Repository\object(), and ilObjectServiceSettingsGUI\updateServiceSettingsForm().

601  : void
602  {
603  $obj_service = $this->object_service;
604 
605  $ot = ilObjectTranslation::getInstance($this->getMediaPool()->getId());
606  if ($ot->getContentActivated()) {
607  $ot->setDefaultTitle($form->getInput('title'));
608  $ot->setDefaultDescription($form->getInput('desc'));
609  $ot->save();
610  }
611 
612  $this->getMediaPool()->setDefaultWidth($form->getInput("default_width"));
613  $this->object->setDefaultHeight($form->getInput("default_height"));
614 
615  // additional features
617  $this->object->getId(),
618  $form,
619  array(
621  )
622  );
623 
624  // tile image
625  $obj_service->commonSettings()->legacyForm($form, $this->object)->saveTileImage();
626  }
static updateServiceSettingsForm(int $obj_id, ilPropertyFormGUI $form, array $services)
getInput(string $a_post_var, bool $ensureValidation=true)
Returns the input of an item, if item provides getInput method and as fallback the value of the HTTP-...
static getInstance(int $obj_id)
ilObjectService $object_service
+ Here is the call graph for this function:

◆ updateFolder()

ilObjMediaPoolGUI::updateFolder ( )

Definition at line 1170 of file class.ilObjMediaPoolGUI.php.

References ilObject2GUI\$ctrl, ilObject2GUI\$lng, ilObject2GUI\$tpl, ilObject2GUI\checkPermission(), ILIAS\Repository\form(), initFolderForm(), ILIAS\Repository\object(), ilGlobalTemplateInterface\setContent(), and ilLanguage\txt().

1170  : void
1171  {
1172  $lng = $this->lng;
1173  $ilCtrl = $this->ctrl;
1174  $tpl = $this->tpl;
1175 
1176  $this->checkPermission("write");
1177 
1178  $this->initFolderForm("edit");
1179  if ($this->form->checkInput()) {
1180  $item = new ilMediaPoolItem($this->mep_item_id);
1181  $item->setTitle($this->form->getInput("title"));
1182  $item->update();
1183  $this->main_tpl->setOnScreenMessage('success', $lng->txt("msg_obj_modified"), true);
1184  $ilCtrl->setParameter(
1185  $this,
1186  "mepitem_id",
1187  $this->object->getTree()->getParentId($this->mep_item_id)
1188  );
1189  $ilCtrl->redirect($this, "listMedia");
1190  }
1191 
1192  $this->form->setValuesByPost();
1193  $tpl->setContent($this->form->getHTML());
1194  }
checkPermission(string $perm, string $cmd="", string $type="", int $ref_id=null)
txt(string $a_topic, string $a_default_lang_fallback_mod="")
gets the text for a given topic if the topic is not in the list, the topic itself with "-" will be re...
setContent(string $a_html)
Sets content for standard template.
ilGlobalTemplateInterface $tpl
This file is part of ILIAS, a powerful learning management system published by ILIAS open source e-Le...
form( $class_path, string $cmd, string $submit_caption="")
initFolderForm(string $a_mode="edit")
+ Here is the call graph for this function:

Field Documentation

◆ $bulk_upload_form

FormAdapterGUI ilObjMediaPoolGUI::$bulk_upload_form = null
protected

Definition at line 42 of file class.ilObjMediaPoolGUI.php.

Referenced by getBulkUploadForm().

◆ $domain

ILIAS MediaPool InternalDomainService ilObjMediaPoolGUI::$domain
protected

Definition at line 40 of file class.ilObjMediaPoolGUI.php.

◆ $form

ilPropertyFormGUI ilObjMediaPoolGUI::$form
protected

Definition at line 44 of file class.ilObjMediaPoolGUI.php.

Referenced by initMediaBulkForm(), and updateCustom().

◆ $gui

InternalGUIService ilObjMediaPoolGUI::$gui
protected

Definition at line 43 of file class.ilObjMediaPoolGUI.php.

◆ $help

ilHelpGUI ilObjMediaPoolGUI::$help
protected

Definition at line 49 of file class.ilObjMediaPoolGUI.php.

Referenced by setTabs().

◆ $main_tpl

ilGlobalTemplateInterface ilObjMediaPoolGUI::$main_tpl
protected

Definition at line 50 of file class.ilObjMediaPoolGUI.php.

Referenced by bulkUpload(), and editTitlesAndDescriptions().

◆ $mep_item_id

int ilObjMediaPoolGUI::$mep_item_id = 0
protected

◆ $mep_log

ilLogger ilObjMediaPoolGUI::$mep_log
protected

Definition at line 52 of file class.ilObjMediaPoolGUI.php.

◆ $mep_request

StandardGUIRequest ilObjMediaPoolGUI::$mep_request
protected

Definition at line 47 of file class.ilObjMediaPoolGUI.php.

◆ $mode

string ilObjMediaPoolGUI::$mode
protected

Definition at line 45 of file class.ilObjMediaPoolGUI.php.

◆ $output_prepared

bool ilObjMediaPoolGUI::$output_prepared

Definition at line 53 of file class.ilObjMediaPoolGUI.php.

◆ $tabs

ilTabsGUI ilObjMediaPoolGUI::$tabs
protected

◆ $upload

FileUpload ilObjMediaPoolGUI::$upload
protected

Definition at line 51 of file class.ilObjMediaPoolGUI.php.

◆ $xsl

ILIAS COPage Xsl XslManager ilObjMediaPoolGUI::$xsl
protected

Definition at line 41 of file class.ilObjMediaPoolGUI.php.


The documentation for this class was generated from the following file: