ILIAS  release_9 Revision v9.13-25-g2c18ec4c24f
ilObjLearningSequenceGUI Class Reference

Class ilObjLearningSequenceGUI ilObjLearningSequenceGUI: ilRepositoryGUI ilObjLearningSequenceGUI: ilAdministrationGUI ilObjLearningSequenceGUI: ilPermissionGUI ilObjLearningSequenceGUI: ilInfoScreenGUI ilObjLearningSequenceGUI: ilCommonActionDispatcherGUI ilObjLearningSequenceGUI: ilColumnGUI ilObjLearningSequenceGUI: ilObjectCopyGUI ilObjLearningSequenceGUI: ilExportGUI ilObjLearningSequenceGUI: ilObjLearningSequenceSettingsGUI ilObjLearningSequenceGUI: ilObjLearningSequenceContentGUI ilObjLearningSequenceGUI: ilObjLearningSequenceLearnerGUI ilObjLearningSequenceGUI: ilObjLearningSequenceLPPollingGUI ilObjLearningSequenceGUI: ilLearningSequenceMembershipGUI ilObjLearningSequenceGUI: ilLearningProgressGUI ilObjLearningSequenceGUI: ilObjLearningModuleGUI ilObjLearningSequenceGUI: ilObjFileBasedLMGUI ilObjLearningSequenceGUI: ilObjSAHSLearningModuleGUI ilObjLearningSequenceGUI: ilObjContentPageGUI ilObjLearningSequenceGUI: ilObjExerciseGUI ilObjLearningSequenceGUI: ilObjFileGUI ilObjLearningSequenceGUI: ilObjIndividualAssessmentGUI ilObjLearningSequenceGUI: ilIndividualAssessmentSettingsGUI ilObjLearningSequenceGUI: ilObjTestGUI ilObjLearningSequenceGUI: ilObjSurveyGUI ilObjLearningSequenceGUI: ilObjFileUploadHandlerGUI ilObjLearningSequenceGUI: ilObjLearningSequenceEditIntroGUI, ilObjLearningSequenceEditExtroGUI. More...

+ Inheritance diagram for ilObjLearningSequenceGUI:
+ Collaboration diagram for ilObjLearningSequenceGUI:

Public Member Functions

 __construct ()
 
 executeCommand ()
 
 addContentStyleCss ()
 
 addToNavigationHistory ()
 
 unparticipate ()
 
 renderObject ()
 Redirects to Manage Content to make deletion screen work. More...
 
 createMailSignature ()
 
 getLocalRoles ()
 
 addCustomData (array $a_data)
 
 showPossibleSubObjects ()
 
- Public Member Functions inherited from ilContainerGUI
 executeCommand ()
 
 forwardToPageObject ()
 
 addPageTabs ()
 
 getContainerPageHTML ()
 
 prepareOutput (bool $show_subobjects=true)
 
 getContentGUI ()
 
 renderObject ()
 
 renderBlockAsynchObject ()
 render the object More...
 
 setContentSubTabs ()
 
 showAdministrationPanel ()
 
 showPermanentLink ()
 
 editPageFrameObject ()
 
 cancelPageContentObject ()
 
 showLinkListObject ()
 
 addHeaderRow (ilTemplate $a_tpl, string $a_type, bool $a_show_image=true)
 
 addMessageRow (ilTemplate $a_tpl, string $a_message, string $a_type)
 
 setPageEditorTabs ()
 
 addStandardContainerSubTabs (bool $a_include_view=true)
 Add standard container subtabs for view, manage, oderdering and text/media editor link. More...
 
 enableAdministrationPanelObject ()
 
 disableAdministrationPanelObject ()
 
 editOrderObject ()
 
 isActiveOrdering ()
 
 isActiveItemOrdering ()
 
 enableMultiDownloadObject ()
 
 isMultiDownloadEnabled ()
 
 cutObject ()
 cut object(s) out from a container and write the information to clipboard public More...
 
 copyObject ()
 Copy object(s) out from a container and write the information to clipboard It is not possible to copy multiple objects at once. More...
 
 downloadObject ()
 
 getBucketTitle ()
 
 linkObject ()
 create an new reference of an object in tree it's like a hard link of unix More...
 
 clearObject ()
 clear clipboard and go back to last object More...
 
 performPasteIntoMultipleObjectsObject ()
 
 initAndDisplayLinkIntoMultipleObjectsObject ()
 
 showPasteTreeObject ()
 
 cancelMoveLinkObject ()
 Cancel move|link empty clipboard and return to parent. More...
 
 keepObjectsInClipboardObject ()
 
 initAndDisplayCopyIntoMultipleObjectsObject ()
 
 initAndDisplayMoveIntoObjectObject ()
 
 pasteObject ()
 paste object from clipboard to current place Depending on the chosen command the object(s) are linked, copied or moved More...
 
 clipboardObject ()
 
 isActiveAdministrationPanel ()
 
 setColumnSettings (ilColumnGUI $column_gui)
 
 allowBlocksMoving ()
 Standard is to allow blocks moving. More...
 
 allowBlocksConfigure ()
 Standard is to allow blocks configuration. More...
 
 cloneAllObject ()
 Clone all object Overwritten method for copying container objects. More...
 
 saveSortingObject ()
 
 cloneNodes (int $srcRef, int $dstRef, array &$mapping, string $newName=null)
 Recursively clones all nodes of the RBAC tree. More...
 
 modifyItemGUI (ilObjectListGUI $a_item_list_gui, array $a_item_data)
 
 editStylePropertiesObject ()
 
 getAsynchItemListObject ()
 
 redrawListItemObject ()
 Redraw a list item (ajax) More...
 
 trashObject ()
 Show trash content of object. More...
 
 trashApplyFilterObject ()
 
 trashResetFilterObject ()
 
 removeFromSystemObject ()
 
 undeleteObject ()
 Get objects back from trash. More...
 
 confirmRemoveFromSystemObject ()
 
 setSideColumnReturn ()
 
 getAdminTabs ()
 
 competencesObject ()
 
- Public Member Functions inherited from ilObjectGUI
 __construct ($data, int $id=0, bool $call_by_reference=true, bool $prepare_output=true)
 
 getRefId ()
 
 setAdminMode (string $mode)
 
 getAdminMode ()
 
 getObject ()
 
 executeCommand ()
 
 withReferences ()
 determines whether objects are referenced or not (got ref ids or not) More...
 
 setCreationMode (bool $mode=true)
 If true, a creation screen is displayed the current [ref_id] does belong to the parent class The mode is determined in ilRepositoryGUI. More...
 
 getCreationMode ()
 
 prepareOutput (bool $show_sub_objects=true)
 
 getAdminTabs ()
 administration tabs show only permissions and trash folder More...
 
 getHTML ()
 
 confirmedDeleteObject ()
 confirmed deletion of object -> objects are moved to trash or deleted immediately, if trash is disabled More...
 
 cancelObject ()
 cancel action and go back to previous page More...
 
 createObject ()
 create new object form More...
 
 editAvailabilityPeriodObject ()
 
 saveAvailabilityPeriodObject ()
 
 cancelCreation ()
 cancel create action and go back to repository parent More...
 
 saveObject ()
 
 getDidacticTemplateVar (string $type)
 Get didactic template setting from creation screen. More...
 
 putObjectInTree (ilObject $obj, int $parent_node_id=null)
 Add object to tree at given position. More...
 
 editObject ()
 
 addExternalEditFormCustom (ilPropertyFormGUI $form)
 
 updateObject ()
 updates object entry in object_data More...
 
 getFormAction (string $cmd, string $default_form_action="")
 Get form action for command (command is method name without "Object", e.g. More...
 
 isVisible (int $ref_id, string $type)
 
 viewObject ()
 viewObject container presentation for "administration -> repository, trash, permissions" More...
 
 deleteObject (bool $error=false)
 Display deletion confirmation screen. More...
 
 setColumnSettings (ilColumnGUI $column_gui)
 
 redirectAfterCreation ()
 Redirect after creation, see https://docu.ilias.de/goto_docu_wiki_wpage_5035_1357.html Should be overwritten and redirect to settings screen. More...
 
 addToDeskObject ()
 
 removeFromDeskObject ()
 
- Public Member Functions inherited from ILIAS\Object\ImplementsCreationCallback
 callCreationCallback (\ilObject $object, \ilObjectDefinition $obj_definition, int $requested_crtcb)
 
- Public Member Functions inherited from ilDesktopItemHandling
 addToDeskObject ()
 
 removeFromDeskObject ()
 

Static Public Member Functions

static _goto (string $target)
 
- Static Public Member Functions inherited from ilContainerGUI
static _buildPath (int $a_ref_id, int $a_course_ref_id)
 build path More...
 
- Static Public Member Functions inherited from ilObjectGUI
static _gotoRepositoryRoot (bool $raise_error=false)
 Goto repository root. More...
 
static _gotoRepositoryNode (int $ref_id, string $cmd="")
 
static _gotoSharedWorkspaceNode (int $wsp_id)
 

Data Fields

const CMD_VIEW = "view"
 
const CMD_LEARNER_VIEW = "learnerView"
 
const CMD_CONTENT = "manageContent"
 
const CMD_MEMBERS = "members"
 
const CMD_MANAGE_MEMBERS = "participants"
 
const CMD_MEMBERS_GALLERY = "jump2UsersGallery"
 
const CMD_INFO = "showSummary"
 
const CMD_INFO_SCREEN = "infoScreen"
 
const CMD_SETTINGS = "settings"
 
const CMD_PERMISSIONS = "perm"
 
const CMD_EXPORT = "export"
 
const CMD_IMPORT = "importFile"
 
const CMD_CREATE = "create"
 
const CMD_SAVE = "save"
 
const CMD_CANCEL = "cancel"
 
const CMD_UNPARTICIPATE = "unparticipate"
 
const CMD_ADD_TO_DESK = "addToDesk"
 
const CMD_REMOVE_FROM_DESK = "removeFromDesk"
 
const CMD_LINK = "link"
 
const CMD_CANCEL_LINK = "cancelMoveLink"
 
const CMD_CUT = "cut"
 
const CMD_CANCEL_CUT = "cancelCut"
 
const CMD_CUT_SHOWTREE = "showPasteTree"
 
const CMD_CUT_CLIPBOARD = "keepObjectsInClipboard"
 
const CMD_DELETE = "delete"
 
const CMD_CANCEL_DELETE = "cancelDelete"
 
const CMD_DELETE_CONFIRMED = "confirmedDelete"
 
const CMD_PERFORM_PASTE = 'performPasteIntoMultipleObjects'
 
const CMD_SHOW_TRASH = 'trash'
 
const CMD_UNDELETE = 'undelete'
 
const CMD_REDRAW_HEADER = 'redrawHeaderAction'
 
const CMD_ENABLE_ADMINISTRATION_PANEL = "enableAdministrationPanel"
 
const TAB_VIEW_CONTENT = "view"
 
const TAB_MANAGE = "manage"
 
const TAB_CONTENT_MAIN = "manage_content_maintab"
 
const TAB_INFO = "show_summary"
 
const TAB_SETTINGS = "settings"
 
const TAB_PERMISSIONS = "perm_settings"
 
const TAB_MEMBERS = "members"
 
const TAB_LP = "learning_progress"
 
const TAB_EXPORT = "export"
 
const TAB_EDIT_INTRO = "edit_intropage"
 
const TAB_EDIT_EXTRO = "edit_extropage"
 
const MAIL_ALLOWED_ALL = 1
 
const MAIL_ALLOWED_TUTORS = 2
 
const ACCESS_READ = 'read'
 
const ACCESS_VISIBLE = 'visible'
 
- Data Fields inherited from ilContainerGUI
int $bl_cnt = 1
 
bool $multi_download_enabled = false
 
- Data Fields inherited from ilObjectGUI
const ALLOWED_TAGS_IN_TITLE_AND_DESCRIPTION
 
const ADMIN_MODE_NONE = ""
 
const ADMIN_MODE_SETTINGS = "settings"
 
const ADMIN_MODE_REPOSITORY = "repository"
 
const UPLOAD_TYPE_LOCAL = 1
 
const UPLOAD_TYPE_UPLOAD_DIRECTORY = 2
 
const CFORM_NEW = 1
 
const CFORM_IMPORT = 2
 
const CFORM_CLONE = 3
 

Protected Member Functions

 recordLearningSequenceRead ()
 
 info (string $cmd=self::CMD_INFO)
 
 permissions (string $cmd=self::CMD_PERMISSIONS)
 
 settings (string $cmd=self::CMD_SETTINGS)
 
 view ()
 
 manageContent (string $cmd=self::CMD_CONTENT)
 
 learnerView (string $cmd=self::CMD_LEARNER_VIEW)
 
 members ()
 
 manage_members (string $cmd=self::CMD_MANAGE_MEMBERS)
 
 learningProgress ()
 
 export ()
 
 initDidacticTemplate (ilPropertyFormGUI $form)
 
 create ()
 
 save ()
 
 afterSave (ilObject $new_object)
 
 getTabs ()
 
 addSubTabsForContent (string $active)
 
 checkAccess (string $which)
 
 checkLPAccess ()
 
 getLinkTarget (string $cmd)
 
 getClassForTabs (string $cmd)
 
 getTrackingObject ()
 
 getAdditionalOKTypes ()
 append additional types to ilRepositoryExplorerGUI's positive list More...
 
 enableDragDropFileUpload ()
 
- Protected Member Functions inherited from ilContainerGUI
 getModeManager ()
 
 getItemPresentation ( $include_empty_blocks=true, ?string $lang=null)
 
 getEditFormValues ()
 
 afterUpdate ()
 
 setTitleAndDescription ()
 
 showPossibleSubObjects ()
 
 supportsPageEditor ()
 
 gotItems ()
 
 getTabs ()
 
 showContainerPageTabs ()
 
 showPasswordInstructionObject (bool $a_init=true)
 
 initFormPasswordInstruction ()
 Init password form. More...
 
 savePasswordObject ()
 
 initEditForm ()
 
 initSortingForm (ilPropertyFormGUI $form, array $a_sorting_settings)
 Append sorting settings to property form. More...
 
 initListPresentationForm (ilPropertyFormGUI $form)
 Add list presentation settings to form. More...
 
 saveListPresentation (ilPropertyFormGUI $form)
 
 initSortingDirectionForm (ilContainerSortingSettings $sorting_settings, ilRadioOption $element, string $a_prefix)
 Add sorting direction. More...
 
 initManualSortingOptionForm (ilContainerSortingSettings $settings, ilRadioOption $element, string $a_prefix, array $a_sorting_settings)
 Add manual sorting options. More...
 
 saveSortingSettings (ilPropertyFormGUI $form)
 
 trashHandleFilter (bool $action_apply, bool $action_reset)
 
 restoreToNewLocationObject (ilPropertyFormGUI $form=null)
 
 getTreeSelectorGUI (string $cmd)
 
 initFilter ()
 
 showContainerFilter ()
 
- Protected Member Functions inherited from ilObjectGUI
 getObjectService ()
 
 assignObject ()
 
 setTitleAndDescription ()
 
 createActionDispatcherGUI ()
 
 initHeaderAction (?string $sub_type=null, ?int $sub_id=null)
 Add header action menu. More...
 
 insertHeaderAction (?ilObjectListGUI $list_gui=null)
 Insert header action into main template. More...
 
 addHeaderAction ()
 Add header action menu. More...
 
 redrawHeaderActionObject ()
 Ajax call: redraw action header only. More...
 
 setTabs ()
 set admin tabs More...
 
 setAdminTabs ()
 set admin tabs More...
 
 setLocator ()
 
 addLocatorItems ()
 should be overwritten to add object specific items (repository items are preloaded) More...
 
 omitLocator (bool $omit=true)
 
 addAdminLocatorItems (bool $do_not_add_object=false)
 should be overwritten to add object specific items (repository items are preloaded) More...
 
 initCreationForms (string $new_type)
 Init creation forms. More...
 
 getCreationFormsHTML (array $forms)
 Get HTML for creation forms (accordion) More...
 
 initCreateForm (string $new_type)
 
 initDidacticTemplate (ilPropertyFormGUI $form)
 
 addDidacticTemplateOptions (array &$a_options)
 Add custom templates. More...
 
 addAdoptContentLinkToToolbar ()
 
 addAvailabilityPeriodButtonToToolbar (ilToolbarGUI $toolbar)
 
 afterSave (ilObject $new_object)
 Post (successful) object creation hook. More...
 
 initEditForm ()
 
 initEditCustomForm (ilPropertyFormGUI $a_form)
 Add custom fields to update form. More...
 
 getEditFormValues ()
 
 getEditFormCustomValues (array &$a_values)
 Add values to custom edit fields. More...
 
 validateCustom (ilPropertyFormGUI $form)
 Validate custom values (if not possible with checkInput()) More...
 
 updateCustom (ilPropertyFormGUI $form)
 Insert custom update form values into object. More...
 
 afterUpdate ()
 Post (successful) object update hook. More...
 
 initImportForm (string $new_type)
 
 importFileObject (int $parent_id=null)
 
 afterImport (ilObject $new_object)
 Post (successful) object import hook. More...
 
 setFormAction (string $cmd, string $form_action)
 
 getReturnLocation (string $cmd, string $default_location="")
 Get return location for command (command is method name without "Object", e.g. More...
 
 setReturnLocation (string $cmd, string $location)
 set specific return location for command More...
 
 getTargetFrame (string $cmd, string $default_target_frame="")
 get target frame for command (command is method name without "Object", e.g. More...
 
 setTargetFrame (string $cmd, string $target_frame)
 Set specific target frame for command. More...
 
 showPossibleSubObjects ()
 show possible sub objects (pull down menu) More...
 
 getTabs ()
 overwrite in derived GUI class of your object type More...
 
 redirectToRefId (int $ref_id, string $cmd="")
 redirects to (repository) view per ref id usually to a container and usually used at the end of a save/import method where the object gui type (of the new object) doesn't match with the type of the current ["ref_id"] value of the request More...
 
 getCenterColumnHTML ()
 Get center column. More...
 
 getRightColumnHTML ()
 Display right column. More...
 
 checkPermission (string $perm, string $cmd="", string $type="", ?int $ref_id=null)
 
 checkPermissionBool (string $perm, string $cmd="", string $type="", ?int $ref_id=null)
 
 enableDragDropFileUpload ()
 Enables the file upload into this object by dropping files. More...
 

Static Protected Member Functions

static isAccessible (int $id)
 
static hasAccess (string $mode, int $id)
 
static forwardByClass (string $base_class, array $classes, array $params, string $cmd='')
 

Protected Attributes

ILIAS Style Content Service $content_style
 
string $obj_type
 
ilNavigationHistory $navigation_history
 
ilObjectService $obj_service
 
ilObjLearningSequence $ls_object
 
ilRbacReview $rbac_review
 
ilHelpGUI $help
 
ILIAS UI Factory $ui_factory
 
ILIAS UI Renderer $ui_renderer
 
Data Factory $data_factory
 
ILIAS HTTP Wrapper RequestWrapper $request_wrapper
 
ArrayBasedRequestWrapper $post_wrapper
 
ILIAS Refinery Factory $refinery
 
Psr Http Message ServerRequestInterface $request
 
- Protected Attributes inherited from ilContainerGUI
ILIAS Container InternalGUIService $gui
 
ILIAS Style Content GUIService $content_style_gui
 
ilRbacSystem $rbacsystem
 
ilRbacReview $rbacreview
 
ILIAS Container Content ItemPresentationManager $item_presentation = null
 
ILIAS Container InternalDomainService $domain
 
ilTabsGUI $tabs
 
ilErrorHandling $error
 
ilObjectDefinition $obj_definition
 
ilRbacAdmin $rbacadmin
 
ilPropertyFormGUI $form
 
ilLogger $log
 
ilObjectDataCache $obj_data_cache
 
Services $global_screen
 
ilAppEventHandler $app_event_handler
 
UIServices $ui
 
ilContainerFilterService $container_filter_service
 
ilContainerUserFilter $container_user_filter = null
 
Standard $ui_filter = null
 
bool $edit_order = false
 
bool $adminCommands = false
 
string $requested_redirectSource = ""
 
int $current_position = 0
 
ClipboardManager $clipboard
 
StandardGUIRequest $std_request
 
ModeManager $mode_manager = null
 
ilComponentFactory $component_factory
 
ILIAS Style Content DomainService $content_style_domain
 
- Protected Attributes inherited from ilObjectGUI
ILIAS Notes Service $notes_service
 
ServerRequestInterface $request
 
ilLocatorGUI $locator
 
ilObjUser $user
 
ilAccessHandler $access
 
ilSetting $settings
 
ilToolbarGUI $toolbar
 
ilRbacAdmin $rbac_admin
 
ilRbacSystem $rbac_system
 
ilRbacReview $rbac_review
 
ilObjectService $object_service
 
ilObjectDefinition $obj_definition
 
ilGlobalTemplateInterface $tpl
 
ilTree $tree
 
ilCtrl $ctrl
 
ilErrorHandling $error
 
ilLanguage $lng
 
ilTabsGUI $tabs_gui
 
ILIAS $ilias
 
ArrayBasedRequestWrapper $post_wrapper
 
RequestWrapper $request_wrapper
 
Factory $refinery
 
ilFavouritesManager $favourites
 
ilObjectCustomIconFactory $custom_icon_factory
 
UIFactory $ui_factory
 
UIRenderer $ui_renderer
 
ilObject $object = null
 
bool $creation_mode = false
 
 $data
 
int $id
 
bool $call_by_reference = false
 
bool $prepare_output
 
int $ref_id
 
int $obj_id
 
int $maxcount
 
array $form_action = []
 
array $return_location = []
 
array $target_frame = []
 
string $tmp_import_dir
 
string $sub_objects = ""
 
bool $omit_locator = false
 
string $type = ""
 
string $admin_mode = self::ADMIN_MODE_NONE
 
int $requested_ref_id = 0
 
int $requested_crtptrefid = 0
 
int $requested_crtcb = 0
 
string $requested_new_type = ""
 
string $link_params
 
string $html = ""
 

Private Member Functions

 denyAccessIfNotWritePermission ()
 

Detailed Description

Constructor & Destructor Documentation

◆ __construct()

ilObjLearningSequenceGUI::__construct ( )

Definition at line 200 of file class.ilObjLearningSequenceGUI.php.

References $DIC, ILIAS\MetaData\Repository\Validation\Data\__construct(), ILIAS\Repository\access(), ILIAS\Repository\ctrl(), ILIAS\Repository\help(), ILIAS\Repository\lng(), ilObjLearningSequence\OBJ_TYPE, ILIAS\Repository\refinery(), settings(), ILIAS\Repository\tabs(), ILIAS\Repository\toolbar(), and ILIAS\Repository\user().

201  {
202  $this->obj_type = ilObjLearningSequence::OBJ_TYPE;
203 
204  global $DIC;
205  $this->ctrl = $DIC['ilCtrl'];
206  $this->lng = $DIC['lng'];
207  $this->user = $DIC['ilUser'];
208  $this->tabs = $DIC['ilTabs'];
209  $this->toolbar = $DIC['ilToolbar'];
210  $this->help = $DIC['ilHelp'];
211  $this->settings = $DIC['ilSetting'];
212  $this->access = $DIC['ilAccess'];
213  $this->rbac_review = $DIC['rbacreview'];
214  $this->ui_factory = $DIC['ui.factory'];
215  $this->ui_renderer = $DIC['ui.renderer'];
216  $this->request = $DIC->http()->request();
217 
218  $this->log = $DIC["ilLoggerFactory"]->getRootLogger();
219  $this->app_event_handler = $DIC['ilAppEventHandler'];
220  $this->navigation_history = $DIC['ilNavigationHistory'];
221  $this->obj_definition = $DIC['objDefinition'];
222  $this->tpl = $DIC["tpl"];
223  $this->obj_service = $DIC->object();
224  $this->toolbar = $DIC['ilToolbar'];
225  $this->request_wrapper = $DIC->http()->wrapper()->query();
226  $this->post_wrapper = $DIC->http()->wrapper()->post();
227  $this->refinery = $DIC->refinery();
228  $this->content_style = $DIC->contentStyle();
229 
230  $this->help->setScreenIdComponent($this->obj_type);
231  $this->lng->loadLanguageModule($this->obj_type);
232 
233  $this->data_factory = new Data\Factory();
234 
235  $this->ref_id = $this->request_wrapper->retrieve("ref_id", $this->refinery->kindlyTo()->int());
236  parent::__construct([], $this->ref_id, true, false);
237  }
global $DIC
Definition: feed.php:28
__construct(VocabulariesInterface $vocabularies)
settings(string $cmd=self::CMD_SETTINGS)
+ Here is the call graph for this function:

Member Function Documentation

◆ _goto()

static ilObjLearningSequenceGUI::_goto ( string  $target)
static

Definition at line 125 of file class.ilObjLearningSequenceGUI.php.

References $DIC, ilObjectGUI\$id, ilObjectGUI\$lng, $params, ilObjectGUI\_gotoRepositoryNode(), ilObject\_lookupObjId(), ilObject\_lookupTitle(), ILIAS\Repository\int(), ROOT_FOLDER_ID, and ilLanguage\txt().

125  : void
126  {
127  global $DIC;
128  $main_tpl = $DIC->ui()->mainTemplate();
129 
130  $request = $DIC->http()->request();
131  $lng = $DIC->language();
132  $err = $DIC['ilErr'];
133 
134  $targetParameters = explode('_', $target);
135  $id = (int) $targetParameters[0];
136 
137  if (!self::isAccessible($id)) {
138  $err->raiseError($lng->txt('msg_no_perm_read'), $err->FATAL);
139  }
140 
141  if (self::hasAccess(self::ACCESS_READ, $id)) {
142  $params = ['ref_id' => $id];
143 
144  if (isset($request->getQueryParams()['gotolp'])) {
145  $params['gotolp'] = 1;
146  }
147 
148  self::forwardByClass(
149  ilRepositoryGUI::class,
150  [ilObjLearningSequenceGUI::class],
151  $params
152  );
153  }
154 
155  if (self::hasAccess(self::ACCESS_VISIBLE, $id)) {
156  ilObjectGUI::_gotoRepositoryNode($id, 'infoScreen');
157  }
158 
159  if (self::hasAccess(self::ACCESS_READ, ROOT_FOLDER_ID)) {
160  $main_tpl->setOnScreenMessage('info', sprintf(
161  $lng->txt('msg_no_perm_read_item'),
163  ), true);
164 
165  self::forwardByClass(ilRepositoryGUI::class, [ilRepositoryGUI::class], ['ref_id' => ROOT_FOLDER_ID]);
166  }
167  }
txt(string $a_topic, string $a_default_lang_fallback_mod="")
gets the text for a given topic if the topic is not in the list, the topic itself with "-" will be re...
Psr Http Message ServerRequestInterface $request
const ROOT_FOLDER_ID
Definition: constants.php:32
if(! $DIC->user() ->getId()||!ilLTIConsumerAccess::hasCustomProviderCreationAccess()) $params
Definition: ltiregstart.php:33
static _gotoRepositoryNode(int $ref_id, string $cmd="")
static _lookupObjId(int $ref_id)
global $DIC
Definition: feed.php:28
ilLanguage $lng
static _lookupTitle(int $obj_id)
+ Here is the call graph for this function:

◆ addContentStyleCss()

ilObjLearningSequenceGUI::addContentStyleCss ( )

Definition at line 467 of file class.ilObjLearningSequenceGUI.php.

References ILIAS\Repository\object().

Referenced by executeCommand(), and learnerView().

467  : void
468  {
469  $this->content_style->gui()->addCss(
470  $this->tpl,
471  $this->object->getRefId()
472  );
473  }
+ Here is the call graph for this function:
+ Here is the caller graph for this function:

◆ addCustomData()

ilObjLearningSequenceGUI::addCustomData ( array  $a_data)
Returns
array<int|string, mixed>

Definition at line 892 of file class.ilObjLearningSequenceGUI.php.

892  : array
893  {
894  $res_data = array();
895  foreach ($a_data as $usr_id => $user_data) {
896  $res_data[$usr_id] = $user_data;
897  $udf_data = new ilUserDefinedData($usr_id);
898 
899  foreach ($udf_data->getAll() as $field => $value) {
900  list(, $field_id) = explode('_', $field);
901  $res_data[$usr_id]['udf_' . $field_id] = (string) $value;
902  }
903  }
904 
905  return $res_data;
906  }
This file is part of ILIAS, a powerful learning management system published by ILIAS open source e-Le...

◆ addSubTabsForContent()

ilObjLearningSequenceGUI::addSubTabsForContent ( string  $active)
protected

Definition at line 761 of file class.ilObjLearningSequenceGUI.php.

References checkAccess(), ILIAS\Repository\ctrl(), getLinkTarget(), ILIAS\Repository\lng(), and ILIAS\Repository\tabs().

Referenced by executeCommand(), learnerView(), and manageContent().

761  : void
762  {
763  $this->tabs->addSubTab(
764  self::TAB_VIEW_CONTENT,
765  $this->lng->txt(self::TAB_VIEW_CONTENT),
766  $this->getLinkTarget(self::CMD_LEARNER_VIEW)
767  );
768 
769  if ($this->checkAccess("write")) {
770  $this->tabs->addSubTab(
771  self::TAB_MANAGE,
772  $this->lng->txt(self::TAB_MANAGE),
773  $this->getLinkTarget(self::CMD_CONTENT)
774  );
775 
776  $this->tabs->addSubTab(
777  self::TAB_EDIT_INTRO,
778  $this->lng->txt("lso_settings_intro"),
779  $this->ctrl->getLinkTargetByClass(
780  strtolower('ilObjLearningSequenceEditIntroGUI'),
781  'preview'
782  )
783  );
784  $this->tabs->addSubTab(
785  self::TAB_EDIT_EXTRO,
786  $this->lng->txt("lso_settings_extro"),
787  $this->ctrl->getLinkTargetByClass(
788  strtolower('ilObjLearningSequenceEditExtroGUI'),
789  'preview'
790  )
791  );
792  }
793  $this->tabs->activateSubTab($active);
794  }
+ Here is the call graph for this function:
+ Here is the caller graph for this function:

◆ addToNavigationHistory()

ilObjLearningSequenceGUI::addToNavigationHistory ( )

Definition at line 475 of file class.ilObjLearningSequenceGUI.php.

References ILIAS\Repository\access(), and ilObjectGUI\getCreationMode().

Referenced by executeCommand().

475  : void
476  {
477  if (
478  !$this->getCreationMode() &&
479  $this->access->checkAccess('read', '', $this->ref_id)
480  ) {
481  $link = ilLink::_getLink($this->ref_id, $this->obj_type);
482  $this->navigation_history->addItem($this->ref_id, $link, $this->obj_type);
483  }
484  }
+ Here is the call graph for this function:
+ Here is the caller graph for this function:

◆ afterSave()

ilObjLearningSequenceGUI::afterSave ( ilObject  $new_object)
protected

Definition at line 644 of file class.ilObjLearningSequenceGUI.php.

References ilContainerGUI\$app_event_handler, ilContainerGUI\$log, ilObjectGUI\$settings, ilLearningSequenceParticipants\add(), ILIAS\Repository\ctrl(), ilObject\getId(), ilObject\getRefId(), ilObjectGUI\getReturnLocation(), ilParticipants\IL_LSO_ADMIN, ILIAS\Repository\lng(), ilUtil\redirect(), settings(), ilContainer\SORT_DIRECTION_ASC, ilContainer\SORT_MANUAL, ilContainer\SORT_NEW_ITEMS_ORDER_CREATION, ilContainer\SORT_NEW_ITEMS_POSITION_BOTTOM, and ILIAS\Repository\user().

644  : void
645  {
646  $participant = new ilLearningSequenceParticipants(
647  $new_object->getId(),
648  $this->log,
651  );
652 
653  $participant->add($this->user->getId(), ilParticipants::IL_LSO_ADMIN);
654  $participant->updateNotification(
655  $this->user->getId(),
656  (bool) $this->settings->get('mail_lso_admin_notification', "1")
657  );
658 
659  $settings = new ilContainerSortingSettings($new_object->getId());
660  $settings->setSortMode(ilContainer::SORT_MANUAL);
661  $settings->setSortDirection(ilContainer::SORT_DIRECTION_ASC);
663  $settings->setSortNewItemsPosition(ilContainer::SORT_NEW_ITEMS_POSITION_BOTTOM);
664  $settings->save();
665 
666  $this->tpl->setOnScreenMessage('success', $this->lng->txt('object_added'), true);
667  $this->ctrl->setParameter($this, "ref_id", $new_object->getRefId());
669  $this->getReturnLocation(
670  "save",
671  $this->ctrl->getLinkTarget($this, self::CMD_SETTINGS, "", false, false)
672  )
673  );
674  }
This file is part of ILIAS, a powerful learning management system published by ILIAS open source e-Le...
This file is part of ILIAS, a powerful learning management system published by ILIAS open source e-Le...
const SORT_NEW_ITEMS_POSITION_BOTTOM
const SORT_NEW_ITEMS_ORDER_CREATION
settings(string $cmd=self::CMD_SETTINGS)
static redirect(string $a_script)
getReturnLocation(string $cmd, string $default_location="")
Get return location for command (command is method name without "Object", e.g.
ilAppEventHandler $app_event_handler
const SORT_DIRECTION_ASC
ilSetting $settings
+ Here is the call graph for this function:

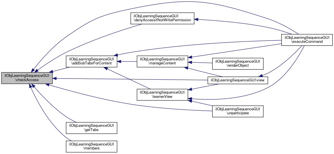
◆ checkAccess()

ilObjLearningSequenceGUI::checkAccess ( string  $which)
protected

Definition at line 796 of file class.ilObjLearningSequenceGUI.php.

References ILIAS\Repository\access().

Referenced by addSubTabsForContent(), denyAccessIfNotWritePermission(), executeCommand(), getTabs(), members(), unparticipate(), and view().

796  : bool
797  {
798  return $this->access->checkAccess($which, "", $this->ref_id);
799  }
+ Here is the call graph for this function:
+ Here is the caller graph for this function:

◆ checkLPAccess()

ilObjLearningSequenceGUI::checkLPAccess ( )
protected

Definition at line 801 of file class.ilObjLearningSequenceGUI.php.

References ilObjectGUI\$ref_id, ilLearningSequenceParticipants\_isParticipant(), ilObject\_lookupType(), ilLearningProgressAccess\checkAccess(), ilObjectGUI\getObject(), and ILIAS\Repository\user().

Referenced by getTabs().

801  : bool
802  {
803  if (ilObject::_lookupType($this->ref_id, true) !== "lso") {
804  return false;
805  }
806 
807  $ref_id = $this->getObject()->getRefId();
808  $is_participant = ilLearningSequenceParticipants::_isParticipant($ref_id, $this->user->getId());
809 
810  return ilLearningProgressAccess::checkAccess($ref_id, $is_participant);
811  }
static checkAccess(int $a_ref_id, bool $a_allow_only_read=true)
check access to learning progress
static _isParticipant(int $a_ref_id, int $a_usr_id)
static _lookupType(int $id, bool $reference=false)
+ Here is the call graph for this function:
+ Here is the caller graph for this function:

◆ create()

ilObjLearningSequenceGUI::create ( )
protected

Definition at line 634 of file class.ilObjLearningSequenceGUI.php.

634  : void
635  {
636  parent::createObject();
637  }

◆ createMailSignature()

ilObjLearningSequenceGUI::createMailSignature ( )

Definition at line 841 of file class.ilObjLearningSequenceGUI.php.

References ILIAS\Repository\lng(), and ILIAS\Repository\object().

841  : string
842  {
843  $link = chr(13) . chr(10) . chr(13) . chr(10);
844  $link .= $this->lng->txt('lso_mail_permanent_link');
845  $link .= chr(13) . chr(10) . chr(13) . chr(10);
846  $link .= ilLink::_getLink($this->object->getRefId());
847 
848  return rawurlencode(base64_encode($link));
849  }
+ Here is the call graph for this function:

◆ denyAccessIfNotWritePermission()

ilObjLearningSequenceGUI::denyAccessIfNotWritePermission ( )
private

Definition at line 918 of file class.ilObjLearningSequenceGUI.php.

References checkAccess(), ILIAS\Repository\ctrl(), and ILIAS\Repository\lng().

Referenced by executeCommand().

918  : void
919  {
920  if (!$this->checkAccess("write")) {
921  $this->tpl->setOnScreenMessage('info', sprintf(
922  $this->lng->txt('msg_no_perm_read_item'),
923  $this->object->getTitle()
924  ), true);
925  $this->ctrl->redirect($this, self::CMD_VIEW);
926  }
927  }
+ Here is the call graph for this function:
+ Here is the caller graph for this function:

◆ enableDragDropFileUpload()

ilObjLearningSequenceGUI::enableDragDropFileUpload ( )
protected

Definition at line 914 of file class.ilObjLearningSequenceGUI.php.

914  : void
915  {
916  }

◆ executeCommand()

ilObjLearningSequenceGUI::executeCommand ( )

Definition at line 249 of file class.ilObjLearningSequenceGUI.php.

References ilContainerGUI\$gui, $out, ilObjectGUI\$tpl, addContentStyleCss(), ilObjectGUI\addHeaderAction(), addSubTabsForContent(), ilDesktopItemHandling\addToDeskObject(), addToNavigationHistory(), ilObjectGUI\cancelCreation(), checkAccess(), ilObjectGUI\confirmedDeleteObject(), ILIAS\Repository\ctrl(), ilContainerGUI\cutObject(), ilObjectGUI\deleteObject(), denyAccessIfNotWritePermission(), export(), EXTRO, ilObjectGUI\getCreationMode(), ilCommonActionDispatcherGUI\getInstanceFromAjaxCall(), ilObjectGUI\importFileObject(), info(), ilContainerGUI\keepObjectsInClipboardObject(), learnerView(), learningProgress(), ilContainerGUI\linkObject(), ILIAS\Repository\lng(), manage_members(), manageContent(), ILIAS\Repository\object(), ilContainerGUI\performPasteIntoMultipleObjectsObject(), permissions(), ilObjectGUI\redrawHeaderActionObject(), ilDesktopItemHandling\removeFromDeskObject(), ilGlobalTemplateInterface\setContent(), ilGlobalTemplateInterface\setOnScreenMessage(), ilGlobalTemplateInterface\setPermanentLink(), settings(), ilContainerGUI\showPasteTreeObject(), ilContainerGUI\trashObject(), ilContainerGUI\undeleteObject(), and view().

249  : void
250  {
251  $next_class = $this->ctrl->getNextClass($this);
252  $cmd = $this->ctrl->getCmd();
253  $tpl = $this->tpl;
254 
255  parent::prepareOutput();
256  $this->addToNavigationHistory();
257  //showRepTree is from containerGUI;
258  //LSO will attach allowed subitems to ok-list
259  //see: $this::getAdditionalOKTypes
260 
261  $in_player = (
262  $next_class === 'ilobjlearningsequencelearnergui'
263  && $cmd === 'view'
264  );
265 
266  $tpl->setPermanentLink("lso", $this->ref_id);
267 
268  switch ($next_class) {
269  case "ilcommonactiondispatchergui":
271  $this->ctrl->forwardCommand($gui);
272  break;
273  case "ilinfoscreengui":
274  $this->info($cmd);
275  break;
276  case "ilpermissiongui":
277  $this->permissions($cmd);
278  break;
279  case "ilobjlearningsequencesettingsgui":
281  $this->settings($cmd);
282  break;
283  case "ilobjlearningsequencecontentgui":
285  $this->manageContent($cmd);
286  break;
287  case "ilobjlearningsequencelearnergui":
288  $this->learnerView($cmd);
289  break;
290  case "illearningsequencemembershipgui":
291  $this->manage_members($cmd);
292  break;
293  case 'illearningprogressgui':
294  $this->learningProgress();
295  break;
296  case 'ilexportgui':
297  $this->export();
298  break;
299  case 'ilobjectcopygui':
300  $cp = new ilObjectCopyGUI($this);
301  $cp->setType('lso');
302  $this->ctrl->forwardCommand($cp);
303  break;
304  case 'ilobjindividualassessmentgui':
305  $struct = ['ilrepositorygui', 'ilobjindividualassessmentgui'];
306  if ($cmd === 'edit') {
307  $struct[] = 'ilindividualassessmentsettingsgui';
308  }
309  $this->ctrl->redirectByClass($struct, $cmd);
310  break;
311  case 'ilobjtestgui':
312  $struct = ['ilrepositorygui', 'ilobjtestgui'];
313  $this->ctrl->redirectByClass($struct, $cmd);
314  break;
315  case 'ilobjlearningsequencelppollinggui':
316  $gui = $this->object->getLocalDI()["gui.learner.lp"];
317  $this->ctrl->setCmd($cmd);
318  $this->ctrl->forwardCommand($gui);
319  break;
320 
321  case "ilobjlearningsequenceeditintrogui":
322  $which_page = LSOPageType::INTRO;
323  $which_tab = self::TAB_EDIT_INTRO;
324  $gui_class = 'ilObjLearningSequenceEditIntroGUI';
325  // no break
326  case "ilobjlearningsequenceeditextrogui":
328  if (!isset($which_page)) {
329  $which_page = LSOPageType::EXTRO;
330  $which_tab = self::TAB_EDIT_EXTRO;
331  $gui_class = 'ilObjLearningSequenceEditExtroGUI';
332  }
333 
334  $this->addContentStyleCss();
335  $this->addSubTabsForContent($which_tab);
336 
337  if (!$this->object->hasContentPage($which_page)) {
338  $this->object->createContentPage($which_page);
339  }
340 
341  $gui = new $gui_class(
342  $which_page->value,
343  $this->object->getContentPageId()
344  );
345  $this->ctrl->setCmd($cmd);
346  $out = $this->ctrl->forwardCommand($gui);
347 
348  //editor's guis will write to template, but not return
349  //e.g. see ilPCTabsGUI::insert
350  if (!is_null($out)) {
351  $tpl->setContent($out);
352  }
353  break;
354 
355  case false:
356  if ($cmd === '') {
357  if ($this->checkAccess("write")) {
358  $cmd = self::CMD_CONTENT;
359  } else {
360  $cmd = self::CMD_VIEW;
361  }
362  }
363 
364  switch ($cmd) {
365  case self::CMD_IMPORT:
366  $this->importFileObject();
367  break;
368  case self::CMD_INFO:
369  case self::CMD_INFO_SCREEN:
370  $this->info();
371  break;
372  case self::CMD_VIEW:
373  case self::CMD_LEARNER_VIEW:
374  case self::CMD_CONTENT:
375  case self::CMD_MEMBERS:
376  case self::CMD_SETTINGS:
377  case self::CMD_SAVE:
378  case self::CMD_CREATE:
379  case self::CMD_UNPARTICIPATE:
380  if (!$this->checkAccess("read")) {
381  $this->tpl->setOnScreenMessage('info', sprintf(
382  $this->lng->txt('msg_no_perm_read_item'),
383  $this->object->getTitle()
384  ), true);
385  break;
386  }
387  $this->$cmd();
388  break;
389  case self::CMD_CANCEL:
390  if ($this->getCreationMode()) {
391  $this->cancelCreation();
392  }
393  break;
394  case self::CMD_REMOVE_FROM_DESK:
395  $this->removeFromDeskObject();
396  $this->view();
397  break;
398  case self::CMD_ADD_TO_DESK:
399  $this->addToDeskObject();
400  $this->view();
401  break;
402  case self::CMD_CUT:
403  $this->cutObject();
404  break;
405  case self::CMD_CUT_SHOWTREE:
406  $this->showPasteTreeObject();
407  break;
408  case self::CMD_CUT_CLIPBOARD:
410  break;
411  case self::CMD_LINK:
412  $this->linkObject();
413  break;
414  case self::CMD_DELETE:
415  $this->deleteObject();
416  break;
417  case self::CMD_DELETE_CONFIRMED:
418  $this->confirmedDeleteObject();
419  break;
420  case self::CMD_PERFORM_PASTE:
422  break;
423  case self::CMD_SHOW_TRASH:
424  $this->trashObject();
425  break;
426  case self::CMD_UNDELETE:
427  $this->undeleteObject();
428  break;
429 
430  case self::CMD_CANCEL_CUT:
431  case self::CMD_CANCEL_DELETE:
432  case self::CMD_CANCEL_LINK:
433  $cmd = self::CMD_CONTENT;
434  $this->$cmd();
435  break;
436 
437  case self::CMD_REDRAW_HEADER:
438  $this->redrawHeaderActionObject();
439  break;
440 
441  // This is a temporary implementation (Mantis Ticket 36631)
442  case self::CMD_ENABLE_ADMINISTRATION_PANEL:
443  $tpl->setOnScreenMessage("failure", $this->lng->txt('lso_multidownload_not_available'), false);
444  $this->manageContent();
445  break;
446 
447  default:
448  throw new ilException("ilObjLearningSequenceGUI: Invalid command '$cmd'");
449  }
450  break;
451  default:
452  throw new ilException("ilObjLearningSequenceGUI: Can't forward to next class $next_class");
453  }
454 
455  if (!$in_player) {
456  $this->addHeaderAction();
457  }
458 
459  // This is the base class for the call, so we ought to print.
460  // TODO: This is super fishy and most probably hints on the fact, that
461  // something regarding that base class usage needs to change.
462  if (strtolower($this->request_wrapper->retrieve("baseClass", $this->refinery->kindlyTo()->string())) === strtolower(self::class)) {
463  $tpl->printToStdOut();
464  }
465  }
redrawHeaderActionObject()
Ajax call: redraw action header only.
cancelCreation()
cancel create action and go back to repository parent
GUI class for the workflow of copying objects.
setOnScreenMessage(string $type, string $a_txt, bool $a_keep=false)
Set a message to be displayed to the user.
trashObject()
Show trash content of object.
confirmedDeleteObject()
confirmed deletion of object -> objects are moved to trash or deleted immediately, if trash is disabled
deleteObject(bool $error=false)
Display deletion confirmation screen.
importFileObject(int $parent_id=null)
ilGlobalTemplateInterface $tpl
setContent(string $a_html)
Sets content for standard template.
undeleteObject()
Get objects back from trash.
linkObject()
create an new reference of an object in tree it&#39;s like a hard link of unix
manage_members(string $cmd=self::CMD_MANAGE_MEMBERS)
manageContent(string $cmd=self::CMD_CONTENT)
settings(string $cmd=self::CMD_SETTINGS)
$out
Definition: buildRTE.php:24
learnerView(string $cmd=self::CMD_LEARNER_VIEW)
setPermanentLink(string $a_type, ?int $a_id, string $a_append="", string $a_target="", string $a_title="")
Generates and sets a permanent ilias link.
cutObject()
cut object(s) out from a container and write the information to clipboard public ...
ILIAS Container InternalGUIService $gui
permissions(string $cmd=self::CMD_PERMISSIONS)
addHeaderAction()
Add header action menu.
static getInstanceFromAjaxCall()
(Re-)Build instance from ajax call
+ Here is the call graph for this function:

◆ export()

ilObjLearningSequenceGUI::export ( )
protected

Definition at line 620 of file class.ilObjLearningSequenceGUI.php.

References ilContainerGUI\$gui, ILIAS\Repository\ctrl(), and ILIAS\Repository\tabs().

Referenced by executeCommand().

620  : void
621  {
622  $this->tabs->setTabActive(self::TAB_EXPORT);
623  $gui = new ilExportGUI($this);
624  $gui->addFormat("xml");
625 
626  $this->ctrl->forwardCommand($gui);
627  }
Export User Interface Class.
ILIAS Container InternalGUIService $gui
+ Here is the call graph for this function:
+ Here is the caller graph for this function:

◆ forwardByClass()

static ilObjLearningSequenceGUI::forwardByClass ( string  $base_class,
array  $classes,
array  $params,
string  $cmd = '' 
)
staticprotected

Definition at line 184 of file class.ilObjLearningSequenceGUI.php.

References ilObjectGUI\$ctrl, $DIC, ILIAS\LTI\ToolProvider\$key, ilCtrl\redirectByClass(), ilCtrl\setParameterByClass(), and ilCtrl\setTargetScript().

184  : void
185  {
186  global $DIC;
187  $ctrl = $DIC->ctrl();
188  $target_class = end($classes);
189 
190  $ctrl->setTargetScript('ilias.php');
191  foreach ($params as $key => $value) {
192  $ctrl->setParameterByClass($target_class, $key, $value);
193  }
194 
195  // insert the baseclass to the first position.
196  array_splice($classes, 0, 0, $base_class);
197  $ctrl->redirectByClass($classes, $cmd);
198  }
redirectByClass( $a_class, string $a_cmd=null, string $a_anchor=null, bool $is_async=false)
if(! $DIC->user() ->getId()||!ilLTIConsumerAccess::hasCustomProviderCreationAccess()) $params
Definition: ltiregstart.php:33
setParameterByClass(string $a_class, string $a_parameter, $a_value)
global $DIC
Definition: feed.php:28
string $key
Consumer key/client ID value.
Definition: System.php:193
setTargetScript(string $a_target_script)
+ Here is the call graph for this function:

◆ getAdditionalOKTypes()

ilObjLearningSequenceGUI::getAdditionalOKTypes ( )
protected

append additional types to ilRepositoryExplorerGUI's positive list

Returns
int[]|string[]

Definition at line 881 of file class.ilObjLearningSequenceGUI.php.

References ilObjectGUI\$type.

881  : array
882  {
883  return array_filter(
884  array_keys($this->obj_definition->getSubObjects('lso', false)),
885  fn($type) => $type !== 'rolf'
886  );
887  }

◆ getClassForTabs()

ilObjLearningSequenceGUI::getClassForTabs ( string  $cmd)
protected

Definition at line 823 of file class.ilObjLearningSequenceGUI.php.

Referenced by getLinkTarget().

823  : string
824  {
825  switch ($cmd) {
826  case self::CMD_CONTENT:
827  return 'ilObjLearningSequenceContentGUI';
828  case self::CMD_LEARNER_VIEW:
829  return 'ilObjLearningSequenceLearnerGUI';
830  case self::CMD_SETTINGS:
831  return 'ilObjLearningSequenceSettingsGUI';
832  case self::CMD_INFO:
833  return 'ilInfoScreenGUI';
834  case self::CMD_PERMISSIONS:
835  return 'ilPermissionGUI';
836  }
837 
838  throw new InvalidArgumentException('cannot resolve class for command: ' . $cmd);
839  }
+ Here is the caller graph for this function:

◆ getLinkTarget()

ilObjLearningSequenceGUI::getLinkTarget ( string  $cmd)
protected

Definition at line 813 of file class.ilObjLearningSequenceGUI.php.

References ILIAS\Repository\ctrl(), and getClassForTabs().

Referenced by addSubTabsForContent(), and getTabs().

813  : string
814  {
815  $class = $this->getClassForTabs($cmd);
816  $class_path = [
817  strtolower('ilObjLearningSequenceGUI'),
818  $class
819  ];
820  return $this->ctrl->getLinkTargetByClass($class_path, $cmd);
821  }
+ Here is the call graph for this function:
+ Here is the caller graph for this function:

◆ getLocalRoles()

ilObjLearningSequenceGUI::getLocalRoles ( )
Returns
array [role_id => title]

Definition at line 859 of file class.ilObjLearningSequenceGUI.php.

References ilObjRole\_getTranslation().

859  : array
860  {
861  $local_roles = $this->object->getLocalLearningSequenceRoles();
862  $lso_member = $this->object->getDefaultMemberRole();
863  $lso_roles = array();
864 
865  if (in_array($lso_member, $local_roles)) {
866  $lso_roles[$lso_member] = ilObjRole::_getTranslation(array_search($lso_member, $local_roles));
867  unset($local_roles[$lso_roles[$lso_member]]);
868  }
869 
870  foreach ($local_roles as $title => $role_id) {
871  $lso_roles[$role_id] = ilObjRole::_getTranslation($title);
872  }
873 
874  return $lso_roles;
875  }
static _getTranslation(string $a_role_title)
+ Here is the call graph for this function:

◆ getTabs()

ilObjLearningSequenceGUI::getTabs ( )
protected

Definition at line 685 of file class.ilObjLearningSequenceGUI.php.

References ilObjUserTracking\_enabledLearningProgress(), checkAccess(), checkLPAccess(), ILIAS\Repository\ctrl(), getLinkTarget(), ilObjectGUI\getObject(), ILIAS\Repository\lng(), ILIAS\Repository\tabs(), and ILIAS\Repository\user().

685  : void
686  {
687  if ($this->checkAccess("read")) {
688  $this->tabs->addTab(
689  self::TAB_CONTENT_MAIN,
690  $this->lng->txt(self::TAB_CONTENT_MAIN),
691  $this->ctrl->getLinkTarget($this, self::CMD_VIEW, "", false, false)
692  );
693  }
694 
695  if ($this->checkAccess("read") || $this->checkAccess("visible")) {
696  $this->tabs->addTab(
697  self::TAB_INFO,
698  $this->lng->txt(self::TAB_INFO),
699  $this->getLinkTarget(self::CMD_INFO)
700  );
701  }
702 
703  if ($this->checkAccess("write")) {
704  $this->tabs->addTab(
705  self::TAB_SETTINGS,
706  $this->lng->txt(self::TAB_SETTINGS),
707  $this->getLinkTarget(self::CMD_SETTINGS)
708  );
709  }
710 
711  if ($this->checkAccess("read")) {
712  if ($this->checkAccess("manage_members")
713  || (
714  $this->getObject()->getLSSettings()->getMembersGallery()
715  &&
716  $this->getObject()->getLSRoles()->isMember($this->user->getId())
717  )
718  ) {
719  $this->tabs->addTab(
720  self::TAB_MEMBERS,
721  $this->lng->txt(self::TAB_MEMBERS),
722  $this->ctrl->getLinkTarget($this, self::CMD_MEMBERS, "", false, false)
723  );
724  }
725  }
726 
728  $this->tabs->addTab(
729  self::TAB_LP,
730  $this->lng->txt(self::TAB_LP),
731  $this->ctrl->getLinkTargetByClass(array('ilobjlearningsequencegui', 'illearningprogressgui'), '')
732  );
733  }
734 
735  if ($this->checkAccess("write")) {
736  $this->tabs->addTab(
737  self::TAB_EXPORT,
738  $this->lng->txt(self::TAB_EXPORT),
739  $this->ctrl->getLinkTargetByClass("ilexportgui", "")
740  );
741  }
742 
743  if ($this->checkAccess("edit_permission")) {
744  $this->tabs->addTab(
745  self::TAB_PERMISSIONS,
746  $this->lng->txt(self::TAB_PERMISSIONS),
747  $this->getLinkTarget(self::CMD_PERMISSIONS)
748  );
749  }
750  }
+ Here is the call graph for this function:

◆ getTrackingObject()

ilObjLearningSequenceGUI::getTrackingObject ( )
protected

Definition at line 851 of file class.ilObjLearningSequenceGUI.php.

Referenced by manage_members().

852  {
853  return new ilObjUserTracking();
854  }
+ Here is the caller graph for this function:

◆ hasAccess()

static ilObjLearningSequenceGUI::hasAccess ( string  $mode,
int  $id 
)
staticprotected

Definition at line 178 of file class.ilObjLearningSequenceGUI.php.

References $DIC.

178  : bool
179  {
180  global $DIC;
181  return $DIC->access()->checkAccess($mode, '', $id);
182  }
global $DIC
Definition: feed.php:28

◆ info()

ilObjLearningSequenceGUI::info ( string  $cmd = self::CMD_INFO)
protected

Definition at line 486 of file class.ilObjLearningSequenceGUI.php.

References ILIAS\Repository\ctrl(), and ILIAS\Repository\tabs().

Referenced by executeCommand(), and view().

486  : void
487  {
488  $this->tabs->setTabActive(self::TAB_INFO);
489  $this->ctrl->setCmdClass('ilinfoscreengui');
490  $this->ctrl->setCmd($cmd);
491  $info = new ilInfoScreenGUI($this);
492  $this->ctrl->forwardCommand($info);
493  }
Class ilInfoScreenGUI.
+ Here is the call graph for this function:
+ Here is the caller graph for this function:

◆ initDidacticTemplate()

ilObjLearningSequenceGUI::initDidacticTemplate ( ilPropertyFormGUI  $form)
protected

Definition at line 629 of file class.ilObjLearningSequenceGUI.php.

References ilContainerGUI\$form.

630  {
631  return $form;
632  }
ilPropertyFormGUI $form

◆ isAccessible()

static ilObjLearningSequenceGUI::isAccessible ( int  $id)
staticprotected

Definition at line 169 of file class.ilObjLearningSequenceGUI.php.

References ROOT_FOLDER_ID.

169  : bool
170  {
171  return $id > 0 && (
172  self::hasAccess(self::ACCESS_READ, $id) ||
173  self::hasAccess(self::ACCESS_VISIBLE, $id) ||
174  self::hasAccess(self::ACCESS_READ, ROOT_FOLDER_ID)
175  );
176  }
const ROOT_FOLDER_ID
Definition: constants.php:32

◆ learnerView()

ilObjLearningSequenceGUI::learnerView ( string  $cmd = self::CMD_LEARNER_VIEW)
protected

Definition at line 557 of file class.ilObjLearningSequenceGUI.php.

References ilContainerGUI\$gui, addContentStyleCss(), addSubTabsForContent(), ILIAS\Repository\ctrl(), and ILIAS\Repository\tabs().

Referenced by executeCommand(), unparticipate(), and view().

557  : void
558  {
559  $this->addContentStyleCss();
560  $this->tabs->activateTab(self::TAB_CONTENT_MAIN);
561  $this->addSubTabsForContent(self::TAB_VIEW_CONTENT);
562 
563  $gui = $this->object->getLocalDI()["gui.learner"];
564 
565  $this->ctrl->setCmd($cmd);
566  $this->ctrl->forwardCommand($gui);
567  }
ILIAS Container InternalGUIService $gui
+ Here is the call graph for this function:
+ Here is the caller graph for this function:

◆ learningProgress()

ilObjLearningSequenceGUI::learningProgress ( )
protected

Definition at line 602 of file class.ilObjLearningSequenceGUI.php.

References ILIAS\Repository\ctrl(), ilObjectGUI\getObject(), ilObjectGUI\getRefId(), ilLearningProgressBaseGUI\LP_CONTEXT_REPOSITORY, ILIAS\Repository\refinery(), ILIAS\Repository\tabs(), and ILIAS\Repository\user().

Referenced by executeCommand().

602  : void
603  {
604  $this->tabs->setTabActive(self::TAB_LP);
605 
606  $for_user = $this->user->getId();
607 
608  if ($this->request_wrapper->has("user_id")) {
609  $for_user = $this->request_wrapper->retrieve("user_id", $this->refinery->kindlyTo()->int());
610  }
611 
612  $lp_gui = new ilLearningProgressGUI(
614  $this->getObject()->getRefId(),
615  $for_user
616  );
617  $this->ctrl->forwardCommand($lp_gui);
618  }
This file is part of ILIAS, a powerful learning management system published by ILIAS open source e-Le...
+ Here is the call graph for this function:
+ Here is the caller graph for this function:

◆ manage_members()

ilObjLearningSequenceGUI::manage_members ( string  $cmd = self::CMD_MANAGE_MEMBERS)
protected

Definition at line 580 of file class.ilObjLearningSequenceGUI.php.

References ILIAS\Repository\ctrl(), ilPrivacySettings\getInstance(), ilObjectGUI\getObject(), getTrackingObject(), ILIAS\Repository\refinery(), settings(), ILIAS\Repository\tabs(), and ILIAS\Repository\toolbar().

Referenced by executeCommand(), and members().

580  : void
581  {
582  $this->tabs->setTabActive(self::TAB_MEMBERS);
583 
584  $ms_gui = new ilLearningSequenceMembershipGUI(
585  $this,
586  $this->getObject(),
587  $this->getTrackingObject(),
589  $this->rbac_review,
590  $this->settings,
591  $this->toolbar,
592  $this->request_wrapper,
593  $this->post_wrapper,
594  $this->refinery,
595  $this->ui_factory
596  );
597 
598  $this->ctrl->setCmd($cmd);
599  $this->ctrl->forwardCommand($ms_gui);
600  }
settings(string $cmd=self::CMD_SETTINGS)
GUI class for learning sequence membership features.
+ Here is the call graph for this function:
+ Here is the caller graph for this function:

◆ manageContent()

ilObjLearningSequenceGUI::manageContent ( string  $cmd = self::CMD_CONTENT)
protected

Definition at line 535 of file class.ilObjLearningSequenceGUI.php.

References ilContainerGUI\$gui, ILIAS\Repository\access(), addSubTabsForContent(), ILIAS\Repository\ctrl(), ILIAS\Repository\lng(), ILIAS\Repository\refinery(), and ILIAS\Repository\tabs().

Referenced by executeCommand(), renderObject(), and view().

535  : void
536  {
537  $this->tabs->activateTab(self::TAB_CONTENT_MAIN);
538  $this->addSubTabsForContent(self::TAB_MANAGE);
539 
541  $this,
542  $this->ctrl,
543  $this->tpl,
544  $this->lng,
545  $this->access,
546  new ilConfirmationGUI(),
547  new LSItemOnlineStatus(),
548  $this->post_wrapper,
549  $this->refinery,
550  $this->ui_factory,
551  $this->ui_renderer
552  );
553  $this->ctrl->setCmd($cmd);
554  $this->ctrl->forwardCommand($gui);
555  }
ILIAS Container InternalGUIService $gui
+ Here is the call graph for this function:
+ Here is the caller graph for this function:

◆ members()

ilObjLearningSequenceGUI::members ( )
protected

Definition at line 569 of file class.ilObjLearningSequenceGUI.php.

References checkAccess(), ILIAS\Repository\ctrl(), and manage_members().

569  : void
570  {
571  $may_manage_members = $this->checkAccess("edit_members");
572  $this->ctrl->setCmdClass('ilLearningSequenceMembershipGUI');
573  if ($may_manage_members) {
574  $this->manage_members();
575  } else {
576  $this->manage_members(self::CMD_MEMBERS_GALLERY);
577  }
578  }
manage_members(string $cmd=self::CMD_MANAGE_MEMBERS)
+ Here is the call graph for this function:

◆ permissions()

ilObjLearningSequenceGUI::permissions ( string  $cmd = self::CMD_PERMISSIONS)
protected

Definition at line 495 of file class.ilObjLearningSequenceGUI.php.

References ILIAS\Repository\ctrl(), and ILIAS\Repository\tabs().

Referenced by executeCommand().

495  : void
496  {
497  $this->tabs->setTabActive(self::TAB_PERMISSIONS);
498  $perm_gui = new ilPermissionGUI($this);
499  $this->ctrl->setCmd($cmd);
500  $this->ctrl->forwardCommand($perm_gui);
501  }
New PermissionGUI (extends from old ilPermission2GUI) RBAC related output.
+ Here is the call graph for this function:
+ Here is the caller graph for this function:

◆ recordLearningSequenceRead()

ilObjLearningSequenceGUI::recordLearningSequenceRead ( )
protected

Definition at line 239 of file class.ilObjLearningSequenceGUI.php.

References ilChangeEvent\_recordReadEvent(), ILIAS\Repository\object(), and ILIAS\Repository\user().

Referenced by view().

239  : void
240  {
242  $this->object->getType(),
243  $this->object->getRefId(),
244  $this->object->getId(),
245  $this->user->getId()
246  );
247  }
static _recordReadEvent(string $a_type, int $a_ref_id, int $obj_id, int $usr_id, bool $isCatchupWriteEvents=true, $a_ext_rc=null, $a_ext_time=null)
+ Here is the call graph for this function:
+ Here is the caller graph for this function:

◆ renderObject()

ilObjLearningSequenceGUI::renderObject ( )

Redirects to Manage Content to make deletion screen work.

Definition at line 755 of file class.ilObjLearningSequenceGUI.php.

References manageContent().

755  : void
756  {
757  $this->manageContent();
758  }
manageContent(string $cmd=self::CMD_CONTENT)
+ Here is the call graph for this function:

◆ save()

ilObjLearningSequenceGUI::save ( )
protected

Definition at line 639 of file class.ilObjLearningSequenceGUI.php.

639  : void
640  {
641  parent::saveObject();
642  }

◆ settings()

ilObjLearningSequenceGUI::settings ( string  $cmd = self::CMD_SETTINGS)
protected

Definition at line 503 of file class.ilObjLearningSequenceGUI.php.

References ilContainerGUI\$gui, ILIAS\Repository\ctrl(), ilObjectGUI\getObject(), ILIAS\Repository\lng(), ILIAS\Repository\refinery(), and ILIAS\Repository\tabs().

Referenced by __construct(), afterSave(), executeCommand(), and manage_members().

503  : void
504  {
505  $this->tabs->activateTab(self::TAB_SETTINGS);
507  $this->getObject(),
508  $this->ctrl,
509  $this->lng,
510  $this->tpl,
511  $this->refinery,
512  $this->ui_factory,
513  $this->ui_renderer,
514  $this->request
515  );
516  $this->ctrl->setCmd($cmd);
517  $this->ctrl->forwardCommand($gui);
518  }
ILIAS Container InternalGUIService $gui
+ Here is the call graph for this function:
+ Here is the caller graph for this function:

◆ showPossibleSubObjects()

ilObjLearningSequenceGUI::showPossibleSubObjects ( )

Definition at line 908 of file class.ilObjLearningSequenceGUI.php.

References ilContainerGUI\$gui, and ILIAS\Repository\object().

908  : void
909  {
910  $gui = new ilObjectAddNewItemGUI($this->object->getRefId());
911  $gui->render();
912  }
This file is part of ILIAS, a powerful learning management system published by ILIAS open source e-Le...
ILIAS Container InternalGUIService $gui
+ Here is the call graph for this function:

◆ unparticipate()

ilObjLearningSequenceGUI::unparticipate ( )

Definition at line 676 of file class.ilObjLearningSequenceGUI.php.

References checkAccess(), ilObjectGUI\getObject(), learnerView(), and ILIAS\Repository\user().

676  : void
677  {
678  if ($this->checkAccess('unparticipate')) {
679  $usr_id = $this->user->getId();
680  $this->getObject()->getLSRoles()->leave($usr_id);
681  $this->learnerView();
682  }
683  }
learnerView(string $cmd=self::CMD_LEARNER_VIEW)
+ Here is the call graph for this function:

◆ view()

ilObjLearningSequenceGUI::view ( )
protected

Definition at line 520 of file class.ilObjLearningSequenceGUI.php.

References checkAccess(), info(), learnerView(), manageContent(), recordLearningSequenceRead(), and ILIAS\Repository\tabs().

Referenced by executeCommand().

520  : void
521  {
523  $this->tabs->clearSubTabs();
524  if ($this->checkAccess("write")) {
525  $this->manageContent(self::CMD_CONTENT);
526  return;
527  } elseif ($this->checkAccess("read")) {
528  $this->learnerView(self::CMD_LEARNER_VIEW);
529  return;
530  } else {
531  $this->info(self::CMD_INFO);
532  }
533  }
manageContent(string $cmd=self::CMD_CONTENT)
learnerView(string $cmd=self::CMD_LEARNER_VIEW)
+ Here is the call graph for this function:
+ Here is the caller graph for this function:

Field Documentation

◆ $content_style

ILIAS Style Content Service ilObjLearningSequenceGUI::$content_style
protected

Definition at line 109 of file class.ilObjLearningSequenceGUI.php.

◆ $data_factory

Data Factory ilObjLearningSequenceGUI::$data_factory
protected

Definition at line 119 of file class.ilObjLearningSequenceGUI.php.

◆ $help

ilHelpGUI ilObjLearningSequenceGUI::$help
protected

Definition at line 116 of file class.ilObjLearningSequenceGUI.php.

◆ $ls_object

ilObjLearningSequence ilObjLearningSequenceGUI::$ls_object
protected

Definition at line 114 of file class.ilObjLearningSequenceGUI.php.

◆ $navigation_history

ilNavigationHistory ilObjLearningSequenceGUI::$navigation_history
protected

Definition at line 112 of file class.ilObjLearningSequenceGUI.php.

◆ $obj_service

ilObjectService ilObjLearningSequenceGUI::$obj_service
protected

Definition at line 113 of file class.ilObjLearningSequenceGUI.php.

◆ $obj_type

string ilObjLearningSequenceGUI::$obj_type
protected

Definition at line 111 of file class.ilObjLearningSequenceGUI.php.

◆ $post_wrapper

ArrayBasedRequestWrapper ilObjLearningSequenceGUI::$post_wrapper
protected

Definition at line 121 of file class.ilObjLearningSequenceGUI.php.

◆ $rbac_review

ilRbacReview ilObjLearningSequenceGUI::$rbac_review
protected

Definition at line 115 of file class.ilObjLearningSequenceGUI.php.

◆ $refinery

ILIAS Refinery Factory ilObjLearningSequenceGUI::$refinery
protected

Definition at line 122 of file class.ilObjLearningSequenceGUI.php.

◆ $request

Psr Http Message ServerRequestInterface ilObjLearningSequenceGUI::$request
protected

Definition at line 123 of file class.ilObjLearningSequenceGUI.php.

◆ $request_wrapper

ILIAS HTTP Wrapper RequestWrapper ilObjLearningSequenceGUI::$request_wrapper
protected

Definition at line 120 of file class.ilObjLearningSequenceGUI.php.

◆ $ui_factory

ILIAS UI Factory ilObjLearningSequenceGUI::$ui_factory
protected

Definition at line 117 of file class.ilObjLearningSequenceGUI.php.

◆ $ui_renderer

ILIAS UI Renderer ilObjLearningSequenceGUI::$ui_renderer
protected

Definition at line 118 of file class.ilObjLearningSequenceGUI.php.

◆ ACCESS_READ

const ilObjLearningSequenceGUI::ACCESS_READ = 'read'

Definition at line 107 of file class.ilObjLearningSequenceGUI.php.

◆ ACCESS_VISIBLE

const ilObjLearningSequenceGUI::ACCESS_VISIBLE = 'visible'

Definition at line 108 of file class.ilObjLearningSequenceGUI.php.

◆ CMD_ADD_TO_DESK

const ilObjLearningSequenceGUI::CMD_ADD_TO_DESK = "addToDesk"

Definition at line 73 of file class.ilObjLearningSequenceGUI.php.

◆ CMD_CANCEL

const ilObjLearningSequenceGUI::CMD_CANCEL = "cancel"

Definition at line 71 of file class.ilObjLearningSequenceGUI.php.

◆ CMD_CANCEL_CUT

const ilObjLearningSequenceGUI::CMD_CANCEL_CUT = "cancelCut"

Definition at line 78 of file class.ilObjLearningSequenceGUI.php.

◆ CMD_CANCEL_DELETE

const ilObjLearningSequenceGUI::CMD_CANCEL_DELETE = "cancelDelete"

Definition at line 82 of file class.ilObjLearningSequenceGUI.php.

◆ CMD_CANCEL_LINK

const ilObjLearningSequenceGUI::CMD_CANCEL_LINK = "cancelMoveLink"

Definition at line 76 of file class.ilObjLearningSequenceGUI.php.

◆ CMD_CONTENT

const ilObjLearningSequenceGUI::CMD_CONTENT = "manageContent"

◆ CMD_CREATE

const ilObjLearningSequenceGUI::CMD_CREATE = "create"

Definition at line 69 of file class.ilObjLearningSequenceGUI.php.

◆ CMD_CUT

const ilObjLearningSequenceGUI::CMD_CUT = "cut"

Definition at line 77 of file class.ilObjLearningSequenceGUI.php.

◆ CMD_CUT_CLIPBOARD

const ilObjLearningSequenceGUI::CMD_CUT_CLIPBOARD = "keepObjectsInClipboard"

Definition at line 80 of file class.ilObjLearningSequenceGUI.php.

◆ CMD_CUT_SHOWTREE

const ilObjLearningSequenceGUI::CMD_CUT_SHOWTREE = "showPasteTree"

Definition at line 79 of file class.ilObjLearningSequenceGUI.php.

◆ CMD_DELETE

const ilObjLearningSequenceGUI::CMD_DELETE = "delete"

Definition at line 81 of file class.ilObjLearningSequenceGUI.php.

◆ CMD_DELETE_CONFIRMED

const ilObjLearningSequenceGUI::CMD_DELETE_CONFIRMED = "confirmedDelete"

Definition at line 83 of file class.ilObjLearningSequenceGUI.php.

◆ CMD_ENABLE_ADMINISTRATION_PANEL

const ilObjLearningSequenceGUI::CMD_ENABLE_ADMINISTRATION_PANEL = "enableAdministrationPanel"

Definition at line 88 of file class.ilObjLearningSequenceGUI.php.

◆ CMD_EXPORT

const ilObjLearningSequenceGUI::CMD_EXPORT = "export"

Definition at line 67 of file class.ilObjLearningSequenceGUI.php.

◆ CMD_IMPORT

const ilObjLearningSequenceGUI::CMD_IMPORT = "importFile"

Definition at line 68 of file class.ilObjLearningSequenceGUI.php.

◆ CMD_INFO

const ilObjLearningSequenceGUI::CMD_INFO = "showSummary"

Definition at line 63 of file class.ilObjLearningSequenceGUI.php.

◆ CMD_INFO_SCREEN

const ilObjLearningSequenceGUI::CMD_INFO_SCREEN = "infoScreen"

Definition at line 64 of file class.ilObjLearningSequenceGUI.php.

◆ CMD_LEARNER_VIEW

const ilObjLearningSequenceGUI::CMD_LEARNER_VIEW = "learnerView"

◆ CMD_LINK

const ilObjLearningSequenceGUI::CMD_LINK = "link"

Definition at line 75 of file class.ilObjLearningSequenceGUI.php.

◆ CMD_MANAGE_MEMBERS

const ilObjLearningSequenceGUI::CMD_MANAGE_MEMBERS = "participants"

Definition at line 60 of file class.ilObjLearningSequenceGUI.php.

◆ CMD_MEMBERS

const ilObjLearningSequenceGUI::CMD_MEMBERS = "members"

Definition at line 59 of file class.ilObjLearningSequenceGUI.php.

◆ CMD_MEMBERS_GALLERY

const ilObjLearningSequenceGUI::CMD_MEMBERS_GALLERY = "jump2UsersGallery"

Definition at line 61 of file class.ilObjLearningSequenceGUI.php.

◆ CMD_PERFORM_PASTE

const ilObjLearningSequenceGUI::CMD_PERFORM_PASTE = 'performPasteIntoMultipleObjects'

Definition at line 84 of file class.ilObjLearningSequenceGUI.php.

◆ CMD_PERMISSIONS

const ilObjLearningSequenceGUI::CMD_PERMISSIONS = "perm"

Definition at line 66 of file class.ilObjLearningSequenceGUI.php.

◆ CMD_REDRAW_HEADER

const ilObjLearningSequenceGUI::CMD_REDRAW_HEADER = 'redrawHeaderAction'

Definition at line 87 of file class.ilObjLearningSequenceGUI.php.

◆ CMD_REMOVE_FROM_DESK

const ilObjLearningSequenceGUI::CMD_REMOVE_FROM_DESK = "removeFromDesk"

Definition at line 74 of file class.ilObjLearningSequenceGUI.php.

◆ CMD_SAVE

const ilObjLearningSequenceGUI::CMD_SAVE = "save"

Definition at line 70 of file class.ilObjLearningSequenceGUI.php.

◆ CMD_SETTINGS

const ilObjLearningSequenceGUI::CMD_SETTINGS = "settings"

◆ CMD_SHOW_TRASH

const ilObjLearningSequenceGUI::CMD_SHOW_TRASH = 'trash'

Definition at line 85 of file class.ilObjLearningSequenceGUI.php.

◆ CMD_UNDELETE

const ilObjLearningSequenceGUI::CMD_UNDELETE = 'undelete'

Definition at line 86 of file class.ilObjLearningSequenceGUI.php.

◆ CMD_UNPARTICIPATE

const ilObjLearningSequenceGUI::CMD_UNPARTICIPATE = "unparticipate"

◆ CMD_VIEW

const ilObjLearningSequenceGUI::CMD_VIEW = "view"

◆ MAIL_ALLOWED_ALL

const ilObjLearningSequenceGUI::MAIL_ALLOWED_ALL = 1

Definition at line 104 of file class.ilObjLearningSequenceGUI.php.

◆ MAIL_ALLOWED_TUTORS

const ilObjLearningSequenceGUI::MAIL_ALLOWED_TUTORS = 2

Definition at line 105 of file class.ilObjLearningSequenceGUI.php.

◆ TAB_CONTENT_MAIN

const ilObjLearningSequenceGUI::TAB_CONTENT_MAIN = "manage_content_maintab"

◆ TAB_EDIT_EXTRO

const ilObjLearningSequenceGUI::TAB_EDIT_EXTRO = "edit_extropage"

Definition at line 101 of file class.ilObjLearningSequenceGUI.php.

◆ TAB_EDIT_INTRO

const ilObjLearningSequenceGUI::TAB_EDIT_INTRO = "edit_intropage"

Definition at line 100 of file class.ilObjLearningSequenceGUI.php.

◆ TAB_EXPORT

const ilObjLearningSequenceGUI::TAB_EXPORT = "export"

Definition at line 98 of file class.ilObjLearningSequenceGUI.php.

◆ TAB_INFO

const ilObjLearningSequenceGUI::TAB_INFO = "show_summary"

Definition at line 93 of file class.ilObjLearningSequenceGUI.php.

◆ TAB_LP

const ilObjLearningSequenceGUI::TAB_LP = "learning_progress"

Definition at line 97 of file class.ilObjLearningSequenceGUI.php.

◆ TAB_MANAGE

const ilObjLearningSequenceGUI::TAB_MANAGE = "manage"

Definition at line 91 of file class.ilObjLearningSequenceGUI.php.

◆ TAB_MEMBERS

const ilObjLearningSequenceGUI::TAB_MEMBERS = "members"

Definition at line 96 of file class.ilObjLearningSequenceGUI.php.

◆ TAB_PERMISSIONS

const ilObjLearningSequenceGUI::TAB_PERMISSIONS = "perm_settings"

Definition at line 95 of file class.ilObjLearningSequenceGUI.php.

◆ TAB_SETTINGS

const ilObjLearningSequenceGUI::TAB_SETTINGS = "settings"

Definition at line 94 of file class.ilObjLearningSequenceGUI.php.

◆ TAB_VIEW_CONTENT

const ilObjLearningSequenceGUI::TAB_VIEW_CONTENT = "view"

Definition at line 90 of file class.ilObjLearningSequenceGUI.php.


The documentation for this class was generated from the following file: