ILIAS  release_10 Revision v10.1-43-ga1241a92c2f
ilObjContentObjectGUI Class Reference

Class ilObjContentObjectGUI. More...

+ Inheritance diagram for ilObjContentObjectGUI:
+ Collaboration diagram for ilObjContentObjectGUI:

Public Member Functions

 __construct ( $a_data, int $a_id=0, bool $a_call_by_reference=true, bool $a_prepare_output=false)
 
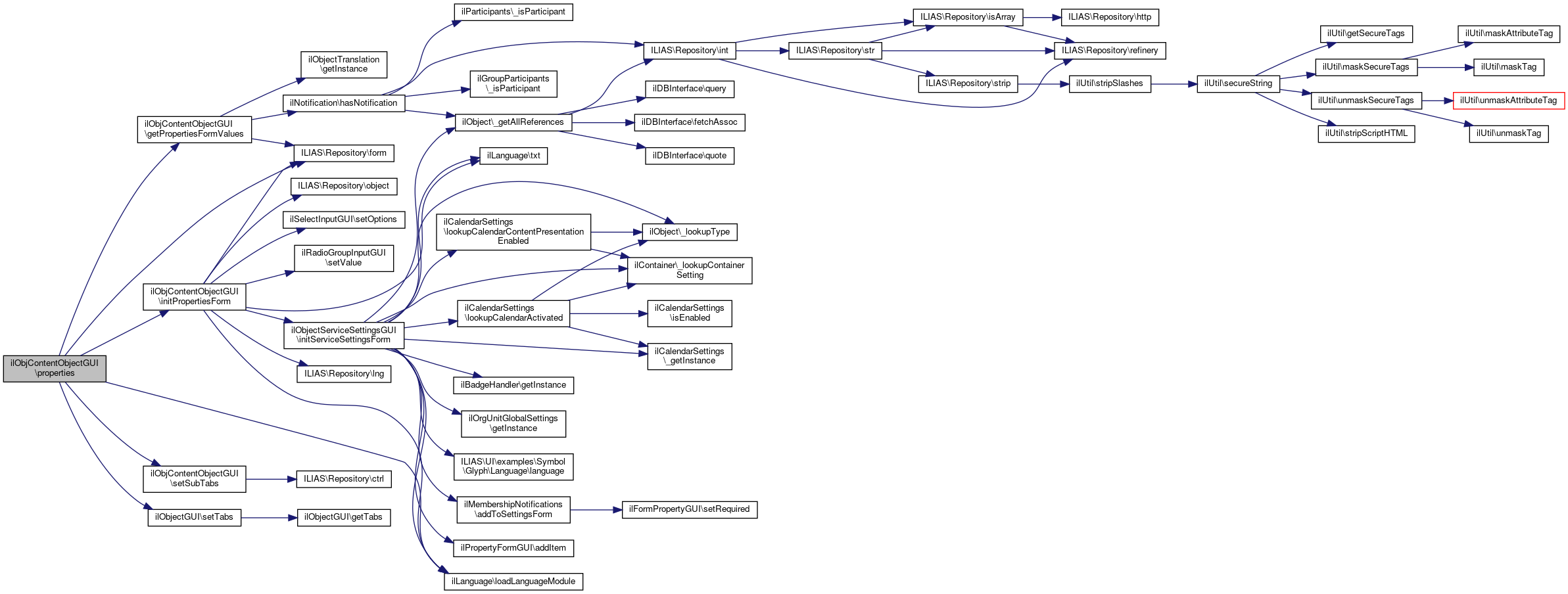
 properties ()
 edit properties form More...
 
 initPropertiesForm ()
 Init properties form. More...
 
 getPropertiesFormValues ()
 Get values for properties form. More...
 
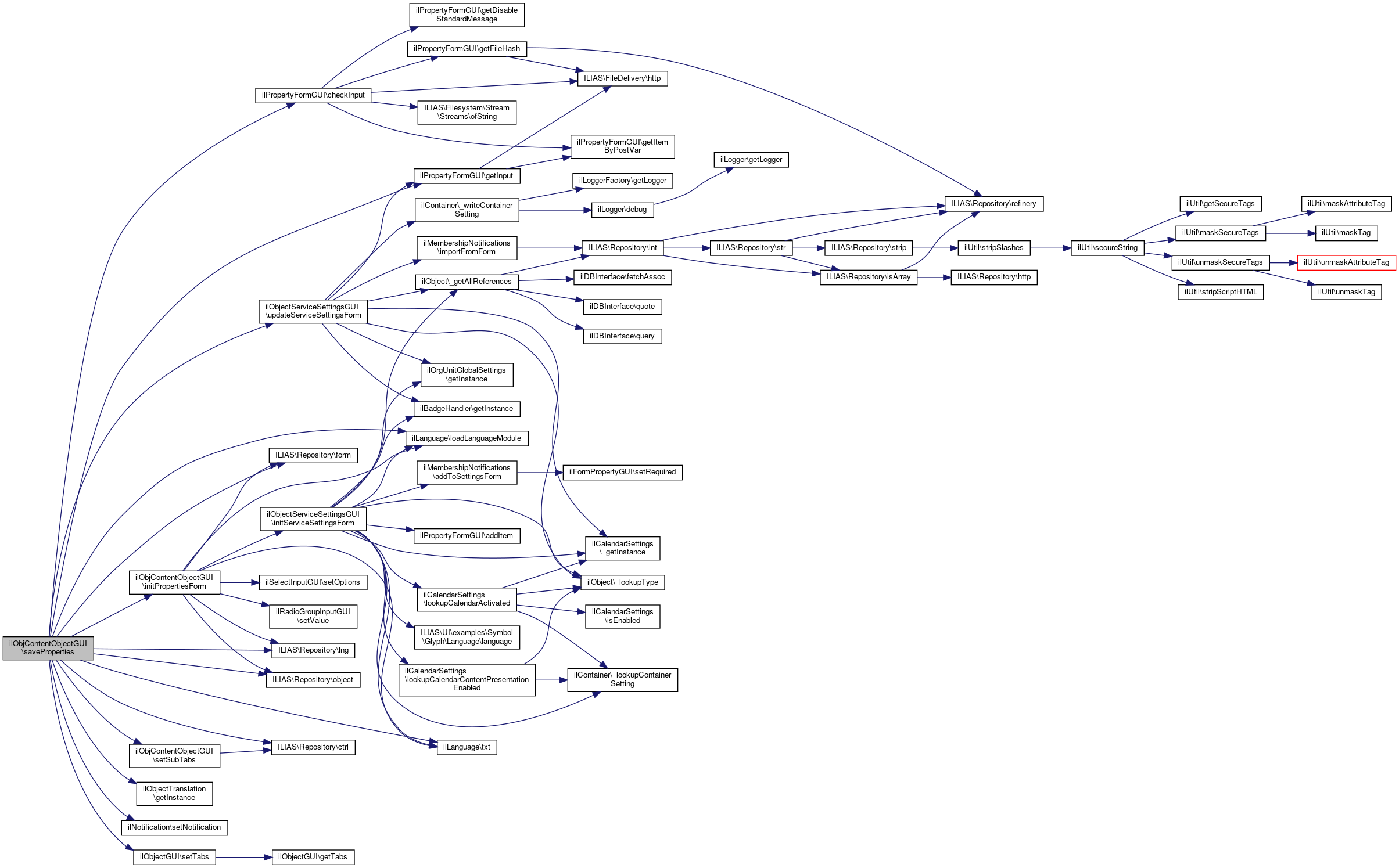
 saveProperties ()
 save properties More...
 
 initMenuForm ()
 
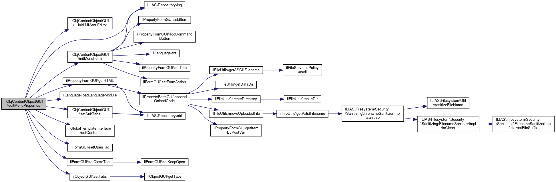
 editMenuProperties ()
 
 saveMenuProperties ()
 
 proceedDragDrop ()
 
 delete (int $a_parent_subobj_id=0)
 confirm deletion screen for free pages (other usages do not apply anymore) More...
 
 cancelDelete ()
 
 confirmedDelete (int $a_parent_subobj_id=0)
 delete page object or structure objects More...
 
 chapters ()
 show chapters More...
 
 pages ()
 
 listLinks ()
 List all broken links. More...
 
 showMaintenance ()
 Show maintenance. More...
 
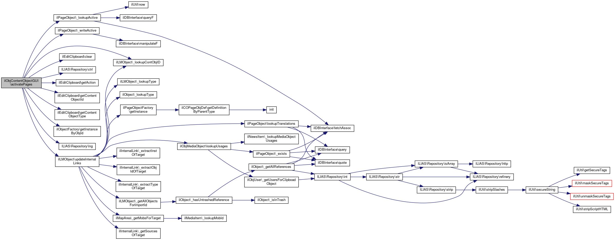
 activatePages ()
 activates or deactivates pages More...
 
 copyPage ()
 
 getContextPath (int $a_endnode_id, int $a_startnode_id=1)
 
 showActions (array $a_actions)
 
 view ()
 
 moveChapter (int $a_parent_subobj_id=0)
 move a single chapter (selection) More...
 
 copyChapter ()
 
 pasteChapter ()
 
 movePage ()
 
 cancel ()
 
 export ()
 
 fixTreeConfirm ()
 
 fixTree ()
 
 exportHTML ()
 
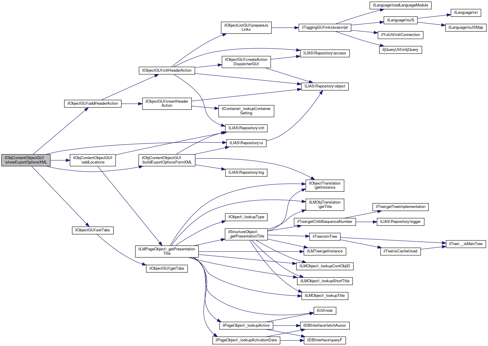
 addLocations (bool $a_omit_obj_id=false)
 display locator More...
 
 listQuestions ()
 
 listBlockedUsers ()
 
 resetNumberOfTries ()
 
 unlockQuestion ()
 
 sendMailToBlockedUsers ()
 
 setContentSubTabs (string $a_active)
 
 setQuestionsSubTabs (string $a_active)
 
 addTabs (string $a_act="")
 
 setSubTabs (string $a_active)
 
 __initLMMenuEditor ()
 
 addMenuEntry (?ilPropertyFormGUI $form=null)
 display add menu entry form More...
 
 initMenuEntryForm (string $a_mode="edit")
 
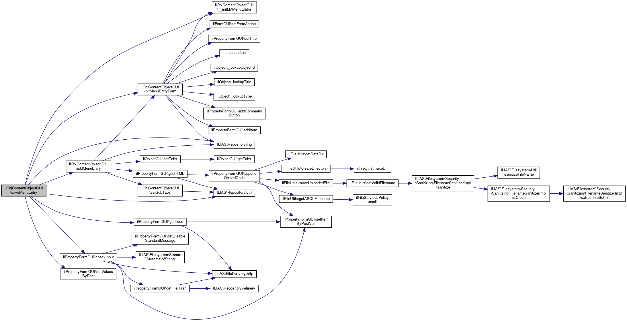
 saveMenuEntry ()
 
 deleteMenuEntry ()
 
 editMenuEntry (?ilPropertyFormGUI $form=null)
 
 updateMenuEntry ()
 
 showEntrySelector ()
 
 selectHeader ()
 select page as header More...
 
 selectFooter ()
 select page as footer More...
 
 saveAllTitles ()
 Save all titles of chapters/pages. More...
 
 cutItems (array $ids)
 
 copyItems (array $ids)
 Copy items to clipboard. More...
 
 cutChapter ()
 Cut chapter(s) More...
 
 showExportIDsOverview (bool $a_validation=false)
 
 filterHelpChapters ()
 
 saveExportIds ()
 
 saveHelpMapping ()
 
 showTooltipList ()
 
 addTooltip ()
 
 filterTooltips ()
 
 saveTooltips ()
 
 deleteTooltips ()
 
 setPageLayoutInHierarchy ()
 Set layout for multiple pages. More...
 
 setPageLayout (bool $a_in_hierarchy=false)
 Set layout for multiple pages. More...
 
 initSetPageLayoutForm ()
 
 savePageLayout ()
 
 editGlossaries ()
 Edit automatically linked glossaries. More...
 
 showLMGlossarySelector ()
 
 confirmGlossarySelection ()
 
 selectLMGlossaryLink ()
 
 selectLMGlossary ()
 
 removeLMGlossary ()
 
 editMasterLanguage ()
 
 switchToLanguage ()
 
 redrawHeaderAction ()
 
- Public Member Functions inherited from ilObjectGUI
 getRefId ()
 
 setAdminMode (string $mode)
 
 getAdminMode ()
 
 getObject ()
 
 executeCommand ()
 
 withReferences ()
 determines whether objects are referenced or not (got ref ids or not) More...
 
 setCreationMode (bool $mode=true)
 If true, a creation screen is displayed the current [ref_id] does belong to the parent class The mode is determined in ilRepositoryGUI. More...
 
 getCreationMode ()
 
 prepareOutput (bool $show_sub_objects=true)
 
 getAdminTabs ()
 administration tabs show only permissions and trash folder More...
 
 getHTML ()
 
 confirmedDeleteObject ()
 confirmed deletion of object -> objects are moved to trash or deleted immediately, if trash is disabled More...
 
 cancelObject ()
 cancel action and go back to previous page More...
 
 createObject ()
 create new object form More...
 
 editAvailabilityPeriodObject ()
 
 saveAvailabilityPeriodObject ()
 
 cancelCreation ()
 cancel create action and go back to repository parent More...
 
 saveObject ()
 
 getDidacticTemplateVar (string $type)
 Get didactic template setting from creation screen. More...
 
 putObjectInTree (ilObject $obj, int $parent_node_id=null)
 Add object to tree at given position. More...
 
 editObject ()
 
 addExternalEditFormCustom (ilPropertyFormGUI $form)
 
 updateObject ()
 updates object entry in object_data More...
 
 getFormAction (string $cmd, string $default_form_action="")
 Get form action for command (command is method name without "Object", e.g. More...
 
 isVisible (int $ref_id, string $type)
 
 viewObject ()
 viewObject container presentation for "administration -> repository, trash, permissions" More...
 
 deleteObject (bool $error=false)
 Display deletion confirmation screen. More...
 
 setColumnSettings (ilColumnGUI $column_gui)
 
 addToDeskObject ()
 
 removeFromDeskObject ()
 
- Public Member Functions inherited from ILIAS\Object\ImplementsCreationCallback
 callCreationCallback (\ilObject $object, \ilObjectDefinition $obj_definition, int $requested_crtcb)
 

Static Public Member Functions

static getMultiLangHeader (int $a_lm_id, object $a_gui_class, string $a_mode="")
 
static _goto (string $a_target)
 
static getLayoutOption (string $a_txt, string $a_var, string $a_def_option="")
 
- Static Public Member Functions inherited from ilObjectGUI
static _gotoRepositoryRoot (bool $raise_error=false)
 Goto repository root. More...
 
static _gotoRepositoryNode (int $ref_id, string $cmd="")
 
static _gotoSharedWorkspaceNode (int $wsp_id)
 

Protected Member Functions

 checkCtrlPath ()
 
 buildExportOptionsFormHTML ()
 
 buildExportOptionsFormXML ()
 
 showExportOptionsXML ()
 
 showExportOptionsHTML ()
 
 doExportXML ()
 
 doExportHTML ()
 
 afterSave (ilObject $new_object)
 
 getBlockedUsersMailSignature ()
 
 setTabs (string $a_act="")
 
 learningProgress ()
 Learning progress. More...
 
- Protected Member Functions inherited from ilObjectGUI
 getObjectService ()
 
 assignObject ()
 
 setTitleAndDescription ()
 
 createActionDispatcherGUI ()
 
 initHeaderAction (?string $sub_type=null, ?int $sub_id=null)
 Add header action menu. More...
 
 insertHeaderAction (?ilObjectListGUI $list_gui=null)
 Insert header action into main template. More...
 
 addHeaderAction ()
 Add header action menu. More...
 
 redrawHeaderActionObject ()
 Ajax call: redraw action header only. More...
 
 setTabs ()
 set admin tabs More...
 
 setAdminTabs ()
 set admin tabs More...
 
 setLocator ()
 
 addLocatorItems ()
 should be overwritten to add object specific items (repository items are preloaded) More...
 
 omitLocator (bool $omit=true)
 
 addAdminLocatorItems (bool $do_not_add_object=false)
 should be overwritten to add object specific items (repository items are preloaded) More...
 
 getCreationFormsHTML (StandardForm|ilPropertyFormGUI|array $form)
 
 getTitleForCreationFormPage ()
 
 getCreationFormTitle ()
 
 initCreateForm (string $new_type)
 
 didacticTemplatesToForm ()
 
 initDidacticTemplate (ilPropertyFormGUI $form)
 
 retrieveAdditionalDidacticTemplateOptions ()
 
 addAdoptContentLinkToToolbar ()
 
 addImportButtonToToolbar ()
 
 addAvailabilityPeriodButtonToToolbar (ilToolbarGUI $toolbar)
 
 parseDidacticTemplateVar (string $var, string $type)
 
 afterSave (ilObject $new_object)
 Post (successful) object creation hook. More...
 
 initEditForm ()
 
 initEditCustomForm (ilPropertyFormGUI $a_form)
 Add custom fields to update form. More...
 
 getEditFormValues ()
 
 getEditFormCustomValues (array &$a_values)
 Add values to custom edit fields. More...
 
 validateCustom (ilPropertyFormGUI $form)
 Validate custom values (if not possible with checkInput()) More...
 
 updateCustom (ilPropertyFormGUI $form)
 Insert custom update form values into object. More...
 
 afterUpdate ()
 Post (successful) object update hook. More...
 
 routeImportCmdObject ()
 
 importFile (string $file_to_import, string $path_to_uploaded_file_in_temp_dir)
 
 deleteUploadedImportFile (string $path_to_uploaded_file_in_temp_dir)
 
 afterImport (ilObject $new_object)
 Post (successful) object import hook. More...
 
 setFormAction (string $cmd, string $form_action)
 
 getReturnLocation (string $cmd, string $default_location="")
 Get return location for command (command is method name without "Object", e.g. More...
 
 setReturnLocation (string $cmd, string $location)
 set specific return location for command More...
 
 getTargetFrame (string $cmd, string $default_target_frame="")
 get target frame for command (command is method name without "Object", e.g. More...
 
 setTargetFrame (string $cmd, string $target_frame)
 Set specific target frame for command. More...
 
 showPossibleSubObjects ()
 show possible sub objects (pull down menu) More...
 
 getTabs ()
 overwrite in derived GUI class of your object type More...
 
 redirectToRefId (int $ref_id, string $cmd="")
 redirects to (repository) view per ref id usually to a container and usually used at the end of a save/import method where the object gui type (of the new object) doesn't match with the type of the current ["ref_id"] value of the request More...
 
 getCenterColumnHTML ()
 Get center column. More...
 
 getRightColumnHTML ()
 Display right column. More...
 
 checkPermission (string $perm, string $cmd="", string $type="", ?int $ref_id=null)
 
 checkPermissionBool (string $perm, string $cmd="", string $type="", ?int $ref_id=null)
 
 enableDragDropFileUpload ()
 Enables the file upload into this object by dropping files. More...
 
 getCreatableObjectTypes ()
 
 buildAddNewItemElements (array $subtypes, string $create_target_class=ilRepositoryGUI::class, ?int $redirect_target_ref_id=null,)
 
 buildGroup (string $create_target_class, array $obj_types_in_group, string $title, array $subtypes)
 

Protected Attributes

ILIAS LearningModule InternalGUIService $gui
 
ILIAS LearningModule InternalDomainService $domain
 
ilRbacSystem $rbacsystem
 
ILIAS LearningModule ReadingTime SettingsGUI $reading_time_gui
 
ilLMMenuEditor $lmme_obj
 
ilObjLearningModule $lm_obj
 
string $lang_switch_mode
 
ilPropertyFormGUI $form
 
ilTabsGUI $tabs
 
ilHelpGUI $help
 
ilDBInterface $db
 
ilLogger $log
 
ILIAS DI UIServices $ui
 
ilComponentRepository $component_repository
 
bool $to_props = false
 
int $requested_obj_id = 0
 
string $requested_new_type = ""
 
string $requested_baseClass = ""
 
int $requested_ref_id = 0
 
string $requested_transl = ""
 
string $requested_backcmd = ""
 
int $requested_menu_entry = 0
 
int $requested_lm_menu_expand = 0
 
int $requested_search_root_expand = 0
 
bool $requested_hierarchy = false
 
int $requested_root_id = 0
 
int $requested_glo_id = 0
 
int $requested_glo_ref_id = 0
 
string $requested_lang_switch_mode = ""
 
int $requested_active_node = 0
 
int $requested_lmexpand = 0
 
int $requested_link_ref_id = 0
 
string $requested_totransl = ""
 
bool $requested_lmmovecopy = false
 
ilObjLearningModule $lm
 
EditingGUIRequest $edit_request
 
ILIAS Style Content Service $content_style_service
 
ilLMTree $lm_tree
 
- Protected Attributes inherited from ilObjectGUI
ILIAS Notes Service $notes_service
 
ServerRequestInterface $request
 
ilLocatorGUI $locator
 
ilObjUser $user
 
ilAccessHandler $access
 
ilSetting $settings
 
ilToolbarGUI $toolbar
 
ilRbacAdmin $rbac_admin
 
ilRbacSystem $rbac_system
 
ilRbacReview $rbac_review
 
ilObjectService $object_service
 
ilObjectDefinition $obj_definition
 
ilGlobalTemplateInterface $tpl
 
ilTree $tree
 
ilCtrl $ctrl
 
ilErrorHandling $error
 
ilLanguage $lng
 
ilTabsGUI $tabs_gui
 
ILIAS $ilias
 
ArrayBasedRequestWrapper $post_wrapper
 
RequestWrapper $request_wrapper
 
Refinery $refinery
 
ilFavouritesManager $favourites
 
ilObjectCustomIconFactory $custom_icon_factory
 
UIFactory $ui_factory
 
UIRenderer $ui_renderer
 
Filesystem $temp_file_system
 
ilObject $object = null
 
bool $creation_mode = false
 
 $data
 
int $id
 
bool $call_by_reference = false
 
bool $prepare_output
 
int $ref_id
 
int $obj_id
 
int $maxcount
 
array $form_action = []
 
array $return_location = []
 
array $target_frame = []
 
string $tmp_import_dir
 
string $sub_objects = ""
 
bool $omit_locator = false
 
string $type = ""
 
string $admin_mode = self::ADMIN_MODE_NONE
 
int $requested_ref_id = 0
 
int $requested_crtptrefid = 0
 
int $requested_crtcb = 0
 
string $requested_new_type = ""
 
string $link_params
 
string $html = ""
 

Additional Inherited Members

- Data Fields inherited from ilObjectGUI
const ADMIN_MODE_NONE = ""
 
const ADMIN_MODE_SETTINGS = "settings"
 
const ADMIN_MODE_REPOSITORY = "repository"
 
const UPLOAD_TYPE_LOCAL = 1
 
const UPLOAD_TYPE_UPLOAD_DIRECTORY = 2
 
const CFORM_NEW = 1
 
const CFORM_IMPORT = 2
 
const CFORM_CLONE = 3
 
const SUPPORTED_IMPORT_MIME_TYPES = [MimeType::APPLICATION__ZIP, MimeType::APPLICATION__X_ZIP_COMPRESSED]
 

Detailed Description

Constructor & Destructor Documentation

◆ __construct()

ilObjContentObjectGUI::__construct (   $a_data,
int  $a_id = 0,
bool  $a_call_by_reference = true,
bool  $a_prepare_output = false 
)
Parameters
mixed$a_data
int$a_id
bool$a_call_by_reference
bool$a_prepare_output
Exceptions
ilCtrlException

Definition at line 84 of file class.ilObjContentObjectGUI.php.

References $DIC, $edit_request, ilObjectGUI\$id, ilObjectGUI\$lng, XapiProxy\$req, ILIAS\GlobalScreen\Provider\__construct(), ILIAS\Repository\access(), ILIAS\Repository\ctrl(), ILIAS\Repository\help(), ILIAS\Repository\lng(), ilLanguage\loadLanguageModule(), ILIAS\Repository\locator(), ILIAS\Repository\object(), ILIAS\Repository\settings(), ILIAS\Repository\tabs(), ILIAS\Repository\toolbar(), ILIAS\Repository\ui(), and ILIAS\Repository\user().

89  {
90  global $DIC;
91 
92  $this->lng = $DIC->language();
93  $this->access = $DIC->access();
94  $this->tabs = $DIC->tabs();
95  $this->settings = $DIC->settings();
96  $this->user = $DIC->user();
97  $this->tpl = $DIC["tpl"];
98  $this->toolbar = $DIC->toolbar();
99  $this->rbacsystem = $DIC->rbac()->system();
100  $this->tree = $DIC->repositoryTree();
101  $this->help = $DIC["ilHelp"];
102  $this->locator = $DIC["ilLocator"];
103  $this->db = $DIC->database();
104  $this->log = $DIC["ilLog"];
105  $this->ui = $DIC->ui();
106  $lng = $DIC->language();
107  $ilCtrl = $DIC->ctrl();
108  $this->ctrl = $ilCtrl;
109  $this->component_repository = $DIC["component.repository"];
110  $lng->loadLanguageModule("content");
111  $lng->loadLanguageModule("obj");
112  parent::__construct($a_data, $a_id, $a_call_by_reference, false);
113 
114  $this->edit_request = $DIC
115  ->learningModule()
116  ->internal()
117  ->gui()
118  ->editing()
119  ->request();
120 
122  $this->to_props = $req->getToProps();
123  $this->requested_obj_id = $req->getObjId();
124  $this->requested_ref_id = $req->getRefId();
125  $this->requested_root_id = $req->getRootId();
126  $this->requested_glo_id = $req->getGlossaryId();
127  $this->requested_glo_ref_id = $req->getGlossaryRefId();
128  $this->requested_menu_entry = $req->getMenuEntry();
129  $this->requested_lm_menu_expand = $req->getLMMenuExpand();
130  $this->requested_search_root_expand = $req->getSearchRootExpand();
131  $this->requested_new_type = $req->getNewType();
132  $this->requested_baseClass = $req->getBaseClass();
133  $this->requested_transl = $req->getTranslation();
134  $this->requested_backcmd = $req->getBackCmd();
135  $this->requested_hierarchy = $req->getHierarchy();
136  $this->lang_switch_mode = $req->getLangSwitchMode();
137  $this->requested_active_node = $req->getActiveNode();
138  $this->requested_lmexpand = $req->getLMExpand();
139  $this->requested_link_ref_id = $req->getLinkRefId();
140  $this->requested_totransl = $req->getToTranslation();
141  $this->requested_lmmovecopy = $req->getLMMoveCopy();
142  $this->content_style_service = $DIC
143  ->contentStyle();
144 
145  $id = (isset($this->object))
146  ? $this->object->getId()
147  : 0;
148  $this->reading_time_gui = new \ILIAS\LearningModule\ReadingTime\SettingsGUI($id);
149  $this->domain = $DIC->learningModule()->internal()->domain();
150  $this->gui = $DIC->learningModule()->internal()->gui();
151  }
loadLanguageModule(string $a_module)
Load language module.
catch(\Exception $e) $req
Definition: xapiproxy.php:78
ilLanguage $lng
global $DIC
Definition: shib_login.php:25
__construct(Container $dic, ilPlugin $plugin)
+ Here is the call graph for this function:

Member Function Documentation

◆ __initLMMenuEditor()

ilObjContentObjectGUI::__initLMMenuEditor ( )

Definition at line 1944 of file class.ilObjContentObjectGUI.php.

Referenced by deleteMenuEntry(), editMenuProperties(), initMenuEntryForm(), saveMenuEntry(), saveMenuProperties(), and updateMenuEntry().

1944  : void
1945  {
1946  $this->lmme_obj = new ilLMMenuEditor();
1947  $this->lmme_obj->setObjId($this->lm->getId());
1948  }
This file is part of ILIAS, a powerful learning management system published by ILIAS open source e-Le...
+ Here is the caller graph for this function:

◆ _goto()

static ilObjContentObjectGUI::_goto ( string  $a_target)
static

Definition at line 2221 of file class.ilObjContentObjectGUI.php.

References ilObjectGUI\$ctrl, $DIC, $ilErr, ilObjectGUI\$lng, ilObjectGUI\_gotoRepositoryRoot(), ilObject\_lookupObjId(), ilObjLearningModuleAccess\_lookupSetting(), ilObject\_lookupTitle(), ilCtrl\redirectByClass(), ROOT_FOLDER_ID, ilCtrl\setParameterByClass(), and ilLanguage\txt().

Referenced by ILIAS\StaticURL\Handler\LegacyGotoHandler\handle().

2221  : void
2222  {
2223  global $DIC;
2224  $main_tpl = $DIC->ui()->mainTemplate();
2225 
2226  $ilAccess = $DIC->access();
2227  $ilErr = $DIC["ilErr"];
2228  $lng = $DIC->language();
2229  $ctrl = $DIC->ctrl();
2230 
2231  if ($ilAccess->checkAccess("read", "", $a_target)) {
2232  $ctrl->setParameterByClass("ilLMPresentationGUI", "ref_id", $a_target);
2233  if (ilObjLearningModuleAccess::_lookupSetting("lm_starting_point") == "first") {
2234  $ctrl->redirectByClass("ilLMPresentationGUI", "");
2235  } else {
2236  $ctrl->redirectByClass("ilLMPresentationGUI", "resume");
2237  }
2238  } elseif ($ilAccess->checkAccess("visible", "", $a_target)) {
2239  $ctrl->setParameterByClass("ilLMPresentationGUI", "ref_id", $a_target);
2240  $ctrl->redirectByClass("ilLMPresentationGUI", "infoScreen");
2241  } elseif ($ilAccess->checkAccess("read", "", ROOT_FOLDER_ID)) {
2242  $main_tpl->setOnScreenMessage('failure', sprintf(
2243  $lng->txt("msg_no_perm_read_item"),
2245  ), true);
2247  }
2248 
2249 
2250  $ilErr->raiseError($lng->txt("msg_no_perm_read_lm"), $ilErr->FATAL);
2251  }
redirectByClass( $a_class, string $a_cmd=null, string $a_anchor=null, bool $is_async=false)
txt(string $a_topic, string $a_default_lang_fallback_mod="")
gets the text for a given topic if the topic is not in the list, the topic itself with "-" will be re...
const ROOT_FOLDER_ID
Definition: constants.php:32
setParameterByClass(string $a_class, string $a_parameter, $a_value)
$ilErr
Definition: raiseError.php:17
static _lookupObjId(int $ref_id)
ilLanguage $lng
static _lookupTitle(int $obj_id)
global $DIC
Definition: shib_login.php:25
static _gotoRepositoryRoot(bool $raise_error=false)
Goto repository root.
+ Here is the call graph for this function:
+ Here is the caller graph for this function:

◆ activatePages()

ilObjContentObjectGUI::activatePages ( )

activates or deactivates pages

Definition at line 1256 of file class.ilObjContentObjectGUI.php.

References ilObjectGUI\$id, ilPageObject\_lookupActive(), ilLMObject\_lookupContObjID(), ilPageObject\_writeActive(), ilEditClipboard\clear(), ILIAS\Repository\ctrl(), ilEditClipboard\getAction(), ilEditClipboard\getContentObjectId(), ilEditClipboard\getContentObjectType(), ilObjectFactory\getInstanceByObjId(), ILIAS\Repository\lng(), and ilLMObject\updateInternalLinks().

1256  : void
1257  {
1258  $ids = $this->edit_request->getIds();
1259  foreach ($ids as $id) {
1260  $act = ilLMPage::_lookupActive($id, $this->lm->getType());
1261  ilLMPage::_writeActive($id, $this->lm->getType(), !$act);
1262  }
1263 
1264  $this->ctrl->redirect($this, "pages");
1265  }
static _lookupActive(int $a_id, string $a_parent_type, bool $a_check_scheduled_activation=false, string $a_lang="-")
lookup activation status
static _writeActive(int $a_id, string $a_parent_type, bool $a_active)
write activation status
+ Here is the call graph for this function:

◆ addLocations()

ilObjContentObjectGUI::addLocations ( bool  $a_omit_obj_id = false)

display locator

Parameters
bool$a_omit_obj_idset to true, if obj id is not page id (e.g. permission gui)

Definition at line 1533 of file class.ilObjContentObjectGUI.php.

References ilObjectGUI\$locator, ilObjectGUI\$obj_id, $path, $requested_obj_id, ilLMPageObject\_getPresentationTitle(), and ILIAS\Repository\ctrl().

Referenced by checkCtrlPath(), doExportHTML(), doExportXML(), showExportOptionsHTML(), and showExportOptionsXML().

1535  : void {
1537 
1538  $obj_id = 0;
1539  if (!$a_omit_obj_id) {
1541  }
1542  $lmtree = $this->lm->getTree();
1543  if (($obj_id != 0) && $lmtree->isInTree($obj_id)) {
1544  $path = $lmtree->getPathFull($obj_id);
1545  } else {
1546  $path = $lmtree->getPathFull($lmtree->getRootId());
1547  if ($obj_id != 0) {
1548  $path[] = array("type" => "pg", "child" => $this->obj_id,
1549  "title" => ilLMPageObject::_getPresentationTitle($this->obj_id));
1550  }
1551  }
1552 
1553  foreach ($path as $key => $row) {
1554  if ($row["child"] == 1) {
1555  $this->ctrl->setParameter($this, "obj_id", null);
1556  $locator->addItem($this->lm->getTitle(), $this->ctrl->getLinkTarget($this, "chapters"));
1557  } else {
1558  $title = $row["title"];
1559  switch ($row["type"]) {
1560  case "st":
1561  $this->ctrl->setParameterByClass("ilstructureobjectgui", "obj_id", $row["child"]);
1562  $locator->addItem($title, $this->ctrl->getLinkTargetByClass("ilstructureobjectgui", "view"));
1563  break;
1564 
1565  case "pg":
1566  $this->ctrl->setParameterByClass("illmpageobjectgui", "obj_id", $row["child"]);
1567  $locator->addItem($title, $this->ctrl->getLinkTargetByClass("illmpageobjectgui", "edit"));
1568  break;
1569  }
1570  }
1571  }
1572  if (!$a_omit_obj_id) {
1573  $this->ctrl->setParameter($this, "obj_id", $this->requested_obj_id);
1574  }
1575  }
$path
Definition: ltiservices.php:30
static _getPresentationTitle(int $a_pg_id, string $a_mode=self::CHAPTER_TITLE, bool $a_include_numbers=false, bool $a_time_scheduled_activation=false, bool $a_force_content=false, int $a_lm_id=0, string $a_lang="-", bool $a_include_short=false)
presentation title doesn't have to be page title, it may be chapter title + page title or chapter tit...
ilLocatorGUI $locator
+ Here is the call graph for this function:
+ Here is the caller graph for this function:

◆ addMenuEntry()

ilObjContentObjectGUI::addMenuEntry ( ?ilPropertyFormGUI  $form = null)

display add menu entry form

Definition at line 1953 of file class.ilObjContentObjectGUI.php.

References ilObjectGUI\$ctrl, $tabs, ilObjectGUI\$toolbar, ilPropertyFormGUI\getHTML(), initMenuEntryForm(), ILIAS\Repository\lng(), setSubTabs(), and ilObjectGUI\setTabs().

Referenced by saveMenuEntry().

1953  : void
1954  {
1955  $ilTabs = $this->tabs;
1956  $ilToolbar = $this->toolbar;
1957  $ilCtrl = $this->ctrl;
1958 
1959  $this->setTabs();
1960 
1961  $ilTabs->setTabActive("settings");
1962  $this->setSubTabs("cont_lm_menu");
1963 
1964  $ilToolbar->addButton(
1965  $this->lng->txt("lm_menu_select_internal_object"),
1966  $ilCtrl->getLinkTarget($this, "showEntrySelector")
1967  );
1968 
1969  if (is_null($form)) {
1970  $form = $this->initMenuEntryForm("create");
1971  }
1972  $this->tpl->setContent($form->getHTML());
1973  }
ilToolbarGUI $toolbar
initMenuEntryForm(string $a_mode="edit")
setTabs()
set admin tabs
+ Here is the call graph for this function:
+ Here is the caller graph for this function:

◆ addTabs()

ilObjContentObjectGUI::addTabs ( string  $a_act = "")

Definition at line 1799 of file class.ilObjContentObjectGUI.php.

References ilObjectGUI\$lng, $rbacsystem, $tabs, ilLearningProgressAccess\checkAccess(), ilRbacSystem\checkAccess(), ILIAS\Repository\ctrl(), ILIAS\Repository\object(), and ilLanguage\txt().

Referenced by setTabs().

1799  : void
1800  {
1802  $ilTabs = $this->tabs;
1803  $lng = $this->lng;
1804 
1805  // content -> pages
1806  $this->ctrl->setParameterByClass(static::class, "sub_type", "st");
1807  $ilTabs->addTab(
1808  "content",
1809  $lng->txt("content"),
1810  $this->ctrl->getLinkTargetByClass(EditSubObjectsGUI::class)
1811  );
1812 
1813  // info
1814  if ($this->object->isInfoEnabled()) {
1815  $ilTabs->addTab(
1816  "info",
1817  $lng->txt("info_short"),
1818  $this->ctrl->getLinkTargetByClass("ilinfoscreengui", 'showSummary')
1819  );
1820  }
1821 
1822  // settings
1823  $ilTabs->addTab(
1824  "settings",
1825  $lng->txt("settings"),
1826  $this->ctrl->getLinkTarget($this, 'properties')
1827  );
1828 
1829  // questions
1830  $ilTabs->addTab(
1831  "questions",
1832  $lng->txt("objs_qst"),
1833  $this->ctrl->getLinkTarget($this, "listQuestions")
1834  );
1835 
1836  // learning progress
1837  if (ilLearningProgressAccess::checkAccess($this->lm->getRefId()) and ($this->lm->getType() == 'lm')) {
1838  $ilTabs->addTab(
1839  'learning_progress',
1840  $lng->txt("learning_progress"),
1841  $this->ctrl->getLinkTargetByClass(array('illearningprogressgui'), '')
1842  );
1843  }
1844 
1845  // meta data
1846  $mdgui = new ilObjectMetaDataGUI($this->lm);
1847  $mdtab = $mdgui->getTab();
1848  if ($mdtab) {
1849  $ilTabs->addTab(
1850  "meta",
1851  $lng->txt("meta_data"),
1852  $mdtab
1853  );
1854  }
1855 
1856  // export
1857  $ilTabs->addTab(
1858  "export",
1859  $lng->txt("export"),
1860  $this->ctrl->getLinkTargetByClass("ilexportgui", "")
1861  );
1862 
1863  // permissions
1864  if ($rbacsystem->checkAccess('edit_permission', $this->lm->getRefId())) {
1865  $ilTabs->addTab(
1866  "perm",
1867  $lng->txt("perm_settings"),
1868  $this->ctrl->getLinkTargetByClass(array(get_class($this),'ilpermissiongui'), "perm")
1869  );
1870  }
1871 
1872  if ($a_act != "") {
1873  $ilTabs->activateTab($a_act);
1874  }
1875 
1876  // presentation view
1877  $ilTabs->addNonTabbedLink(
1878  "pres_mode",
1879  $lng->txt("cont_presentation_view"),
1880  "ilias.php?baseClass=ilLMPresentationGUI&ref_id=" . $this->lm->getRefId()
1881  );
1882  }
Class ilObjectMetaDataGUI.
txt(string $a_topic, string $a_default_lang_fallback_mod="")
gets the text for a given topic if the topic is not in the list, the topic itself with "-" will be re...
static checkAccess(int $a_ref_id, bool $a_allow_only_read=true)
check access to learning progress
checkAccess(string $a_operations, int $a_ref_id, string $a_type="")
checkAccess represents the main method of the RBAC-system in ILIAS3 developers want to use With this ...
ilLanguage $lng
+ Here is the call graph for this function:
+ Here is the caller graph for this function:

◆ addTooltip()

ilObjContentObjectGUI::addTooltip ( )

Definition at line 2447 of file class.ilObjContentObjectGUI.php.

References ilObjectGUI\$ctrl, ilObjectGUI\$lng, ILIAS\Repository\help(), ilSession\set(), ilUtil\stripSlashes(), and ilLanguage\txt().

2447  : void
2448  {
2449  $lng = $this->lng;
2450  $ilCtrl = $this->ctrl;
2451 
2452  $tt_id = $this->edit_request->getTooltipId();
2453  if (trim($tt_id) != "") {
2454  if (is_int(strpos($tt_id, "_"))) {
2455  $this->help->internal()->domain()->tooltips()->addTooltip(trim($tt_id), "");
2456  $this->tpl->setOnScreenMessage('success', $lng->txt("msg_obj_modified"), true);
2457 
2458  $fu = strpos($tt_id, "_");
2459  $comp = substr($tt_id, 0, $fu);
2460  ilSession::set("help_tt_comp", ilUtil::stripSlashes($comp));
2461  } else {
2462  $this->tpl->setOnScreenMessage('failure', $lng->txt("cont_help_no_valid_tooltip_id"), true);
2463  }
2464  }
2465  $ilCtrl->redirect($this, "showTooltipList");
2466  }
txt(string $a_topic, string $a_default_lang_fallback_mod="")
gets the text for a given topic if the topic is not in the list, the topic itself with "-" will be re...
static stripSlashes(string $a_str, bool $a_strip_html=true, string $a_allow="")
ilLanguage $lng
static set(string $a_var, $a_val)
Set a value.
+ Here is the call graph for this function:

◆ afterSave()

ilObjContentObjectGUI::afterSave ( ilObject  $new_object)
protected

Definition at line 987 of file class.ilObjContentObjectGUI.php.

References ILIAS\Repository\ctrl(), ilObject\getRefId(), ILIAS\Repository\lng(), and ilObject\update().

987  : void
988  {
989  $new_object->setCleanFrames(true);
990  $new_object->update();
991 
992  // create content object tree
993  $new_object->createLMTree();
994 
995  // create a first chapter
996  $new_object->addFirstChapterAndPage();
997 
998  // always send a message
999  $this->tpl->setOnScreenMessage('success', $this->lng->txt($this->type . "_added"), true);
1000  $this->ctrl->setParameterByClass(ilObjLearningModuleGUI::class, "ref_id", $new_object->getRefId());
1001  $this->ctrl->redirectByClass([ilLMEditorGUI::class, ilObjLearningModuleGUI::class], "");
1002  }
+ Here is the call graph for this function:

◆ buildExportOptionsFormHTML()

ilObjContentObjectGUI::buildExportOptionsFormHTML ( )
protected

Definition at line 474 of file class.ilObjContentObjectGUI.php.

References ILIAS\Repository\ctrl(), ilObjectTranslation\getInstance(), ILIAS\Repository\lng(), and ILIAS\Repository\ui().

Referenced by doExportHTML(), and showExportOptionsHTML().

475  {
476  $this->lng->loadLanguageModule('exp');
477  $ot = ilObjectTranslation::getInstance($this->lm->getId());
478  $items = [];
479  if ($ot->getContentActivated()) {
480  $this->lng->loadLanguageModule("meta");
481  $langs = $ot->getLanguages();
482  foreach ($langs as $l => $ldata) {
483  $items["html_" . $l] = $this->lng->txt("meta_l_" . $l);
484  }
485  $items["html_all"] = $this->lng->txt("cont_all_languages");
486  }
487  if (!$ot->getContentActivated()) {
488  $items["exportHTML"] = "HTML";
489  }
490  $select = $this->ui->factory()->input()->field()->select($this->lng->txt("language"), $items)
491  ->withRequired(true);
492  $section = $this->ui->factory()->input()->field()->section(
493  [$select],
494  $this->lng->txt("export_options")
495  );
496  return $this->ui->factory()->input()->container()->form()->standard(
497  $this->ctrl->getLinkTargetByClass(ilObjContentObjectGUI::class, "doExportHTML"),
498  [$section]
499  )->withSubmitLabel($this->lng->txt("export"));
500  }
static getInstance(int $obj_id)
+ Here is the call graph for this function:
+ Here is the caller graph for this function:

◆ buildExportOptionsFormXML()

ilObjContentObjectGUI::buildExportOptionsFormXML ( )
protected

Definition at line 502 of file class.ilObjContentObjectGUI.php.

References ILIAS\Repository\ctrl(), ilObjectTranslation\getInstance(), ILIAS\Repository\lng(), and ILIAS\Repository\ui().

Referenced by doExportXML(), and showExportOptionsXML().

503  {
504  $this->lng->loadLanguageModule('exp');
505  $ot = ilObjectTranslation::getInstance($this->lm->getId());
506  $items = [];
507  if ($ot->getContentActivated()) {
508  $items["xml_master"] = $this->lng->txt("cont_master_language_only");
509  $items["xml_masternomedia"] = $this->lng->txt("cont_master_language_only_no_media");
510  $this->lng->loadLanguageModule("meta");
511  $langs = $ot->getLanguages();
512  }
513  $select = $this->ui->factory()->input()->field()->select($this->lng->txt("export_type"), $items)
514  ->withRequired(true);
515  $section = $this->ui->factory()->input()->field()->section(
516  [$select],
517  $this->lng->txt("export_options")
518  );
519  return $this->ui->factory()->input()->container()->form()->standard(
520  $this->ctrl->getLinkTargetByClass(ilObjContentObjectGUI::class, "doExportXML"),
521  [$section]
522  )->withSubmitLabel($this->lng->txt("export"));
523  }
static getInstance(int $obj_id)
+ Here is the call graph for this function:
+ Here is the caller graph for this function:

◆ cancel()

ilObjContentObjectGUI::cancel ( )

Definition at line 1468 of file class.ilObjContentObjectGUI.php.

References ILIAS\Repository\ctrl().

1468  : void
1469  {
1470  if ($this->requested_new_type == "pg") {
1471  $this->ctrl->redirect($this, "pages");
1472  } else {
1473  $this->ctrl->redirect($this, "chapters");
1474  }
1475  }
+ Here is the call graph for this function:

◆ cancelDelete()

ilObjContentObjectGUI::cancelDelete ( )

Definition at line 1053 of file class.ilObjContentObjectGUI.php.

References ILIAS\Repository\ctrl().

Referenced by delete().

1053  : void
1054  {
1055  $this->ctrl->redirect($this, $this->requested_backcmd);
1056  }
+ Here is the call graph for this function:
+ Here is the caller graph for this function:

◆ chapters()

ilObjContentObjectGUI::chapters ( )

show chapters

Definition at line 1115 of file class.ilObjContentObjectGUI.php.

1115  : void
1116  {
1117  $this->gui->ctrl()->setParameterByClass(EditSubObjectsGUI::class, "sub_type", "st");
1118  $this->gui->ctrl()->redirectByClass(EditSubObjectsGUI::class);
1119  }

◆ checkCtrlPath()

ilObjContentObjectGUI::checkCtrlPath ( )
protected

Definition at line 153 of file class.ilObjContentObjectGUI.php.

References ilObjectGUI\$access, ilObjectGUI\$ctrl, $GLOBALS, $lm, ilObjectGUI\$lng, $requested_new_type, $tabs, ilObjectGUI\addHeaderAction(), addLocations(), ilObjectGUI\checkPermission(), ILIAS\Repository\ctrl(), ilObjectGUI\executeCommand(), ilObjectGUI\getCreationMode(), ilLMObjectFactory\getInstance(), ilCommonActionDispatcherGUI\getInstanceFromAjaxCall(), ILIAS\Repository\lng(), ilLearningProgressBaseGUI\LP_CONTEXT_REPOSITORY, ILIAS\Repository\object(), ilObjectGUI\prepareOutput(), ILIAS\Repository\rbac(), setContentSubTabs(), ilLTIProviderObjectSettingGUI\setCustomRolesForSelection(), setSubTabs(), ilObjectGUI\setTabs(), ilObjectGUI\setTitleAndDescription(), and ilLanguage\txt().

153  : void
154  {
155  if (!$this->getCreationMode()) {
156  $baseclass = strtolower($this->requested_baseClass);
157  $next_class = strtolower($this->ctrl->getNextClass());
158  // all calls must be routed through illmpresentationgui or
159  // illmeditorgui...
160  if (!in_array($baseclass, ["illmpresentationgui", "illmeditorgui"])) {
161  // ...except the comman action handler routes to
162  // activation/condition GUI, see https://mantis.ilias.de/view.php?id=32858
163  if (in_array($next_class, ["ilcommonactiondispatchergui"])) {
164  return;
165  }
166  throw new ilLMException("Wrong ctrl path");
167  }
168  }
169  }
This file is part of ILIAS, a powerful learning management system published by ILIAS open source e-Le...
+ Here is the call graph for this function:

◆ confirmedDelete()

ilObjContentObjectGUI::confirmedDelete ( int  $a_parent_subobj_id = 0)

delete page object or structure objects

Parameters
int$a_parent_subobj_idid of parent object (structure object) of the objects, that should be deleted (or no parent object id for top level)

Definition at line 1065 of file class.ilObjContentObjectGUI.php.

References ilObjectGUI\$id, ilObjectGUI\$tree, ilHistory\_createEntry(), ilLMObject\_lookupTitle(), ILIAS\Repository\ctrl(), ilTree\deleteTree(), ilLMObjectFactory\getInstance(), ilTree\getNodeData(), ilTree\isInTree(), ILIAS\Repository\lng(), and ilTree\POS_FIRST_NODE.

Referenced by ilLMObjectGUI\confirmedDelete().

1065  : void
1066  {
1067  $tree = new ilLMTree($this->lm->getId());
1068 
1069  $ids = $this->edit_request->getIds();
1070 
1071  // check number of objects
1072  if (count($ids) == 0) {
1073  $this->tpl->setOnScreenMessage('failure', $this->lng->txt("no_checkbox"));
1074  $this->ctrl->redirect($this, "cancelDelete");
1075  }
1076 
1077  // delete all selected objects
1078  foreach ($ids as $id) {
1079  if ($id != ilTree::POS_FIRST_NODE) {
1080  $obj = ilLMObjectFactory::getInstance($this->lm, $id, false);
1081  $node_data = $tree->getNodeData($id);
1082  if (is_object($obj)) {
1083  $obj->setLMId($this->lm->getId());
1084 
1086  $this->lm->getId(),
1087  "delete_" . $obj->getType(),
1088  array(ilLMObject::_lookupTitle($id), $id),
1089  $this->lm->getType()
1090  );
1091 
1092  $obj->delete();
1093  }
1094  if ($tree->isInTree($id)) {
1095  $tree->deleteTree($node_data);
1096  }
1097  }
1098  }
1099 
1100  // check the tree
1101  $this->lm->checkTree();
1102 
1103  // feedback
1104  $this->tpl->setOnScreenMessage('success', $this->lng->txt("info_deleted"), true);
1105 
1106  if ($a_parent_subobj_id == 0) {
1107  $this->ctrl->redirect($this, $this->requested_backcmd);
1108  }
1109  }
getNodeData(int $a_node_id, ?int $a_tree_pk=null)
get all information of a node.
static _createEntry(int $a_obj_id, string $a_action, array $a_info_params=[], string $a_obj_type="", string $a_user_comment="", bool $a_update_last=false)
Creates a new history entry for an object.
static getInstance(ilObjLearningModule $a_content_obj, int $a_id=0, bool $a_halt=true)
isInTree(?int $a_node_id)
get all information of a node.
deleteTree(array $a_node)
delete node and the whole subtree under this node
static _lookupTitle(int $a_obj_id)
const POS_FIRST_NODE
+ Here is the call graph for this function:
+ Here is the caller graph for this function:

◆ confirmGlossarySelection()

ilObjContentObjectGUI::confirmGlossarySelection ( )

Definition at line 2692 of file class.ilObjContentObjectGUI.php.

References ilObjectGUI\$ctrl, ilObjectGUI\$lng, ilObjectGUI\$tpl, ilGlobalTemplateInterface\setContent(), and ilLanguage\txt().

2692  : void
2693  {
2694  $ilCtrl = $this->ctrl;
2695  $tpl = $this->tpl;
2696  $lng = $this->lng;
2697 
2698  $cgui = new ilConfirmationGUI();
2699  $ilCtrl->setParameter($this, "glo_ref_id", $this->requested_root_id);
2700  $cgui->setFormAction($ilCtrl->getFormAction($this));
2701  $cgui->setHeaderText($lng->txt("cont_link_glo_in_lm"));
2702  $cgui->setCancel($lng->txt("no"), "selectLMGlossary");
2703  $cgui->setConfirm($lng->txt("yes"), "selectLMGlossaryLink");
2704  $tpl->setContent($cgui->getHTML());
2705  }
txt(string $a_topic, string $a_default_lang_fallback_mod="")
gets the text for a given topic if the topic is not in the list, the topic itself with "-" will be re...
ilLanguage $lng
ilGlobalTemplateInterface $tpl
setContent(string $a_html)
Sets content for standard template.
+ Here is the call graph for this function:

◆ copyChapter()

ilObjContentObjectGUI::copyChapter ( )

Definition at line 1442 of file class.ilObjContentObjectGUI.php.

References copyItems().

1442  : void
1443  {
1444  $this->copyItems();
1445  }
copyItems(array $ids)
Copy items to clipboard.
+ Here is the call graph for this function:

◆ copyItems()

ilObjContentObjectGUI::copyItems ( array  $ids)

Copy items to clipboard.

Definition at line 2282 of file class.ilObjContentObjectGUI.php.

References ilObjectGUI\$ctrl, ilObjectGUI\$lng, ilLMObject\clipboardCopy(), ilEditClipboard\setAction(), and ilLanguage\txt().

Referenced by copyChapter().

2282  : void
2283  {
2284  $ilCtrl = $this->ctrl;
2285  $lng = $this->lng;
2286 
2287  if (count($ids) == 0) {
2288  $this->tpl->setOnScreenMessage('failure', $lng->txt("no_checkbox"), true);
2289  $ilCtrl->redirect($this, "chapters");
2290  }
2291 
2292  $todel = array(); // delete IDs < 0 (needed for non-js editing)
2293  foreach ($ids as $k => $item) {
2294  if ($item < 0) {
2295  $todel[] = $k;
2296  }
2297  }
2298  foreach ($todel as $k) {
2299  unset($ids[$k]);
2300  }
2301  ilLMObject::clipboardCopy($this->lm->getId(), $ids);
2303  $this->tpl->setOnScreenMessage('info', $lng->txt("cont_selected_items_have_been_copied"), true);
2304  $ilCtrl->redirect($this, "chapters");
2305  }
static setAction(string $a_action)
txt(string $a_topic, string $a_default_lang_fallback_mod="")
gets the text for a given topic if the topic is not in the list, the topic itself with "-" will be re...
ilLanguage $lng
static clipboardCopy(int $a_cont_obj_id, array $a_ids)
Copy a set of chapters/pages into the clipboard.
+ Here is the call graph for this function:
+ Here is the caller graph for this function:

◆ copyPage()

ilObjContentObjectGUI::copyPage ( )

Definition at line 1324 of file class.ilObjContentObjectGUI.php.

References ilLMObject\clipboardCopy(), ILIAS\Repository\ctrl(), ILIAS\Repository\lng(), and ilEditClipboard\setAction().

1324  : void
1325  {
1326  $ids = $this->edit_request->getIds();
1327  if (count($ids) == 0) {
1328  $this->tpl->setOnScreenMessage('failure', $this->lng->txt("no_checkbox"));
1329  $this->ctrl->redirect($this, "pages");
1330  }
1331 
1332  ilLMObject::clipboardCopy($this->lm->getId(), $ids);
1334 
1335  $this->tpl->setOnScreenMessage('info', $this->lng->txt("cont_selected_items_have_been_copied"), true);
1336 
1337  $this->ctrl->redirect($this, "pages");
1338  }
static setAction(string $a_action)
static clipboardCopy(int $a_cont_obj_id, array $a_ids)
Copy a set of chapters/pages into the clipboard.
+ Here is the call graph for this function:

◆ cutChapter()

ilObjContentObjectGUI::cutChapter ( )

Cut chapter(s)

Definition at line 2310 of file class.ilObjContentObjectGUI.php.

References cutItems().

2310  : void
2311  {
2312  $this->cutItems("chapters");
2313  }
+ Here is the call graph for this function:

◆ cutItems()

ilObjContentObjectGUI::cutItems ( array  $ids)

Definition at line 2253 of file class.ilObjContentObjectGUI.php.

References ilObjectGUI\$ctrl, ilObjectGUI\$lng, ilLMObject\clipboardCut(), ilEditClipboard\setAction(), and ilLanguage\txt().

Referenced by cutChapter().

2253  : void
2254  {
2255  $ilCtrl = $this->ctrl;
2256  $lng = $this->lng;
2257 
2258  if (count($ids) == 0) {
2259  $this->tpl->setOnScreenMessage('failure', $lng->txt("no_checkbox"), true);
2260  $ilCtrl->redirect($this, $this->edit_request->getBackCmd());
2261  }
2262 
2263  $todel = array(); // delete IDs < 0 (needed for non-js editing)
2264  foreach ($ids as $k => $item) {
2265  if ($item < 0) {
2266  $todel[] = $k;
2267  }
2268  }
2269  foreach ($todel as $k) {
2270  unset($ids[$k]);
2271  }
2272  ilLMObject::clipboardCut($this->lm->getId(), $ids);
2274  $this->tpl->setOnScreenMessage('info', $lng->txt("cont_selected_items_have_been_cut"), true);
2275 
2276  $ilCtrl->redirect($this, $this->edit_request->getBackCmd());
2277  }
static setAction(string $a_action)
txt(string $a_topic, string $a_default_lang_fallback_mod="")
gets the text for a given topic if the topic is not in the list, the topic itself with "-" will be re...
static clipboardCut(int $a_cont_obj_id, array $a_ids)
Copy a set of chapters/pages into the clipboard.
ilLanguage $lng
+ Here is the call graph for this function:
+ Here is the caller graph for this function:

◆ delete()

ilObjContentObjectGUI::delete ( int  $a_parent_subobj_id = 0)

confirm deletion screen for free pages (other usages do not apply anymore)

Definition at line 1007 of file class.ilObjContentObjectGUI.php.

References ilObjectGUI\$form_action, ilObjectGUI\$id, cancelDelete(), ILIAS\Repository\ctrl(), ILIAS\Repository\lng(), ilTree\POS_FIRST_NODE, and ilObjectGUI\setTabs().

Referenced by ilLMObjectGUI\delete().

1007  : void
1008  {
1009  $ids = $this->edit_request->getIds();
1010 
1011  if (count($ids) == 0) {
1012  $this->tpl->setOnScreenMessage('failure', $this->lng->txt("no_checkbox"), true);
1013  $this->cancelDelete();
1014  }
1015 
1016  if (count($ids) == 1 && $ids[0] == ilTree::POS_FIRST_NODE) {
1017  $this->tpl->setOnScreenMessage('failure', $this->lng->txt("cont_select_item"), true);
1018  $this->cancelDelete();
1019  }
1020 
1021  if ($a_parent_subobj_id == 0) {
1022  $this->setTabs("content");
1023  }
1024 
1025  if ($a_parent_subobj_id != 0) {
1026  $this->ctrl->setParameterByClass("ilStructureObjectGUI", "backcmd", $this->requested_backcmd);
1027  $this->ctrl->setParameterByClass("ilStructureObjectGUI", "obj_id", $a_parent_subobj_id);
1028  $form_action = $this->ctrl->getFormActionByClass("ilStructureObjectGUI");
1029  } else {
1030  $this->ctrl->setParameter($this, "backcmd", $this->requested_backcmd);
1031  $form_action = $this->ctrl->getFormAction($this);
1032  }
1033 
1034  // display confirmation message
1035  $cgui = new ilConfirmationGUI();
1036  $cgui->setFormAction($form_action);
1037  $cgui->setHeaderText($this->lng->txt("info_delete_sure"));
1038  $cgui->setCancel($this->lng->txt("cancel"), "cancelDelete");
1039  $cgui->setConfirm($this->lng->txt("confirm"), "confirmedDelete");
1040 
1041  foreach ($ids as $id) {
1042  if ($id != ilTree::POS_FIRST_NODE) {
1043  $obj = new ilLMObject($this->lm, $id);
1044  $caption = $obj->getTitle();
1045 
1046  $cgui->addItem("id[]", $id, $caption);
1047  }
1048  }
1049 
1050  $this->tpl->setContent($cgui->getHTML());
1051  }
const POS_FIRST_NODE
setTabs()
set admin tabs
+ Here is the call graph for this function:
+ Here is the caller graph for this function:

◆ deleteMenuEntry()

ilObjContentObjectGUI::deleteMenuEntry ( )

Definition at line 2059 of file class.ilObjContentObjectGUI.php.

References __initLMMenuEditor(), ILIAS\Repository\ctrl(), and ILIAS\Repository\lng().

2059  : void
2060  {
2061  if (empty($this->requested_menu_entry)) {
2062  $this->tpl->setOnScreenMessage('failure', $this->lng->txt("no_menu_entry_id"), true);
2063  $this->ctrl->redirect($this, "editMenuProperties");
2064  }
2065 
2066  $this->__initLMMenuEditor();
2067  $this->lmme_obj->delete($this->requested_menu_entry);
2068 
2069  $this->tpl->setOnScreenMessage('success', $this->lng->txt("msg_entry_removed"), true);
2070  $this->ctrl->redirect($this, "editMenuProperties");
2071  }
+ Here is the call graph for this function:

◆ deleteTooltips()

ilObjContentObjectGUI::deleteTooltips ( )

Definition at line 2496 of file class.ilObjContentObjectGUI.php.

References ilObjectGUI\$ctrl, ilObjectGUI\$id, ilObjectGUI\$lng, ILIAS\Repository\help(), and ilLanguage\txt().

2496  : void
2497  {
2498  $lng = $this->lng;
2499  $ilCtrl = $this->ctrl;
2500 
2501  $ids = $this->edit_request->getIds();
2502  if (count($ids) > 0) {
2503  foreach ($ids as $id) {
2504  $this->help->internal()->domain()->tooltips()->deleteTooltip($id);
2505  }
2506  $this->tpl->setOnScreenMessage('success', $lng->txt("msg_obj_modified"), true);
2507  }
2508  $ilCtrl->redirect($this, "showTooltipList");
2509  }
txt(string $a_topic, string $a_default_lang_fallback_mod="")
gets the text for a given topic if the topic is not in the list, the topic itself with "-" will be re...
ilLanguage $lng
+ Here is the call graph for this function:

◆ doExportHTML()

ilObjContentObjectGUI::doExportHTML ( )
protected

Definition at line 567 of file class.ilObjContentObjectGUI.php.

References ilObjectGUI\addHeaderAction(), addLocations(), buildExportOptionsFormHTML(), ilExportGUI\CMD_LIST_EXPORT_FILES, ILIAS\Repository\ctrl(), ilObjectTranslation\getInstance(), ilObjectGUI\setTabs(), ilUtil\stripSlashes(), and ILIAS\Repository\ui().

Referenced by showExportOptionsHTML().

567  : void
568  {
569  $ot = ilObjectTranslation::getInstance($this->lm->getId());
570  $form = $this->buildExportOptionsFormHTML()->withRequest($this->request);
571  $lang = "";
572  if ($ot->getContentActivated() and !is_null($form->getData())) {
573  $format = explode("_", $form->getData()[0][0]);
574  $lang = ilUtil::stripSlashes($format[1]);
575  }
576  if ($ot->getContentActivated() and is_null($form->getData())) {
577  $this->addHeaderAction();
578  $this->addLocations(true);
579  $this->setTabs("export");
580  $this->ui->mainTemplate()->setContent($this->ui->renderer()->render($form));
581  return;
582  }
583  $cont_exp = new ilContObjectExport($this->lm, "html", $lang);
584  $cont_exp->buildExportFile();
585  $this->ctrl->redirectByClass(ilExportGUI::class, ilExportGUI::CMD_LIST_EXPORT_FILES);
586  }
static stripSlashes(string $a_str, bool $a_strip_html=true, string $a_allow="")
addLocations(bool $a_omit_obj_id=false)
display locator
This file is part of ILIAS, a powerful learning management system published by ILIAS open source e-Le...
static getInstance(int $obj_id)
setTabs()
set admin tabs
const CMD_LIST_EXPORT_FILES
addHeaderAction()
Add header action menu.
+ Here is the call graph for this function:
+ Here is the caller graph for this function:

◆ doExportXML()

ilObjContentObjectGUI::doExportXML ( )
protected

Definition at line 547 of file class.ilObjContentObjectGUI.php.

References ilObjectGUI\addHeaderAction(), addLocations(), buildExportOptionsFormXML(), ilExportGUI\CMD_LIST_EXPORT_FILES, ILIAS\Repository\ctrl(), ilObjectGUI\setTabs(), ilUtil\stripSlashes(), and ILIAS\Repository\ui().

547  : void
548  {
549  $form = $this->buildExportOptionsFormXML()->withRequest($this->request);
550  $format = "";
551  if (!is_null($form->getData())) {
552  $format = explode("_", $form->getData()[0][0]);
553  }
554  if (is_null($form->getData())) {
555  $this->addHeaderAction();
556  $this->addLocations(true);
557  $this->setTabs("export");
558  $this->ui->mainTemplate()->setContent($this->ui->renderer()->render($form));
559  return;
560  }
561  $opt = ilUtil::stripSlashes($format[1]);
562  $cont_exp = new ilContObjectExport($this->lm);
563  $cont_exp->buildExportFile($opt);
564  $this->ctrl->redirectByClass(ilExportGUI::class, ilExportGUI::CMD_LIST_EXPORT_FILES);
565  }
static stripSlashes(string $a_str, bool $a_strip_html=true, string $a_allow="")
addLocations(bool $a_omit_obj_id=false)
display locator
This file is part of ILIAS, a powerful learning management system published by ILIAS open source e-Le...
setTabs()
set admin tabs
const CMD_LIST_EXPORT_FILES
addHeaderAction()
Add header action menu.
+ Here is the call graph for this function:

◆ editGlossaries()

ilObjContentObjectGUI::editGlossaries ( )

Edit automatically linked glossaries.

Definition at line 2645 of file class.ilObjContentObjectGUI.php.

References ilObjectGUI\$ctrl, ilObjectGUI\$lng, $tabs, ilObjectGUI\$toolbar, ilObjectGUI\$tpl, ilGlobalTemplateInterface\setContent(), setSubTabs(), ilObjectGUI\setTabs(), and ilLanguage\txt().

2645  : void
2646  {
2647  $tpl = $this->tpl;
2648  $ilToolbar = $this->toolbar;
2649  $lng = $this->lng;
2650  $ilCtrl = $this->ctrl;
2651  $ilTabs = $this->tabs;
2652 
2653  $this->setTabs();
2654  $ilTabs->setTabActive("settings");
2655  $this->setSubTabs("cont_glossaries");
2656 
2657  $ilToolbar->addButton(
2658  $lng->txt("add"),
2659  $ilCtrl->getLinkTarget($this, "showLMGlossarySelector")
2660  );
2661 
2662  $tab = new ilLMGlossaryTableGUI($this->lm, $this, "editGlossaries");
2663 
2664  $tpl->setContent($tab->getHTML());
2665  }
txt(string $a_topic, string $a_default_lang_fallback_mod="")
gets the text for a given topic if the topic is not in the list, the topic itself with "-" will be re...
ilLanguage $lng
ilGlobalTemplateInterface $tpl
setContent(string $a_html)
Sets content for standard template.
This file is part of ILIAS, a powerful learning management system published by ILIAS open source e-Le...
ilToolbarGUI $toolbar
setTabs()
set admin tabs
+ Here is the call graph for this function:

◆ editMasterLanguage()

ilObjContentObjectGUI::editMasterLanguage ( )

Definition at line 2744 of file class.ilObjContentObjectGUI.php.

References ilObjectGUI\$ctrl, and ilCtrl\setParameter().

2744  : void
2745  {
2746  $ilCtrl = $this->ctrl;
2747 
2748  $ilCtrl->setParameter($this, "transl", "-");
2749  if ($this->lang_switch_mode == "short_titles") {
2750  $ilCtrl->redirectByClass("illmeditshorttitlesgui", "");
2751  }
2752  $ilCtrl->redirect($this, "chapters");
2753  }
setParameter(object $a_gui_obj, string $a_parameter, $a_value)
+ Here is the call graph for this function:

◆ editMenuEntry()

ilObjContentObjectGUI::editMenuEntry ( ?ilPropertyFormGUI  $form = null)

Definition at line 2073 of file class.ilObjContentObjectGUI.php.

References ilObjectGUI\$ctrl, $tabs, ilObjectGUI\$toolbar, ILIAS\Repository\ctrl(), ilPropertyFormGUI\getHTML(), initMenuEntryForm(), ILIAS\Repository\lng(), setSubTabs(), and ilObjectGUI\setTabs().

Referenced by updateMenuEntry().

2073  : void
2074  {
2075  $ilToolbar = $this->toolbar;
2076  $ilCtrl = $this->ctrl;
2077  $ilTabs = $this->tabs;
2078 
2079  $this->setTabs();
2080 
2081  $ilTabs->setTabActive("settings");
2082  $this->setSubTabs("cont_lm_menu");
2083 
2084 
2085  if (empty($this->requested_menu_entry)) {
2086  $this->tpl->setOnScreenMessage('failure', $this->lng->txt("no_menu_entry_id"), true);
2087  $this->ctrl->redirect($this, "editMenuProperties");
2088  }
2089 
2090  $ilCtrl->saveParameter($this, array("menu_entry"));
2091  $ilToolbar->addButton(
2092  $this->lng->txt("lm_menu_select_internal_object"),
2093  $ilCtrl->getLinkTarget($this, "showEntrySelector")
2094  );
2095 
2096  if (is_null($form)) {
2097  $form = $this->initMenuEntryForm("edit");
2098  }
2099  $this->tpl->setContent($form->getHTML());
2100  }
ilToolbarGUI $toolbar
initMenuEntryForm(string $a_mode="edit")
setTabs()
set admin tabs
+ Here is the call graph for this function:
+ Here is the caller graph for this function:

◆ editMenuProperties()

ilObjContentObjectGUI::editMenuProperties ( )

Definition at line 925 of file class.ilObjContentObjectGUI.php.

References ilObjectGUI\$ctrl, ilObjectGUI\$lng, $tabs, ilObjectGUI\$toolbar, ilObjectGUI\$tpl, __initLMMenuEditor(), ilPropertyFormGUI\getHTML(), initMenuForm(), ILIAS\Repository\lng(), ilLanguage\loadLanguageModule(), ilFormGUI\setCloseTag(), ilGlobalTemplateInterface\setContent(), ilFormGUI\setOpenTag(), setSubTabs(), and ilObjectGUI\setTabs().

925  : void
926  {
927  $lng = $this->lng;
928  $ilTabs = $this->tabs;
929  $ilCtrl = $this->ctrl;
930  $tpl = $this->tpl;
931  $ilToolbar = $this->toolbar;
932 
933  $lng->loadLanguageModule("style");
934  $this->setTabs();
935  $ilTabs->setTabActive("settings");
936  $this->setSubTabs("cont_lm_menu");
937 
938  $ilToolbar->setFormAction($ilCtrl->getFormAction($this));
939  $ilToolbar->addFormButton($this->lng->txt("add_menu_entry"), "addMenuEntry");
940  $ilToolbar->setCloseFormTag(false);
941 
942  $form = $this->initMenuForm();
943  $form->setOpenTag(false);
944  $form->setCloseTag(false);
945 
946  $this->__initLMMenuEditor();
947  $entries = $this->lmme_obj->getMenuEntries();
948  $table = new ilLMMenuItemsTableGUI($this, "editMenuProperties", $this->lmme_obj);
949  $table->setOpenFormTag(false);
950 
951  $tpl->setContent($form->getHTML() . "<br />" . $table->getHTML());
952  }
This file is part of ILIAS, a powerful learning management system published by ILIAS open source e-Le...
setCloseTag(bool $a_val)
loadLanguageModule(string $a_module)
Load language module.
setOpenTag(bool $a_open)
ilLanguage $lng
ilGlobalTemplateInterface $tpl
setContent(string $a_html)
Sets content for standard template.
ilToolbarGUI $toolbar
setTabs()
set admin tabs
+ Here is the call graph for this function:

◆ export()

ilObjContentObjectGUI::export ( )

Definition at line 1477 of file class.ilObjContentObjectGUI.php.

References ilObjectTranslation\getInstance(), and ilUtil\stripSlashes().

1477  : void
1478  {
1479  $ot = ilObjectTranslation::getInstance($this->lm->getId());
1480  $opt = "";
1481  if ($ot->getContentActivated()) {
1482  $format = explode("_", $this->edit_request->getFormat());
1483  $opt = ilUtil::stripSlashes($format[1]);
1484  }
1485 
1486 
1487  $cont_exp = new ilContObjectExport($this->lm);
1488  $cont_exp->buildExportFile($opt);
1489  }
static stripSlashes(string $a_str, bool $a_strip_html=true, string $a_allow="")
This file is part of ILIAS, a powerful learning management system published by ILIAS open source e-Le...
static getInstance(int $obj_id)
+ Here is the call graph for this function:

◆ exportHTML()

ilObjContentObjectGUI::exportHTML ( )

Definition at line 1517 of file class.ilObjContentObjectGUI.php.

References ilObjectTranslation\getInstance(), and ilUtil\stripSlashes().

1517  : void
1518  {
1519  $ot = ilObjectTranslation::getInstance($this->lm->getId());
1520  $lang = "";
1521  if ($ot->getContentActivated()) {
1522  $format = explode("_", $this->edit_request->getFormat());
1523  $lang = ilUtil::stripSlashes($format[1]);
1524  }
1525  $cont_exp = new ilContObjectExport($this->lm, "html", $lang);
1526  $cont_exp->buildExportFile();
1527  }
static stripSlashes(string $a_str, bool $a_strip_html=true, string $a_allow="")
This file is part of ILIAS, a powerful learning management system published by ILIAS open source e-Le...
static getInstance(int $obj_id)
+ Here is the call graph for this function:

◆ filterHelpChapters()

ilObjContentObjectGUI::filterHelpChapters ( )

Definition at line 2352 of file class.ilObjContentObjectGUI.php.

References ilObjectGUI\$ctrl, and ilSession\set().

2352  : void
2353  {
2354  $ilCtrl = $this->ctrl;
2355  ilSession::set("help_chap", $this->edit_request->getHelpChap());
2356  $ilCtrl->redirect($this, "showExportIDsOverview");
2357  }
static set(string $a_var, $a_val)
Set a value.
+ Here is the call graph for this function:

◆ filterTooltips()

ilObjContentObjectGUI::filterTooltips ( )

Definition at line 2468 of file class.ilObjContentObjectGUI.php.

References ilObjectGUI\$ctrl, and ilSession\set().

2468  : void
2469  {
2470  $ilCtrl = $this->ctrl;
2471 
2473  "help_tt_comp",
2474  $this->edit_request->getTooltipComponent()
2475  );
2476  $ilCtrl->redirect($this, "showTooltipList");
2477  }
static set(string $a_var, $a_val)
Set a value.
+ Here is the call graph for this function:

◆ fixTree()

ilObjContentObjectGUI::fixTree ( )

Definition at line 1510 of file class.ilObjContentObjectGUI.php.

References ILIAS\Repository\ctrl(), and ILIAS\Repository\lng().

1510  : void
1511  {
1512  $this->lm->fixTree();
1513  $this->tpl->setOnScreenMessage('success', $this->lng->txt("cont_tree_fixed"), true);
1514  $this->ctrl->redirect($this, "showMaintenance");
1515  }
+ Here is the call graph for this function:

◆ fixTreeConfirm()

ilObjContentObjectGUI::fixTreeConfirm ( )

Definition at line 1491 of file class.ilObjContentObjectGUI.php.

References ILIAS\Repository\ctrl(), ILIAS\Repository\lng(), setContentSubTabs(), and ilObjectGUI\setTabs().

1491  : void
1492  {
1493  $this->setTabs();
1494  $this->setContentSubTabs("maintenance");
1495 
1496  // display confirmation message
1497  $cgui = new ilConfirmationGUI();
1498  $cgui->setFormAction($this->ctrl->getFormAction($this));
1499  $cgui->setHeaderText($this->lng->txt("cont_fix_tree_confirm"));
1500  $cgui->setCancel($this->lng->txt("cancel"), "showMaintenance");
1501  $cgui->setConfirm($this->lng->txt("cont_fix_tree"), "fixTree");
1502  $issues = $this->lm->checkStructure();
1503  $mess = "";
1504  if (count($issues) > 0) {
1505  $mess = "Found Issues: <br>" . implode("<br>", $issues);
1506  }
1507  $this->tpl->setContent($cgui->getHTML() . $mess);
1508  }
setTabs()
set admin tabs
+ Here is the call graph for this function:

◆ getBlockedUsersMailSignature()

ilObjContentObjectGUI::getBlockedUsersMailSignature ( )
protected

Definition at line 1666 of file class.ilObjContentObjectGUI.php.

References ILIAS\Repository\lng().

Referenced by sendMailToBlockedUsers().

1666  : string
1667  {
1668  $link = chr(13) . chr(10) . chr(13) . chr(10);
1669  $link .= $this->lng->txt('cont_blocked_users_mail_link');
1670  $link .= chr(13) . chr(10) . chr(13) . chr(10);
1671  $link .= ilLink::_getLink($this->lm->getRefId());
1672  return rawurlencode(base64_encode($link));
1673  }
+ Here is the call graph for this function:
+ Here is the caller graph for this function:

◆ getContextPath()

ilObjContentObjectGUI::getContextPath ( int  $a_endnode_id,
int  $a_startnode_id = 1 
)

Definition at line 1340 of file class.ilObjContentObjectGUI.php.

References $path.

1343  : string {
1344  $path = "";
1345 
1346  $tmpPath = $this->lm_tree->getPathFull($a_endnode_id, $a_startnode_id);
1347 
1348  // count -1, to exclude the learning module itself
1349  for ($i = 1; $i < (count($tmpPath) - 1); $i++) {
1350  if ($path != "") {
1351  $path .= " > ";
1352  }
1353 
1354  $path .= $tmpPath[$i]["title"];
1355  }
1356 
1357  return $path;
1358  }
$path
Definition: ltiservices.php:30

◆ getLayoutOption()

static ilObjContentObjectGUI::getLayoutOption ( string  $a_txt,
string  $a_var,
string  $a_def_option = "" 
)
static

Definition at line 2515 of file class.ilObjContentObjectGUI.php.

References $DIC, ilObjectGUI\$lng, ilObjContentObject\getAvailableLayouts(), ilUtil\getImagePath(), ilUtil\img(), and ilLanguage\txt().

Referenced by ilStructureObjectGUI\initSetPageLayoutForm().

2520  global $DIC;
2521 
2522  $im_tag = "";
2523 
2524  $lng = $DIC->language();
2525 
2526  // default layout
2527  $layout = new ilRadioGroupInputGUI($a_txt, $a_var);
2528  if ($a_def_option != "") {
2529  if (is_file($im = ilUtil::getImagePath("layout_" . $a_def_option . ".png"))) {
2530  $im_tag = ilUtil::img($im, $a_def_option);
2531  }
2532  $layout->addOption(new ilRadioOption("<table><tr><td>" . $im_tag . "</td><td><strong>" .
2533  $lng->txt("cont_lm_default_layout") .
2534  "</strong>: " . $lng->txt("cont_layout_" . $a_def_option) .
2535  "</td></tr></table>", ""));
2536  }
2537  foreach (ilObjContentObject::getAvailableLayouts() as $l) {
2538  $im_tag = "";
2539  if (is_file($im = ilUtil::getImagePath("layout_" . $l . ".png"))) {
2540  $im_tag = ilUtil::img($im, $l);
2541  }
2542  $layout->addOption(new ilRadioOption("<table><tr><td style='padding: 0px 5px 5px;'>" .
2543  $im_tag . "</td><td style='padding:5px;'><strong>" . $lng->txt("cont_layout_" . $l) . "</strong>: " .
2544  $lng->txt("cont_layout_" . $l . "_desc") . "</td></tr></table>", $l));
2545  }
2546 
2547  return $layout;
2548  }
This file is part of ILIAS, a powerful learning management system published by ILIAS open source e-Le...
txt(string $a_topic, string $a_default_lang_fallback_mod="")
gets the text for a given topic if the topic is not in the list, the topic itself with "-" will be re...
static getAvailableLayouts()
get all available lm layouts
static img(string $a_src, ?string $a_alt=null, $a_width="", $a_height="", $a_border=0, $a_id="", $a_class="")
Build img tag.
ilLanguage $lng
This class represents a property in a property form.
global $DIC
Definition: shib_login.php:25
static getImagePath(string $image_name, string $module_path="", string $mode="output", bool $offline=false)
get image path (for images located in a template directory)
+ Here is the call graph for this function:
+ Here is the caller graph for this function:

◆ getMultiLangHeader()

static ilObjContentObjectGUI::getMultiLangHeader ( int  $a_lm_id,
object  $a_gui_class,
string  $a_mode = "" 
)
static

Definition at line 1121 of file class.ilObjContentObjectGUI.php.

References $DIC, ilObjectGUI\$lng, ilObjectGUI\$ui_factory, ilObjectGUI\$ui_renderer, ilObjectTranslation\getInstance(), ILIAS\LearningModule\Editing\EditingGUIRequest\getToTranslation(), ILIAS\LearningModule\Editing\EditingGUIRequest\getTranslation(), ilLanguage\loadLanguageModule(), and ilLanguage\txt().

Referenced by ILIAS\LearningModule\Editing\EditSubObjectsGUI\list(), and ilLMEditShortTitlesGUI\listShortTitles().

1125  : string {
1126  global $DIC;
1127 
1128  $lng = $DIC->language();
1129  $ilCtrl = $DIC->ctrl();
1130 
1131  $edit_request = $DIC
1132  ->learningModule()
1133  ->internal()
1134  ->gui()
1135  ->editing()
1136  ->request();
1137 
1138  $ui_renderer = $DIC->ui()->renderer();
1139  $ui_factory = $DIC->ui()->factory();
1140 
1143 
1144  $ml_head = "";
1145 
1146  // multi language
1147  $ot = ilObjectTranslation::getInstance($a_lm_id);
1148  if ($ot->getContentActivated()) {
1149  $ilCtrl->setParameter($a_gui_class, "lang_switch_mode", $a_mode);
1150  $lng->loadLanguageModule("meta");
1151 
1152  // info
1153  $ml_gui = new ilPageMultiLangGUI("lm", $a_lm_id);
1154  $ml_head = $ml_gui->getMultiLangInfo($requested_transl);
1155 
1156  $actions = [];
1157 
1158  // language switch
1159  $entries = false;
1160  if (!in_array($requested_transl, array("", "-"))) {
1161  $l = $ot->getMasterLanguage();
1162  $actions[] = $ui_factory->link()->standard(
1163  $lng->txt("cont_edit_language_version") . ": " .
1164  $lng->txt("meta_l_" . $l),
1165  $ilCtrl->getLinkTarget($a_gui_class, "editMasterLanguage")
1166  );
1167  $entries = true;
1168  }
1169 
1170  foreach ($ot->getLanguages() as $al => $lang) {
1171  if ($requested_transl != $al &&
1172  $al != $ot->getMasterLanguage()) {
1173  $ilCtrl->setParameter($a_gui_class, "totransl", $al);
1174  $actions[] = $ui_factory->link()->standard(
1175  $lng->txt("cont_edit_language_version") . ": " .
1176  $lng->txt("meta_l_" . $al),
1177  $ilCtrl->getLinkTarget($a_gui_class, "switchToLanguage")
1178  );
1179  $ilCtrl->setParameter($a_gui_class, "totransl", $requested_totransl);
1180  }
1181  $entries = true;
1182  }
1183 
1184  if ($entries) {
1185  $dd = $ui_factory->dropdown()->standard($actions)->withLabel($lng->txt("actions"));
1186 
1187  $ml_head = '<div class="ilFloatLeft">' . $ml_head . '</div><div style="margin: 5px 0;" class="small ilRight">' . $ui_renderer->render($dd) . "</div>";
1188  }
1189  $ilCtrl->setParameter($a_gui_class, "lang_switch_mode", "");
1190  }
1191 
1192  return $ml_head;
1193  }
txt(string $a_topic, string $a_default_lang_fallback_mod="")
gets the text for a given topic if the topic is not in the list, the topic itself with "-" will be re...
loadLanguageModule(string $a_module)
Load language module.
ilLanguage $lng
UIFactory $ui_factory
static getInstance(int $obj_id)
global $DIC
Definition: shib_login.php:25
This file is part of ILIAS, a powerful learning management system published by ILIAS open source e-Le...
UIRenderer $ui_renderer
+ Here is the call graph for this function:
+ Here is the caller graph for this function:

◆ getPropertiesFormValues()

ilObjContentObjectGUI::getPropertiesFormValues ( )

Get values for properties form.

Definition at line 741 of file class.ilObjContentObjectGUI.php.

References ilObjectGUI\$user, ILIAS\Repository\form(), ilObjectTranslation\getInstance(), ilNotification\hasNotification(), and ilNotification\TYPE_LM_BLOCKED_USERS.

Referenced by properties().

741  : void
742  {
743  $ilUser = $this->user;
744 
745  $values = array();
746 
747  $title = $this->lm->getTitle();
748  $description = $this->lm->getLongDescription();
749  $ot = ilObjectTranslation::getInstance($this->lm->getId());
750  if ($ot->getContentActivated()) {
751  $title = $ot->getDefaultTitle();
752  $description = $ot->getDefaultDescription();
753  }
754 
755  $values["title"] = $title;
756  $values["description"] = $description;
757  if (!$this->lm->getOfflineStatus()) {
758  $values["cobj_online"] = true;
759  }
760  //$values["lm_layout"] = $this->lm->getLayout();
761  $values["lm_pg_header"] = $this->lm->getPageHeader();
762  if ($this->lm->isActiveNumbering()) {
763  $values["cobj_act_number"] = true;
764  }
765  $values["toc_mode"] = $this->lm->getTOCMode();
766  if ($this->lm->publicNotes()) {
767  $values["cobj_pub_notes"] = true;
768  }
769  if ($this->lm->cleanFrames()) {
770  $values["cobj_clean_frames"] = true;
771  }
772  //$values["layout_per_page"] = $this->lm->getLayoutPerPage();
773  $values["rating"] = $this->lm->hasRating();
774  $values["rating_pages"] = $this->lm->hasRatingPages();
775  $values["disable_def_feedback"] = $this->lm->getDisableDefaultFeedback();
776  $values["progr_icons"] = $this->lm->getProgressIcons();
777  $values["store_tries"] = (string) (int) $this->lm->getStoreTries();
778  $values["restrict_forw_nav"] = $this->lm->getRestrictForwardNavigation();
779 
780  $values["notification_blocked_users"] = ilNotification::hasNotification(
782  $ilUser->getId(),
783  $this->lm->getId()
784  );
785 
786  $values["cont_show_info_tab"] = $this->object->isInfoEnabled();
787  $this->form->setValuesByArray($values, true);
788  }
static getInstance(int $obj_id)
form( $class_path, string $cmd, string $submit_caption="")
static hasNotification(int $type, int $user_id, int $id)
Check notification status for object and user.
+ Here is the call graph for this function:
+ Here is the caller graph for this function:

◆ initMenuEntryForm()

ilObjContentObjectGUI::initMenuEntryForm ( string  $a_mode = "edit")

Definition at line 1975 of file class.ilObjContentObjectGUI.php.

References ilObjectGUI\$ctrl, $form, ilObjectGUI\$lng, ilObjectGUI\$obj_id, $requested_link_ref_id, __initLMMenuEditor(), ilObject\_lookupObjectId(), ilObject\_lookupTitle(), ilObject\_lookupType(), ilPropertyFormGUI\addCommandButton(), ilPropertyFormGUI\addItem(), ILIAS\Repository\lng(), ilFormGUI\setFormAction(), ilPropertyFormGUI\setTitle(), and ilLanguage\txt().

Referenced by addMenuEntry(), editMenuEntry(), saveMenuEntry(), and updateMenuEntry().

1976  {
1977  $lng = $this->lng;
1978  $ilCtrl = $this->ctrl;
1979 
1980  $form = new ilPropertyFormGUI();
1981 
1982  // title
1983  $ti = new ilTextInputGUI($this->lng->txt("lm_menu_entry_title"), "title");
1984  $ti->setMaxLength(255);
1985  $ti->setSize(40);
1986  $ti->setRequired(true);
1987  $form->addItem($ti);
1988 
1989  // target
1990  $ta = new ilTextInputGUI($this->lng->txt("lm_menu_entry_target"), "target");
1991  $ta->setMaxLength(255);
1992  $ta->setSize(40);
1993  $ta->setRequired(true);
1994  $form->addItem($ta);
1995 
1996  if ($a_mode == "edit") {
1997  $this->__initLMMenuEditor();
1998  $this->lmme_obj->readEntry($this->edit_request->getMenuEntry());
1999  $ti->setValue($this->lmme_obj->getTitle());
2000  $ta->setValue($this->lmme_obj->getTarget());
2001  }
2002 
2003  if ($this->requested_link_ref_id > 0) {
2004  $link_ref_id = $this->requested_link_ref_id;
2005  $obj_type = ilObject::_lookupType($link_ref_id, true);
2006  $obj_id = ilObject::_lookupObjectId($link_ref_id);
2007  $title = ilObject::_lookupTitle($obj_id);
2008 
2009  $target_link = $obj_type . "_" . $link_ref_id;
2010  $ti->setValue($title);
2011  $ta->setValue($target_link);
2012 
2013  // link ref id
2014  $hi = new ilHiddenInputGUI("link_ref_id");
2015  $hi->setValue($link_ref_id);
2016  $form->addItem($hi);
2017  }
2018 
2019 
2020  // save and cancel commands
2021  if ($a_mode == "create") {
2022  $form->addCommandButton("saveMenuEntry", $lng->txt("save"));
2023  $form->addCommandButton("editMenuProperties", $lng->txt("cancel"));
2024  $form->setTitle($lng->txt("lm_menu_new_entry"));
2025  } else {
2026  $form->addCommandButton("updateMenuEntry", $lng->txt("save"));
2027  $form->addCommandButton("editMenuProperties", $lng->txt("cancel"));
2028  $form->setTitle($lng->txt("lm_menu_edit_entry"));
2029  }
2030 
2031  $form->setFormAction($ilCtrl->getFormAction($this));
2032 
2033  return $form;
2034  }
txt(string $a_topic, string $a_default_lang_fallback_mod="")
gets the text for a given topic if the topic is not in the list, the topic itself with "-" will be re...
ilLanguage $lng
This file is part of ILIAS, a powerful learning management system published by ILIAS open source e-Le...
static _lookupTitle(int $obj_id)
setFormAction(string $a_formaction)
static _lookupObjectId(int $ref_id)
addCommandButton(string $a_cmd, string $a_text, string $a_id="")
static _lookupType(int $id, bool $reference=false)
+ Here is the call graph for this function:
+ Here is the caller graph for this function:

◆ initMenuForm()

ilObjContentObjectGUI::initMenuForm ( )

Definition at line 883 of file class.ilObjContentObjectGUI.php.

References ilObjectGUI\$ctrl, $form, ilObjectGUI\$lng, ilPropertyFormGUI\addCommandButton(), ilPropertyFormGUI\addItem(), ILIAS\Repository\lng(), ilFormGUI\setFormAction(), ilPropertyFormGUI\setTitle(), and ilLanguage\txt().

Referenced by editMenuProperties(), and saveMenuProperties().

884  {
885  $lng = $this->lng;
886  $ilCtrl = $this->ctrl;
887 
888  $form = new ilPropertyFormGUI();
889 
890  // enable menu
891  $menu = new ilCheckboxInputGUI($this->lng->txt("cont_active"), "cobj_act_lm_menu");
892  $menu->setChecked($this->lm->isActiveLMMenu());
893  $form->addItem($menu);
894 
895  // toc
896  /*
897  $toc = new ilCheckboxInputGUI($this->lng->txt("cont_toc"), "cobj_act_toc");
898 
899  $toc->setChecked($this->lm->isActiveTOC());
900  $form->addItem($toc);*/
901 
902  // print view
903  $print = new ilCheckboxInputGUI($this->lng->txt("cont_print_view"), "cobj_act_print");
904  $print->setChecked($this->lm->isActivePrintView());
905  $form->addItem($print);
906 
907  // prevent glossary appendix
908  $glo = new ilCheckboxInputGUI($this->lng->txt("cont_print_view_pre_glo"), "cobj_act_print_prev_glo");
909  $glo->setChecked($this->lm->isActivePreventGlossaryAppendix());
910  $print->addSubItem($glo);
911 
912  // hide header and footer in print view
913  $hhfp = new ilCheckboxInputGUI($this->lng->txt("cont_hide_head_foot_print"), "hide_head_foot_print");
914  $hhfp->setChecked($this->lm->getHideHeaderFooterPrint());
915  $print->addSubItem($hhfp);
916 
917  $form->addCommandButton("saveMenuProperties", $lng->txt("save"));
918 
919  $form->setTitle($lng->txt("cont_lm_menu"));
920  $form->setFormAction($ilCtrl->getFormAction($this));
921 
922  return $form;
923  }
txt(string $a_topic, string $a_default_lang_fallback_mod="")
gets the text for a given topic if the topic is not in the list, the topic itself with "-" will be re...
ilLanguage $lng
setFormAction(string $a_formaction)
addCommandButton(string $a_cmd, string $a_text, string $a_id="")
+ Here is the call graph for this function:
+ Here is the caller graph for this function:

◆ initPropertiesForm()

ilObjContentObjectGUI::initPropertiesForm ( )

Init properties form.

Definition at line 613 of file class.ilObjContentObjectGUI.php.

References ilObjectGUI\$ctrl, $form, $ilSetting, ilObjectGUI\$lng, ilObjectGUI\$object_service, ilObjectGUI\$settings, ILIAS\Repository\form(), ilObjectServiceSettingsGUI\INFO_TAB_VISIBILITY, ilObjectServiceSettingsGUI\initServiceSettingsForm(), ILIAS\Repository\lng(), ilLanguage\loadLanguageModule(), ILIAS\Repository\object(), ilSelectInputGUI\setOptions(), ilRadioGroupInputGUI\setValue(), and ilLanguage\txt().

Referenced by properties(), and saveProperties().

613  : void
614  {
615  $obj_service = $this->object_service;
616 
617  $ilCtrl = $this->ctrl;
618  $lng = $this->lng;
620 
621  $this->form = new ilPropertyFormGUI();
622 
623  // title
624  $ti = new ilTextInputGUI($lng->txt("title"), "title");
625  $ti->setRequired(true);
626  $this->form->addItem($ti);
627 
628  // description
629  $ta = new ilTextAreaInputGUI($lng->txt("desc"), "description");
630  $this->form->addItem($ta);
631 
632  $lng->loadLanguageModule("rep");
633  $section = new ilFormSectionHeaderGUI();
634  $section->setTitle($this->lng->txt('rep_activation_availability'));
635  $this->form->addItem($section);
636 
637  // online
638  $online = new ilCheckboxInputGUI($lng->txt("cont_online"), "cobj_online");
639  $this->form->addItem($online);
640 
641  // presentation
642  $section = new ilFormSectionHeaderGUI();
643  $section->setTitle($this->lng->txt('cont_presentation'));
644  $this->form->addItem($section);
645 
646  // tile image
647  $obj_service->commonSettings()->legacyForm($this->form, $this->lm)->addTileImage();
648 
649  // page header
650  $page_header = new ilSelectInputGUI($lng->txt("cont_page_header"), "lm_pg_header");
651  $option = array("st_title" => $this->lng->txt("cont_st_title"),
652  "pg_title" => $this->lng->txt("cont_pg_title"),
653  "none" => $this->lng->txt("cont_none"));
654  $page_header->setOptions($option);
655  $this->form->addItem($page_header);
656 
657  // chapter numeration
658  $chap_num = new ilCheckboxInputGUI($lng->txt("cont_act_number"), "cobj_act_number");
659  $this->form->addItem($chap_num);
660 
661  // toc mode
662  $toc_mode = new ilSelectInputGUI($lng->txt("cont_toc_mode"), "toc_mode");
663  $option = array("chapters" => $this->lng->txt("cont_chapters_only"),
664  "pages" => $this->lng->txt("cont_chapters_and_pages"));
665  $toc_mode->setOptions($option);
666  $this->form->addItem($toc_mode);
667 
668  // show progress icons
669  $progr_icons = new ilCheckboxInputGUI($lng->txt("cont_progress_icons"), "progr_icons");
670  $progr_icons->setInfo($this->lng->txt("cont_progress_icons_info"));
671  $this->form->addItem($progr_icons);
672 
673  $this->reading_time_gui->addSettingToForm($this->form);
674 
675  // self assessment
676  $section = new ilFormSectionHeaderGUI();
677  $section->setTitle($this->lng->txt('cont_self_assessment'));
678  $this->form->addItem($section);
679 
680  // tries
681  $radg = new ilRadioGroupInputGUI($lng->txt("cont_tries"), "store_tries");
682  $radg->setValue("0");
683  $op1 = new ilRadioOption($lng->txt("cont_tries_reset_on_visit"), "0", $lng->txt("cont_tries_reset_on_visit_info"));
684  $radg->addOption($op1);
685  $op2 = new ilRadioOption($lng->txt("cont_tries_store"), "1", $lng->txt("cont_tries_store_info"));
686  $radg->addOption($op2);
687  $this->form->addItem($radg);
688 
689  // restrict forward navigation
690  $qfeed = new ilCheckboxInputGUI($lng->txt("cont_restrict_forw_nav"), "restrict_forw_nav");
691  $qfeed->setInfo($this->lng->txt("cont_restrict_forw_nav_info"));
692  $this->form->addItem($qfeed);
693 
694  // notification
695  $not = new ilCheckboxInputGUI($lng->txt("cont_notify_on_blocked_users"), "notification_blocked_users");
696  $not->setInfo($this->lng->txt("cont_notify_on_blocked_users_info"));
697  $qfeed->addSubItem($not);
698 
699  // disable default feedback for questions
700  $qfeed = new ilCheckboxInputGUI($lng->txt("cont_disable_def_feedback"), "disable_def_feedback");
701  $qfeed->setInfo($this->lng->txt("cont_disable_def_feedback_info"));
702  $this->form->addItem($qfeed);
703 
704  // additional features
705  $section = new ilFormSectionHeaderGUI();
706  $section->setTitle($this->lng->txt('obj_features'));
707  $this->form->addItem($section);
708 
709  // public notes
710  if (!$ilSetting->get('disable_comments')) {
711  $this->lng->loadLanguageModule("notes");
712  $pub_nodes = new ilCheckboxInputGUI($lng->txt("notes_comments"), "cobj_pub_notes");
713  $pub_nodes->setInfo($this->lng->txt("cont_lm_comments_desc"));
714  $this->form->addItem($pub_nodes);
715  }
716 
717  // rating
718  $this->lng->loadLanguageModule('rating');
719  $rate = new ilCheckboxInputGUI($this->lng->txt('rating_activate_rating'), 'rating');
720  $rate->setInfo($this->lng->txt('rating_activate_rating_info'));
721  $this->form->addItem($rate);
722  $ratep = new ilCheckboxInputGUI($this->lng->txt('lm_activate_rating'), 'rating_pages');
723  $this->form->addItem($ratep);
724 
725  $this->form->setTitle($lng->txt("cont_lm_properties"));
726  $this->form->addCommandButton("saveProperties", $lng->txt("save"));
727  $this->form->setFormAction($ilCtrl->getFormAction($this));
728 
730  $this->object->getId(),
731  $this->form,
732  [
734  ]
735  );
736  }
This file is part of ILIAS, a powerful learning management system published by ILIAS open source e-Le...
This class represents a selection list property in a property form.
txt(string $a_topic, string $a_default_lang_fallback_mod="")
gets the text for a given topic if the topic is not in the list, the topic itself with "-" will be re...
loadLanguageModule(string $a_module)
Load language module.
setOptions(array $a_options)
ilLanguage $lng
This class represents a property in a property form.
ilObjectService $object_service
static initServiceSettingsForm(int $obj_id, ilPropertyFormGUI $form, array $services)
form( $class_path, string $cmd, string $submit_caption="")
global $ilSetting
Definition: privfeed.php:32
This class represents a text area property in a property form.
ilSetting $settings
+ Here is the call graph for this function:
+ Here is the caller graph for this function:

◆ initSetPageLayoutForm()

ilObjContentObjectGUI::initSetPageLayoutForm ( )

Definition at line 2587 of file class.ilObjContentObjectGUI.php.

References ilObjectGUI\$ctrl, ilObjectGUI\$id, ilObjectGUI\$lng, ILIAS\Repository\form(), and ilLanguage\txt().

Referenced by setPageLayout().

2587  : void
2588  {
2589  $lng = $this->lng;
2590  $ilCtrl = $this->ctrl;
2591 
2592  $this->form = new ilPropertyFormGUI();
2593 
2594  $ids = $this->edit_request->getIds();
2595  foreach ($ids as $id) {
2596  $hi = new ilHiddenInputGUI("id[]");
2597  $hi->setValue($id);
2598  $this->form->addItem($hi);
2599  }
2600  $layout = self::getLayoutOption(
2601  $lng->txt("cont_layout"),
2602  "layout",
2603  $this->lm->getLayout()
2604  );
2605  $this->form->addItem($layout);
2606 
2607  $this->form->addCommandButton("savePageLayout", $lng->txt("save"));
2608  $this->form->addCommandButton("pages", $lng->txt("cancel"));
2609 
2610  $this->form->setTitle($lng->txt("cont_set_layout"));
2611  $this->form->setFormAction($ilCtrl->getFormAction($this));
2612  }
txt(string $a_topic, string $a_default_lang_fallback_mod="")
gets the text for a given topic if the topic is not in the list, the topic itself with "-" will be re...
ilLanguage $lng
This file is part of ILIAS, a powerful learning management system published by ILIAS open source e-Le...
form( $class_path, string $cmd, string $submit_caption="")
+ Here is the call graph for this function:
+ Here is the caller graph for this function:

◆ learningProgress()

ilObjContentObjectGUI::learningProgress ( )
protected

Learning progress.

Definition at line 2775 of file class.ilObjContentObjectGUI.php.

References ILIAS\Repository\ctrl().

2775  : void
2776  {
2777  $this->ctrl->redirectByClass(array('illearningprogressgui'), '');
2778  }
+ Here is the call graph for this function:

◆ listBlockedUsers()

ilObjContentObjectGUI::listBlockedUsers ( )

Definition at line 1593 of file class.ilObjContentObjectGUI.php.

References ilObjectGUI\$tpl, ilGlobalTemplateInterface\setContent(), setQuestionsSubTabs(), and ilObjectGUI\setTabs().

1593  : void
1594  {
1595  $tpl = $this->tpl;
1596 
1597  $this->setTabs("questions");
1598  $this->setQuestionsSubTabs("blocked_users");
1599 
1600  $table = new ilLMBlockedUsersTableGUI($this, "listBlockedUsers", $this->lm);
1601  $tpl->setContent($table->getHTML());
1602  }
This file is part of ILIAS, a powerful learning management system published by ILIAS open source e-Le...
ilGlobalTemplateInterface $tpl
setContent(string $a_html)
Sets content for standard template.
setTabs()
set admin tabs
+ Here is the call graph for this function:

◆ listLinks()

ilObjContentObjectGUI::listLinks ( )

List all broken links.

Definition at line 1220 of file class.ilObjContentObjectGUI.php.

References ilObjectGUI\$tpl, ilGlobalTemplateInterface\setContent(), setContentSubTabs(), and ilObjectGUI\setTabs().

1220  : void
1221  {
1222  $tpl = $this->tpl;
1223 
1224  $this->setTabs();
1225  $this->setContentSubTabs("internal_links");
1226 
1227  $table_gui = new ilLinksTableGUI(
1228  $this,
1229  "listLinks",
1230  $this->lm->getId(),
1231  $this->lm->getType()
1232  );
1233 
1234  $tpl->setContent($table_gui->getHTML());
1235  }
This file is part of ILIAS, a powerful learning management system published by ILIAS open source e-Le...
ilGlobalTemplateInterface $tpl
setContent(string $a_html)
Sets content for standard template.
setTabs()
set admin tabs
+ Here is the call graph for this function:

◆ listQuestions()

ilObjContentObjectGUI::listQuestions ( )

Definition at line 1582 of file class.ilObjContentObjectGUI.php.

References ilObjectGUI\$tpl, ilGlobalTemplateInterface\setContent(), setQuestionsSubTabs(), and ilObjectGUI\setTabs().

1582  : void
1583  {
1584  $tpl = $this->tpl;
1585 
1586  $this->setTabs("questions");
1587  $this->setQuestionsSubTabs("question_stats");
1588 
1589  $table = new ilLMQuestionListTableGUI($this, "listQuestions", $this->lm);
1590  $tpl->setContent($table->getHTML());
1591  }
This file is part of ILIAS, a powerful learning management system published by ILIAS open source e-Le...
ilGlobalTemplateInterface $tpl
setContent(string $a_html)
Sets content for standard template.
setTabs()
set admin tabs
+ Here is the call graph for this function:

◆ moveChapter()

ilObjContentObjectGUI::moveChapter ( int  $a_parent_subobj_id = 0)

move a single chapter (selection)

Definition at line 1407 of file class.ilObjContentObjectGUI.php.

References ILIAS\Repository\ctrl(), ILIAS\Repository\lng(), ilTree\POS_FIRST_NODE, and ilEditClipboard\storeContentObject().

1407  : void
1408  {
1409  $ids = $this->edit_request->getIds();
1410  if (count($ids) == 0) {
1411  $this->tpl->setOnScreenMessage('failure', $this->lng->txt("no_checkbox"));
1412  if ($a_parent_subobj_id == 0) {
1413  $this->ctrl->redirect($this, "chapters");
1414  }
1415  return;
1416  }
1417  if (count($ids) > 1) {
1418  $this->tpl->setOnScreenMessage('failure', $this->lng->txt("cont_select_max_one_item"));
1419  if ($a_parent_subobj_id == 0) {
1420  $this->ctrl->redirect($this, "chapters");
1421  }
1422  return;
1423  }
1424 
1425  if (count($ids) == 1 && $ids[0] == ilTree::POS_FIRST_NODE) {
1426  $this->tpl->setOnScreenMessage('failure', $this->lng->txt("cont_select_item"));
1427  if ($a_parent_subobj_id == 0) {
1428  $this->ctrl->redirect($this, "chapters");
1429  }
1430  }
1431 
1432  // SAVE POST VALUES
1433  ilEditClipboard::storeContentObject("st", $ids[0], "move");
1434 
1435  $this->tpl->setOnScreenMessage('info', $this->lng->txt("cont_chap_select_target_now"), true);
1436 
1437  if ($a_parent_subobj_id == 0) {
1438  $this->ctrl->redirect($this, "chapters");
1439  }
1440  }
static storeContentObject(string $a_type, int $a_id, string $a_action="cut")
const POS_FIRST_NODE
+ Here is the call graph for this function:

◆ movePage()

ilObjContentObjectGUI::movePage ( )

Definition at line 1452 of file class.ilObjContentObjectGUI.php.

References ilLMObject\clipboardCut(), ILIAS\Repository\ctrl(), ILIAS\Repository\lng(), and ilEditClipboard\setAction().

1452  : void
1453  {
1454  $ids = $this->edit_request->getIds();
1455  if (count($ids) == 0) {
1456  $this->tpl->setOnScreenMessage('failure', $this->lng->txt("no_checkbox"), true);
1457  $this->ctrl->redirect($this, "pages");
1458  }
1459 
1460  $this->tpl->setOnScreenMessage('info', $this->lng->txt("cont_selected_items_have_been_cut"), true);
1461 
1462  ilLMObject::clipboardCut($this->lm->getId(), $ids);
1464 
1465  $this->ctrl->redirect($this, "pages");
1466  }
static setAction(string $a_action)
static clipboardCut(int $a_cont_obj_id, array $a_ids)
Copy a set of chapters/pages into the clipboard.
+ Here is the call graph for this function:

◆ pages()

ilObjContentObjectGUI::pages ( )

Definition at line 1195 of file class.ilObjContentObjectGUI.php.

References ilObjectGUI\$ctrl, ilObjectGUI\$lng, ilObjectGUI\$toolbar, ilObjectGUI\$tpl, ilGlobalTemplateInterface\setContent(), setContentSubTabs(), ilObjectGUI\setTabs(), and ilLanguage\txt().

1195  : void
1196  {
1197  $tpl = $this->tpl;
1198  $ilToolbar = $this->toolbar;
1199  $ilCtrl = $this->ctrl;
1200  $lng = $this->lng;
1201 
1202  $this->setTabs();
1203  $this->setContentSubTabs("pages");
1204 
1205  $ilCtrl->setParameter($this, "backcmd", "pages");
1206  $ilCtrl->setParameterByClass("illmpageobjectgui", "new_type", "pg");
1207  $ilToolbar->addButton(
1208  $lng->txt("pg_add"),
1209  $ilCtrl->getLinkTargetByClass("illmpageobjectgui", "create")
1210  );
1211  $ilCtrl->setParameterByClass("illmpageobjectgui", "new_type", "");
1212 
1213  $t = new ilLMPagesTableGUI($this, "pages", $this->lm);
1214  $tpl->setContent($t->getHTML());
1215  }
txt(string $a_topic, string $a_default_lang_fallback_mod="")
gets the text for a given topic if the topic is not in the list, the topic itself with "-" will be re...
ilLanguage $lng
ilGlobalTemplateInterface $tpl
setContent(string $a_html)
Sets content for standard template.
ilToolbarGUI $toolbar
setTabs()
set admin tabs
This file is part of ILIAS, a powerful learning management system published by ILIAS open source e-Le...
+ Here is the call graph for this function:

◆ pasteChapter()

ilObjContentObjectGUI::pasteChapter ( )

Definition at line 1447 of file class.ilObjContentObjectGUI.php.

1447  : void
1448  {
1449  $this->insertChapterClip();
1450  }

◆ proceedDragDrop()

ilObjContentObjectGUI::proceedDragDrop ( )

Definition at line 973 of file class.ilObjContentObjectGUI.php.

References ilObjectGUI\$ctrl, $edit_request, and XapiProxy\$req.

973  : void
974  {
975  $ilCtrl = $this->ctrl;
976 
978  $this->lm->executeDragDrop(
979  $req->getHFormPar("source_id"),
980  $req->getHFormPar("target_id"),
981  $req->getHFormPar("fc"),
982  $req->getHFormPar("as_subitem")
983  );
984  $ilCtrl->redirect($this, "chapters");
985  }
catch(\Exception $e) $req
Definition: xapiproxy.php:78

◆ properties()

ilObjContentObjectGUI::properties ( )

edit properties form

Definition at line 591 of file class.ilObjContentObjectGUI.php.

References ilObjectGUI\$lng, ILIAS\Repository\form(), getPropertiesFormValues(), initPropertiesForm(), ilLanguage\loadLanguageModule(), setSubTabs(), and ilObjectGUI\setTabs().

Referenced by ilObjLearningModuleGUI\view().

591  : void
592  {
593  $lng = $this->lng;
594 
595  $lng->loadLanguageModule("style");
596  $this->setTabs("settings");
597  $this->setSubTabs("settings");
598 
599  // lm properties
600  $this->initPropertiesForm();
601  $this->getPropertiesFormValues();
602 
603  // Edit ecs export settings
604  $ecs = new ilECSLearningModuleSettings($this->lm);
605  $ecs->addSettingsToForm($this->form, 'lm');
606 
607  $this->tpl->setContent($this->form->getHTML());
608  }
loadLanguageModule(string $a_module)
Load language module.
getPropertiesFormValues()
Get values for properties form.
This file is part of ILIAS, a powerful learning management system published by ILIAS open source e-Le...
ilLanguage $lng
form( $class_path, string $cmd, string $submit_caption="")
initPropertiesForm()
Init properties form.
setTabs()
set admin tabs
+ Here is the call graph for this function:
+ Here is the caller graph for this function:

◆ redrawHeaderAction()

ilObjContentObjectGUI::redrawHeaderAction ( )

Definition at line 2766 of file class.ilObjContentObjectGUI.php.

2766  : void
2767  {
2768  // #12281
2769  parent::redrawHeaderActionObject();
2770  }

◆ removeLMGlossary()

ilObjContentObjectGUI::removeLMGlossary ( )

Definition at line 2732 of file class.ilObjContentObjectGUI.php.

References ilObjectGUI\$ctrl, ilObjectGUI\$lng, and ilLanguage\txt().

2732  : void
2733  {
2734  $ilCtrl = $this->ctrl;
2735  $lng = $this->lng;
2736 
2737  $this->lm->removeAutoGlossary($this->requested_glo_id);
2738  $this->lm->update();
2739 
2740  $this->tpl->setOnScreenMessage('success', $lng->txt("msg_obj_modified"), true);
2741  $ilCtrl->redirect($this, "editGlossaries");
2742  }
txt(string $a_topic, string $a_default_lang_fallback_mod="")
gets the text for a given topic if the topic is not in the list, the topic itself with "-" will be re...
ilLanguage $lng
+ Here is the call graph for this function:

◆ resetNumberOfTries()

ilObjContentObjectGUI::resetNumberOfTries ( )

Definition at line 1604 of file class.ilObjContentObjectGUI.php.

References ilObjectGUI\$ctrl, ilObjectGUI\$lng, ilPageQuestionProcessor\resetTries(), and ilLanguage\txt().

1604  : void
1605  {
1606  $lng = $this->lng;
1607  $ilCtrl = $this->ctrl;
1608 
1609  $user_q_ids = $this->edit_request->getUserQuestionIds();
1610  if (count($user_q_ids) > 0) {
1611  foreach ($user_q_ids as $uqid) {
1612  $uqid = explode(":", $uqid);
1613  ilPageQuestionProcessor::resetTries((int) $uqid[0], (int) $uqid[1]);
1614  }
1615  $this->tpl->setOnScreenMessage('success', $lng->txt("msg_obj_modified"), true);
1616  }
1617  $ilCtrl->redirect($this, "listBlockedUsers");
1618  }
static resetTries(int $a_q_id, int $a_user_id)
Reset tries for user and question.
txt(string $a_topic, string $a_default_lang_fallback_mod="")
gets the text for a given topic if the topic is not in the list, the topic itself with "-" will be re...
ilLanguage $lng
+ Here is the call graph for this function:

◆ saveAllTitles()

ilObjContentObjectGUI::saveAllTitles ( )

Save all titles of chapters/pages.

Definition at line 2207 of file class.ilObjContentObjectGUI.php.

References ilObjectGUI\$ctrl, $requested_transl, ILIAS\Repository\lng(), and ilLMObject\saveTitles().

2207  : void
2208  {
2209  $ilCtrl = $this->ctrl;
2210 
2212  $this->lm,
2213  $this->edit_request->getTitles(),
2215  );
2216 
2217  $this->tpl->setOnScreenMessage('success', $this->lng->txt("lm_save_titles"), true);
2218  $ilCtrl->redirect($this, "chapters");
2219  }
static saveTitles(ilObjLearningModule $a_lm, array $a_titles, string $a_lang="-")
Save titles for lm objects.
+ Here is the call graph for this function:

◆ saveExportIds()

ilObjContentObjectGUI::saveExportIds ( )

Definition at line 2359 of file class.ilObjContentObjectGUI.php.

References ilObjectGUI\$ctrl, ilObjectGUI\$lng, ilLMObject\_lookupType(), ilLMObject\saveExportId(), showExportIDsOverview(), ilUtil\stripSlashes(), and ilLanguage\txt().

2359  : void
2360  {
2361  $ilCtrl = $this->ctrl;
2362  $lng = $this->lng;
2363 
2364  // check all export ids
2365  $ok = true;
2366  foreach ($this->edit_request->getExportIds() as $exp_id) {
2367  if ($exp_id != "" && !preg_match(
2368  "/^([a-zA-Z]+)[0-9a-zA-Z_]*$/",
2369  trim($exp_id)
2370  )) {
2371  $ok = false;
2372  }
2373  }
2374  if (!$ok) {
2375  $this->tpl->setOnScreenMessage('failure', $lng->txt("cont_exp_ids_not_resp_format1") . ": a-z, A-Z, 0-9, '_'. " .
2376  $lng->txt("cont_exp_ids_not_resp_format3") . " " .
2377  $lng->txt("cont_exp_ids_not_resp_format2"));
2378  $this->showExportIDsOverview(true);
2379  return;
2380  }
2381 
2382 
2383  foreach ($this->edit_request->getExportIds() as $pg_id => $exp_id) {
2385  $this->lm->getId(),
2386  $pg_id,
2387  ilUtil::stripSlashes($exp_id),
2388  ilLMObject::_lookupType($pg_id)
2389  );
2390  }
2391 
2392  $this->tpl->setOnScreenMessage('success', $lng->txt("cont_saved_export_ids"), true);
2393  $ilCtrl->redirect($this, "showExportIdsOverview");
2394  }
showExportIDsOverview(bool $a_validation=false)
txt(string $a_topic, string $a_default_lang_fallback_mod="")
gets the text for a given topic if the topic is not in the list, the topic itself with "-" will be re...
static stripSlashes(string $a_str, bool $a_strip_html=true, string $a_allow="")
ilLanguage $lng
static saveExportId(int $a_lm_id, int $a_lmobj_id, string $a_exp_id, string $a_type="pg")
static _lookupType(int $a_obj_id, int $a_lm_id=0)
+ Here is the call graph for this function:

◆ saveHelpMapping()

ilObjContentObjectGUI::saveHelpMapping ( )

Definition at line 2396 of file class.ilObjContentObjectGUI.php.

References ilObjectGUI\$ctrl, ilObjectGUI\$lng, ILIAS\Repository\help(), and ilLanguage\txt().

2396  : void
2397  {
2398  $lng = $this->lng;
2399  $ilCtrl = $this->ctrl;
2400  $help_map = $this->help->internal()->domain()->map();
2401 
2402  foreach ($this->edit_request->getScreenIds() as $chap => $ids) {
2403  $ids = explode("\n", $ids);
2404  $help_map->saveScreenIdsForChapter($chap, $ids);
2405  }
2406  $this->tpl->setOnScreenMessage('success', $lng->txt("msg_obj_modified"), true);
2407  $ilCtrl->redirect($this, "showExportIdsOverview");
2408  }
txt(string $a_topic, string $a_default_lang_fallback_mod="")
gets the text for a given topic if the topic is not in the list, the topic itself with "-" will be re...
ilLanguage $lng
+ Here is the call graph for this function:

◆ saveMenuEntry()

ilObjContentObjectGUI::saveMenuEntry ( )

Definition at line 2036 of file class.ilObjContentObjectGUI.php.

References __initLMMenuEditor(), addMenuEntry(), ilPropertyFormGUI\checkInput(), ILIAS\Repository\ctrl(), ilPropertyFormGUI\getInput(), initMenuEntryForm(), ILIAS\Repository\lng(), and ilPropertyFormGUI\setValuesByPost().

2036  : void
2037  {
2038  $form = $this->initMenuEntryForm("create");
2039  if ($form->checkInput()) {
2040  $this->__initLMMenuEditor();
2041  $this->lmme_obj->setTitle($form->getInput("title"));
2042  $this->lmme_obj->setTarget($form->getInput("target"));
2043  $this->lmme_obj->setLinkRefId((int) $form->getInput("link_ref_id"));
2044 
2045  if ($form->getInput("link_ref_id")) {
2046  $this->lmme_obj->setLinkType("intern");
2047  }
2048 
2049  $this->lmme_obj->create();
2050 
2051  $this->tpl->setOnScreenMessage('success', $this->lng->txt("msg_entry_added"), true);
2052  $this->ctrl->redirect($this, "editMenuProperties");
2053  } else {
2055  $this->addMenuEntry($form);
2056  }
2057  }
getInput(string $a_post_var, bool $ensureValidation=true)
Returns the input of an item, if item provides getInput method and as fallback the value of the HTTP-...
addMenuEntry(?ilPropertyFormGUI $form=null)
display add menu entry form
initMenuEntryForm(string $a_mode="edit")
+ Here is the call graph for this function:

◆ saveMenuProperties()

ilObjContentObjectGUI::saveMenuProperties ( )

Definition at line 954 of file class.ilObjContentObjectGUI.php.

References __initLMMenuEditor(), ilPropertyFormGUI\checkInput(), ILIAS\Repository\ctrl(), ilPropertyFormGUI\getInput(), initMenuForm(), and ILIAS\Repository\lng().

954  : void
955  {
956  $form = $this->initMenuForm();
957  if ($form->checkInput()) {
958  $this->lm->setActiveLMMenu((int) $form->getInput("cobj_act_lm_menu"));
959  //$this->lm->setActiveTOC((int) $form->getInput("cobj_act_toc"));
960  $this->lm->setActivePrintView((int) $form->getInput("cobj_act_print"));
961  $this->lm->setActivePreventGlossaryAppendix((int) $form->getInput("cobj_act_print_prev_glo"));
962  $this->lm->setHideHeaderFooterPrint((int) $form->getInput("hide_head_foot_print"));
963  $this->lm->updateProperties();
964  }
965 
966  $this->__initLMMenuEditor();
967  $this->lmme_obj->updateActiveStatus($this->edit_request->getMenuEntries());
968 
969  $this->tpl->setOnScreenMessage('success', $this->lng->txt("msg_obj_modified"), true);
970  $this->ctrl->redirect($this, "editMenuProperties");
971  }
getInput(string $a_post_var, bool $ensureValidation=true)
Returns the input of an item, if item provides getInput method and as fallback the value of the HTTP-...
+ Here is the call graph for this function:

◆ savePageLayout()

ilObjContentObjectGUI::savePageLayout ( )

Definition at line 2614 of file class.ilObjContentObjectGUI.php.

References ilObjectGUI\$ctrl, ilObjectGUI\$id, $lm, ilObjectGUI\$lng, ilCtrl\setParameter(), ilLanguage\txt(), and ilLMObject\writeLayout().

2614  : void
2615  {
2616  $lng = $this->lng;
2617  $ilCtrl = $this->ctrl;
2618 
2619  $ilCtrl->setParameter($this, "hierarchy", $this->requested_hierarchy);
2620 
2621  $ids = $this->edit_request->getIds();
2622  foreach ($ids as $id) {
2624  $id,
2625  $this->edit_request->getLayout(),
2626  $this->lm
2627  );
2628  }
2629  $this->tpl->setOnScreenMessage('success', $lng->txt("msg_obj_modified"), true);
2630 
2631  if ($this->requested_hierarchy) {
2632  $ilCtrl->redirect($this, "chapters");
2633  } else {
2634  $ilCtrl->redirect($this, "pages");
2635  }
2636  }
txt(string $a_topic, string $a_default_lang_fallback_mod="")
gets the text for a given topic if the topic is not in the list, the topic itself with "-" will be re...
ilLanguage $lng
static writeLayout(int $a_obj_id, string $a_layout, ?ilObjLearningModule $a_lm=null)
Write layout setting.
setParameter(object $a_gui_obj, string $a_parameter, $a_value)
+ Here is the call graph for this function:

◆ saveProperties()

ilObjContentObjectGUI::saveProperties ( )

save properties

Definition at line 793 of file class.ilObjContentObjectGUI.php.

References $form, $ilSetting, ilObjectGUI\$lng, ilObjectGUI\$object_service, ilObjectGUI\$settings, ilObjectGUI\$user, $valid, ilPropertyFormGUI\checkInput(), ILIAS\Repository\ctrl(), ILIAS\Repository\form(), ilPropertyFormGUI\getInput(), ilObjectTranslation\getInstance(), ilObjectServiceSettingsGUI\INFO_TAB_VISIBILITY, initPropertiesForm(), ILIAS\Repository\lng(), ilLanguage\loadLanguageModule(), ILIAS\Repository\object(), ilNotification\setNotification(), setSubTabs(), ilObjectGUI\setTabs(), ilLanguage\txt(), ilNotification\TYPE_LM_BLOCKED_USERS, and ilObjectServiceSettingsGUI\updateServiceSettingsForm().

793  : void
794  {
795  $lng = $this->lng;
796  $ilUser = $this->user;
798  $obj_service = $this->object_service;
799 
800  $add_info = "";
801 
802  $valid = false;
803  $this->initPropertiesForm();
804  $form = $this->form;
805  if ($form->checkInput()) {
806  $ot = ilObjectTranslation::getInstance($this->lm->getId());
807  if ($ot->getContentActivated()) {
808  $ot->setDefaultTitle($form->getInput('title'));
809  $ot->setDefaultDescription($form->getInput('description'));
810  $ot->save();
811  }
812 
813  $this->lm->setTitle($form->getInput('title'));
814  $this->lm->setDescription($form->getInput('description'));
815  $this->lm->setPageHeader($form->getInput("lm_pg_header"));
816  $this->lm->setTOCMode($form->getInput("toc_mode"));
817  $this->lm->setOfflineStatus(!($form->getInput('cobj_online')));
818  $this->lm->setActiveNumbering((bool) $form->getInput("cobj_act_number"));
819  $this->lm->setCleanFrames((bool) $form->getInput("cobj_clean_frames"));
820  if (!$ilSetting->get('disable_comments')) {
821  $this->lm->setPublicNotes($form->getInput("cobj_pub_notes"));
822  }
823  $this->lm->setRating((bool) $form->getInput("rating"));
824  $this->lm->setRatingPages((bool) $form->getInput("rating_pages"));
825  $this->lm->setDisableDefaultFeedback((int) $form->getInput("disable_def_feedback"));
826  $this->lm->setProgressIcons((int) $form->getInput("progr_icons"));
827  $this->reading_time_gui->saveSettingFromForm($this->form);
828 
829  $add_info = "";
830  $store_tries = $form->getInput("store_tries");
831  if ($form->getInput("restrict_forw_nav") && !$form->getInput("store_tries")) {
832  $store_tries = 1;
833  $add_info = "</br>" . $lng->txt("cont_automatically_set_store_tries");
834  $add_info = str_replace("$1", $lng->txt("cont_tries_store"), $add_info);
835  $add_info = str_replace("$2", $lng->txt("cont_restrict_forw_nav"), $add_info);
836  }
837 
838  $this->lm->setStoreTries((int) $store_tries);
839  $this->lm->setRestrictForwardNavigation((int) $form->getInput("restrict_forw_nav"));
840  $this->lm->updateProperties();
841  $this->lm->update();
842 
843  // tile image
844  $obj_service->commonSettings()->legacyForm($this->form, $this->lm)->saveTileImage();
845 
848  $ilUser->getId(),
849  $this->lm->getId(),
850  (bool) $this->form->getInput("notification_blocked_users")
851  );
852 
853  // services
855  $this->object->getId(),
856  $this->form,
857  array(
859  )
860  );
861 
862 
863  // Update ecs export settings
864  $ecs = new ilECSLearningModuleSettings($this->lm);
865  if ($ecs->handleSettingsUpdate($form)) {
866  $valid = true;
867  }
868  }
869 
870  if ($valid) {
871  $this->tpl->setOnScreenMessage('success', $this->lng->txt("msg_obj_modified") . $add_info, true);
872  $this->ctrl->redirect($this, "properties");
873  } else {
874  $lng->loadLanguageModule("style");
875  $this->setTabs("settings");
876  $this->setSubTabs("cont_general_properties");
877 
878  $this->form->setValuesByPost();
879  $this->tpl->setContent($this->form->getHTML());
880  }
881  }
txt(string $a_topic, string $a_default_lang_fallback_mod="")
gets the text for a given topic if the topic is not in the list, the topic itself with "-" will be re...
$valid
loadLanguageModule(string $a_module)
Load language module.
static updateServiceSettingsForm(int $obj_id, ilPropertyFormGUI $form, array $services)
getInput(string $a_post_var, bool $ensureValidation=true)
Returns the input of an item, if item provides getInput method and as fallback the value of the HTTP-...
This file is part of ILIAS, a powerful learning management system published by ILIAS open source e-Le...
ilLanguage $lng
static setNotification(int $type, int $user_id, int $id, bool $status=true)
Set notification status for object and user.
static getInstance(int $obj_id)
ilObjectService $object_service
form( $class_path, string $cmd, string $submit_caption="")
global $ilSetting
Definition: privfeed.php:32
initPropertiesForm()
Init properties form.
setTabs()
set admin tabs
ilSetting $settings
+ Here is the call graph for this function:

◆ saveTooltips()

ilObjContentObjectGUI::saveTooltips ( )

Definition at line 2479 of file class.ilObjContentObjectGUI.php.

References ilObjectGUI\$ctrl, ilObjectGUI\$id, ilObjectGUI\$lng, $text, ILIAS\Repository\help(), and ilLanguage\txt().

2479  : void
2480  {
2481  $ilCtrl = $this->ctrl;
2482  $lng = $this->lng;
2483 
2484  $tooltip_ids = $this->edit_request->getTooltipIds();
2485  foreach ($this->edit_request->getTooltipTexts() as $id => $text) {
2486  $this->help->internal()->domain()->tooltips()->updateTooltip(
2487  (int) $id,
2488  $text,
2489  $tooltip_ids[(int) $id]
2490  );
2491  }
2492  $this->tpl->setOnScreenMessage('success', $lng->txt("msg_obj_modified"), true);
2493  $ilCtrl->redirect($this, "showTooltipList");
2494  }
txt(string $a_topic, string $a_default_lang_fallback_mod="")
gets the text for a given topic if the topic is not in the list, the topic itself with "-" will be re...
ilLanguage $lng
$text
Definition: xapiexit.php:21
+ Here is the call graph for this function:

◆ selectFooter()

ilObjContentObjectGUI::selectFooter ( )

select page as footer

Definition at line 2184 of file class.ilObjContentObjectGUI.php.

References ILIAS\Repository\ctrl(), and ILIAS\Repository\lng().

2184  : void
2185  {
2186  $ids = $this->edit_request->getIds();
2187  if (count($ids) == 0) {
2188  $this->tpl->setOnScreenMessage('failure', $this->lng->txt("no_checkbox"), true);
2189  $this->ctrl->redirect($this, "pages");
2190  }
2191  if (count($ids) > 1) {
2192  $this->tpl->setOnScreenMessage('failure', $this->lng->txt("cont_select_max_one_item"), true);
2193  $this->ctrl->redirect($this, "pages");
2194  }
2195  if ($ids[0] != $this->lm->getFooterPage()) {
2196  $this->lm->setFooterPage($ids[0]);
2197  } else {
2198  $this->lm->setFooterPage(0);
2199  }
2200  $this->lm->updateProperties();
2201  $this->ctrl->redirect($this, "pages");
2202  }
+ Here is the call graph for this function:

◆ selectHeader()

ilObjContentObjectGUI::selectHeader ( )

select page as header

Definition at line 2161 of file class.ilObjContentObjectGUI.php.

References ILIAS\Repository\ctrl(), and ILIAS\Repository\lng().

2161  : void
2162  {
2163  $ids = $this->edit_request->getIds();
2164  if (count($ids) == 0) {
2165  $this->tpl->setOnScreenMessage('failure', $this->lng->txt("no_checkbox"), true);
2166  $this->ctrl->redirect($this, "pages");
2167  }
2168  if (count($ids) > 1) {
2169  $this->tpl->setOnScreenMessage('failure', $this->lng->txt("cont_select_max_one_item"), true);
2170  $this->ctrl->redirect($this, "pages");
2171  }
2172  if ($ids[0] != $this->lm->getHeaderPage()) {
2173  $this->lm->setHeaderPage($ids[0]);
2174  } else {
2175  $this->lm->setHeaderPage(0);
2176  }
2177  $this->lm->updateProperties();
2178  $this->ctrl->redirect($this, "pages");
2179  }
+ Here is the call graph for this function:

◆ selectLMGlossary()

ilObjContentObjectGUI::selectLMGlossary ( )

Definition at line 2714 of file class.ilObjContentObjectGUI.php.

References ilObjectGUI\$ctrl, ilObjectGUI\$lng, $requested_glo_ref_id, ilObject\_lookupObjId(), and ilLanguage\txt().

Referenced by selectLMGlossaryLink().

2714  : void
2715  {
2716  $ilCtrl = $this->ctrl;
2717  $lng = $this->lng;
2718 
2719  $glos = $this->lm->getAutoGlossaries();
2720  $glo_ref_id = $this->requested_glo_ref_id;
2721  $glo_id = ilObject::_lookupObjId($glo_ref_id);
2722  if (!in_array($glo_id, $glos)) {
2723  $glos[] = $glo_id;
2724  }
2725  $this->lm->setAutoGlossaries($glos);
2726  $this->lm->update();
2727 
2728  $this->tpl->setOnScreenMessage('success', $lng->txt("msg_obj_modified"), true);
2729  $ilCtrl->redirect($this, "editGlossaries");
2730  }
txt(string $a_topic, string $a_default_lang_fallback_mod="")
gets the text for a given topic if the topic is not in the list, the topic itself with "-" will be re...
static _lookupObjId(int $ref_id)
ilLanguage $lng
+ Here is the call graph for this function:
+ Here is the caller graph for this function:

◆ selectLMGlossaryLink()

ilObjContentObjectGUI::selectLMGlossaryLink ( )

Definition at line 2707 of file class.ilObjContentObjectGUI.php.

References $requested_glo_ref_id, and selectLMGlossary().

2707  : void
2708  {
2709  $glo_ref_id = $this->requested_glo_ref_id;
2710  $this->lm->autoLinkGlossaryTerms($glo_ref_id);
2711  $this->selectLMGlossary();
2712  }
+ Here is the call graph for this function:

◆ sendMailToBlockedUsers()

ilObjContentObjectGUI::sendMailToBlockedUsers ( )

Definition at line 1636 of file class.ilObjContentObjectGUI.php.

References ilObjectGUI\$ctrl, ilObjUser\_lookupLogin(), getBlockedUsersMailSignature(), ilMailFormCall\getRedirectTarget(), ILIAS\Repository\lng(), ilCtrl\redirect(), and ilUtil\redirect().

1636  : void
1637  {
1638  $ilCtrl = $this->ctrl;
1639 
1640  $user_q_ids = $this->edit_request->getUserQuestionIds();
1641  if (count($user_q_ids) == 0) {
1642  $this->tpl->setOnScreenMessage('failure', $this->lng->txt("no_checkbox"), 1);
1643  $ilCtrl->redirect($this, "listBlockedUsers");
1644  }
1645 
1646  $rcps = array();
1647  foreach ($user_q_ids as $uqid) {
1648  $uqid = explode(":", $uqid);
1649  $login = ilObjUser::_lookupLogin($uqid[1]);
1650  if (!in_array($login, $rcps)) {
1651  $rcps[] = $login;
1652  }
1653  }
1655  $this,
1656  'listBlockedUsers',
1657  array(),
1658  array(
1659  'type' => 'new',
1660  'rcp_to' => implode(',', $rcps),
1661  'sig' => $this->getBlockedUsersMailSignature()
1662  )
1663  ));
1664  }
redirect(object $a_gui_obj, string $a_cmd=null, string $a_anchor=null, bool $is_async=false)
static redirect(string $a_script)
static getRedirectTarget( $gui, string $cmd, array $gui_params=[], array $mail_params=[], array $context_params=[])
static _lookupLogin(int $a_user_id)
+ Here is the call graph for this function:

◆ setContentSubTabs()

ilObjContentObjectGUI::setContentSubTabs ( string  $a_active)

Definition at line 1688 of file class.ilObjContentObjectGUI.php.

References ilObjectGUI\$ctrl, $lm_set, ilObjectGUI\$lng, $tabs, ILIAS\Repository\ctrl(), ilObjContentObject\isOnlineHelpModule(), ilLanguage\loadLanguageModule(), and ilLanguage\txt().

Referenced by checkCtrlPath(), fixTreeConfirm(), listLinks(), pages(), showExportIDsOverview(), showMaintenance(), and showTooltipList().

1688  : void
1689  {
1690  $ilTabs = $this->tabs;
1691  $lng = $this->lng;
1692  $ilCtrl = $this->ctrl;
1693 
1694  $lm_set = new ilSetting("lm");
1695 
1696  // chapters
1697  $this->ctrl->setParameterByClass(static::class, "sub_type", "st");
1698  $ilTabs->addSubTab(
1699  "sub_chapters",
1700  $lng->txt("objs_st"),
1701  $this->ctrl->getLinkTargetByClass(EditSubObjectsGUI::class)
1702  );
1703 
1704 
1705  // all pages
1706  $ilTabs->addSubTab(
1707  "pages",
1708  $lng->txt("cont_all_pages"),
1709  $ilCtrl->getLinkTarget($this, "pages")
1710  );
1711 
1712  // all pages
1713  $ilTabs->addSubTab(
1714  "short_titles",
1715  $lng->txt("cont_short_titles"),
1716  $ilCtrl->getLinkTargetByClass("illmeditshorttitlesgui", "")
1717  );
1718 
1719  // export ids
1720  if ($lm_set->get("html_export_ids")) {
1721  if (!ilObjContentObject::isOnlineHelpModule($this->lm->getRefId())) {
1722  $ilTabs->addSubTab(
1723  "export_ids",
1724  $lng->txt("cont_html_export_ids"),
1725  $ilCtrl->getLinkTarget($this, "showExportIDsOverview")
1726  );
1727  }
1728  }
1729  if (ilObjContentObject::isOnlineHelpModule($this->lm->getRefId())) {
1730  $lng->loadLanguageModule("help");
1731  $ilTabs->addSubTab(
1732  "export_ids",
1733  $lng->txt("cont_online_help_ids"),
1734  $ilCtrl->getLinkTarget($this, "showExportIDsOverview")
1735  );
1736 
1737  $ilTabs->addSubTab(
1738  "help_tooltips",
1739  $lng->txt("help_tooltips"),
1740  $ilCtrl->getLinkTarget($this, "showTooltipList")
1741  );
1742  }
1743 
1744  // list links
1745  $ilTabs->addSubTab(
1746  "internal_links",
1747  $lng->txt("cont_internal_links"),
1748  $ilCtrl->getLinkTarget($this, "listLinks")
1749  );
1750 
1751  // maintenance
1752  $ilTabs->addSubTab(
1753  "maintenance",
1754  $lng->txt("cont_maintenance"),
1755  $ilCtrl->getLinkTarget($this, "showMaintenance")
1756  );
1757 
1758  // srt files
1759  $ilTabs->addSubTab(
1760  "srt_files",
1761  $lng->txt("cont_subtitle_files"),
1762  $ilCtrl->getLinkTargetByClass("ilmobmultisrtuploadgui", "")
1763  );
1764 
1765  // srt files
1766  $ilTabs->addSubTab(
1767  "import",
1768  $lng->txt("cont_import"),
1769  $ilCtrl->getLinkTargetByClass("illmimportgui", "")
1770  );
1771 
1772  $ilTabs->activateSubTab($a_active);
1773  $ilTabs->activateTab("content");
1774  }
txt(string $a_topic, string $a_default_lang_fallback_mod="")
gets the text for a given topic if the topic is not in the list, the topic itself with "-" will be re...
loadLanguageModule(string $a_module)
Load language module.
ilLanguage $lng
$lm_set
static isOnlineHelpModule(int $a_id, bool $a_as_obj_id=false)
Is module an online module.
+ Here is the call graph for this function:
+ Here is the caller graph for this function:

◆ setPageLayout()

ilObjContentObjectGUI::setPageLayout ( bool  $a_in_hierarchy = false)

Set layout for multiple pages.

Definition at line 2564 of file class.ilObjContentObjectGUI.php.

References ilObjectGUI\$ctrl, ilObjectGUI\$lng, ilObjectGUI\$tpl, ILIAS\Repository\form(), initSetPageLayoutForm(), ilGlobalTemplateInterface\setContent(), and ilLanguage\txt().

Referenced by setPageLayoutInHierarchy().

2566  : void {
2567  $tpl = $this->tpl;
2568  $ilCtrl = $this->ctrl;
2569  $lng = $this->lng;
2570 
2571  $ids = $this->edit_request->getIds();
2572  if (count($ids) == 0) {
2573  $this->tpl->setOnScreenMessage('failure', $lng->txt("no_checkbox"), true);
2574 
2575  if ($a_in_hierarchy) {
2576  $ilCtrl->redirect($this, "chapters");
2577  } else {
2578  $ilCtrl->redirect($this, "pages");
2579  }
2580  }
2581 
2582  $this->initSetPageLayoutForm();
2583 
2584  $tpl->setContent($this->form->getHTML());
2585  }
txt(string $a_topic, string $a_default_lang_fallback_mod="")
gets the text for a given topic if the topic is not in the list, the topic itself with "-" will be re...
ilLanguage $lng
ilGlobalTemplateInterface $tpl
setContent(string $a_html)
Sets content for standard template.
form( $class_path, string $cmd, string $submit_caption="")
+ Here is the call graph for this function:
+ Here is the caller graph for this function:

◆ setPageLayoutInHierarchy()

ilObjContentObjectGUI::setPageLayoutInHierarchy ( )

Set layout for multiple pages.

Definition at line 2553 of file class.ilObjContentObjectGUI.php.

References ilObjectGUI\$ctrl, setPageLayout(), and ilCtrl\setParameter().

2553  : void
2554  {
2555  $ilCtrl = $this->ctrl;
2556  $ilCtrl->setParameter($this, "hierarchy", "1");
2557  $this->setPageLayout(true);
2558  }
setPageLayout(bool $a_in_hierarchy=false)
Set layout for multiple pages.
setParameter(object $a_gui_obj, string $a_parameter, $a_value)
+ Here is the call graph for this function:

◆ setQuestionsSubTabs()

ilObjContentObjectGUI::setQuestionsSubTabs ( string  $a_active)

Definition at line 1776 of file class.ilObjContentObjectGUI.php.

References ilObjectGUI\$ctrl, ilObjectGUI\$lng, $tabs, and ilLanguage\txt().

Referenced by listBlockedUsers(), and listQuestions().

1776  : void
1777  {
1778  $ilTabs = $this->tabs;
1779  $lng = $this->lng;
1780  $ilCtrl = $this->ctrl;
1781 
1782  // chapters
1783  $ilTabs->addSubTab(
1784  "question_stats",
1785  $lng->txt("cont_question_stats"),
1786  $ilCtrl->getLinkTarget($this, "listQuestions")
1787  );
1788 
1789  // blocked users
1790  $ilTabs->addSubTab(
1791  "blocked_users",
1792  $lng->txt("cont_blocked_users"),
1793  $ilCtrl->getLinkTarget($this, "listBlockedUsers")
1794  );
1795 
1796  $ilTabs->activateSubTab($a_active);
1797  }
txt(string $a_topic, string $a_default_lang_fallback_mod="")
gets the text for a given topic if the topic is not in the list, the topic itself with "-" will be re...
ilLanguage $lng
+ Here is the call graph for this function:
+ Here is the caller graph for this function:

◆ setSubTabs()

ilObjContentObjectGUI::setSubTabs ( string  $a_active)

Definition at line 1884 of file class.ilObjContentObjectGUI.php.

References $ilSetting, ilObjectGUI\$settings, $tabs, and ILIAS\Repository\ctrl().

Referenced by addMenuEntry(), checkCtrlPath(), editGlossaries(), editMenuEntry(), editMenuProperties(), properties(), saveProperties(), showEntrySelector(), and showLMGlossarySelector().

1884  : void
1885  {
1886  $ilTabs = $this->tabs;
1888 
1889  if (in_array(
1890  $a_active,
1891  array("settings", "cont_style", "cont_lm_menu", "public_section",
1892  "cont_glossaries", "cont_multilinguality", "obj_multilinguality",
1893  "lti_provider")
1894  )) {
1895  // general properties
1896  $ilTabs->addSubTabTarget(
1897  "settings",
1898  $this->ctrl->getLinkTarget($this, 'properties'),
1899  "",
1900  ""
1901  );
1902 
1903  // style properties
1904  $ilTabs->addSubTabTarget(
1905  "cont_style",
1906  $this->ctrl->getLinkTargetByClass("ilObjectContentStyleSettingsGUI", ""),
1907  "",
1908  "ilObjectContentStyleSettingsGUI"
1909  );
1910 
1911  // menu properties
1912  $ilTabs->addSubTabTarget(
1913  "cont_lm_menu",
1914  $this->ctrl->getLinkTarget($this, 'editMenuProperties'),
1915  "",
1916  ""
1917  );
1918 
1919  // glossaries
1920  $ilTabs->addSubTabTarget(
1921  "cont_glossaries",
1922  $this->ctrl->getLinkTarget($this, 'editGlossaries'),
1923  "",
1924  ""
1925  );
1926 
1927  $ilTabs->addSubTabTarget(
1928  "obj_multilinguality",
1929  $this->ctrl->getLinkTargetByClass("ilobjecttranslationgui", "")
1930  );
1931 
1932  $lti_settings = new ilLTIProviderObjectSettingGUI($this->lm->getRefId());
1933  if ($lti_settings->hasSettingsAccess()) {
1934  $ilTabs->addSubTabTarget(
1935  'lti_provider',
1936  $this->ctrl->getLinkTargetByClass(ilLTIProviderObjectSettingGUI::class)
1937  );
1938  }
1939 
1940  $ilTabs->setSubTabActive($a_active);
1941  }
1942  }
GUI class for LTI provider object settings.
global $ilSetting
Definition: privfeed.php:32
ilSetting $settings
+ Here is the call graph for this function:
+ Here is the caller graph for this function:

◆ setTabs()

ilObjContentObjectGUI::setTabs ( string  $a_act = "")
protected

Definition at line 1680 of file class.ilObjContentObjectGUI.php.

References $help, addTabs(), and ilHelpGUI\setScreenIdComponent().

1680  : void
1681  {
1682  parent::setTitleAndDescription();
1683  $ilHelp = $this->help;
1684  $ilHelp->setScreenIdComponent("lm");
1685  $this->addTabs($a_act);
1686  }
setScreenIdComponent(string $a_comp)
+ Here is the call graph for this function:

◆ showActions()

ilObjContentObjectGUI::showActions ( array  $a_actions)

Definition at line 1360 of file class.ilObjContentObjectGUI.php.

References Vendor\Package\$d, ilObjectGUI\$lng, ilUtil\getImagePath(), and ILIAS\Repository\lng().

1360  : void
1361  {
1362  $d = null;
1363  foreach ($a_actions as $name => $lng) {
1364  $d[$name] = array("name" => $name, "lng" => $lng);
1365  }
1366 
1367  $notoperations = array();
1368 
1369  $operations = array();
1370 
1371  if (is_array($d)) {
1372  foreach ($d as $row) {
1373  if (!in_array($row["name"], $notoperations)) {
1374  $operations[] = $row;
1375  }
1376  }
1377  }
1378 
1379  if (count($operations) > 0) {
1380  foreach ($operations as $val) {
1381  $this->tpl->setCurrentBlock("operation_btn");
1382  $this->tpl->setVariable("BTN_NAME", $val["name"]);
1383  $this->tpl->setVariable("BTN_VALUE", $this->lng->txt($val["lng"]));
1384  $this->tpl->parseCurrentBlock();
1385  }
1386 
1387  $this->tpl->setCurrentBlock("operation");
1388  $this->tpl->setVariable("IMG_ARROW", ilUtil::getImagePath("nav/arrow_downright.svg"));
1389  $this->tpl->parseCurrentBlock();
1390  }
1391  }
ilLanguage $lng
static getImagePath(string $image_name, string $module_path="", string $mode="output", bool $offline=false)
get image path (for images located in a template directory)
+ Here is the call graph for this function:

◆ showEntrySelector()

ilObjContentObjectGUI::showEntrySelector ( )

Definition at line 2130 of file class.ilObjContentObjectGUI.php.

References ilObjectGUI\$ctrl, $tabs, ILIAS\Repository\lng(), setSubTabs(), and ilObjectGUI\setTabs().

2130  : void
2131  {
2132  $ilTabs = $this->tabs;
2133  $ilCtrl = $this->ctrl;
2134 
2135  $this->setTabs();
2136 
2137  $ilTabs->setTabActive("settings");
2138  $this->setSubTabs("cont_lm_menu");
2139 
2140  $ilCtrl->saveParameter($this, array("menu_entry"));
2141 
2142  $this->tpl->setOnScreenMessage('info', $this->lng->txt("lm_menu_select_object_to_add"));
2143 
2145  $this,
2146  "showEntrySelector",
2147  $this,
2148  "addMenuEntry",
2149  "link_ref_id"
2150  );
2151  //$exp->setTypeWhiteList(array("root", "cat", "grp", "crs", "glo", "fold"));
2152  $exp->setClickableTypes(array('mcst', 'mep', 'cat', 'lm','glo','frm','exc','tst','svy', 'chat', 'wiki', 'sahs', "crs", "grp", "book", "tst", "file"));
2153  if (!$exp->handleCommand()) {
2154  $this->tpl->setContent($exp->getHTML());
2155  }
2156  }
setTabs()
set admin tabs
+ Here is the call graph for this function:

◆ showExportIDsOverview()

ilObjContentObjectGUI::showExportIDsOverview ( bool  $a_validation = false)

Definition at line 2319 of file class.ilObjContentObjectGUI.php.

References $c, ilObjectGUI\$ctrl, ilObjectGUI\$lng, ilObjectGUI\$toolbar, ilObjectGUI\$tpl, ilSession\get(), ilTree\getChilds(), ilObjContentObject\isOnlineHelpModule(), ILIAS\Repository\lng(), ilTree\readRootId(), ilGlobalTemplateInterface\setContent(), setContentSubTabs(), ilSelectInputGUI\setOptions(), ilObjectGUI\setTabs(), and ilLanguage\txt().

Referenced by saveExportIds().

2319  : void
2320  {
2321  $tpl = $this->tpl;
2322  $ilToolbar = $this->toolbar;
2323  $lng = $this->lng;
2324  $ilCtrl = $this->ctrl;
2325 
2326  $this->setTabs();
2327  $this->setContentSubTabs("export_ids");
2328 
2329  if (ilObjContentObject::isOnlineHelpModule($this->lm->getRefId())) {
2330  // toolbar
2331  $ilToolbar->setFormAction($ilCtrl->getFormAction($this));
2332  $lm_tree = $this->lm->getTree();
2333  $childs = $lm_tree->getChilds($lm_tree->readRootId());
2334  $options = array("" => $lng->txt("all"));
2335  foreach ($childs as $c) {
2336  $options[$c["child"]] = $c["title"];
2337  }
2338  $si = new ilSelectInputGUI($this->lng->txt("help_component"), "help_chap");
2339  $si->setOptions($options);
2340  $si->setValue(ilSession::get("help_chap"));
2341  $ilToolbar->addInputItem($si, true);
2342  $ilToolbar->addFormButton($lng->txt("help_filter"), "filterHelpChapters");
2343 
2344  $tbl = new ilHelpMappingTableGUI($this, "showExportIDsOverview", $a_validation);
2345  } else {
2346  $tbl = new ilExportIDTableGUI($this, "showExportIDsOverview", $a_validation, false);
2347  }
2348 
2349  $tpl->setContent($tbl->getHTML());
2350  }
static get(string $a_var)
This class represents a selection list property in a property form.
txt(string $a_topic, string $a_default_lang_fallback_mod="")
gets the text for a given topic if the topic is not in the list, the topic itself with "-" will be re...
getChilds(int $a_node_id, string $a_order="", string $a_direction="ASC")
get child nodes of given node
setOptions(array $a_options)
$c
Definition: deliver.php:9
ilLanguage $lng
ilGlobalTemplateInterface $tpl
setContent(string $a_html)
Sets content for standard template.
ilToolbarGUI $toolbar
setTabs()
set admin tabs
This file is part of ILIAS, a powerful learning management system published by ILIAS open source e-Le...
static isOnlineHelpModule(int $a_id, bool $a_as_obj_id=false)
Is module an online module.
+ Here is the call graph for this function:
+ Here is the caller graph for this function:

◆ showExportOptionsHTML()

ilObjContentObjectGUI::showExportOptionsHTML ( )
protected

Definition at line 533 of file class.ilObjContentObjectGUI.php.

References ilObjectGUI\addHeaderAction(), addLocations(), buildExportOptionsFormHTML(), doExportHTML(), ilObjectTranslation\getInstance(), ilObjectGUI\setTabs(), and ILIAS\Repository\ui().

533  : void
534  {
535  $ot = ilObjectTranslation::getInstance($this->lm->getId());
536  if ($ot->getContentActivated()) {
537  $this->addHeaderAction();
538  $this->addLocations(true);
539  $this->setTabs("export");
540  $this->ui->mainTemplate()->setContent($this->ui->renderer()->render($this->buildExportOptionsFormHTML()));
541  }
542  if (!$ot->getContentActivated()) {
543  $this->doExportHTML();
544  }
545  }
addLocations(bool $a_omit_obj_id=false)
display locator
static getInstance(int $obj_id)
setTabs()
set admin tabs
addHeaderAction()
Add header action menu.
+ Here is the call graph for this function:

◆ showExportOptionsXML()

ilObjContentObjectGUI::showExportOptionsXML ( )
protected

Definition at line 525 of file class.ilObjContentObjectGUI.php.

References ilObjectGUI\addHeaderAction(), addLocations(), buildExportOptionsFormXML(), ilObjectGUI\setTabs(), and ILIAS\Repository\ui().

525  : void
526  {
527  $this->addHeaderAction();
528  $this->addLocations(true);
529  $this->setTabs("export");
530  $this->ui->mainTemplate()->setContent($this->ui->renderer()->render($this->buildExportOptionsFormXML()));
531  }
addLocations(bool $a_omit_obj_id=false)
display locator
setTabs()
set admin tabs
addHeaderAction()
Add header action menu.
+ Here is the call graph for this function:

◆ showLMGlossarySelector()

ilObjContentObjectGUI::showLMGlossarySelector ( )

Definition at line 2667 of file class.ilObjContentObjectGUI.php.

References ilObjectGUI\$ctrl, $tabs, ilObjectGUI\$tpl, ilObjectGUI\$tree, ILIAS\Repository\object(), ilTree\readRootId(), ilGlobalTemplateInterface\setContent(), ilExplorer\setExpand(), setSubTabs(), and ilObjectGUI\setTabs().

2667  : void
2668  {
2669  $tpl = $this->tpl;
2670  $ilCtrl = $this->ctrl;
2671  $tree = $this->tree;
2672  $ilTabs = $this->tabs;
2673 
2674  $this->setTabs();
2675  $ilTabs->setTabActive("settings");
2676  $this->setSubTabs("cont_glossaries");
2677 
2678  $exp = new ilSearchRootSelector($ilCtrl->getLinkTarget($this, 'showLMGlossarySelector'));
2679  $exp->setExpand($this->requested_search_root_expand ?: $tree->readRootId());
2680  $exp->setPathOpen($this->object->getRefId());
2681  $exp->setExpandTarget($ilCtrl->getLinkTarget($this, 'showLMGlossarySelector'));
2682  $exp->setTargetClass(get_class($this));
2683  $exp->setCmd('confirmGlossarySelection');
2684  $exp->setClickableTypes(array("glo"));
2685  $exp->addFilter("glo");
2686 
2687  // build html-output
2688  $exp->setOutput(0);
2689  $tpl->setContent($exp->getOutput());
2690  }
ilGlobalTemplateInterface $tpl
setContent(string $a_html)
Sets content for standard template.
setTabs()
set admin tabs
setExpand($a_node_id)
set the expand option this value is stored in a SESSION variable to save it different view (lo view...
+ Here is the call graph for this function:

◆ showMaintenance()

ilObjContentObjectGUI::showMaintenance ( )

Show maintenance.

Definition at line 1240 of file class.ilObjContentObjectGUI.php.

References ilObjectGUI\$toolbar, ILIAS\Repository\ctrl(), ILIAS\Repository\lng(), setContentSubTabs(), and ilObjectGUI\setTabs().

1240  : void
1241  {
1242  $ilToolbar = $this->toolbar;
1243 
1244  $this->setTabs();
1245  $this->setContentSubTabs("maintenance");
1246 
1247  $ilToolbar->addButton(
1248  $this->lng->txt("cont_fix_tree"),
1249  $this->ctrl->getLinkTarget($this, "fixTreeConfirm")
1250  );
1251  }
ilToolbarGUI $toolbar
setTabs()
set admin tabs
+ Here is the call graph for this function:

◆ showTooltipList()

ilObjContentObjectGUI::showTooltipList ( )

Definition at line 2414 of file class.ilObjContentObjectGUI.php.

References ilObjectGUI\$ctrl, ilObjectGUI\$lng, ilObjectGUI\$toolbar, ilObjectGUI\$tpl, ilSession\get(), ILIAS\Repository\help(), ILIAS\Repository\lng(), ilGlobalTemplateInterface\setContent(), setContentSubTabs(), ilSelectInputGUI\setOptions(), ilObjectGUI\setTabs(), and ilLanguage\txt().

2414  : void
2415  {
2416  $tpl = $this->tpl;
2417  $ilToolbar = $this->toolbar;
2418  $ilCtrl = $this->ctrl;
2419  $lng = $this->lng;
2420 
2421  $this->setTabs();
2422  $this->setContentSubTabs("help_tooltips");
2423 
2424  $ilToolbar->setFormAction($ilCtrl->getFormAction($this));
2425  $ti = new ilTextInputGUI($this->lng->txt("help_tooltip_id"), "tooltip_id");
2426  $ti->setMaxLength(200);
2427  $ti->setSize(20);
2428  $ilToolbar->addInputItem($ti, true);
2429  $ilToolbar->addFormButton($lng->txt("add"), "addTooltip");
2430  $ilToolbar->addSeparator();
2431 
2432  $options = $this->help->internal()->domain()->tooltips()->getTooltipComponents();
2433  if (ilSession::get("help_tt_comp") != "") {
2434  $options[ilSession::get("help_tt_comp")] = ilSession::get("help_tt_comp");
2435  }
2436  $si = new ilSelectInputGUI($this->lng->txt("help_component"), "help_tt_comp");
2437  $si->setOptions($options);
2438  $si->setValue(ilSession::get("help_tt_comp"));
2439  $ilToolbar->addInputItem($si, true);
2440  $ilToolbar->addFormButton($lng->txt("help_filter"), "filterTooltips");
2441 
2442  $tbl = new ilHelpTooltipTableGUI($this, "showTooltipList", (string) ilSession::get("help_tt_comp"));
2443 
2444  $tpl->setContent($tbl->getHTML());
2445  }
static get(string $a_var)
This class represents a selection list property in a property form.
txt(string $a_topic, string $a_default_lang_fallback_mod="")
gets the text for a given topic if the topic is not in the list, the topic itself with "-" will be re...
This file is part of ILIAS, a powerful learning management system published by ILIAS open source e-Le...
setOptions(array $a_options)
ilLanguage $lng
ilGlobalTemplateInterface $tpl
setContent(string $a_html)
Sets content for standard template.
ilToolbarGUI $toolbar
setTabs()
set admin tabs
+ Here is the call graph for this function:

◆ switchToLanguage()

ilObjContentObjectGUI::switchToLanguage ( )

Definition at line 2755 of file class.ilObjContentObjectGUI.php.

References ilObjectGUI\$ctrl, and ilCtrl\setParameter().

2755  : void
2756  {
2757  $ilCtrl = $this->ctrl;
2758 
2759  $ilCtrl->setParameter($this, "transl", $this->requested_totransl);
2760  if ($this->lang_switch_mode == "short_titles") {
2761  $ilCtrl->redirectByClass("illmeditshorttitlesgui", "");
2762  }
2763  $ilCtrl->redirect($this, "chapters");
2764  }
setParameter(object $a_gui_obj, string $a_parameter, $a_value)
+ Here is the call graph for this function:

◆ unlockQuestion()

ilObjContentObjectGUI::unlockQuestion ( )

Definition at line 1620 of file class.ilObjContentObjectGUI.php.

References ilObjectGUI\$ctrl, ilObjectGUI\$lng, ilLanguage\txt(), and ilPageQuestionProcessor\unlock().

1620  : void
1621  {
1622  $lng = $this->lng;
1623  $ilCtrl = $this->ctrl;
1624 
1625  $user_q_ids = $this->edit_request->getUserQuestionIds();
1626  if (count($user_q_ids) > 0) {
1627  foreach ($user_q_ids as $uqid) {
1628  $uqid = explode(":", $uqid);
1629  ilPageQuestionProcessor::unlock((int) $uqid[0], (int) $uqid[1]);
1630  }
1631  $this->tpl->setOnScreenMessage('success', $lng->txt("msg_obj_modified"), true);
1632  }
1633  $ilCtrl->redirect($this, "listBlockedUsers");
1634  }
txt(string $a_topic, string $a_default_lang_fallback_mod="")
gets the text for a given topic if the topic is not in the list, the topic itself with "-" will be re...
ilLanguage $lng
static unlock(int $a_q_id, int $a_user_id)
Unlock question for user.
+ Here is the call graph for this function:

◆ updateMenuEntry()

ilObjContentObjectGUI::updateMenuEntry ( )

Definition at line 2102 of file class.ilObjContentObjectGUI.php.

References __initLMMenuEditor(), ilPropertyFormGUI\checkInput(), ILIAS\Repository\ctrl(), editMenuEntry(), ilPropertyFormGUI\getInput(), initMenuEntryForm(), ILIAS\Repository\lng(), and ilPropertyFormGUI\setValuesByPost().

2102  : void
2103  {
2104  $form = $this->initMenuEntryForm("edit");
2105  if ($form->checkInput()) {
2106  if ($this->edit_request->getMenuEntry() == "") {
2107  $this->tpl->setOnScreenMessage('failure', $this->lng->txt("no_menu_entry_id"), true);
2108  $this->ctrl->redirect($this, "editMenuProperties");
2109  }
2110 
2111  $this->__initLMMenuEditor();
2112  $this->lmme_obj->readEntry($this->edit_request->getMenuEntry());
2113  $this->lmme_obj->setTitle($form->getInput("title"));
2114  $this->lmme_obj->setTarget($form->getInput("target"));
2115  if ($form->getInput("link_ref_id")) {
2116  $this->lmme_obj->setLinkType("intern");
2117  }
2118  if (is_int(strpos($form->getInput("target"), "."))) {
2119  $this->lmme_obj->setLinkType("extern");
2120  }
2121  $this->lmme_obj->update();
2122  $this->tpl->setOnScreenMessage('success', $this->lng->txt("msg_entry_updated"), true);
2123  $this->ctrl->redirect($this, "editMenuProperties");
2124  } else {
2126  $this->editMenuEntry($form);
2127  }
2128  }
getInput(string $a_post_var, bool $ensureValidation=true)
Returns the input of an item, if item provides getInput method and as fallback the value of the HTTP-...
initMenuEntryForm(string $a_mode="edit")
editMenuEntry(?ilPropertyFormGUI $form=null)
+ Here is the call graph for this function:

◆ view()

ilObjContentObjectGUI::view ( )

Definition at line 1393 of file class.ilObjContentObjectGUI.php.

References ilObjectGUI\prepareOutput(), and ilObjectGUI\viewObject().

1393  : void
1394  {
1395  if (strtolower($this->requested_baseClass) == "iladministrationgui") {
1396  $this->prepareOutput();
1397  parent::viewObject();
1398  } else {
1399  $this->viewObject();
1400  }
1401  }
prepareOutput(bool $show_sub_objects=true)
viewObject()
viewObject container presentation for "administration -> repository, trash, permissions" ...
+ Here is the call graph for this function:

Field Documentation

◆ $component_repository

ilComponentRepository ilObjContentObjectGUI::$component_repository
protected

Definition at line 49 of file class.ilObjContentObjectGUI.php.

◆ $content_style_service

ILIAS Style Content Service ilObjContentObjectGUI::$content_style_service
protected

Definition at line 73 of file class.ilObjContentObjectGUI.php.

◆ $db

ilDBInterface ilObjContentObjectGUI::$db
protected

Definition at line 46 of file class.ilObjContentObjectGUI.php.

◆ $domain

ILIAS LearningModule InternalDomainService ilObjContentObjectGUI::$domain
protected

Definition at line 37 of file class.ilObjContentObjectGUI.php.

◆ $edit_request

EditingGUIRequest ilObjContentObjectGUI::$edit_request
protected

Definition at line 72 of file class.ilObjContentObjectGUI.php.

Referenced by __construct(), and proceedDragDrop().

◆ $form

ilPropertyFormGUI ilObjContentObjectGUI::$form
protected

◆ $gui

ILIAS LearningModule InternalGUIService ilObjContentObjectGUI::$gui
protected

Definition at line 36 of file class.ilObjContentObjectGUI.php.

◆ $help

ilHelpGUI ilObjContentObjectGUI::$help
protected

Definition at line 45 of file class.ilObjContentObjectGUI.php.

Referenced by setTabs().

◆ $lang_switch_mode

string ilObjContentObjectGUI::$lang_switch_mode
protected

Definition at line 42 of file class.ilObjContentObjectGUI.php.

◆ $lm

ilObjLearningModule ilObjContentObjectGUI::$lm
protected

◆ $lm_obj

ilObjLearningModule ilObjContentObjectGUI::$lm_obj
protected

Definition at line 41 of file class.ilObjContentObjectGUI.php.

◆ $lm_tree

ilLMTree ilObjContentObjectGUI::$lm_tree
protected

Definition at line 75 of file class.ilObjContentObjectGUI.php.

◆ $lmme_obj

ilLMMenuEditor ilObjContentObjectGUI::$lmme_obj
protected

Definition at line 40 of file class.ilObjContentObjectGUI.php.

◆ $log

ilLogger ilObjContentObjectGUI::$log
protected

Definition at line 47 of file class.ilObjContentObjectGUI.php.

◆ $rbacsystem

ilRbacSystem ilObjContentObjectGUI::$rbacsystem
protected

Definition at line 38 of file class.ilObjContentObjectGUI.php.

Referenced by addTabs().

◆ $reading_time_gui

ILIAS LearningModule ReadingTime SettingsGUI ilObjContentObjectGUI::$reading_time_gui
protected

Definition at line 39 of file class.ilObjContentObjectGUI.php.

◆ $requested_active_node

int ilObjContentObjectGUI::$requested_active_node = 0
protected

Definition at line 66 of file class.ilObjContentObjectGUI.php.

◆ $requested_backcmd

string ilObjContentObjectGUI::$requested_backcmd = ""
protected

Definition at line 57 of file class.ilObjContentObjectGUI.php.

◆ $requested_baseClass

string ilObjContentObjectGUI::$requested_baseClass = ""
protected

Definition at line 54 of file class.ilObjContentObjectGUI.php.

◆ $requested_glo_id

int ilObjContentObjectGUI::$requested_glo_id = 0
protected

Definition at line 63 of file class.ilObjContentObjectGUI.php.

◆ $requested_glo_ref_id

int ilObjContentObjectGUI::$requested_glo_ref_id = 0
protected

Definition at line 64 of file class.ilObjContentObjectGUI.php.

Referenced by selectLMGlossary(), and selectLMGlossaryLink().

◆ $requested_hierarchy

bool ilObjContentObjectGUI::$requested_hierarchy = false
protected

Definition at line 61 of file class.ilObjContentObjectGUI.php.

◆ $requested_lang_switch_mode

string ilObjContentObjectGUI::$requested_lang_switch_mode = ""
protected

Definition at line 65 of file class.ilObjContentObjectGUI.php.

◆ $requested_link_ref_id

int ilObjContentObjectGUI::$requested_link_ref_id = 0
protected

Definition at line 68 of file class.ilObjContentObjectGUI.php.

Referenced by initMenuEntryForm().

◆ $requested_lm_menu_expand

int ilObjContentObjectGUI::$requested_lm_menu_expand = 0
protected

Definition at line 59 of file class.ilObjContentObjectGUI.php.

◆ $requested_lmexpand

int ilObjContentObjectGUI::$requested_lmexpand = 0
protected

Definition at line 67 of file class.ilObjContentObjectGUI.php.

◆ $requested_lmmovecopy

bool ilObjContentObjectGUI::$requested_lmmovecopy = false
protected

Definition at line 70 of file class.ilObjContentObjectGUI.php.

◆ $requested_menu_entry

int ilObjContentObjectGUI::$requested_menu_entry = 0
protected

Definition at line 58 of file class.ilObjContentObjectGUI.php.

◆ $requested_new_type

string ilObjContentObjectGUI::$requested_new_type = ""
protected

Definition at line 53 of file class.ilObjContentObjectGUI.php.

Referenced by checkCtrlPath().

◆ $requested_obj_id

int ilObjContentObjectGUI::$requested_obj_id = 0
protected

Definition at line 52 of file class.ilObjContentObjectGUI.php.

Referenced by addLocations().

◆ $requested_ref_id

int ilObjContentObjectGUI::$requested_ref_id = 0
protected

Definition at line 55 of file class.ilObjContentObjectGUI.php.

◆ $requested_root_id

int ilObjContentObjectGUI::$requested_root_id = 0
protected

Definition at line 62 of file class.ilObjContentObjectGUI.php.

◆ $requested_search_root_expand

int ilObjContentObjectGUI::$requested_search_root_expand = 0
protected

Definition at line 60 of file class.ilObjContentObjectGUI.php.

◆ $requested_totransl

string ilObjContentObjectGUI::$requested_totransl = ""
protected

Definition at line 69 of file class.ilObjContentObjectGUI.php.

◆ $requested_transl

string ilObjContentObjectGUI::$requested_transl = ""
protected

Definition at line 56 of file class.ilObjContentObjectGUI.php.

Referenced by saveAllTitles().

◆ $tabs

◆ $to_props

bool ilObjContentObjectGUI::$to_props = false
protected

Definition at line 51 of file class.ilObjContentObjectGUI.php.

◆ $ui

ILIAS DI UIServices ilObjContentObjectGUI::$ui
protected

Definition at line 48 of file class.ilObjContentObjectGUI.php.


The documentation for this class was generated from the following file: